A Heuristic Approach for Optical Transceiver Placement to Optimize SNR and Illuminance Uniformities of an Optical Body Area Network
Abstract
1. Introduction
- OBAN DL connection is characterized by analyzing the impact of transmitter locations to improve SNR and illuminance uniformities and to enable QoS support.
- A simple and heuristic placement scheme is proposed for generalized square room geometry that guarantees better performance when compared to the traditional approach.
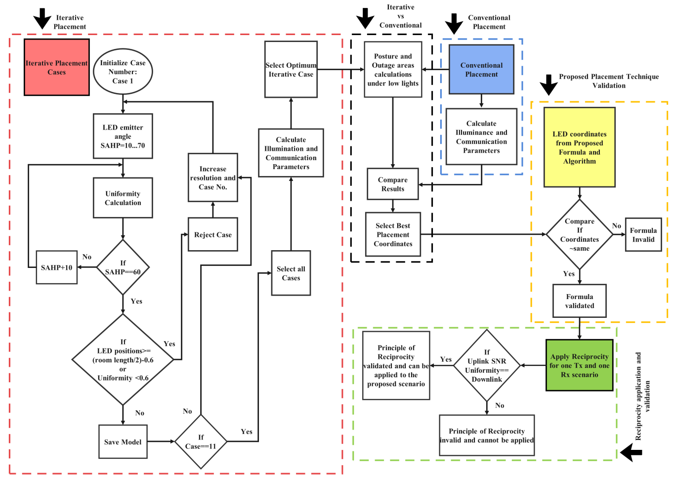
- An algorithm is developed that, given the room dimensions, yields optimized coordinates with minimum fluctuations in SNR over a resolution of 0.25 m.
- A comparative study on placement schemes and validation of the proposed heuristic design formulae is also presented by analyzing twelve different placement scenarios.
- Using the principle of reciprocity and based on the proposed DL transmitter and receiver locations, UL uniformity is estimated and validated.
2. Related Work
3. System Description
- 1.
- Develop a heuristic design formula to achieve optimum transmitter locations for a square room geometry; hence, optimize the illuminance and uniformities with a minimum number of transmitters
- 2.
- Achieve a BER of (or less) for the OOK-NRZ modulation scheme to ensure an unbroken and reliable communication link with the received > dB in worst-case low-intensity scenarios
3.1. Methodology
3.1.1. Iterative Placement Analysis
3.1.2. Conventional Placement
3.1.3. Iterative vs. Conventional Placement
3.1.4. Proposed Formulae and Algorithm Validation
| Algorithm 1 Algorithm to determine coordinates’ for given room size using the proposed formulae. | 
| Input and | 
| 1. Initialize | 
| 2. Calculate Illuminance uniformity for all | 
| for all Rows() of do | 
| for all Columns() of do | 
| end for | 
| end for | 
| 3. Repeat Step 2 for | 
| 4. Repeat Step 2 for | 
| if then | 
| else if then | 
| else if then | 
| end if | 
3.1.5. Application and Validation of the Principle of Reciprocity
3.2. System Model
3.2.1. Room and Reflector Models
3.2.2. Human Body Model
3.2.3. Channel Model
3.2.4. Photometric and Radiometric Quantities
3.3. Proposed LED Design Layout
3.4. Statistical Parameters for Assesment of Illuminance and SNR Uniformities
3.5. Performance Evaluation Metrics
3.5.1. RMS Delay Spread and Achievable Bit Rates
3.5.2. Bit Error Rate
4. Result and Discussion
4.1. Illumination Performance
4.2. Communication Performance
4.2.1. Downlink Analysis
(a) Effects of Transmitter Locations on Received Power and SNR
(b) Effects of Transmitter Locations on RMS Delay Spread
(c) Effects of Varying Body Postures under Low-Lighting Conditions
4.2.2. Uplink Performance
5. Conclusions
Author Contributions
Funding
Institutional Review Board Statement
Informed Consent Statement
Data Availability Statement
Acknowledgments
Conflicts of Interest
References
- Elhayatmy, G.; Dey, N.; Ashour, A.S. Internet of Things based wireless body area network in healthcare. In Internet of Things and Big Data Analytics toward Next-Generation Intelligence; Springer: Cham, Switzerland, 2018; pp. 3–20. [Google Scholar]
- Lebas, C.; Sahuguede, S.; Julien-Vergonjanne, A.; Combeau, P.; Aveneau, L. Infrared and Visible links for medical body sensor networks. In Global LIFI Congress (GLC); IEEE: Paris, France, 2018; pp. 1–6. [Google Scholar]
- Chevalier, L.; Sahuguede, S.; Julien-Vergonjanne, A. Optical Wireless Links as an Alternative to Radio-Frequency for Medical Body Area Networks. IEEE J. Sel. Areas Commun. 2015, 33, 2002–2010. [Google Scholar] [CrossRef]
- Movassaghi, S.; Abolhasan, M.; Lipman, J.; Smith, D.; Jamalipour, A. Wireless body area networks: A survey. IEEE Commun. Surv. Tutorials 2014, 16, 1658–1686. [Google Scholar] [CrossRef]
- Ghassemlooy, Z.; Popoola, W.; Rajbhandari, S. Optical Wireless Communications: System and Channel Modelling with Matlab®; CRC Press/Taylor & Francis Group: Boca Raton, FL, USA, 2019. [Google Scholar]
- Chevalier, L.; Sahuguede, S.; Julien-Vergonjanne, A. Performance evaluation of wireless optical communication for mobile body area network scenario with blocking effects. IET Optoelectron. 2015, 9, 211–217. [Google Scholar] [CrossRef]
- Shaban, H.A.; Abou El-Nasr, M. BER performance and data throughput of body sensor networks for reliable biological signal transmission over the human body. J. Electromagn. Waves Appl. 2015, 29, 2339–2354. [Google Scholar] [CrossRef]
- Khalid, A.; Cossu, G.; Ciaramella, E. Diffuse IR-optical wireless system demonstration for mobile patient monitoring in hospitals. In Proceedings of the 15th International Conference on Transparent Optical Networks (ICTON), Cartagena, Spain, 23–27 June 2013; pp. 1–4. [Google Scholar]
- Dhatchayeny, D.R.; Arya, S.; Chung, Y.H. Patient Mobility Support for Indoor Non-Directed Optical Body Area Networks. Sensors 2019, 19, 2297. [Google Scholar] [CrossRef]
- Kahn, J.M.; Barry, J.R. Wireless Infrared Communications. Proc. IEEE 1997, 85, 265–298. [Google Scholar] [CrossRef]
- Komine, T.; Nakagawa, M. Fundamental analysis for visible-light communication system using LED lights. IEEE Trans. Consum. Electron. 2004, 50, 100–107. [Google Scholar] [CrossRef]
- Masroor, K.; Jeoti, V.; Drieberg, M. Analyzing the Effects of LED Lamp Arrangements on Performance of an Indoor Visible Light Communication System. In Proceedings of the 2019 IEEE 14th Malaysia International Conference on Communication (MICC), Selangor, Malaysia, 2–4 December 2019; pp. 54–58. [Google Scholar]
- Gismalla, M.; Abdullah, M. Performance evaluation of optical attocells configuration in an indoor visible light communication. Indones. J. Electr. Eng. Comput. Sci. 2019, 14, 668–676. [Google Scholar] [CrossRef]
- Azizan, L.A.; Ab-Rahman, M.S.; Hassan, M.R.; Bakar, A.A.A.; Nordin, R. Optimization of signal-to-noise ratio for wireless light-emitting diode communication in modern lighting layouts. Opt. Eng. 2014, 53, 045103. [Google Scholar] [CrossRef]
- Wang, Z.; Yu, C.; Zhong, W.D.; Chen, J.; Chen, W. Performance of a novel LED lamp arrangement to reduce SNR fluctuation for multi-user visible light communication systems. Opt. Express 2012, 20, 4564–4573. [Google Scholar] [CrossRef]
- Mahfouz, N.E.; Fayed, H.A.; El Aziz, A.A.; Aly, M.H. Improved light uniformity and SNR employing new LED distribution pattern for indoor applications in VLC system. Opt. Quantum Electron. 2018, 50, 350. [Google Scholar] [CrossRef]
- Clarke, F.; Parry, D. Helmholtz reciprocity: Its validity and application to reflectometry. Light. Res. Technol. 1985, 17, 1–11. [Google Scholar] [CrossRef]
- Hao, H.G.; Zhang, D.D.; Tang, S. Analysis of the LED lamp arrangement for uniformity of illumination in indoor VLC system. J. Opt. Soc. Korea 2014, 18, 663–671. [Google Scholar] [CrossRef]
- Stefan, I.; Haas, H. Analysis of optimal placement of LED arrays for visible light communication. In Proceedings of the 2013 IEEE 77th Vehicular Technology Conference (VTC Spring), Dresden, Germany, 2–5 June 2013; pp. 1–5. [Google Scholar]
- Ding, J.; Wang, K.; Xu, Z. Impact of LED array simplification on indoor visible light communication channel modeling. In Proceedings of the 2014 9th International Symposium on Communication Systems, Networks & Digital Sign (CSNDSP), Manchester, UK, 23–25 July 2014; pp. 1159–1164. [Google Scholar]
- Zheng, H.; Chen, J.; Yu, C.; Gurusamy, M. Inverse design of LED arrangement for visible light communication systems. Opt. Commun. 2017, 382, 615–623. [Google Scholar] [CrossRef]
- Torkestani, S.S.; Julien-Vergonjanne, A.; Cances, J.P. Mobile healthcare monitoring in hospital based on diffuse optical wireless technology. In Proceedings of the 21st Annual IEEE International Symposium on Personal, Indoor and Mobile Radio Communications, Istanbul, Turkey, 26–30 September 2010; pp. 1055–1059. [Google Scholar]
- Cheong, Y.K.; Ng, X.W.; Chung, W.Y. Hazardless biomedical sensing data transmission using VLC. IEEE Sensors J. 2013, 13, 3347–3348. [Google Scholar] [CrossRef]
- Sewaiwar, A.; Tiwari, S.V.; Chung, Y.H. Mobility Support for Full-Duplex Multiuser Bidirectional VLC Networks. IEEE Photonics J. 2015, 7, 1–9. [Google Scholar] [CrossRef]
- Dhatchayeny, D.R.; Arya, S.; Chung, Y.H. Infrared Based Multiple-Patient Monitoring in Indoor Optical Wireless Healthcare Systems. IEEE Sens. J. 2019. [Google Scholar] [CrossRef]
- Haddad, O.; Khalighi, M.A.; Zvanovec, S.; Adel, M. Channel characterization and modeling for optical wireless body-area networks. IEEE Open J. Commun. Soc. 2020, 1, 760–776. [Google Scholar] [CrossRef]
- Le Bas, C.; Sahuguede, S.; Julien-Vergonjanne, A. Theoretical and experimental approach for the design of an optical wireless physical activity monitoring system. Int. J. Wirel. Inf. Netw. 2017, 24, 65–77. [Google Scholar] [CrossRef]
- Behlouli; Combeau, P.; Sahuguède, S.; Julien-Vergonjanne, A.; Le Bas, C.; Aveneau, L. Impact of physical and geometrical parameters on visible light communication links. In Proceedings of the 2017 Advances in Wireless and Optical Communications (RTUWO), Riga, Latvia, 2–3 November 2017; pp. 73–76. [Google Scholar]
- Abtahi, M.; Hashemi, H. Simulation of indoor propagation channel at infrared frequencies in furnished office environments. In Proceedings of the 6th International Symposium on Personal, Indoor and Mobile Radio Communications, Toronto, ON, Canada, 27–29 September 1995; Volume 1, pp. 306–310. [Google Scholar]
- Le Bas, C.; Sahuguede, S.; Julien-Vergonjanne, A.; Behlouli, A.; Combeau, P.; Aveneau, L. Human body impact on mobile visible light communication link. In Proceedings of the 2016 10th International Symposium on Communication Systems, Networks and Digital Signal Processing (CSNDSP), Prague, Czech Republic, 20–22 July 2016; pp. 1–6. [Google Scholar]
- Le Bas, C.; Sahuguede, S.; Julien-Vergonjanne, A.; Behlouli, A.; Combeau, P.; Aveneau, L. Impact of receiver orientation and position on visible light communication link performance. In Proceedings of the 2015 4th International Workshop on Optical Wireless Communications (IWOW), Istanbul, Turkey, 7–8 September 2015; pp. 1–5. [Google Scholar]
- Torkestani, S.S.; Barbot, N.; Sahuguede, S.; Julien-Vergonjanne, A.; Cances, J.P. Performance and transmission power bound analysis for optical wireless based mobile healthcare applications. In Proceedings of the 2011 IEEE 22nd International Symposium on Personal, Indoor and Mobile Radio Communications, Toronto, Canada, 11–14 September 2011; pp. 2198–2202. [Google Scholar] [CrossRef]
- Hui, R.; O’Sullivan, M. Fiber Optic Measurement Techniques; Elsevier Academic Press: Burlington, MA, USA, 2009. [Google Scholar]
- Xu, W.; Wang, J.; Shen, H.; Zhang, H.; You, X. Indoor positioning for multiphotodiode device using visible-light communications. IEEE Photonics J. 2015, 8, 1–11. [Google Scholar] [CrossRef]
- Barry, J.R.; Kahn, J.M.; Krause, W.J.; Lee, E.A.; Messerschmitt, D.G. Simulation of multipath impulse response for indoor wireless optical channels. IEEE J. Sel. Areas Commun. 1993, 11, 367–379. [Google Scholar] [CrossRef]
- Lee, K.; Park, H.; Barry, J.R. Indoor Channel Characteristics for Visible Light Communications. IEEE Commun. Lett. 2011, 15, 217–219. [Google Scholar] [CrossRef]










| Parameters | Values | 
|---|---|
| Room dimensions | m | 
| Reflection coefficients (all walls) | 0.8 | 
| Area of differential element | 0.0017 m | 
| For Transmitter | |
| Center luminous intensity per LED chip | 0.73 Cd | 
| Semi-angle at half-power | 60 | 
| Lambert’s order | 1 | 
| LED luminous efficacy | 90 lumens/watt | 
| Number of LEDs per array | 2500 () | 
| Azimuth angle | 0 | 
| Elevation angle | −90 | 
| For Receiver | |
| Field-of-View | 90 | 
| Physical Area | 1 cm | 
| Gain of an optical filter | 1 | 
| Refractive index of lens | 1.5 | 
| Height (from the floor) | 0.85 m | 
| Bandwidth | 20 MHz | 
| Photodiode responsivity | 0.54 A/W | 
| Fixed Capacitance | 112 pF/cm | 
| Open loop gain | 10 | 
| Temperature | 300 K | 
| Noise Bandwidth factor (I) | 0.562 | 
| Noise Bandwidth factor (I) | 0.0868 | 
| FET transconductance | 30 mS | 
| FET noise factor | 1.5 | 
| Dark current (I) | 2 pA | 
| N | 100 | 
| N | 100 | 
| N | 90 | 
| Lamp Placement Scenario | Illuminance | |
|---|---|---|
| Uniformity | IQR (Lux) | |
| CLQ | 0.377 | 295.82 | 
| CoIQ-10 | 0.688 | 70.59 | 
| CoIQ-9 | 0.659 | 111.23 | 
| CoIQ-4 | 0.688 | 109.43 | 
| CoIQ-3 | 0.762 | 75.37 | 
| Lamp Placement Scenario | Communication | ||||||
|---|---|---|---|---|---|---|---|
| RMS Delay Spread | Received Power (dBm) | SNR (dB) | |||||
| Average (ns) | Average Achievable Bitrates (Mbps) | Average | Standard Deviation | Min | Max | Standard Deviation | |
| CLQ | 5.76 | 17.36 | 16.00 | 1.71 | 31.65 | 39.17 | 1.48 | 
| CoIQ-10 | 5.44 | 18.38 | 13.68 | 0.92 | 32.43 | 35.93 | 0.80 | 
| CoIQ-9 | 5.63 | 17.79 | 14.70 | 0.78 | 33.42 | 36.74 | 0.68 | 
| CoIQ-4 | 5.00 | 20.00 | 10.12 | 1.99 | 28.57 | 34.71 | 1.74 | 
| CoIQ-3 | 5.56 | 17.98 | 11.62 | 1.38 | 30.52 | 34.94 | 1.20 | 
| Outage Area (%) | ||
|---|---|---|
| Room size (m) | CLQ | CoIQ | 
| 5 × 5 × 3 | 0.08 | 0 | 
| 5.5 × 5.5 × 3 | 2.72 | 0.56 | 
| 6 × 6 × 3 | 10.68 | 4.52 | 
| Room Size (m) | CLQ | Proposed-CoIQ | ||||||
|---|---|---|---|---|---|---|---|---|
| Uniformity | Deviation in SNR (dB) | Average (ns) | Average Achievable Data Rates (Mbps) | Uniformity | Deviation in SNR (dB) | Average (ns) | Average Achievable Data Rates (Mbps) | |
| 2.5 × 2.5 × 3 | 0.7111 | 0.8476 | 3.30 | 30.30 | 0.8612 | 0.6792 | 3.57 | 28.011 | 
| 4 × 4 × 3 | 0.5209 | 1.2240 | 5.38 | 18.58 | 0.8273 | 0.5962 | 5.34 | 18.72 | 
| 6.6 × 6.6 × 3 | 0.3329 | 1.8730 | 8.64 | 11.57 | 0.5370 | 1.1154 | 7.04 | 14.20 | 
| 7 × 7 × 3 | 0.3115 | 2.0011 | 8.87 | 11.27 | 0.5410 | 1.2346 | 7.30 | 13.69 | 
| 8 × 8 × 3 | 0.2641 | 2.3652 | 9.14 | 10.94 | 0.4596 | 1.9624 | 7.85 | 12.73 | 
| CLQ | Proposed CoIQ | |||||
|---|---|---|---|---|---|---|
| Deviation in SNR (dB) | ||||||
| Room Size (m) | = 90 mW | = 0.9 | = 1.01 A/W | = 90 mW | = 0.9 | = 1.01 A/W | 
| 6.6 × 6.6 × 3 | 1.87 | 1.75 | 1.87 | 1.11 | 1.06 | 1.11 | 
| Publisher’s Note: MDPI stays neutral with regard to jurisdictional claims in published maps and institutional affiliations. | 
© 2021 by the authors. Licensee MDPI, Basel, Switzerland. This article is an open access article distributed under the terms and conditions of the Creative Commons Attribution (CC BY) license (https://creativecommons.org/licenses/by/4.0/).
Share and Cite
Masroor, K.; Jeoti, V.; Drieberg, M.; Cheab, S.; Rajbhandari, S. A Heuristic Approach for Optical Transceiver Placement to Optimize SNR and Illuminance Uniformities of an Optical Body Area Network. Sensors 2021, 21, 2943. https://doi.org/10.3390/s21092943
Masroor K, Jeoti V, Drieberg M, Cheab S, Rajbhandari S. A Heuristic Approach for Optical Transceiver Placement to Optimize SNR and Illuminance Uniformities of an Optical Body Area Network. Sensors. 2021; 21(9):2943. https://doi.org/10.3390/s21092943
Chicago/Turabian StyleMasroor, Komal, Varun Jeoti, Micheal Drieberg, Sovuthy Cheab, and Sujan Rajbhandari. 2021. "A Heuristic Approach for Optical Transceiver Placement to Optimize SNR and Illuminance Uniformities of an Optical Body Area Network" Sensors 21, no. 9: 2943. https://doi.org/10.3390/s21092943
APA StyleMasroor, K., Jeoti, V., Drieberg, M., Cheab, S., & Rajbhandari, S. (2021). A Heuristic Approach for Optical Transceiver Placement to Optimize SNR and Illuminance Uniformities of an Optical Body Area Network. Sensors, 21(9), 2943. https://doi.org/10.3390/s21092943
 
         
                                                


 
       