Energy-Efficient Ultrasonic Water Level Detection System with Dual-Target Monitoring
Abstract
1. Introduction
2. Methodology
2.1. UWLD-1: Development of Basic Low-Cost UWLD System
2.1.1. Proposed Basic UWLD System
2.1.2. Water Level Detection
2.1.3. Cloud Computing Platform
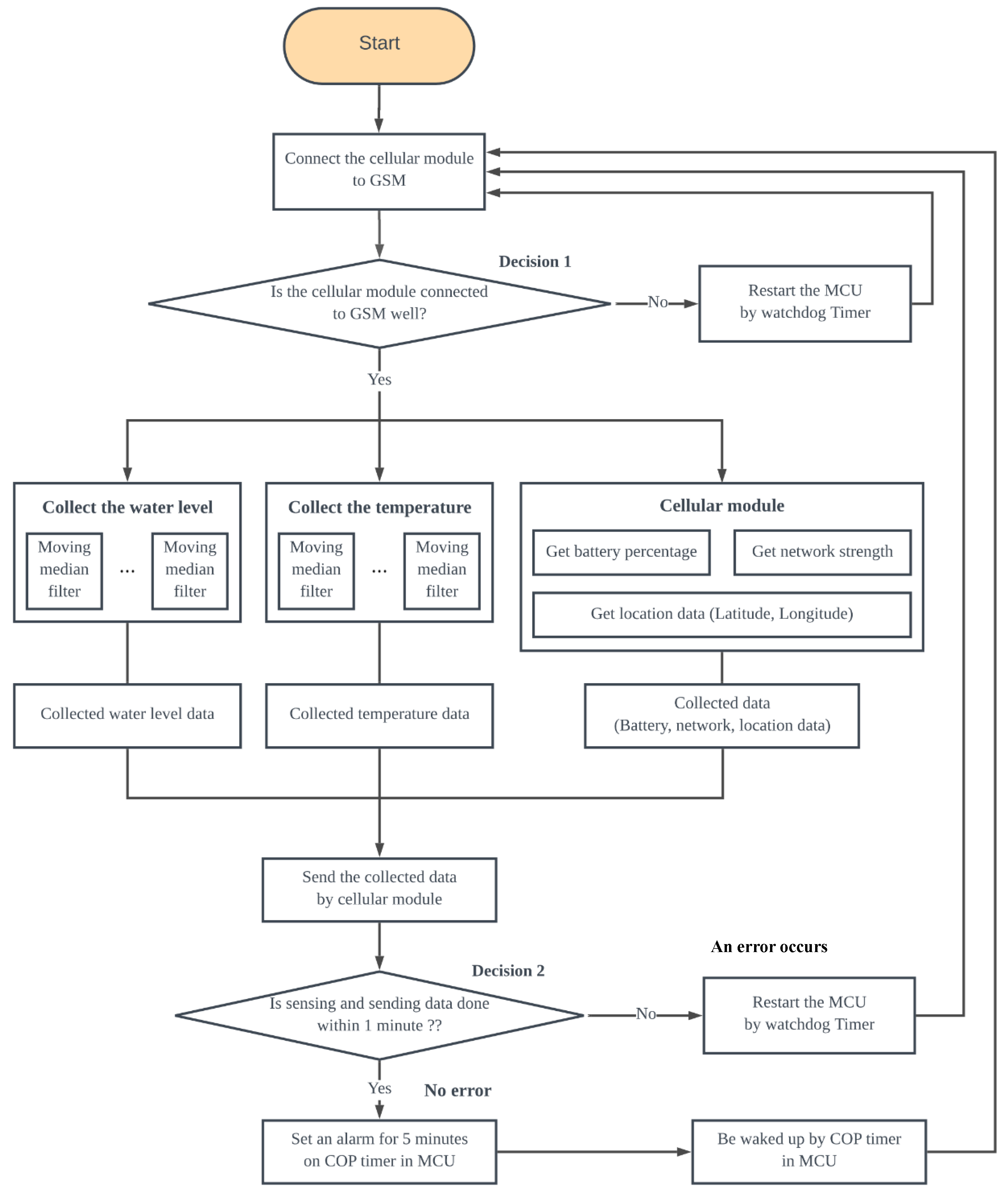
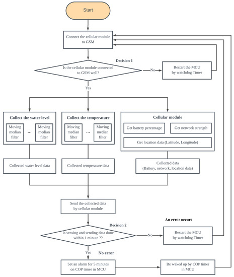
2.2. UWLD-2: Dual Target Sensing of UWLD
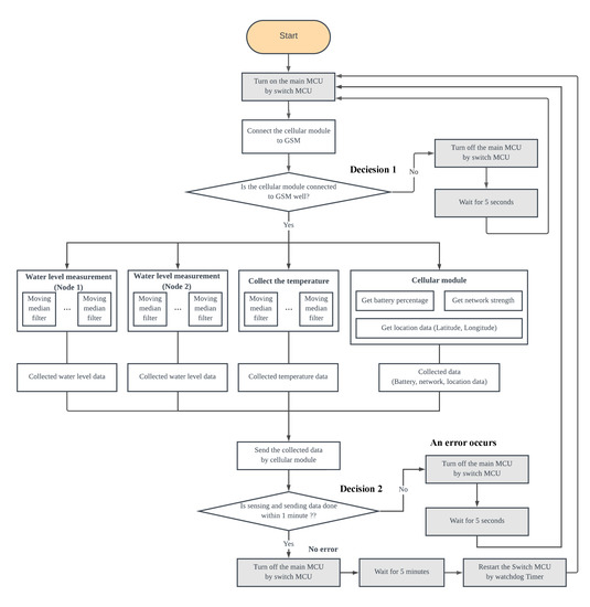
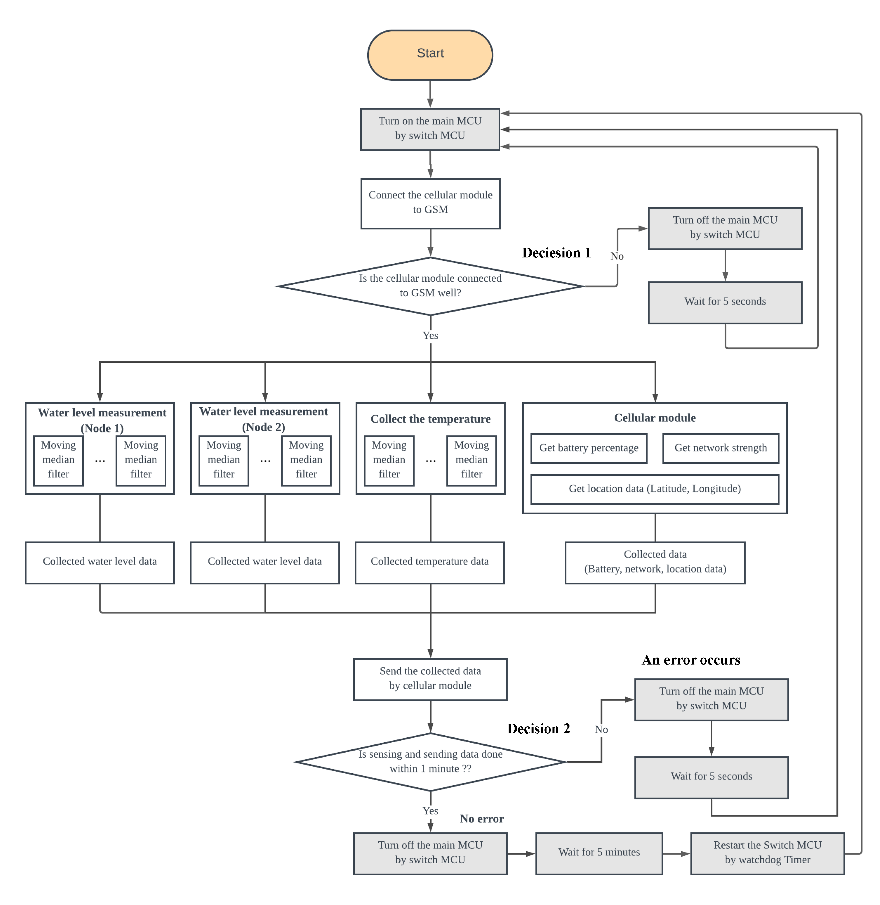
2.3. UWLD-3: UWLD System with Duazl MCUs and Dual-Targeting
3. Results and Discussion
3.1. Unit Installation and Calibration
3.2. The Energy Efficiency of the UWLD Unit
3.3. Rainfall Monitoring with UWLD System
3.3.1. Relation of Water Level Changes by UWLD System and NOAA
3.3.2. Correlation of Node 1 and Node 2 UWLD System
3.3.3. Relation of Pavement and Streamside Water Level in UWLD-2
3.3.4. Analysis of the Water Level Monitoring Results
4. Conclusions
- The UWLD system is developed to measure the water level and transfer the data to the AWS server; the obtained water level is calibrated with the ultrasound wave velocity change by the temperature. In addition, the accuracy of the distance measurement is verified with manually measured distance.
- The battery power efficiency is improved for the stable operation of the UWLD system deploying the dual-MCU unit, which is composed of the additional MCU (switch MCU) and SSR for controlling the main MCU. The dual-MCU system reduces the power consumption by 30% from 185 mA to 130 mA under the operating mode and 70% from 50 mA to 15 mA under the power-saving mode. It is significant for saving power while the solar panel charges the battery which is affected by the external environment (e.g., rainfall and cloudy day). The improved power efficiency leads to the stable operation without changing the battery under the sufficient sunlight condition.
- From the UWLD system, a total of 16 events of water level change were detected in the monitoring period. When the streamside water level increases from our UWLD system, the lake water level data either increases later or does not show water level change. This result implies the water level change at a local small creek or stream is a more sensitive flood level indicator than at the large water bodies (e.g., lake or sea level) due to its low sensitivity of flash flooding. Thus, it is significant to perceive the intensity of the rainfall from multiple locations of small bodies of water.
- The water level change on the pavement side is not always detected as streamside water level change due to the good drainage system. Although the pavement-side water level changes are more affected by infrastructure conditions (e.g., the drainage system) than the direct WLCR, it can be more significant to warn of the possibility of urban flooding, especially close to the area of the UWLD node. Therefore, the water level monitoring of dual targets, pavement side and streamside, can give more reliable and sensitive information to perceive and forecast the urban flash flooding.
- WLCR and WLI can indicate the severity of water level change. Both indicators show the more sensitive behavior at the higher WLCR case than lower absolute WLCR case at a certain level of the sampling rate. It implies the real-time analysis with WLCR, and WLI can realize the flash flooding monitoring.
- Study of unit maintenance and system protection under different environments will be considered in future research, including different water flow conditions and different protection strategies of the sensors from the environmental conditions.
Author Contributions
Funding
Institutional Review Board Statement
Informed Consent Statement
Data Availability Statement
Conflicts of Interest
References
- Lo, S.W.; Wu, J.H.; Lin, F.P.; Hsu, C.H. Cyber surveillance for flood disasters. Sensors 2015, 15, 2369–2387. [Google Scholar] [CrossRef]
- Woodworth, P.L.; Smith, D.E. A one year comparison of radar and bubbler tide gauges at Liverpool. Int. Hydrogr. Rev. 2003, 4, 42–49. [Google Scholar]
- Euliss, N.H.; Mushet, D.M. Water-level fluctuation in wetlands as a function of landscape condition in the prairie pothole region. Wetlands 1996, 16, 587–593. [Google Scholar] [CrossRef]
- Zheng, G.; Zong, H. High accuracy surface perceiving water level gauge with self calibration. In Proceedings of the 2009 International Conference on Mechatronics and Automation, Changchun, China, 9–12 August 2009; pp. 3680–3686. [Google Scholar]
- Bartos, M.; Wong, B.; Kerkez, B. Open storm: A complete framework for sensing and control of urban watersheds. Environ. Sci. Water Res. Technol. 2018, 4, 346–358. [Google Scholar] [CrossRef]
- Kerkez, B.; Gruden, C.; Lewis, M.; Montestruque, L.; Quigley, M.; Wong, B.; Bedig, A.; Kertesz, R.; Braun, T.; Cadwalader, O.; et al. Smarter stormwater systems. Environ. Sci. Technol. 2016, 50, 7267–7273. [Google Scholar] [CrossRef] [PubMed]
- Mousa, M.; Zhang, X.; Claudel, C. Flash Flood Detection in Urban Cities Using Ultrasonic and Infrared Sensors. IEEE Sens. J. 2016, 16, 7204–7216. [Google Scholar] [CrossRef]
- Prabhudesai, R.G.; Joseph, A.; Agarwadekar, Y.; Mehra, P.; Kumar, K.V.; Luis, R. Integrated Coastal Observation Network (ICON) for real-time monitoring of sea-level, sea-state, and surface-meteorological data. In Proceedings of the OCEANS 2010 MTS/IEEE SEATTLE, Seattle, WA, USA, 20–23 September 2010; pp. 1–9. [Google Scholar]
- Moreno, C.; Aquino, R.; Ibarreche, J.; Pérez, I.; Castellanos, E.; Álvarez, E.; Rentería, R.; Anguiano, L.; Edwards, A.; Lepper, P.; et al. Rivercore: IoT device for river water level monitoring over cellular communications. Sensors 2019, 19, 127. [Google Scholar] [CrossRef]
- Ham, S.; Popovics, J.S. Application of micro-electro-mechanical sensors contactless NDT of concrete structures. Sensors 2015, 15, 9078–9096. [Google Scholar] [CrossRef]
- Alfredo Mahar, A.M.F.; Racoma, B.A.; Aracan, K.A.; Alconis-Ayco, J.; Saddi, I.L. Disseminating near-real-time hazards information and flood maps in the Philippines through Web-GIS. J. Environ. Sci. 2017, 59, 13–23. [Google Scholar]
- Martinez, K.; Hart, J.K.; Ong, R. Environmental sensor networks. Computer 2004, 37, 50–56. [Google Scholar] [CrossRef]
- Hart, J.K.; Martinez, K. Environmental Sensor Networks: A revolution in the earth system science? Earth-Sci. Rev. 2006, 78, 177–191. [Google Scholar] [CrossRef]
- Siddula, S.S.; Babu, P.; Jain, P.C. Water Level Monitoring and Management of Dams using IoT. In Proceedings of the 2018 3rd International Conference On Internet of Things: Smart Innovation and Usages (IoT-SIU), Bhimtal, India, 23–24 February 2018. [Google Scholar]
- Khetre, A.C.; Hate, S.G. Automatic monitoring & reporting of water quality by using WSN technology and different routing methods. Int. J. Adv. Res. Comput. Eng. Technol. 2013, 2, 3255–3260. [Google Scholar]
- Frolov, A.V.; Asmus, V.V.; Borshch, S.V.; Vil’fand, R.M.; Zhabina, I.I.; Zatyagalova, V.V.; Krovotyntsev, V.A.; Kudryavtseva, O.I.; Leont’eva, E.A.; Simonov, Y.A.; et al. GIS-Amur system of flood monitoring, forecasting, and early warning. Russ. Meteorol. Hydrol. 2016, 41, 157–169. [Google Scholar] [CrossRef]
- Rompas, P.S.; Wardana, A.A. Robust flood monitoring platform using message queueing telemetry transport protocol. In Proceedings of the 2017 International Conference on Information Technology Systems and Innovation (ICITSI), Bandung, Indonesia, 23–24 October 2017; pp. 234–238. [Google Scholar]
- Phuong, N.M.; Schappacher, M.; Sikora, A.; Ahmad, Z.; Muhammad, A. Real-time Water Level Monitoring Using Low-Power Wireless Sensor Network. In Proceedings of the Embedded World Conference 2015, Nuremberg, Germany, 24–25 February 2015. [Google Scholar]
- Basha, E.A.; Ravela, S.; Rus, D. Model-based monitoring for early warning flood detection. In Proceedings of the 6th ACM Conference on Embedded Network Sensor Systems, Raleigh, NC, USA, 5–7 November 2008; pp. 295–308. [Google Scholar]
- Zhang, Y.; Zhang, Y.; She, W.; Yang, L.; Liu, G.; Yang, Y. Rheological and harden properties of the high-thixotropy 3D printing concrete. Constr. Build. Mater. 2019, 201, 278–285. [Google Scholar] [CrossRef]
- Wang, P.; Zhang, S.; Zhang, L.; Wang, L.; Xue, H.; Wang, Z.L. Non-contact and liquid–liquid interfacing triboelectric nanogenerator for self-powered water/liquid level sensing. Nano Energy 2020, 72, 104703. [Google Scholar] [CrossRef]
- Mariello, M.; Fachechi, L.; Guido, F.; De Vittorio, M. Multifunctional sub-100 µm thickness flexible piezo/triboelectric hybrid water energy harvester based on biocompatible AlN and soft parylene C-PDMS-EcoflexTM. Nano Energy 2021, 83, 105811. [Google Scholar] [CrossRef]
- Frhlich, A.A. A comprehensive approach to power management in embedded systems. Int. J. Distrib. Sens. Netw. 2011, 2011, 807091. [Google Scholar] [CrossRef]
- Fröhlich, A.A.; Bezerra, E.A.; Slongo, L.K. Experimental analysis of solar energy harvesting circuits efficiency for low power applications. Comput. Electr. Eng. 2015, 45, 143–154. [Google Scholar] [CrossRef]
- Bies, D.A.; Hansen, C.H. Engineering Noise Control—Theory and Practice, 4th ed.; CRC Press: New York, NY, USA, 2009. [Google Scholar]
- Kang, S.; Wu, Y.C.; Ham, S. Singular integral solutions of analytical surface wave model with internal crack. Appl. Sci. 2020, 10, 3129. [Google Scholar] [CrossRef]
- Choo, Y.M.; Jo, D.J.; Yun, G.S.; Lee, E.H. A study on the improvement of flood forecasting techniques in urban areas by considering rainfall intensity and duration. Water 2019, 11, 1883. [Google Scholar] [CrossRef]
- Deo, R.C.; Byun, H.R.; Kim, G.B.; Adamowski, J.F. A real-time hourly water index for flood risk monitoring: Pilot studies in Brisbane, Australia, and Dobong Observatory, South Korea. Env.iron. Monit. Assess. 2018, 190, 1–27. [Google Scholar] [CrossRef] [PubMed]




















| Date | 3/14 | 3/15 | 3/16 | 3/18 | 3/20 | 3/21 | 4/3 | 4/12 | 5/25 | 6/1 |
|---|---|---|---|---|---|---|---|---|---|---|
| Correlation coefficient | 0.9257 | 0.9270 | 0.9391 | 0.9047 | 0.9325 | 0.9617 | 0.8930 | 0.9481 | 0.9501 | 0.9367 |
Publisher’s Note: MDPI stays neutral with regard to jurisdictional claims in published maps and institutional affiliations. |
© 2021 by the authors. Licensee MDPI, Basel, Switzerland. This article is an open access article distributed under the terms and conditions of the Creative Commons Attribution (CC BY) license (http://creativecommons.org/licenses/by/4.0/).
Share and Cite
Kang, S.; David, D.S.K.; Yang, M.; Yu, Y.C.; Ham, S. Energy-Efficient Ultrasonic Water Level Detection System with Dual-Target Monitoring. Sensors 2021, 21, 2241. https://doi.org/10.3390/s21062241
Kang S, David DSK, Yang M, Yu YC, Ham S. Energy-Efficient Ultrasonic Water Level Detection System with Dual-Target Monitoring. Sensors. 2021; 21(6):2241. https://doi.org/10.3390/s21062241
Chicago/Turabian StyleKang, Sanggoo, Dafnik Saril Kumar David, Muil Yang, Yin Chao Yu, and Suyun Ham. 2021. "Energy-Efficient Ultrasonic Water Level Detection System with Dual-Target Monitoring" Sensors 21, no. 6: 2241. https://doi.org/10.3390/s21062241
APA StyleKang, S., David, D. S. K., Yang, M., Yu, Y. C., & Ham, S. (2021). Energy-Efficient Ultrasonic Water Level Detection System with Dual-Target Monitoring. Sensors, 21(6), 2241. https://doi.org/10.3390/s21062241

