A Technological System for Post-Earthquake Damage Scenarios Based on the Monitoring by Means of an Urban Seismic Network
Abstract
:1. Introduction
- The Historic Areas Information System (HArIS), which structures information about the heritage assets, also permitting to insert changes over time by authorized persons;
- The Threats and Hazard Information System (THIS), which collects historic datasets, future projections (mainly related to the climate-change), hazard analyses, and real-time parameters to identify indicators characterizing threats and hazards.
- In THIS, the characterization of the ground motion in the historic center is obtained by a dense sensor network (with a maximum distance between two stations of about 300 m, and up to 1000 m in the other parts of the built-up area); this allows taking in more accuracy the local effects for the ground motion parameter distribution maps respect to the use of prediction equations (cf. [14]).
- In HArIS, authorized users by the local authorities can manage information for keeping updated the status and characteristics of each building directly using the web platform (buildings are considered non-static elements, especially in an area undergoing restoration works). Moreover, the system currently implements recent vulnerability models available in literature based on some structural features. However, the characterization of each construction will allow adopting different models for different structures depending on the level of knowledge.
2. Materials and Methods
2.1. Vulnerability Models and Historic Area Information System (HArIS)
- DS1 → Negligible to slight damage
- DS2 → Moderate damage
- DS3 → Substantial to heavy damage
- DS4 → Very heavy damage
- DS5 → Destruction
2.2. Threats and Hazard Information System (THIS): The Urban Accelerometric Network
- 8 stations were installed along the hill, where the historic center was built (yellow limit in Figure 3);
- 2 stations were located at the toes of the hill, where there are some buildings;
- 4 stations were installed near the other hamlets built around the historic area.
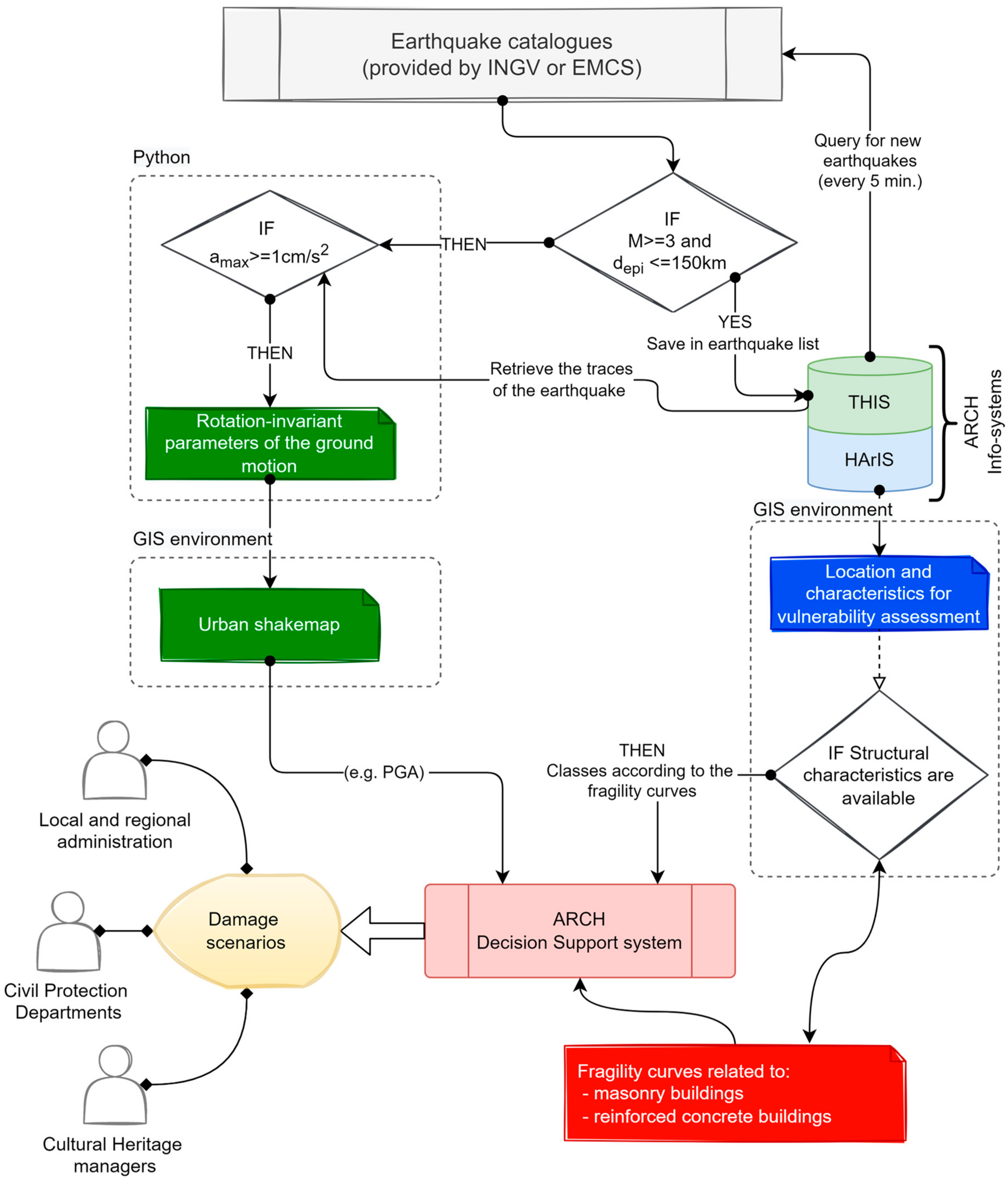
2.3. The Decicison Support System (DSS): The Analysis of the Damage Scenario
- Once THIS detects a new earthquake with potential effects on the monitored areas, the earthquake time-histories are extracted and pre-processed as described in the previous paragraph;
- At this point, another control verifies if the maximum absolute acceleration is greater than 1 cm/s2; in the affirmative case, the Python script calculates the rotation-invariant parameters of the ground-motion [54] to take into account frequency, duration, and energy content, which together can contribute to structural damage [55]: Peak Ground Acceleration, Pseudo-Spectral Accelerations, Arias Intensity [56], Standard Cumulative Absolute Velocity [57].
- By interpolating the measured PGAs using the inverse distance weighted (IDW) technique [58] through the ArcPy module for Python [59], a map covering the whole built-up area is obtained. IDW interpolation makes the assumption that values in the points close to another one is more alike respect those that are farther apart. Indeed, the prediction in an unmeasured location depends on the surrounding measured values, which are interpolated through a power function of their distance. The power coefficient that regulates the interpolation function has been set to 4, and, however, a maximum distance of 1000 m has been defined as the limit, thus that only the closer measured values are used in the calculation.
- On the other side, the current information about the constructions in the monitored area are retrieved by querying the HArIS database, and a specific building class is associated with each of them following the classification reported in Table 1.
- Once both the shaking intensity and building classes are available, the Decision Support System calculates, through the fragility curves defined by parameters in Table 1, the probabilities of exceeding the damage levels of EMS-98 scale for each building.
3. Results and Discussion
3.1. PGAs Recorded during the Low-Energy Earthquake and Local Shakempas
3.2. Earthquake Actions and Building Classification to Generate the Damage Scenarios
4. Conclusions
Author Contributions
Funding
Institutional Review Board Statement
Informed Consent Statement
Data Availability Statement
Acknowledgments
Conflicts of Interest
References
- Chieffo, N.; Formisano, A. Geo-Hazard-Based Approach for the Estimation of Seismic Vulnerability and Damage Scenarios of the Old City of Senerchia (Avellino, Italy). Geosciences 2019, 9, 59. [Google Scholar] [CrossRef] [Green Version]
- Lanzo, G.; Silvestri, F.; Costanzo, A.; D’Onofrio, A.; Martelli, L.; Pagliaroli, A.; Sica, S.; Simonelli, A. Site response studies and seismic microzoning in the Middle Aterno valley (L’aquila, Central Italy). Bull. Earthq. Eng. 2011, 9, 1417–1442. [Google Scholar] [CrossRef]
- Caserta, A.; Doumaz, F.; Costanzo, A.; Gervasi, A.; Thorossian, W.; Falcone, S.; La Piana, C.; Minasi, M.; Buongiorno, M.F. Assessing soil-structure interaction during the 2016 central Italy seismic sequence (Italy): Preliminary results. Ann. Geophys. 2016, 59, 1–7. [Google Scholar]
- Costanzo, A.; Caserta, A. Seismic response across the Tronto Valley (at Acquasanta Terme, AP, Marche) based on the geophysical monitoring of the 2016 Central Italy seismic sequence. Bull. Eng. Geol. Environ. 2019, 78, 5599–5616. [Google Scholar] [CrossRef]
- Costanzo, A.; D’Onofrio, A.; Silvestri, F. Seismic response of a geological, historical and architectural site: The Gerace cliff (southern Italy). Bull. Eng. Geol. Environ. 2019, 78, 5617–5633. [Google Scholar] [CrossRef]
- Ferraro, A.; Grasso, S.; Maugeri, M.; Totani, F. Seismic response analysis in the southern part of the historic centre of the City of L’Aquila (Italy). Soil Dyn. Earthq. Eng. 2016, 88, 256–264. [Google Scholar] [CrossRef]
- Brando, G.; Pagliaroli, A.; Cocco, G.; Di Buccio, F. Site effects and damage scenarios: The case study of two historic centers following the 2016 Central Italy earthquake. Eng. Geol. 2020, 272, 105647. [Google Scholar] [CrossRef]
- Strasser, F.O.; Bommer, J.; Sesetyan, K.; Erdik, M.; Cagnan, Z.; Padilla, J.I.; Goula, X.; Lucantoni, A.; Sabetta, F.; Bal, I.E.; et al. A comperative study of European earthquake loss estimation tools for a scenario in Istanbul. J. Earthq. Eng. 2008, 12, 246–256. [Google Scholar] [CrossRef]
- Federal Emergency Management Agency (FEMA). HAZUS-MH MR2 Technical Manual; Federal Emergency Management Agency: Washington, DC, USA, 2006.
- Silva, V.; Crowley, H.; Pagani, M.; Monelli, D.; Pinho, R. Development of the OpenQuake engine, the global earthquake model’s open-source software for seismic risk assessment. Nat. Hazards 2014, 72, 1409–1427. [Google Scholar] [CrossRef]
- Hancilar, U.; Tuzun, C.; Yenidogan, C.; Erdik, M. ELER software—A new tool for urban earthquake loss assessment. Nat. Hazards Earth Syst. Sci. 2010, 10, 2677–2696. [Google Scholar] [CrossRef] [Green Version]
- NERIES Project 2010. Available online: http://www.share-eu.org/node/23.html (accessed on 3 November 2021).
- Strasser, F.O.; Stafford, P.J.; Bommer, J.J.; Erdik, M. State-of-the-art of European earthquake loss estimation software. In Proceedings of the 14th World Conference on Earthquake Engineering, Beijing, China, 12–17 October 2008. [Google Scholar]
- Zülfikar, A.C.; Fercan, N.Ö.Z.; Tunç, S.; Erdik, M. Real-time earthquake shake, damage, and loss mapping for Istanbul metropolitan area. Earth Planets Space 2017, 69, 9. [Google Scholar] [CrossRef] [Green Version]
- Advancing Resilience of Historic Areas against Climate-Related and Other Hazards (ARCH) Project. Available online: https://savingculturalheritage.eu/ (accessed on 8 August 2021).
- Giovinazzi, S.; Marchili, C.; Di Pietro, A.; Giordano, L.; Costanzo, A.; La Porta, L.; Pollino, M.; Rosato, V.; Lückerath, D.; Milde, K.; et al. Assessing Earthquake Impacts and Monitoring Resilience of Historic Areas: Methods for GIS Tools. ISPRS Int. J. Geo-Inf. 2021, 10, 461. [Google Scholar] [CrossRef]
- Calvi, G.M.; Pinho, R.; Magenes, G.; Bommer, J.J.; Restrepo-Vélez, L.F.; Crowley, H. Development of seismic vulnerability assessment methodologies over the past 30 years. J. Earthq. Technol. 2006, 43, 75–104. [Google Scholar]
- Biglari, M.; Formisano, A. Damage Probability Matrices and Empirical Fragility Curves from Damage Data on Masonry Buildings After Sarpol-e-zahab and Bam Earthquakes of Iran. Front. Built Environ. 2020, 6, 2. [Google Scholar] [CrossRef] [Green Version]
- Dolce, M.; Masi, A.; Marino, M.; Vona, M. Earthquake damage scenarios of the building stock of potenza (Southern Italy) including site effects. Bull. Earthq. Eng. 2003, 1, 115–140. [Google Scholar] [CrossRef]
- Del Gaudio, C.; De Martino, G.; Di Ludovico, M.; Manfredi, G.; Prota, A.; Ricci, P.; Verderame, G.M. Empirical fragility curves from damage data on RC buildings after the 2009 L’Aquila earthquake. Bull. Earthq. Eng. 2016, 15, 1425–1450. [Google Scholar] [CrossRef]
- Formisano, A. Local- and global-scale seismic analyses of historical masonry compounds in san pio delle camere (L’Aquila, Italy). Nat. Hazards 2017, 86, 465–487. [Google Scholar] [CrossRef]
- Chieffo, N.; Formisano, A.; Miguel Ferreira, T. Damage scenario-based approach and retrofitting strategies for seismic risk mitigation: An application to the historical centre of Sant’Antimo (Italy). Eur. J. Environ. Civ. Eng. 2021, 25, 1929–1948. [Google Scholar] [CrossRef]
- Chieffo, N.; Mosoarca, M.; Formisano, A.; Apostol, I. Seismic vulnerability assessment and loss estimation of an urban district of Timisoara. IOP Conf. Ser. Mater. Sci. Eng. 2019, 471, 102070. [Google Scholar] [CrossRef]
- Lagomarsino, S.; Giovinazzi, S. Macroseismic and mechanical models for the vulnerability and damage assessment of current buildings. Bull. Earthq. Eng. 2006, 4, 415–443. [Google Scholar] [CrossRef]
- Canuti, C.; Carbonari, S.; Dall’Asta, A.; Dezi, L.; Gara, F.; Leoni, G.; Morici, M.; Petrucci, E.; Prota, A.; Zona, A. Post-Earthquake Damage and Vulnerability Assessment of Churches in the Marche Region Struck by the 2016 Central Italy Seismic Sequence. Int. J. Archit. Herit. 2019, 15, 1000–1021. [Google Scholar] [CrossRef]
- Morici, M.; Canuti, C.; Dall’Asta, A.; Leoni, G. Empirical predictive model for seismic damage of historical churches. Bull. Earthq. Eng. 2020, 18, 6015–6037. [Google Scholar] [CrossRef]
- Del Gaudio, C.; De Martino, G.; Di Ludovico, M.; Manfredi, G.; Prota, A.; Ricci, P.; Verderame, G.M. Empirical fragility curves for masonry buildings after the 2009 L’Aquila, Italy, earthquake. Bull. Earthq. Eng. 2019, 17, 6301–6330. [Google Scholar] [CrossRef]
- Rosti, A.; Del Gaudio, C.; Rota, M.; Ricci, P.; Penna, A.; Verderame, G.M. Empirical fragility curves for Italian residential RC buildings. Bull. Earthq. Eng. 2021, 19, 3165–3183. [Google Scholar] [CrossRef]
- Pagni, C.A.; Lowes, L.N. Fragility functions for older reinforced concrete beam—Column joints. Earthq. Spectra 2006, 22, 215–238. [Google Scholar] [CrossRef]
- Lagaros, N. Probabilistic fragility analysis: A tool for assessing design rules of RC buildings. Earthq. Eng. Eng. Vibrat. 2008, 7, 45–56. [Google Scholar] [CrossRef]
- Milani, G.; Venturini, G. Automatic fragility curve evaluation of masonry churches accounting for partial collapses by means of 3D FE homogenized limit analysis. Comp. Struct. 2011, 89, 1628–1648. [Google Scholar] [CrossRef]
- Cattari, S.; Lagomarsino, S. Performance-based approach to earthquake protection of masonry cultural heritage. In Proceedings of the International Conference on Structural Analysis of Historical Constructions (SAHC), Wrocław, Poland, 15–17 October 2012. [Google Scholar]
- Asteris, P.G.; Moropoulou, A.; Skentou, A.D.; Apostolopoulou, M.; Mohebkhah, A.; Cavaleri, L.; Rodrigues, H.; Varum, H. Stochastic vulnerability assessment of masonry structures: Concepts, modeling and restoration aspects. Appl. Sci. 2019, 9, 243. [Google Scholar] [CrossRef] [Green Version]
- Pagnini, L.C.; Vicente, R.; Lagomarsino, S.; Varum, H. A mechanical model for the seismic vulnerability assessment of old masonry buildings. Earthq. Struct. 2011, 2, 25–42. [Google Scholar] [CrossRef]
- Formisano, A.; Florio, G.; Landolfo, R.; Mazzolani, F.M. Numerical calibration of an easy method for seismic behaviour assessment on large scale of masonry building aggregates. Adv. Eng. Softw. 2015, 80, 116–138. [Google Scholar] [CrossRef] [Green Version]
- Grünthal, G. European Macroseismic Scale 1998. In Chaiers du Centre Europèen de Gèodynamique et de Seismologie; Grünthal, G., Musson, R.M.W., Schwarz, J., Stucchi, M., Eds.; Conseil de l’Europe: Luxemburg, 1998; Volume 15, 100p, ISBN 2-87977-008-4. [Google Scholar]
- Bradley, B.A.; Dhakal, R.P. Error estimation of closed-form solution for annual rate of structural collapse. Earthq. Eng. Struct. Dyn. 2008, 37, 1721–1737. [Google Scholar] [CrossRef] [Green Version]
- Ibarra, L.F.; Krawinkler, H. Global Collapse of Frame Structures under Seismic Excitations. In Blume Earthquake Engineering Center Technical Report 152; John, A., Ed.; Stanford Digital Repository: Stanford, CA, USA, 2005; Available online: http://purl.stanford.edu/dj885ym2486 (accessed on 3 November 2021).
- Singhal, A.; Kiremidjian, A.S. Method for probabilistic evaluation of seismic structural damage. J. Struct. Eng. 1996, 122, 1459–1467. [Google Scholar] [CrossRef]
- Rossetto, T.; Ioannou, I.; Grant, D.N. Existing Empirical Fragility and Vulnerability Functions: Compendium and Guide for Selection, GEM Technical Report 2015-1; 10.13117/GEM.VULN-MOD.TR2015.01; Global Earthquake Model: Pavia, Italy, 2015. [Google Scholar]
- Baggio, C.; Bernardini, A.; Colozza, R.; Corazza, L.; Della Bella, M.; Di Pasquale, G.; Dolce, M.; Goretti, A.; Martinelli, A.; Orsini, G.; et al. Manuale per la Compilazione della Scheda di I Livello di Rilevamento Danno, Pronto Intervento e Agibilità per Edifici Ordinari nell’Emergenza Post-sismica (Manual for the Compilation of the 1st Level Forms for the Assessment of the Damage, the Provisional Interventions and the Usability of Ordinary Buildings in the Post-Earthquake Emergency); Servizio Sismico Nazionale e Gruppo Nazionale per la Difesa dai Terremoti: Rome, Italy, 2000; 112p. [Google Scholar]
- Krukowski, A.; Costanzo, A.; Falcone, S.; Giovinazzi, S.; Morici, M. ARCH-D4.2—Historic Area Information System: (Section 4) Web Tools and Operational Guide. Deliverable of the H2020 ARCH Project, GA no 820999; H2020-ARCH project; 2021; Volume D4.2, p. 79. [Google Scholar]
- Krukowski, A.; Vogiatzaki, E.; Costanzo, A.; Buongiorno, F.; Bignami, C.; D’Alessandro, A.; Falcone, S.; Musacchio, M.; Silvestri, M.; Vitale, G.; et al. ARCH-D4.1—Sensing and Repositories: (Section 4) The Real-Time Urban Seismic Network. Deliverable of the H2020 ARCH Project, GA no 820999; H2020-ARCH project; 2021; Volume D4.1, p. 141. [Google Scholar]
- D’Alessandro, A.; Costanzo, A.; Ladina, C.; Buongiorno, F.; Cattaneo, M.; Falcone, S.; La Piana, C.; Marzorati, S.; Scudero, S.; Vitale, G.; et al. Urban Seismic Networks, Structural Health and Cultural Heritage Monitoring: The National Earthquakes Observatory (INGV, Italy) Experience. Front. Built Environ. 2019, 5, 127. [Google Scholar] [CrossRef] [Green Version]
- D’Alessandro, A.; D’Anna, R.; Greco, L.; Passafiume, G.; Scudero, S.; Speciale, S.; Vitale, G. Monitoring Earthquake through MEMS Sensors (MEMS project) in the town of Acireale (Italy). In Proceedings of the 2018 IEEE International Symposium on Inertial Sensors and Systems (INERTIAL), Como, Italy, 26–29 March 2018; pp. 1–4. [Google Scholar] [CrossRef]
- D’Alessandro, A.; Vitale, G.; Scudero, S. MEMS-based system for structural health monitoring and earthquake observation in Sicily. Lect. Notes Civ. Eng. 2021, 127, 89–95. [Google Scholar]
- Cipriani, L.; Dall’Asta, A.; Leoni, G.; Morici, M.; Zona, A. First results of long-term monitoring of Portico Varano in the Camerino Ducal Palace (Italy). In Proceedings of the 8th ECCOMAS Thematic Conference on Computational Methods in Structural Dynamics and Earthquake Engineering (COMPDYN 2021), Athens, Greece, 27–30 June 2021. [Google Scholar]
- SeedLink Protocol by Incorporated Research Institutions for Seismology (IRIS). Available online: https://ds.iris.edu/ds/nodes/dmc/services/seedlink/ (accessed on 26 August 2021).
- Data Formats by Incorporated Research Institutions for Seismology (IRIS). Available online: https://ds.iris.edu/ds/nodes/dmc/data/formats/ (accessed on 26 August 2021).
- INGV Seismological Data Centre. Earthquake List with Real-Time Updates by INGV-National Earthquake Observatory. Available online: http://terremoti.ingv.it/en (accessed on 26 August 2021).
- EMSC Seismic Portal. Available online: https://www.emsc-csem.org/Project/#seismic (accessed on 26 August 2021).
- Beyreuther, M.; Barsch, R.; Krischer, L.; Megies, T.; Behr, Y.; Wassermann, J. ObsPy: A Python Toolbox for Seismology. Seismol. Res. Lett. 2010, 81, 530–533. [Google Scholar] [CrossRef] [Green Version]
- Megies, T.; Beyreuther, M.; Barsch, R.; Krischer, L.; Wassermann, J. ObsPy—What can it do for data centers and observatories? Ann. Geophys. 2011, 54, 47–58. [Google Scholar]
- Rupakhety, R.; Sigbjörnsson, R. Rotation-invariant formulation of strong ground-motion parameters. In Proceedings of the Second European Conference on Earthquake Engineering and Seismology, Istanbul, Turkey, 25–29 August 2014. [Google Scholar]
- Costanzo, A. Shaking Maps Based on Cumulative Absolute Velocity and Arias Intensity: The Cases of the Two Strongest Earthquakes of the 2016–2017 Central Italy Seismic Sequence. ISPRS Int. J. Geo-Inf. 2018, 7, 244. [Google Scholar] [CrossRef] [Green Version]
- Arias, A. A Measure of Earthquake Intensity. In Seismic Design for Nuclear Power Plants; Hansen, R.J., Ed.; MIT Press: Cambridge, MA, USA, 1970; Volume 1, pp. 438–469. ISBN 978-0262080415. [Google Scholar]
- Electrical Power Research Institute (EPRI). Standardization of the Cumulative Absolute Velocity; EPRI TR-100082-T2; EPRI: Palo Alto, CA, USA, 1991. [Google Scholar]
- Shepard, D. A two-dimensional interpolation function for irregularly-spaced data. In Proceedings of the 1968 23rd ACM National Conference (ACM’68); Association for Computing Machinery: New York, NY, USA, 1968; pp. 517–524. [Google Scholar] [CrossRef]
- ArcGIS Pro Python Reference. ArcPy Module, Function, and Class Provided with ArcGIS Pro. Available online: https://pro.arcgis.com/en/pro-app/latest/arcpy/main/arcgis-pro-arcpy-reference.htm (accessed on 26 August 2021).
- A Magnitude ML 3.3 Earthquake Occurred at 1 km from Fiordimonte (MC) on 18-04-2021. Available online: http://cnt.rm.ingv.it/en/event/26473301 (accessed on 26 August 2021).
- Sextos, A.; De Risi, R.; Pagliaroli, A.; Foti, S.; Passeri, F.; Ausilio, E.; Cairo, R.; Capatti, M.C.; Chiabrando, F.; Chiaradonna, A.; et al. Local site effects and incremental damage of buildings during the 2016 Central Italy earthquake sequence. Earthq. Spectra 2018, 34, 1639–1669. [Google Scholar] [CrossRef] [Green Version]
- Maccari, M.; Onorati, A.; Pesaresi, A. Geological-Technical Map in the 3th Level of the Seismic Microzonation of Camerino. Available online: http://www.comune.camerino.mc.it/wp-content/blogs.dir/11/files/Carta_geologico_tecnica-10000.pdf (accessed on 26 August 2021).
- Massa, M.; D’Alema, E.; Mirenna, S.; Lovati, S.; Carannante, S.; Augliera, P.; Franceschina, G. INGV Strong Motion Data (ISMD) (Version 2.1); Istituto Nazionale di Geofisica e Vulcanologia (INGV): Rome, Italy, 2012. [Google Scholar] [CrossRef]













| Class of Building | Type of Building | Horizontal Structure | Vertical Structure | Tie Rods or Tie Beams | Reference for θDS1, … θDS5 and β |
|---|---|---|---|---|---|
| 2-B | Masonry | Vaults without rods | Irregular | No | Del Gaudio et al., 2019 [27] |
| 2-C | Vaults without rods | Irregular | Yes | ||
| 2-D | Vaults without rods | Regular | No | ||
| 2-E | Vaults without rods | Regular | Yes | ||
| 3-B | Vaults with rods | Irregular | No | ||
| 3-C | Vaults with rods | Irregular | Yes | ||
| 3-D | Vault with rods s | Regular | No | ||
| 3-E | Vault with rods s | Regular | Yes | ||
| 4-B | Flexible slabs | Irregular | No | ||
| 4-C | Flexible slabs | Irregular | Yes | ||
| 4-D | Flexible slabs | Regular | No | ||
| 4-E | Flexible slabs | Regular | Yes | ||
| 5-B | Semirigid slabs | Irregular | No | ||
| 5-C | Semirigid slabs | Irregular | Yes | ||
| 5-D | Semirigid slabs | Regular | No | ||
| 5-E | Semirigid slabs | Regular | Yes | ||
| 6-B | Rigid slabs | Irregular | No | ||
| 6-C | Rigid slabs | Irregular | Yes | ||
| 6-D | Rigid slabs | Regular | No | ||
| 6-E | Rigid slabs | Regular | Yes | ||
| C2-L | Reinforced concrete pre-1981 | - | 1–2 storeys | - | Rosti et al., 2021 [28] |
| C2-M | - | 3–4 storeys | - | ||
| C2-H | - | >4 storeys | - | ||
| D-L | Reinforced concrete post-1981 | - | 1–2 storeys | - | |
| D-M | - | 3–4 storeys | - | ||
| D-H | - | >4 storeys | - |
Publisher’s Note: MDPI stays neutral with regard to jurisdictional claims in published maps and institutional affiliations. |
© 2021 by the authors. Licensee MDPI, Basel, Switzerland. This article is an open access article distributed under the terms and conditions of the Creative Commons Attribution (CC BY) license (https://creativecommons.org/licenses/by/4.0/).
Share and Cite
Costanzo, A.; Falcone, S.; D’Alessandro, A.; Vitale, G.; Giovinazzi, S.; Morici, M.; Dall’Asta, A.; Buongiorno, M.F. A Technological System for Post-Earthquake Damage Scenarios Based on the Monitoring by Means of an Urban Seismic Network. Sensors 2021, 21, 7887. https://doi.org/10.3390/s21237887
Costanzo A, Falcone S, D’Alessandro A, Vitale G, Giovinazzi S, Morici M, Dall’Asta A, Buongiorno MF. A Technological System for Post-Earthquake Damage Scenarios Based on the Monitoring by Means of an Urban Seismic Network. Sensors. 2021; 21(23):7887. https://doi.org/10.3390/s21237887
Chicago/Turabian StyleCostanzo, Antonio, Sergio Falcone, Antonino D’Alessandro, Giovanni Vitale, Sonia Giovinazzi, Michele Morici, Andrea Dall’Asta, and Maria Fabrizia Buongiorno. 2021. "A Technological System for Post-Earthquake Damage Scenarios Based on the Monitoring by Means of an Urban Seismic Network" Sensors 21, no. 23: 7887. https://doi.org/10.3390/s21237887
APA StyleCostanzo, A., Falcone, S., D’Alessandro, A., Vitale, G., Giovinazzi, S., Morici, M., Dall’Asta, A., & Buongiorno, M. F. (2021). A Technological System for Post-Earthquake Damage Scenarios Based on the Monitoring by Means of an Urban Seismic Network. Sensors, 21(23), 7887. https://doi.org/10.3390/s21237887

