Statistical Characterization of Temperature and Pressure Vertical Profiles for the Analysis of Laser Heterodyne Radiometry Data
Abstract
:1. Introduction
2. Methods
2.1. Experimental Details
LHR Instrumentation and Data Retrieval Method
2.2. Integrated Global Radiosonde Archive Network
Measurement Sites and RS Station Locations
2.3. Radiosonde Data Statistical Analysis Method
2.3.1. Overview of Temperature and Pressure Vertical Profile Retrieval
2.3.2. Radiosonde Data Retrieval and Statistical Analysis
3. Data and Results
3.1. Statistics Obtained for PHOCS Measurements: 29 July 2019
3.1.1. Pressure
3.1.2. Temperature and Water
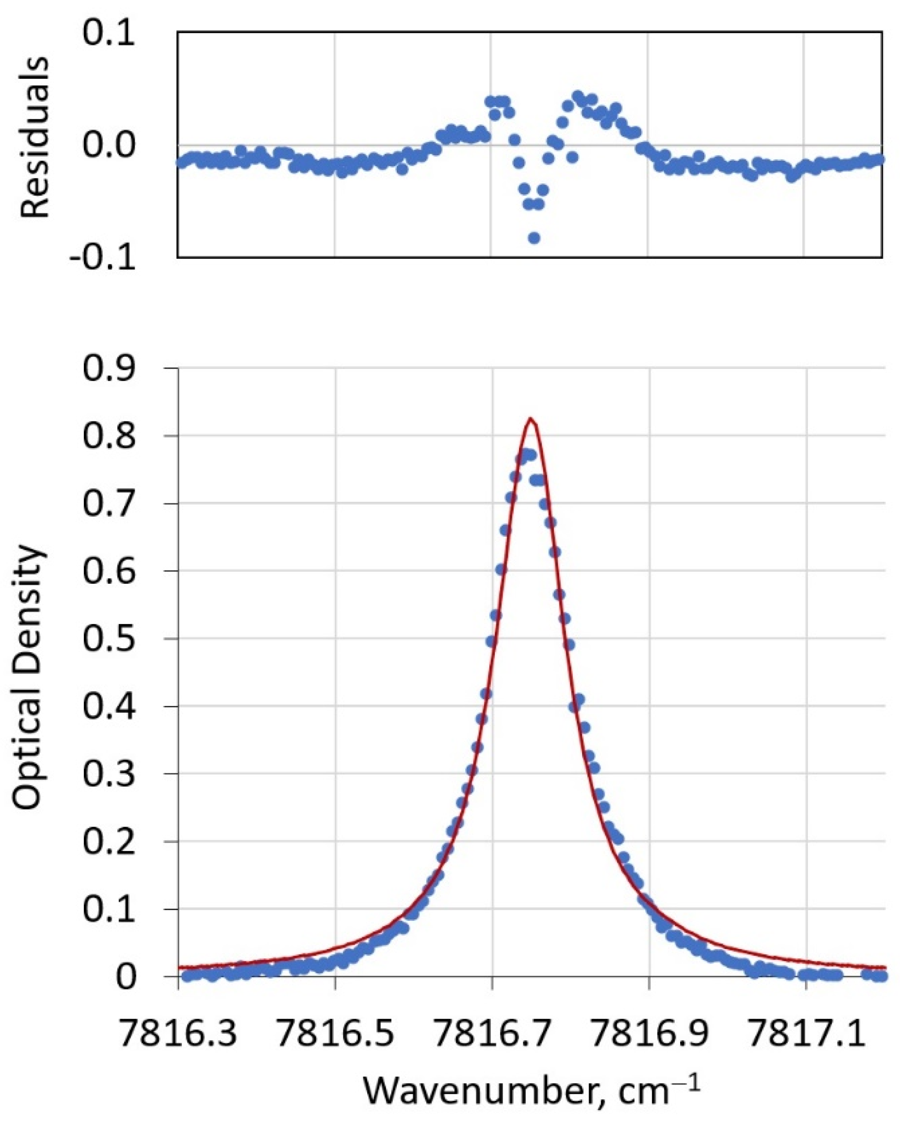
3.1.3. Temperature and Pressure Retrieval Procedure
3.1.4. Line Fitting, Temperature and Pressure Profile Results
3.2. Water Mixing Ratio Retrieval Procedure
4. Discussion
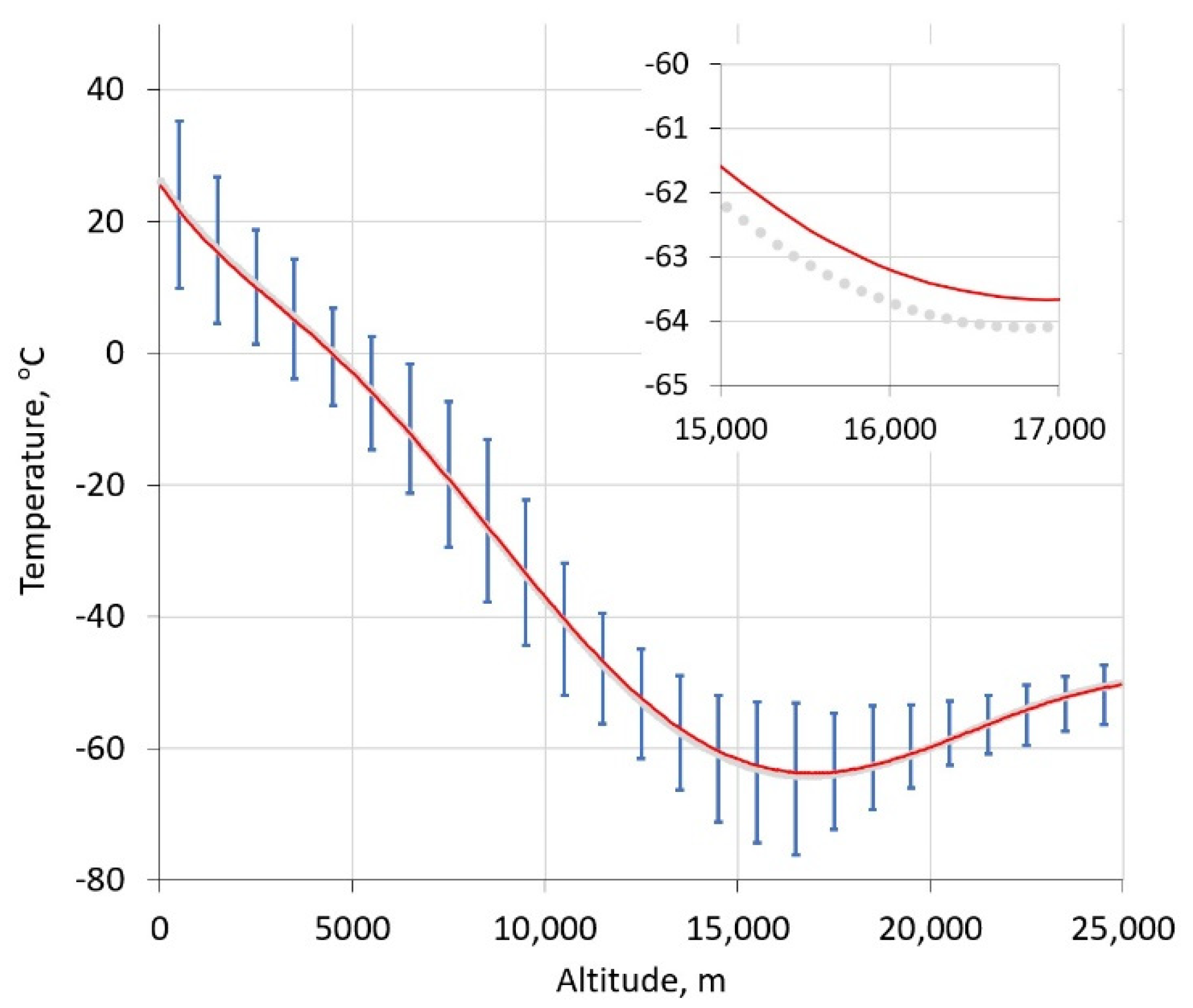
4.1. Comparison of RS Temperature Profiles to MERRA-2
4.2. Comparison of RS Temperature Profiles to Standard and Reference Atmospheres
4.3. On-Going Retreival Improvements: Bayesian Inference for Vertical Mixing Ratio Determinations
5. Conclusions
Author Contributions
Funding
Conflicts of Interest
References
- Jet Propulsion Laboratory. Orbiting Carbon Observatory-2 (OCO-2) Level 2 Full Physics Retrieval Algorithm Theoretical Basis; Jet Propulsion Laboratory: Pasadena, CA, USA, 2017.
- National Institute for Environmental Studies, (NIES). GOSAT Project: Greenhouse Gases Observing Satellite; NIES: Ibaraki, Japan, 2021. [Google Scholar]
- Rodgers, C.D. Inverse Methods for Atmospheric Sounding: Theory and Practice; World Scientific Publishing Co. Pte. Ltd.: Singapore, 2000. [Google Scholar]
- Wang, J.; Wang, G.; Tan, T.; Zhu, G.; Sun, C.; Cao, Z.; Chen, W.; Gao, X. Mid-Infrared Laser Heterodyne Radiometer (LHR) Based on a 3.53 Μm Room-Temperature Interband Cascade Laser. Opt. Express 2019, 27, 9610–9619. [Google Scholar] [CrossRef] [PubMed]
- Deng, H.; Yang, C.; Xu, Z.; Li, M.; Huang, A.N.; Yao, L.U.; Hu, M.; Chen, B.; He, Y.; Kan, R.; et al. Development of a Laser Heterodyne Spectroradiometer for High-Resolution Measurements of CO2, CH4, H2O and O2 in the Atmospheric Column. Opt. Express 2021, 29, 2003–2013. [Google Scholar] [CrossRef] [PubMed]
- Tsai, T.R.; Rose, R.A.; Weidmann, D.; Wysocki, G. Atmospheric Vertical Profiles of O3, N2O, CH4, CCl2F2, and H2O Retrieved from External-Cavity Quantum-Cascade Laser Heterodyne Radiometer Measurements. Appl. Opt. 2012, 51, 8779–8792. [Google Scholar] [CrossRef] [PubMed] [Green Version]
- Weidmann, D.; Redburn, W.J.; Smith, K.M. Retrieval of Atmospheric Ozone Profiles from an Infrared Quantum Cascade Laser Heterodyne Radiometer: Results and Analysis. Appl. Opt. 2007, 46, 7162–7171. [Google Scholar] [CrossRef] [PubMed]
- Schneising, O.; Buchwitz, M.; Burrows, J.P.; Bovensmann, H.; Reuter, M.; Notholt, J.; Macatangay, R.; Warneke, T. Three Years of Greenhouse Gas Column-Averaged Dry Air Mole Fractions Retrieved from Satellite—Part 1: Carbon Dioxide. Atmos. Chem. Phys. 2008, 8, 3827–3853. [Google Scholar] [CrossRef] [Green Version]
- Palmer, P.I.; Wilson, E.L.; Villanueva, G.L.; Liuzzi, G.; Feng, L.; DiGregorio, A.J.; Mao, J.; Ott, L.; Duncan, B. Potential Improvements in Global Carbon Flux Estimates from a Network of Laser Heterodyne Radiometer Measurements of Column Carbon Dioxide. Atmos. Meas. Tech. 2019, 12, 2579–2594. [Google Scholar] [CrossRef] [Green Version]
- Korhonen, K.; Giannakaki, E.; Mielonen, T.; Pfüller, A.; Laakso, L.; Vakkari, V.; Baars, H.; Engelmann, R.; Beukes, J.P.; Van Zyl, P.G.; et al. Atmospheric Boundary Layer Top Height in South Africa: Measurements with Lidar and Radiosonde Compared to Three Atmospheric Models. Atmos. Chem. Phys. 2014, 14, 4263–4278. [Google Scholar] [CrossRef] [Green Version]
- Banks, R.F.; Tiana-Alsina, J.; Baldasano, J.M.; Rocadenbosch, F.; Papayannis, A.; Solomos, S.; Tzanis, C.G. Sensitivity of Boundary-Layer Variables to PBL Schemes in the WRF Model Based on Surface Meteorological Observations, Lidar, and Radiosondes during the HygrA-CD Campaign. Atmos. Res. 2016, 176, 185–201. [Google Scholar] [CrossRef]
- Seidel, D.J.; Free, M.; Wang, J.S. Reexamining the Warming in the Tropical Upper Troposphere: Models Versus Radiosonde Observations. Geophys. Res. Lett. 2012, 39. [Google Scholar] [CrossRef] [Green Version]
- Lott, F.C.; Stott, P.A.; Mitchell, D.M.; Christidis, N.; Gillett, N.P.; Haimberger, L.; Perlwitz, J.; Thorne, P.W. Models Versus Radiosondes in the Free Atmosphere: A New Detection and Attribution Analysis of Temperature. J. Geophys. Res. Atmos. 2013, 118, 2609–2619. [Google Scholar] [CrossRef]
- Polkinghorne, R.; Vukicevic, T. Data Assimilation of Cloud-Affected Radiances in a Cloud-Resolving Model. Mon. Weather Rev. 2011, 139, 755–773. [Google Scholar] [CrossRef]
- Xian, T.; Homeyer, C.R. Global Tropopause Altitudes in Radiosondes and Reanalyses. Atmos. Chem. Phys. 2019, 19, 5661–5678. [Google Scholar] [CrossRef] [Green Version]
- Durre, I.; Yin, X. Enhanced Radiosonde Data for Studies of Vertical Structure. Bull. Am. Meteorol. Soc. 2008, 89, 1257–1262. [Google Scholar] [CrossRef]
- Bomse, D.S.; Tso, J.E.; Flores, M.M.; Miller, J.H. Precision Heterodyne Oxygen-Corrected Spectrometry: Vertical Profiling of Water and Carbon Dioxide in the Troposphere and Lower Stratosphere. Appl. Opt. Technol. Biomed. Opt. 2020, 59, B10–B17. [Google Scholar] [CrossRef] [PubMed]
- Gamache, R.R.; Vispoel, B. On the Temperature Dependence of Half-Widths and Line Shifts for Molecular Transitions in the Microwave and Infrared Regions. J. Quant. Spectrosc. Radiat. Transf. 2018, 217, 440–452. [Google Scholar] [CrossRef]
- European Centre for Medium-Range Weather Forecasts, (ECMWF). Reanalysis Datasets; ECMWF: Reading, UK, 2020. [Google Scholar]
- Wilson, E.L.; Mclinden, M.L.; Miller, J.H.; Allan, G.R.; Ott, L.E.; Melroy, H.R.; Clarke, G.B. Miniaturized Laser Heterodyne Radiometer for Measurements of CO2 in the Atmospheric Column. Appl. Phys. B 2013, 114, 385. [Google Scholar] [CrossRef] [Green Version]
- Gordon, I.E.; Rothman, L.S.; Hill, C.; Kochanov, R.V.; Tan, Y.; Bernath, P.F.; Birk, M.; Boudon, V.; Campargue, A.; Chance, K.V.; et al. The HITRAN2016 Molecular Spectroscopic Database. J. Quant. Spectrosc. Radiat. Transf. 2017, 203, 3–69. [Google Scholar] [CrossRef]
- Kochanov, R.V.; Gordon, I.E.; Rothman, L.S.; Wcisło, P.; Hill, C.; Wilzewski, J.S. HITRAN Application Programming Interface (HAPI): A Comprehensive Approach to Working with Spectroscopic Data. J. Quant. Spectrosc. Radiat. Transf. 2016, 177, 15–30. [Google Scholar] [CrossRef]
- Fleurbaey, H.; Reed, Z.D.; Adkins, E.M.; Long, D.A.; Hodges, J.T. High Accuracy Spectroscopic Parameters of the 1.27 Μm Band of O2 Measured with Comb-Referenced, Cavity Ring-Down Spectroscopy. J. Quant. Spectrosc. Radiat. Transf. 2021, 270, 107684. [Google Scholar] [CrossRef]
- Villanueva, G.L.; Smith, M.; Wolff, M.J.; Protopapa, S.; Hewagama, T.; Mandell, A.M.; Faggi, S. Planetary Spectrum Generator (PSG). Available online: https://psg.gsfc.nasa.gov/about.php (accessed on 5 August 2021).
- WMO. Guide to Instruments and Methods of Observation Volume I—Measurement of Meteorological Variables; World Meteorological Organization: Geneva, Switzerland, 2018; Volume 1. [Google Scholar]
- National Oceanic and Atmospheric Administration (NOAA). US Standard Atmosphere, 1976; US Government Printing Office: Washington, DC, USA, 1976.
- ITU Radiocommunication Assembly. Recommendation ITU-R P.835-6 Reference Standard Atmospheres; ITU Radiocommunication Assembly: Geneva, Switzerland, 2017. [Google Scholar]
- Jacob, D.J. Lectures on Inverse Modeling; Harvard University: Cambridge, MA, USA, 2007. [Google Scholar]









Publisher’s Note: MDPI stays neutral with regard to jurisdictional claims in published maps and institutional affiliations. |
© 2021 by the authors. Licensee MDPI, Basel, Switzerland. This article is an open access article distributed under the terms and conditions of the Creative Commons Attribution (CC BY) license (https://creativecommons.org/licenses/by/4.0/).
Share and Cite
Flores, M.M.; Bomse, D.S.; Miller, J.H. Statistical Characterization of Temperature and Pressure Vertical Profiles for the Analysis of Laser Heterodyne Radiometry Data. Sensors 2021, 21, 5421. https://doi.org/10.3390/s21165421
Flores MM, Bomse DS, Miller JH. Statistical Characterization of Temperature and Pressure Vertical Profiles for the Analysis of Laser Heterodyne Radiometry Data. Sensors. 2021; 21(16):5421. https://doi.org/10.3390/s21165421
Chicago/Turabian StyleFlores, Monica M., David S. Bomse, and J. Houston Miller. 2021. "Statistical Characterization of Temperature and Pressure Vertical Profiles for the Analysis of Laser Heterodyne Radiometry Data" Sensors 21, no. 16: 5421. https://doi.org/10.3390/s21165421
APA StyleFlores, M. M., Bomse, D. S., & Miller, J. H. (2021). Statistical Characterization of Temperature and Pressure Vertical Profiles for the Analysis of Laser Heterodyne Radiometry Data. Sensors, 21(16), 5421. https://doi.org/10.3390/s21165421

