A Design of the Resilient Enterprise: A Reference Architecture for Emergent Behaviors Control
Abstract
1. Introduction
2. Research Design
3. Background
3.1. Emergent Behaviors
- Type I: nominal or intentional emergence is fully predictable due to the controlled and planned interaction of the individual components. Any level simpler than that of the whole CPSoS cannot comprise the analysis of this type, which makes it challenging to detect or predict emerging behaviors from inside the system. To exemplify, consider a freight barge of which a cargo attribute (e.g., a smart pallet) is not able to comprehend the barge’s emergence.
- Type II: weak emergence comprises systems with top-down feedback, imposing constraints on the local interactions. This type of emergence is in principle identifiable, but the interaction complexity can be prohibitive for extant analysis techniques. Consider interacting systems with a (co-)dependency (e.g., a scarce resource) resulting into cumulative, sometimes predictable, propagation across the whole CPSoS. The formation of traffic jams is an example.
- Type III: multiple emergence is characterized by multiple positive (expansion impossible) and negative feedback (contraction impossible) loops in complex systems. New systems can appear while old ones disappear. The behavior (of CSs or of their environment) is non-deterministic and can be chaotic. An example includes truck platooning or the bullwhip effect.
- Type IV: strong emergence comprises completely new properties that cannot be predicted, even in principle, to cumulative system effects. The macro-level properties are irreducible to elementary parts and their interactions [34]. Any attempt at explaining this type of emergence would be rendered futile because of combinatorial explosion. Classic strong emergent phenomena are life and culture.
3.2. Resilience
3.3. From Emergence to Resilience
4. Requirements for the Enterprise Architecture
4.1. Systematic Literature Review
4.1.1. Research Questions
- RQ1.
- Which main emergent behavior functionality have been addressed in the selected publications?
- RQ2.
- How were the relevant architectural components for addressing emergent behavior in the selected studies evaluated?
4.1.2. Search Strategy
4.1.3. Filtering the Initial Literature Search Results
4.1.4. Title, Abstract, and Keywords Screening
4.1.5. Full-Text Screening
4.2. Data Extraction and Findings
4.3. Requirements
- A directed CPSoS contains a coordinator that centrally controls all the CSs of a CPSoS. In such a system, the individual CSs maintain the ability to operate independently, but their operational mode is subordinated to the central managed purpose [66].
- A virtual CPSoS lacks a central authority and depends upon relatively invisible mechanisms to fulfill its purposes. In this design, there is no centrally agreed upon purpose for the CPSoSs, yet there is an invisible mechanism to maintain it.
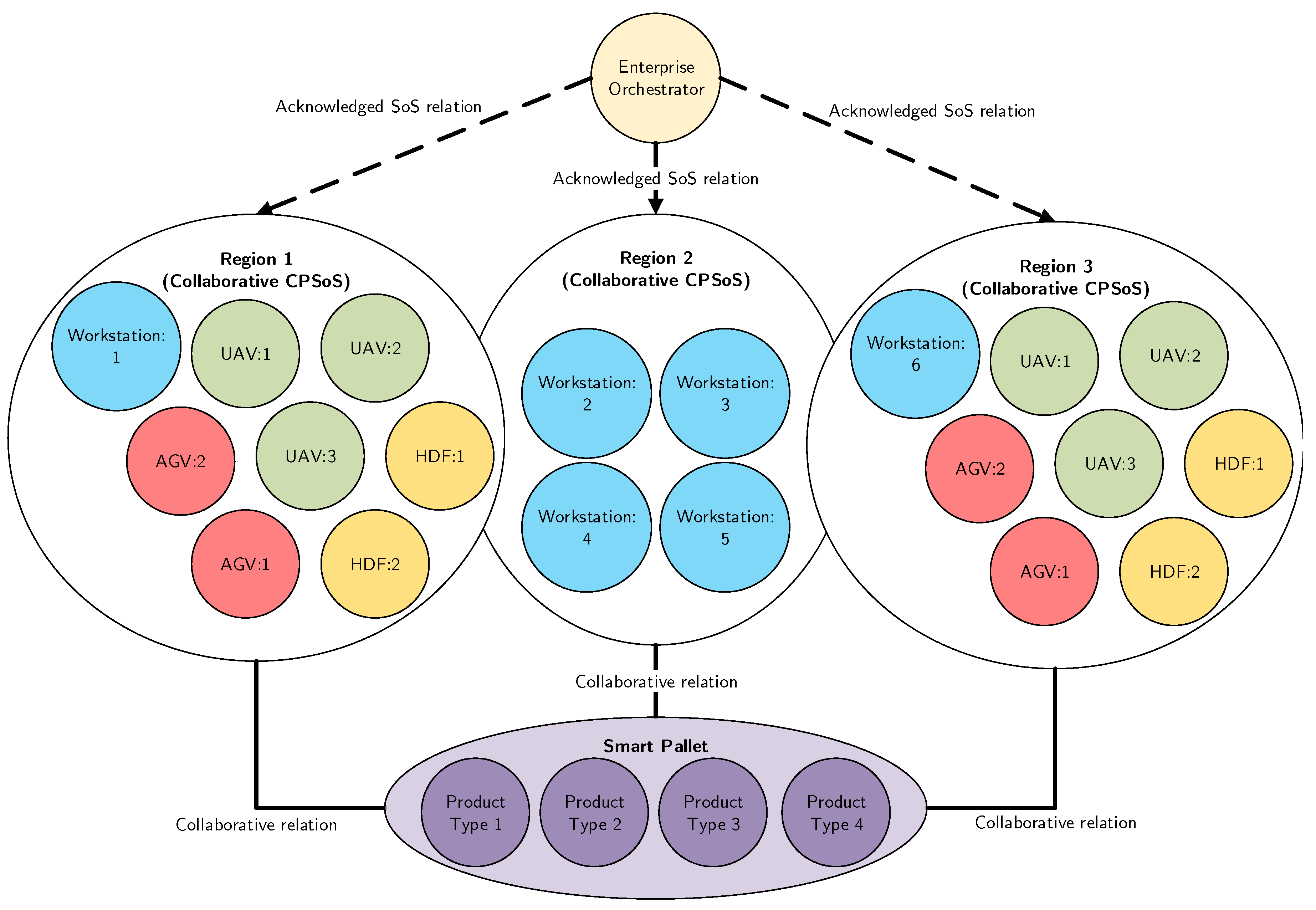
- In a collaborative CPSoS there is a decentralized control. This means that the CSs collaborate to fulfill the agreed upon central purposes while there is no central coordinator enforcing power [66].
- An acknowledged CPSoS has clear objectives, management, and resources, but lacks control over the systems which they depend on to meet their objectives. Basically, an acknowledged (CP)SoS design falls between the directed and collaborative design. The SoS has objectives, management (e.g., authority), and resources for the SoS, while the CSs retain their independent ownership, management, and resources [66]. Acknowledged SoS are not typically new developments but overlays on existing or new systems, which were developed and are being used in different contexts. The objective can be to improve the way the CSs work together to meet a new need, involve new systems or technologies, or support (CP)SoS capability objectives to have application outside of the initial (CP)SoS [66]. An example is a governmental institute that aims to stimulate industries to become more environmental friendly. Such an institute typically has objectives, management, and resources, but no control of the systems that actually execute the actions.
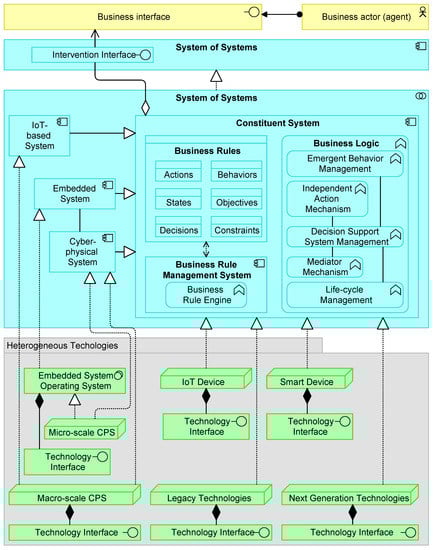
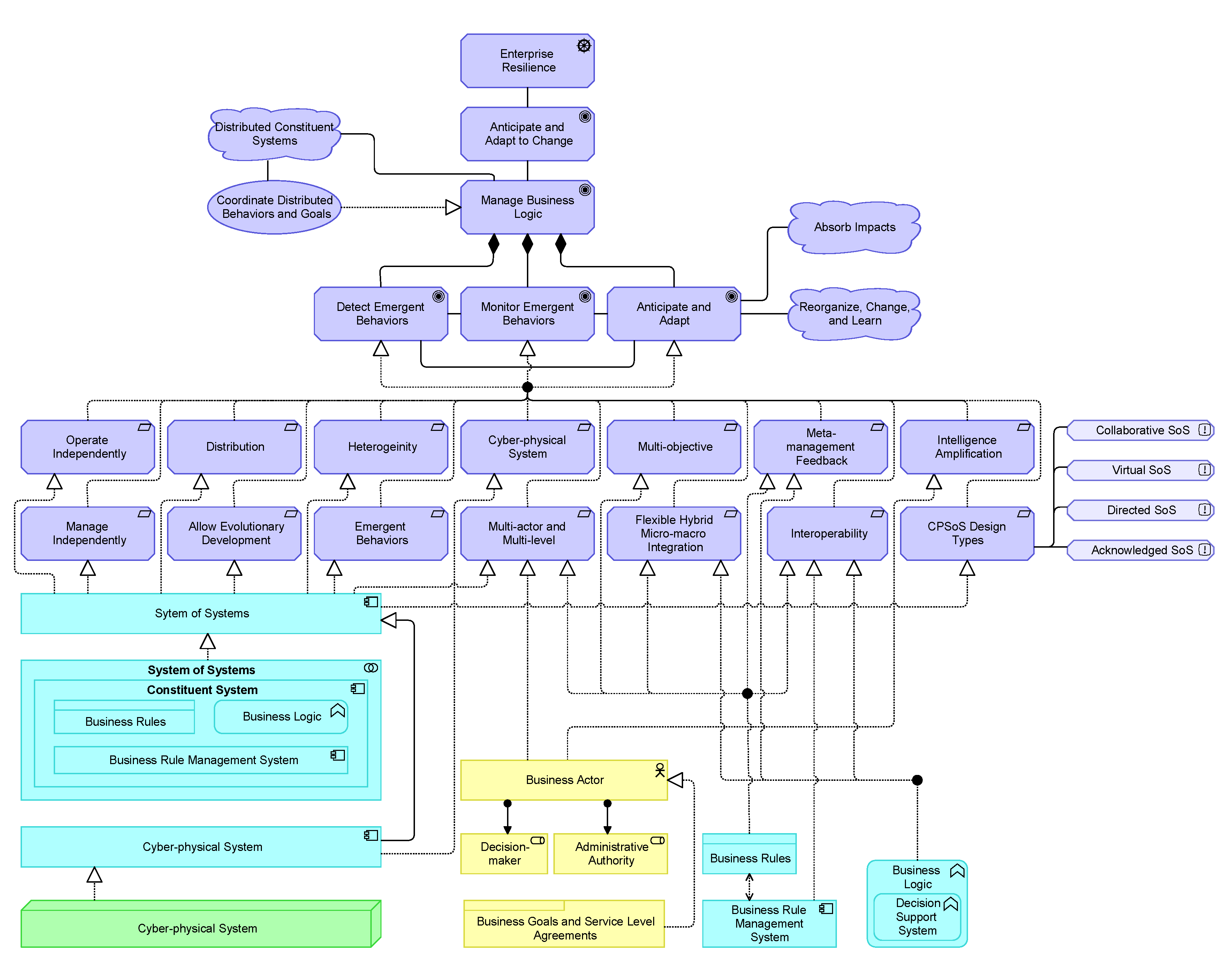
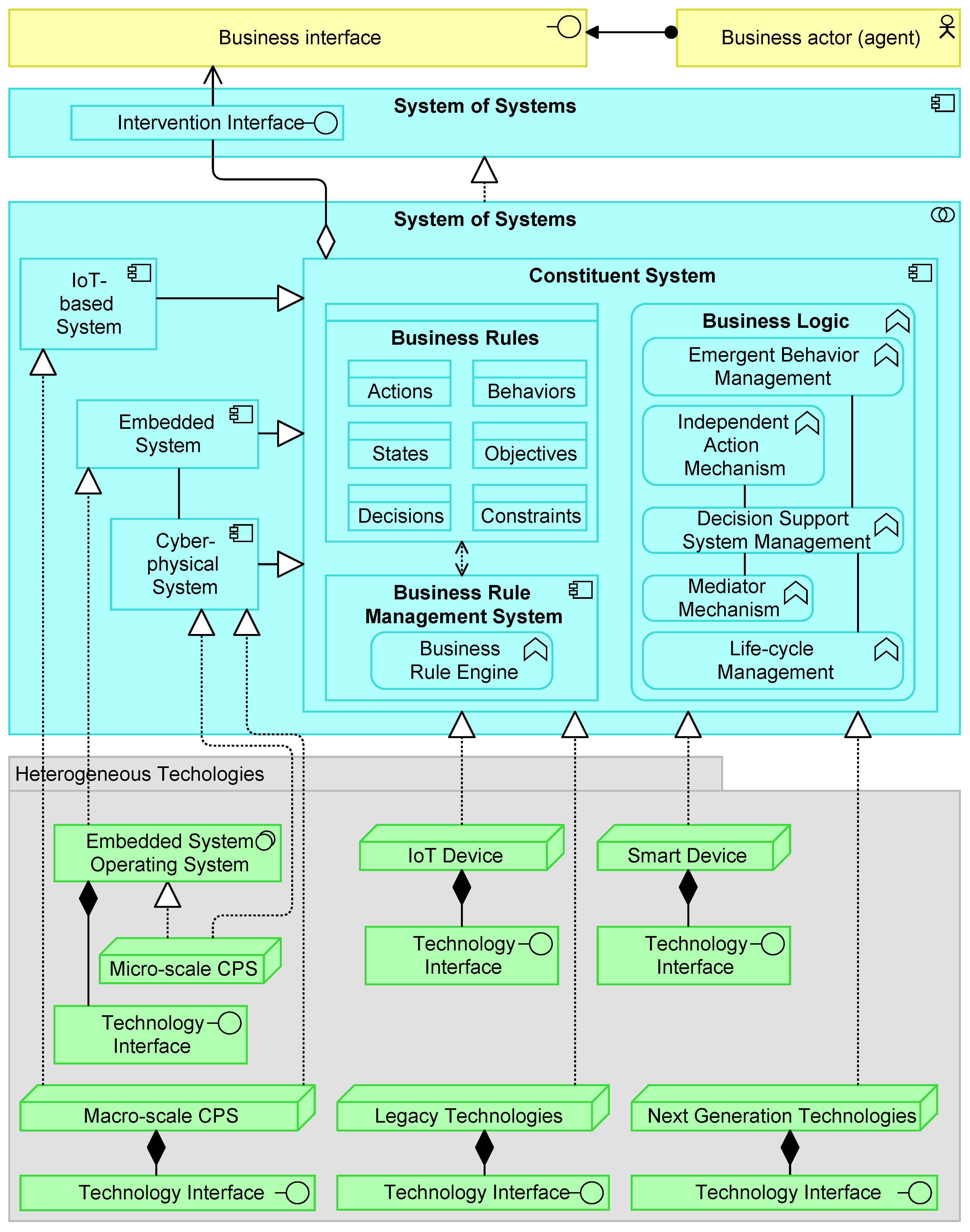
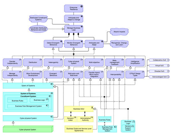
5. Reference Architecture Design
5.1. Constituent System
5.2. Business Logic
5.3. Cyber-Physical Capabilities
5.4. Intelligence Amplification
5.5. System of Systems Design Principles
General System of Systems Design Principles
5.6. Architectural Motivation Model
6. Proof-of-Concept Implementation
6.1. MultimodalLoCo Logistics Case Study Description
6.2. Model Motivation
6.3. Model Description
6.4. Experimental Set-Up
6.5. Results of Analysis
7. Discussion
7.1. Systematic Literature Review
7.2. Requirement Proposition
7.3. Architecture Proposal
7.4. Case Study
8. Conclusions and Future Work
Author Contributions
Funding
Acknowledgments
Conflicts of Interest
References
- Mori, N.; Takahashi, T.; Yasuda, T.; Yanagisawa, H. Survey of 2011 Tohoku earthquake tsunami inundation and run-up. Geophys. Res. Lett. 2011, 38. [Google Scholar] [CrossRef]
- Garten, R.J.; Davis, C.T.; Russell, C.A.; Shu, B.; Lindstrom, S.; Balish, A.; Sessions, W.M.; Xu, X.; Skepner, E.; Deyde, V.; et al. Antigenic and genetic characteristics of swine-origin 2009 A (H1N1) influenza viruses circulating in humans. Science 2009, 325, 197–201. [Google Scholar] [CrossRef]
- WHO | Pneumonia of Unknown Cause—China. 2020. Available online: https://www.who.int/csr/don/05-january-2020-pneumonia-of-unkown-cause-china/en/ (accessed on 21 September 2020).
- Huang, C.; Wang, Y.; Li, X.; Ren, L.; Zhao, J.; Hu, Y.; Zhang, L.; Fan, G.; Xu, J.; Gu, X.; et al. Clinical features of patients infected with 2019 novel coronavirus in Wuhan, China. Lancet 2020, 395, 497–506. [Google Scholar] [CrossRef]
- Dawood, F.; Jain, S.; Finelli, L.; Shaw, M.; Lindstrom, S.; Garten, R.; Gubareva, L.; Xu, X.; Bridges, C.; Uyeki, T. Emergence of a novel swine-origin influenza A (H1N1) virus in humans. N. Engl. J. Med. 2009, 360, 2605–2615. [Google Scholar] [CrossRef]
- Cutter, S.L. Building disaster resilience: Steps toward sustainability. Chall. Sustain. 2014, 1, 72–79. [Google Scholar] [CrossRef]
- Müller, J.M.; Buliga, O.; Voigt, K.I. The role of absorptive capacity and innovation strategy in the design of industry 4.0 business Models-A comparison between SMEs and large enterprises. Eur. Manag. J. 2020. [Google Scholar] [CrossRef]
- Oppermann, L.; Boden, A.; Hofmann, B.; Prinz, W.; Decker, S. Beyond HCI and CSCW: Challenges and Useful Practices Towards a Human-Centred Vision of AI and IA. In Proceedings of the Halfway to the Future Symposium 2019, Nottingham, UK, 19–20 November 2019; pp. 1–5. [Google Scholar] [CrossRef]
- Jamshidi, M. Systems of Systems Engineering: Principles and Applications; CRC Press: Boca Raton, FL, USA, 2017. [Google Scholar]
- Bondavalli, A.; Bouchenak, S.; Kopetz, H. Cyber-Physical Systems of Systems; Springer: Berlin/Heidelberg, Germany, 2016; Volume 10099. [Google Scholar] [CrossRef]
- Baheti, R.; Gill, H. Cyber-Physical Systems. Available online: https://en.wikipedia.org/wiki/Cyber-physical_system (accessed on 2 June 2020).
- Kotusev, S. Enterprise architecture and enterprise architecture artifacts: Questioning the old concept in light of new findings. J. Inf. Technol. 2019, 34, 102–128. [Google Scholar] [CrossRef]
- Josey, A. Archimate® 3.0. 1-A Pocket Guide. Available online: https://www.vanharenpublishing.de/amfilerating/file/download/file_id/326/ (accessed on 21 September 2020).
- Aldea, A.; Iacob, M.E.; Wombacher, A.; Hiralal, M.; Franck, T. Enterprise architecture 4.0-A vision, an approach and software tool support. In Proceedings of the 2018 IEEE 22nd International Enterprise Distributed Object Computing (EDOC) Conference, Stockholm, Sweden, 16–19 October 2018; pp. 1–10. [Google Scholar] [CrossRef]
- Ivanov, D.; Dolgui, A. A digital supply chain twin for managing the disruption risks and resilience in the era of Industry 4.0. Prod. Plan. Control 2020, 1–14. [Google Scholar] [CrossRef]
- Ralston, P.; Blackhurst, J. Industry 4.0 and resilience in the supply chain: A driver of capability enhancement or capability loss? Int. J. Prod. Res. 2020, 1–14. [Google Scholar] [CrossRef]
- Xu, L.D.; Xu, E.L.; Li, L. Industry 4.0: State of the art and future trends. Int. J. Prod. Res. 2018, 56, 2941–2962. [Google Scholar] [CrossRef]
- Lasi, H.; Fettke, P.; Kemper, H.G.; Feld, T.; Hoffmann, M. Industry 4.0. Bus. Inf. Syst. Eng. 2014, 6, 239–242. [Google Scholar] [CrossRef]
- Bemthuis, R.H.; Koot, M.; Mes, M.R.; Bukhsh, F.A.; Iacob, M.E.; Meratnia, N. An agent-based process mining architecture for emergent behavior analysis. In Proceedings of the 2019 IEEE 23rd International Enterprise Distributed Object Computing Workshop (EDOCW), Paris, France, 28–31 October 2019; pp. 54–64. [Google Scholar] [CrossRef]
- Bemthuis, R.; Mes, M.; Iacob, M.E.; Havinga, P. Using agent-based simulation for emergent behavior detection in cyber-physical systems. In Proceedings of the 2020 Winter Simulation Conference (WSC), Orlando, FL, USA, 14–18 December 2020. [Google Scholar]
- Peffers, K.; Tuunanen, T.; Rothenberger, M.A.; Chatterjee, S. A design science research methodology for information systems research. J. Manag. Inf. Syst. 2007, 24, 45–77. [Google Scholar] [CrossRef]
- IEEE. IEEE recommended practice for architectural description for software-intensive systems. IEEE Stand. 1471 2000 2000. [Google Scholar] [CrossRef]
- Kitchenham, B. Procedures for Performing Systematic Reviews; Keele University: Keele, UK, 2004; Volume 33, pp. 1–26. [Google Scholar]
- Kitchenham, B.; Brereton, O.P.; Budgen, D.; Turner, M.; Bailey, J.; Linkman, S. Systematic literature reviews in software engineering–a systematic literature review. Inf. Softw. Technol. 2009, 51, 7–15. [Google Scholar] [CrossRef]
- Rouhani, B.D.; Mahrin, M.N.; Nikpay, F.; Ahmad, R.B.; Nikfard, P. A systematic literature review on Enterprise Architecture Implementation Methodologies. Inf. Softw. Technol. 2015, 62, 1–20. [Google Scholar] [CrossRef]
- Bemthuis, R. Business Logic for Resilient Supply Chain Logistics. In Proceedings of the 2019 IEEE 23rd International Enterprise Distributed Object Computing Workshop (EDOCW), Paris, France, 28–31 October 2019; pp. 190–195. [Google Scholar] [CrossRef]
- Goldstein, J. Emergence as a construct: History and issues. Emergence 1999, 1, 49–72. [Google Scholar] [CrossRef]
- Holland, J.H. Emergence: From Chaos to Order. Available online: https://books.google.nl/books?id=VjKtpujRGuAC&printsec=frontcover&source=gbs_ge_summary_r&cad=0#v=onepage&q&f=false (accessed on 21 September 2020).
- Katz, Y.; Tunstrøm, K.; Ioannou, C.C.; Huepe, C.; Couzin, I.D. Inferring the structure and dynamics of interactions in schooling fish. Proc. Natl. Acad. Sci. USA 2011, 108, 18720–18725. [Google Scholar] [CrossRef]
- Engell, S. Cyber-Physical Systems of Systems—Definition and Core Research and Innovation Areas. 2014. Available online: http://www.cpsos.eu/wp-content/uploads/2015/07/CPSoS-Scope-paper-vOct-26-2014.pdf (accessed on 21 September 2020).
- Wang, F.Y. The emergence of intelligent enterprises: From CPS to CPSS. IEEE Intell. Syst. 2010, 25, 85–88. [Google Scholar] [CrossRef]
- Van Lier, B. Cyber-Physical Systems of Systems and Complexity Science: The Whole is More than the Sum of Individual and Autonomous Cyber-Physical Systems. Cybern. Syst. 2018, 49, 538–565. [Google Scholar] [CrossRef]
- Fromm, J. Types and Forms of Emergence. 2005. Available online: http://arxiv.org/ftp/nlin/papers/0506/0506028.pdf (accessed on 21 September 2020).
- Bedau, M.A.; Humphreys, P. Emergence: Contemporary Readings in Philosophy and Science; The MIT Press: Cambridge, MA, USA, 2008. [Google Scholar] [CrossRef]
- Parunak, H.V.D.; VanderBok, R.S. Managing emergent behavior in distributed control systems. Ann. Arbor. 1997, 1001, 48106. [Google Scholar]
- Mittal, S.; Rainey, L. Harnessing emergence: The control and design of emergent behavior in system of systems engineering. In Proceedings of the Conference on Summer Computer Simulation, Chicago, IL, USA, 26–29 July 2015; pp. 1–10. [Google Scholar]
- Hodgson, D.; McDonald, J.L.; Hosken, D.J. What do you mean,‘resilient’? Trends Ecol. Evol. 2015, 30, 503–506. [Google Scholar] [CrossRef]
- Holling, C.S. Resilience and stability of ecological systems. Annu. Rev. Ecol. Syst. 1973, 4, 1–23. [Google Scholar] [CrossRef]
- Holling, C.S. Engineering resilience versus ecological resilience. Eng. Within Ecol. Constraints 1996, 31, 32. [Google Scholar]
- Folke, C.; Carpenter, S.R.; Walker, B.; Scheffer, M.; Chapin, T.; Rockström, J. Resilience thinking: Integrating resilience, adaptability and transformability. Ecol. Soc. 2010, 15. [Google Scholar] [CrossRef]
- Masten, A.S. Global perspectives on resilience in children and youth. Child Dev. 2014, 85, 6–20. [Google Scholar] [CrossRef]
- Ramezani, J.; Camarinha-Matos, L.M. Approaches for resilience and antifragility in collaborative business ecosystems. Technol. Forecast. Soc. Chang. 2020, 151, 119846. [Google Scholar] [CrossRef]
- Fiksel, J. Sustainability and resilience: Toward a systems approach. Sustain. Sci. Pract. Policy 2006, 2, 14–21. [Google Scholar] [CrossRef]
- Gunderson, L.H. Ecological resilience—In theory and application. Annu. Rev. Ecol. Syst. 2000, 31, 425–439. [Google Scholar] [CrossRef]
- Carpenter, S.; Walker, B.; Anderies, J.M.; Abel, N. From metaphor to measurement: Resilience of what to what? Ecosystems 2001, 4, 765–781. [Google Scholar] [CrossRef]
- Walker, B.; Carpenter, S.; Anderies, J.; Abel, N.; Cumming, G.; Janssen, M.; Lebel, L.; Norberg, J.; Peterson, G.D.; Pritchard, R. Resilience management in social-ecological systems: A working hypothesis for a participatory approach. Conserv. Ecol. 2002, 6. [Google Scholar] [CrossRef]
- Coutu, D.L. How resilience works. Harv. Bus. Rev. 2002, 80, 46–56. [Google Scholar]
- Walker, B.; Holling, C.S.; Carpenter, S.R.; Kinzig, A. Resilience, adaptability and transformability in social—Ecological systems. Ecol. Soc. 2004, 9. [Google Scholar] [CrossRef]
- Sutcliffe, K.M.; Vogus, T.J. Organizing for resilience. Posit. Organ. Sch. Found. New Discip. 2003, 94, 110. [Google Scholar]
- Vogus, T.J.; Sutcliffe, K.M. Organizational resilience: Towards a theory and research agenda. In Proceedings of the 2007 IEEE International Conference on Systems, Man and Cybernetics, Montreal, QC, Canada, 7–10 October 2007; pp. 3418–3422. [Google Scholar] [CrossRef]
- Ponomarov, S.Y.; Holcomb, M.C. Understanding the concept of supply chain resilience. Int. J. Logist. Manag. 2009, 20, 124–143. [Google Scholar] [CrossRef]
- Erol, O.; Mansouri, M.; Sauser, B. A framework for enterprise resilience using service oriented architecture approach. In Proceedings of the 2009 3rd Annual IEEE Systems Conference, Vancouver, BC, Canada, 23–26 March 2009; pp. 127–132. [Google Scholar] [CrossRef]
- Petit, F.D.; Eaton, L.K.; Fisher, R.E.; McAraw, S.F.; Collins, M.J., III. Developing an index to assess the resilience of critical infrastructure. Int. J. Risk Assess. Manag. 2012, 16, 28–47. [Google Scholar] [CrossRef]
- Gagliardi, M.; Wood, W.; Klein, J.; Morley, J. A uniform approach for system of systems architecture evaluation. CrossTalk 2009, 22, 12–15. [Google Scholar]
- Ceccarelli, A.; Bondavalli, A.; Froemel, B.; Hoeftberger, O.; Kopetz, H. Basic Concepts on Systems of Systems. In Cyber-Physical Systems of Systems: Foundations—A Conceptual Model and Some Derivations: The AMADEOS Legacy; Bondavalli, A., Bouchenak, S., Kopetz, H., Eds.; Springer International Publishing: Cham, Switzerland, 2016; pp. 1–39. [Google Scholar] [CrossRef]
- Cutter, S.L.; Barnes, L.; Berry, M.; Burton, C.; Evans, E.; Tate, E.; Webb, J. A place-based model for understanding community resilience to natural disasters. Glob. Environ. Chang. 2008, 18, 598–606. [Google Scholar] [CrossRef]
- Cutter, S.L.; Barnes, L.; Berry, M.; Burton, C.; Evans, E.; Tate, E.; Webb, J. Community and Regional Resilience: Perspectives from Hazards, Disasters, and Emergency Management. 2008. Available online: https://s31207.pcdn.co/wp-content/uploads/2019/09/Perspectives-from-Hazards-Disasters-and-Emergency-Management_9-25-08.pdf (accessed on 2 June 2020).
- United Nations International Strategy for Disaster Reduction (UNISDR). 2009 UNISDR Terminology on Disaster Risk Reduction; UNISDR: Geneva, Switzerland, 2009. [Google Scholar]
- Li, Z.; Sim, C.H.; Low, M.Y.H. A survey of emergent behavior and its impacts in agent-based systems. In Proceedings of the 2006 4th IEEE International Conference on Industrial Informatics, Singapore, 16–18 August 2006; pp. 1295–1300. [Google Scholar] [CrossRef]
- Macal, C.M.; North, M.J. Tutorial on agent-based modeling and simulation. In Proceedings of the Winter Simulation Conference, Orlando, FL, USA, 4–7 December 2005. [Google Scholar] [CrossRef]
- Berger, C.; Hees, A.; Braunreuther, S.; Reinhart, G. Characterization of cyber-physical sensor systems. Procedia CIRP 2016, 41, 638–643. [Google Scholar] [CrossRef]
- Barot, V.; Henshaw, M.; Siemieniuch, C.; Dogan, H. Design of a web-based thesaurus for systems of systems engineering. In Proceedings of the 2013 8th International Conference on System of Systems Engineering, Maui, HI, USA, 2–6 June 2013; pp. 7–12. [Google Scholar] [CrossRef]
- De C Henshaw, M.J. Systems of systems, cyber-physical systems, the internet-of-things… whatever next? Insight 2016, 19, 51–54. [Google Scholar] [CrossRef]
- Guessi, M.; Neto, V.V.; Bianchi, T.; Felizardo, K.R.; Oquendo, F.; Nakagawa, E.Y. A systematic literature review on the description of software architectures for systems of systems. In Proceedings of the 30th Annual ACM Symposium on Applied Computing, Salamanca, Spain, 13–17 April 2015; pp. 1433–1440. [Google Scholar] [CrossRef]
- Boardman, J.; Sauser, B. System of Systems-the meaning of of. In Proceedings of the 2006 IEEE/SMC International Conference on System of Systems Engineering, Los Angeles, CA, USA, 24–26 April 2006. [Google Scholar] [CrossRef]
- Dahmann, J.S.; Baldwin, K.J. Understanding the current state of US defense systems of systems and the implications for systems engineering. In Proceedings of the 2008 2nd Annual IEEE Systems Conference, Montreal, QC, Canada, 7–10 April 2008. [Google Scholar] [CrossRef]
- Cyber-Physical Systems—Merging the Physical and Virtual Worlds. In Cyber-Physical Systems: Driving Force for Innovation in Mobility, Health, Energy and Production; Springer: Berlin/Heidelberg, Germany, 2011; pp. 15–21. [CrossRef]
- Bondar, S.; Hsu, J.C.; Pfouga, A.; Stjepandić, J. Agile digital transformation of System-of-Systems architecture models using Zachman framework. J. Ind. Inf. Integr. 2017, 7, 33–43. [Google Scholar] [CrossRef]
- Raman, R.; D’Souza, M. Decision learning framework for architecture design decisions of complex systems and system-of-systems. Syst. Eng. 2019, 22, 538–560. [Google Scholar] [CrossRef]
- Karcanias, N.; Hessami, A.G. Complexity and the notion of system of systems: Part (I): General systems and complexity. In Proceedings of the 2010 World Automation Congress, Kobe, Japan, 19–23 September 2010; pp. 1–7. [Google Scholar]
- Hessami, A. A framework for characterising complex systems and system of systems. In Proceedings of the 2013 IEEE International Conference on Systems, Man, and Cybernetics, Manchester, UK, 13–16 October 2013; pp. 1702–1708. [Google Scholar] [CrossRef]
- Oquendo, F. Software architecture challenges and emerging research in software-intensive systems-of-systems. In Proceedings of the European Conference on Software Architecture, Copenhagen, Denmark, 28 November–2 December 2016; pp. 3–21. [Google Scholar] [CrossRef]
- Garcés, L.; Oquendo, F.; Nakagawa, E.Y. Software mediators as first-class entities of systems-of-systems software architectures. J. Braz. Comput. Soc. 2019, 25, 8. [Google Scholar] [CrossRef]
- Bondavalli, A.; Ceccarelli, A.; Lollini, P.; Montecchi, L.; Mori, M. System-of-systems to support mobile safety critical applications: Open challenges and viable solutions. IEEE Syst. J. 2016, 12, 250–261. [Google Scholar] [CrossRef]
- Gorod, A.; Sauser, B.; Boardman, J. System-of-systems engineering management: A review of modern history and a path forward. IEEE Syst. J. 2008, 2, 484–499. [Google Scholar] [CrossRef]
- Bosmans, S.; Mercelis, S.; Hellinckx, P.; Denil, J. Towards evaluating emergent behavior of the internet of things using large scale simulation techniques (wip). In Proceedings of the 4th ACM International Conference of Computing for Engineering and Sciences, Kuala Lumpur, Malaysia, 14–16 July 2018; pp. 1–8. [Google Scholar] [CrossRef]
- El Hachem, J.; Chiprianov, V.; Neto, V.V.G.; Aniorte, P. Extending a Multi-Agent Systems Simulation Architecture for Systems-of-Systems Security Analysis. In Proceedings of the 2018 13th Annual Conference on System of Systems Engineering (SoSE), Paris, France, 19–22 June 2018; pp. 276–283. [Google Scholar] [CrossRef]
- DeLaurentis, D.A.; Ayyalasomayajula, S. Exploring the synergy between Industrial Ecology and System of Systems to understand complexity: A case study in air transportation. J. Ind. Ecol. 2009, 13, 247–263. [Google Scholar] [CrossRef]
- Hachem, J.E.; Chiprianov, V.; Babar, M.A.; Khalil, T.A.; Aniorte, P. Modeling, analyzing and predicting security cascading attacks in smart buildings systems-of-systems. J. Syst. Softw. 2020, 162, 110484. [Google Scholar] [CrossRef]
- Stary, C.; Wachholder, D. System-of-systems support—A bigraph approach to interoperability and emergent behavior. Data Knowl. Eng. 2016, 105, 155–172. [Google Scholar] [CrossRef]
- Oquendo, F. Formally describing the architectural behavior of software-intensive systems-of-systems with SosADL. In Proceedings of the 2016 21st International Conference on Engineering of Complex Computer Systems (ICECCS), Dubai, UAE, 6–8 November 2016; pp. 13–22. [Google Scholar] [CrossRef]
- Neto, V.V.G. Validating Emergent Behaviours in Systems-of-Systems through Model Transformations; SRC@ MoDELS: Yekaterinburg, Russia, 2016. [Google Scholar]
- Garcés, L.; Oquendo, F.; Nakagawa, E.Y. Towards a taxonomy of software mediators for systems-of-systems. In Proceedings of the VII Brazilian Symposium on Software Components, Architectures, and Reuse, Sao Carlos, Brazil, 17–21 September 2018; pp. 53–62. [Google Scholar] [CrossRef]
- Cadavid, H.; Andrikopoulos, V.; Avgeriou, P. Architecting systems of systems: A tertiary study. Inf. Softw. Technol. 2020, 118, 106202. [Google Scholar] [CrossRef]
- Oquendo, F. Formally describing self-organizing architectures for systems-of-systems on the internet-of-things. In Proceedings of the European Conference on Software Architecture, Madrid, Spain, 24–28 September 2018; pp. 20–36. [Google Scholar] [CrossRef]
- Hsu, J.C.; Butterfield, M. Modeling Emergent Behavior for Systems-of-Systems. In Proceedings of the INCOSE International Symposium, San Diego, CA, USA, 24–28 June 2007; Volume 17, pp. 1811–1821. [Google Scholar] [CrossRef]
- Hachem, J.E.; Chiprianov, V.; Babar, A.; Aniorte, P. Towards methodological support for secure architectures of software-intensive systems-of-systems. In Proceedings of the International Colloquium on Software-intensive Systems-of-Systems at 10th European Conference on Software Architecture, Copenhagen, Denmark, 28 November–2 December 2016p; pp. 1–6. [Google Scholar] [CrossRef]
- Gillespie, S.E.; Giachetti, R.E.; Hernandez, A.; Beery, P.T.; Paulo, E.P. System of systems architecture feasibility analysis to support tradespace exploration. In Proceedings of the 2017 12th System of Systems Engineering Conference (SoSE), Waikoloa, HI, USA, 18–21 June 2017; pp. 1–6. [Google Scholar] [CrossRef]
- Chaabane, M.; Rodriguez, I.B.; Colomo-Palacios, R.; Gaaloul, W.; Jmaiel, M. A modeling approach for Systems-of-Systems by adapting ISO/IEC/IEEE 42010 Standard evaluated by Goal-Question-Metric. Sci. Comput. Program. 2019, 184, 102305. [Google Scholar] [CrossRef]
- Karcanias, N.; Hessami, A.G. System of systems and emergence part 1: Principles and framework. In Proceedings of the 2011 Fourth International Conference on Emerging Trends in Engineering & Technology, Port Louis, Mauritius, 18–20 November 2011; pp. 27–32. [Google Scholar] [CrossRef]
- Sillmann, B.; Glock, T.; Ghassemi, R.; Sax, E. A multi-objective optimization approach for analysing and architecting system of systems. In Proceedings of the 2018 Annual IEEE International Systems Conference (SysCon), Vancouver, BC, Canada, 23–26 April 2018; pp. 1–8. [Google Scholar] [CrossRef]
- Sauser, B.; Boardman, J. Taking hold of system of systems management. Eng. Manag. J. 2008, 20, 3–8. [Google Scholar] [CrossRef]
- Oquendo, F. Architecting exogenous software-intensive systems-of-systems on the internet-of-vehicles with SosADL. Syst. Eng. 2019, 22, 502–518. [Google Scholar] [CrossRef]
- Wachholder, D.; Stary, C. Enabling emergent behavior in systems-of-systems through bigraph-based modeling. In Proceedings of the 2015 10th System of Systems Engineering Conference (SoSE), San Antonio, TX, USA, 17–20 May 2015; pp. 334–339. [Google Scholar] [CrossRef]
- Hsu, J.C.; Clymer, J.R.; Garcia, J., Jr.; Gonzalez, E. Agent-Based Modeling the Emergent Behavior of A System-of-Systems. In Proceedings of the INCOSE International Symposium, Singapore, 20–23 July 2009; Volume 19, pp. 1581–1590. [Google Scholar] [CrossRef]
- Yang, K.W.; Chen, Y.W.; Lu, Y.J.; Zhao, Q.S. The study of guided emergent behavior in system of systems requirement analysis. In Proceedings of the 2010 5th International Conference on System of Systems Engineering, Loughborough, UK, 22–24 June 2010; pp. 1–5. [Google Scholar] [CrossRef]
- Oquendo, F. Exogenously Describing Architectural Emergent Behaviors of Systems-of-Systems with SosADL. In Proceedings of the 2018 13th Annual Conference on System of Systems Engineering (SoSE), Paris, France, 19–22 June 2018; pp. 268–275. [Google Scholar] [CrossRef]
- Langford, G.; Langford, T. The making of a system of systems: Ontology reveals the true nature of emergence. In Proceedings of the 2017 12th System of Systems Engineering Conference (SoSE), Waikoloa, HI, USA, 18–21 June 2017; pp. 1–5. [Google Scholar] [CrossRef]
- Oquendo, F. On the Emergent Behavior Oxymoron of System-of-Systems Architecture Description. In Proceedings of the 2018 13th Annual Conference on System of Systems Engineering (SoSE), Paris, France, 19–22 June 2018; pp. 417–424. [Google Scholar] [CrossRef]
- Hsu, J.; Price, M. Use zachman framework to engineer the emergent behavior of a system-of-systems. In Proceedings of the 48th AIAA Aerospace Sciences Meeting Including the New Horizons Forum and Aerospace Exposition, Orlando, FL, USA, 4–7 January 2010; p. 788. [Google Scholar] [CrossRef]
- Oquendo, F. Architecturally describing the emergent behavior of software-intensive system-of-systems with SosADL. In Proceedings of the 2017 12th System of Systems Engineering Conference (SoSE), Waikoloa, HI, USA, 18–21 June 2017; pp. 1–6. [Google Scholar] [CrossRef]
- Zeigler, B.P. A note on promoting positive emergence and managing negative emergence in systems of systems. J. Def. Model. Simul. 2016, 13, 133–136. [Google Scholar] [CrossRef]
- Motus, L.; Preden, J.S.; Meriste, M.; Pahtma, R. Self-aware architecture to support partial control of emergent behavior. In Proceedings of the 2012 7th International Conference on System of Systems Engineering (SoSE), Genova, Italy, 16–19 July 2012; pp. 422–427. [Google Scholar] [CrossRef]
- Karcanias, N.; Hessami, A.G. System of systems and emergence part 2: Synergetic effects and emergence. In Proceedings of the 2011 Fourth International Conference on Emerging Trends in Engineering & Technology, Port Louis, Mauritius, 18–20 November 2011; pp. 33–38. [Google Scholar] [CrossRef]
- Sauser, B.; Boardman, J.; Verma, D. Systomics: Toward a biology of system of systems. IEEE Trans. Syst. Man Cybern. Part A Syst. Hum. 2010, 40, 803–814. [Google Scholar] [CrossRef]
- Helle, P.; Giblett, I.; Levier, P. An integrated executable architecture framework for System of Systems development. J. Def. Model. Simul. 2013, 10, 435–448. [Google Scholar] [CrossRef]
- El Hachem, J.; Pang, Z.Y.; Chiprianov, V.; Babar, A.; Aniorte, P. Model driven software security architecture of systems-of-systems. In Proceedings of the 2016 23rd Asia-Pacific Software Engineering Conference (APSEC), Hamilton, New Zealand, 6–9 December 2016; pp. 89–96. [Google Scholar] [CrossRef]
- Maier, M.W. Architecting principles for systems-of-systems. Syst. Eng. J. Int. Counc. Syst. Eng. 1998, 1, 267–284. [Google Scholar] [CrossRef]
- Sage, A.P.; Cuppan, C.D. On the systems engineering and management of systems of systems and federations of systems. Inf. Knowl. Syst. Manag. 2001, 2, 325–345. [Google Scholar]
- Frey, S.; Diaconescu, A.; Menga, D.; Demeure, I. A holonic control architecture for a heterogeneous multi-objective smart micro-grid. In Proceedings of the 2013 IEEE 7th International Conference on Self-Adaptive and Self-Organizing Systems, Philadelphia, PA, USA, 9–13 September 2013; pp. 21–30. [Google Scholar] [CrossRef]
- GAIA-X: Technical Architecture. Technical Report. 2020. Available online: https://www.bmwi.de/Redaktion/EN/Publikationen/gaia-x-technical-architecture.pdf?__blob=publicationFile&v=6 (accessed on 21 September 2020).
- IDS Reference Architecture Model 3.0. Technical Report. 2019. Available online: https://www.internationaldataspaces.org/publications/reference-architecture-model-3-0/ (accessed on 21 September 2020).
- Barbosa, A.; Santana, A.; Hacks, S.; Stein, N.V. A taxonomy for enterprise architecture analysis research. In Proceedings of the 21st International Conference on Enterprise Information Systems, Crete, Greece, 3–5 May 2019; Volume 2, pp. 493–504. [Google Scholar] [CrossRef]
- Quartel, D.; Engelsman, W.; Jonkers, H. ArchiMate® extension for modeling and managing motivation, principles and requirements in TOGAFTM. In Whitepaper; The Open Group: San Francisco, CA, USA, 2010. [Google Scholar]
- Aldea, A.; Iacob, M.E.; van Hillegersberg, J.; Quartel, D.; Bodenstaff, L.; Franken, H. Modelling Strategy with ArchiMate. In Proceedings of the 30th Annual ACM Symposium on Applied Computing. Association for Computing Machinery, Salamanca, Spain, 13–17 April 2015; pp. 1211–1218. [Google Scholar] [CrossRef]
- Haki, K.; Beese, J.; Aier, S.; Winter, R. The Evolution of Information Systems Architecture: An Agent-Based Simulation Model. MIS Q. 2020. [Google Scholar] [CrossRef]
- Bellifemine, F.L.; Caire, G.; Greenwood, D. Developing Multi-Agent Systems with JADE; John Wiley & Sons: Hoboken, NJ, USA, 2007; Volume 7. [Google Scholar]
- Singh, S.; Lu, S.; Kokar, M.M.; Kogut, P.A.; Martin, L. Detection and classification of emergent behaviors using multi-agent simulation framework (WIP). In Proceedings of the Symposium on Modeling and Simulation of Complexity in Intelligent, Adaptive and Autonomous Systems, Virginia Beach, VA, USA, 23–26 April 2017; pp. 1–8. [Google Scholar]
- Filatova, T.; Verburg, P.H.; Parker, D.C.; Stannard, C.A. Spatial agent-based models for socio-ecological systems: Challenges and prospects. Environ. Model. Softw. 2013, 45, 1–7. [Google Scholar] [CrossRef]
- Friedenthal, S.; Moore, A.; Steiner, R. A Practical Guide to SysML: The Systems Modeling Language; Morgan Kaufmann: Burlington, MA, USA, 2014. [Google Scholar]
- Aldea, A.; Vaicekauskaitė, E.; Daneva, M.; Piest, J.P.S. Assessing Resilience in Enterprise Architecture: A Systematic Review. In Proceedings of the 2020 IEEE 24th International Enterprise Distributed Object Computing Conference (EDOC), Eindhoven, The Netherlands, 5–8 October 2020; pp. 1–10. [Google Scholar] [CrossRef]
- Boxer, P.J.; Garcia, S. Enterprise architecture for complex system-of-systems contexts. In Proceedings of the 2009 3rd Annual IEEE Systems Conference, Vancouver, BC, Canada, 23–26 March 2009; pp. 253–256. [Google Scholar] [CrossRef]
- Rabaey, M. Complex adaptive systems thinking approach to enterprise architecture. In Web Design and Development: Concepts, Methodologies, Tools, and Applications; IGI Global: Hershey, PA, USA, 2016; pp. 339–389. [Google Scholar]











| Consequence | ||||
|---|---|---|---|---|
| Beneficial | Neutral | Detrimental | ||
| Prediction/ | Expected | Normal case | Design fact | Avoided by design rules |
| Awareness | Unexpected | Positive surprise | Existence fact | Problematic case |
Publisher’s Note: MDPI stays neutral with regard to jurisdictional claims in published maps and institutional affiliations. |
© 2020 by the authors. Licensee MDPI, Basel, Switzerland. This article is an open access article distributed under the terms and conditions of the Creative Commons Attribution (CC BY) license (http://creativecommons.org/licenses/by/4.0/).
Share and Cite
Bemthuis, R.; Iacob, M.-E.; Havinga, P. A Design of the Resilient Enterprise: A Reference Architecture for Emergent Behaviors Control. Sensors 2020, 20, 6672. https://doi.org/10.3390/s20226672
Bemthuis R, Iacob M-E, Havinga P. A Design of the Resilient Enterprise: A Reference Architecture for Emergent Behaviors Control. Sensors. 2020; 20(22):6672. https://doi.org/10.3390/s20226672
Chicago/Turabian StyleBemthuis, Rob, Maria-Eugenia Iacob, and Paul Havinga. 2020. "A Design of the Resilient Enterprise: A Reference Architecture for Emergent Behaviors Control" Sensors 20, no. 22: 6672. https://doi.org/10.3390/s20226672
APA StyleBemthuis, R., Iacob, M.-E., & Havinga, P. (2020). A Design of the Resilient Enterprise: A Reference Architecture for Emergent Behaviors Control. Sensors, 20(22), 6672. https://doi.org/10.3390/s20226672

