Next Article in Journal
Smartphone-Based Whole-Cell Biosensor Platform Utilizing an Immobilization Approach on a Filter Membrane Disk for the Monitoring of Water Toxicants
Next Article in Special Issue
Even Lower Latency in IIoT: Evaluation of QUIC in Industrial IoT Scenarios
Previous Article in Journal
Nondestructive Detection for Egg Freshness Based on Hyperspectral Scattering Image Combined with Ensemble Learning
Previous Article in Special Issue
Efficient Power Control Framework for Small-Cell Heterogeneous Networks
 
 
Font Type:
Arial Georgia Verdana
Font Size:
Aa Aa Aa
Line Spacing:
Column Width:
Background:
Article

Random-Access Accelerator (RAA): A Framework to Speed Up the Random-Access Procedure in 5G New Radio for IoT mMTC by Enabling Device-To-Device Communications

by
Abel Rodriguez Medel
*,† and
Jose Marcos C. Brito
National Institute of Telecommunications INATEL, Av. João de Camargo, 510-Centro, Santa Rita do Sapucaí-MG 37540-000, Brazil
*
Author to whom correspondence should be addressed.
These authors contributed equally to this work.
Sensors 2020, 20(19), 5485; https://doi.org/10.3390/s20195485
Submission received: 28 August 2020 / Revised: 16 September 2020 / Accepted: 20 September 2020 / Published: 25 September 2020
(This article belongs to the Special Issue Internet of Things and Sensors Network in 5G Wireless Communications)

Abstract

Mobile networks have a great challenge by serving the expected billions of Internet of Things (IoT) devices in the upcoming years. Due to the limited simultaneous access in the mobile networks, the devices should compete between each other for resource allocation during a Random-Access procedure. This contention provokes a non-depreciable delay during the device’s registration because of the great number of collisions experienced. To overcome such a problem, a framework called Random-Access Accelerator (RAA) is proposed in this work, in order to speed up network access in massive Machine Type Communication (mMTC). RAA exploits Device-To-Device (D2D) communications, where devices with already assigned resources act like relays for the rest of devices trying to gain access in the network. The simulation results show an acceleration in the registration procedure of 99%, and a freed space of the allocated spectrum until 74% in comparison with the conventional Random-Access procedure. Besides, it preserves the same device’s energy consumption compared with legacy networks by using a custom version of Bluetooth as a wireless technology for D2D communications. The proposed framework can be taken into account for the standardization of mMTC in Fifth-Generation-New Radio (5G NR).

1. Introduction

For a device to share data with other devices, equipment, or infrastructure—which are not physically attached to it—wireless communication technologies have arisen that establish a connection between them by means of radiofrequency resources. Just as in wired communications, the wireless approach includes control data in every transmission to assure that the connection complies a required service quality or service level agreement, security, information integrity, authentication, and authorization. There are many protocols associated with the control data to dictate the way in which the communication is established and how the devices should behave to accomplish all the requirements. When a device transmits data to another device, the information data can be transmitted and received with minimal control data alongside. However, if a third device transmits data to the other two, their transmissions could collide delaying the communication, affecting real-time data processing and draining battery reserves faster in the case of portable devices. Therefore, the control algorithm must be enhanced to avoid two or more devices transmitting at the same time.
Medium Access Control (MAC) is one of the most important aspects of communication networks. It is in charge of the coordination of multiple entities sharing the same physical channel to avoid or reduce the collisions in it [1]. In the case of mobile networks, the MAC method employed is the Mesh Coordination Function (MCF), which is based on a Contention Channel Random-Access procedure where limited management frames are reserved for future transmissions. The neighboring devices listen to the reservations and do not transmit during the reserved periods [2]. Once the reserved period ends, the neighboring devices can each reserve a frame. Thus, it is possible that more than one device tries to make the same reservation at the same time provoking a collision and consequently not reserving a frame for either device. One more time, the devices should wait for the current reserved period to end. As the number of devices trying to reserve a frame increases, the probability of collisions also increases and the waiting time becomes longer [3]. In addition, the current networks employ a back-off algorithm to extend the waiting times of every device randomly [4]. That time can even be in the order of seconds, which helps avoid collisions, but increases the waiting time even more. Therefore, due to the exponential growth of connected stations, especially IoT devices [5], the mobile networks will face a difficult challenge handling the medium access to reduce the access time of the devices in the upcoming years.
In addition, the 5G network will use higher frequencies for communication in order to expand the available bandwidth to support massive communication scenarios like mMTC [6]. The use of such frequencies leads to more propagation losses and, as a consequence, the communication distance should be shorter to avoid signal degradation [7]. Therefore, the cell size will be smaller than in legacy networks, which increases the probability of a device crossing the limits of the cell. In the new cell where the device has camped, the device must perform the Random-Access procedure to register in the network again. This procedure is not efficient because there are limited vacancies to connect to the network. Only 64 vacancies (preambles) are periodically available for all the devices trying to gain access to the network [8]. In mMTC, the number of devices is much higher than the number of available preambles. Many of these devices would select the same preamble. Every preamble is associated with a channel. The devices that select the same preamble will send back the selected preamble to the gNB (5G Base Station) in the same channel, thus provoking collision [9]. The more devices trying to gain access at the same time, the higher the collision probability, the higher the access delay [10], and the higher the energy consumption.
The applications related to motion are the most affected by the discussed problem. The more mobility a device running these kinds of applications has, the more probability of crossing cell limits and a greater number of attempts for a device to have access. Some examples of those applications are factory automation, where a set of machines are in motion; autonomous driving, where cars are expected to cross the coverage area limits very often [11]; wearable devices that can be carried by a person along its way to notify the police about criminal incidents as rapes or assaults [12]; and fitness tracking devices that measure calories and heart rates along the athlete’s trajectory [13].
In 5G, the minimum unit of assigned resources per device is a Resource Block (RB). Every RB has 12 subcarriers [14] and each subcarrier has 14 symbols in New Radio (NR) [15]. Therefore, there are 12 × 14 = 168 symbols within an RB. In the case of the IoT devices, most of them are sensors, and they require a few symbols to transmit/receive their data. For example, an IoT sensor that checks the room temperature in the wide range 0 0F to 100 0F will need 7 bits to cover the 101 possibilities. If the device uses Binary Phase-Shift Keying (BPSK) modulation where every symbol is composed of 2 bits, the device needs to transmit 3 symbols to send its temperature measurements. Therefore, 168 symbols is an excessive amount for the IoT sensor demands. Thus, the gNB will allocate 165 unused symbols to the IoT sensor.
The D2D communications allow that near devices exchange their unused resources to other devices. For a device to transmit part of its resources to another device, both devices need to agree on the channel they will use for the resource’s exchange. Every D2D technology has its own procedure for the channel agreement. Some technologies reach an agreement more quickly, but incur more energy consumption; other technologies are slower during this procedure, but consume less energy. In addition, the agreement procedure is influenced by the number of other agreements procedures that happen at the same time and in the same location. If more than a pair of devices agree on the same channel, their transmissions will collide. The D2D technologies were originally designed to avoid collisions, which means that collisions exist but the transmission/reception is based in reattempts until successfulness. In massive communications, the D2D procedures for the channel agreement and successful communication are prohibitively delayed due to the high device’s concurrence. The delay implies more transmission attempts and consequently more energy consumption. Therefore, the current D2D technologies need to be readjusted to comply with both low latency channel agreement and low energy consumption during communication in the mMTC scenario.
In this work, RAA is proposed as a framework to improve the Random-Access procedure of the legacy networks. The main goal is to reduce the waiting times during reserved periods by more efficiently handling the number of accessing attempts in the network. In addition, RAA conserves the energy spent by the devices during the entire process in comparison with the traditional approach, and the network resources are shared more efficiently between all the devices than in legacy networks. The procedure integrates not only the communication between the devices and the Base Station (BS), but also the D2D communications. The devices with already assigned resources by the network will serve as relays for new devices trying to access the network. Thus, the registered devices use their allocated resources to forward the pretending reservations of the new devices to the BS. Therefore, most collisions occur in D2D communications, and not in Device-to-Infrastructure (D2I) communication. The technologies explored for D2D are Bluetooth and Wi-Fi. Both of them were tested using an app for each one to verify their suitability for the proposed framework.
The rest of the paper is organized as follows. In Section 2 are presented the related works to mitigate the access and resource’s management constraints in NR. In Section 3 are discussed the Random-Access procedure and its limitations in detail. Then, in Section 4 RAA is introduced with all its features. Section 5 presents some simulation scenarios where are employed RAA and some assessments. Last, the conclusions of this work are given.

2. Related Work

In order to resolve the limitations raised in the previous section, some research propose mechanisms based on D2D communications as an alternative technology to assist the access demand. The authors of [16] introduced a new algorithm for contention resolution, called Binary Countdown. This algorithm is executed after receiving the resource allocation for the transmission of the Connection Request message, and before sending the Connection Request message to the gNB, which avoids unnecessary uplink communication (D2I) if a preamble collision has occurred. Every device will generate a random sequence of 0 and 1 with a variable length depending on the network load. The generated sequence is shared between nearby devices by a sidelink (D2D communication). Then, every device checks its sequence and compares it with the sequences arriving from nearby devices. If the current element from a device’s sequence has the same priority as at least one element from the rest of the sequences, the device will continue with the contention resolution procedure. If the current element from a device’s sequence has the highest priority and the rest of the elements from the other sequences has the lowest priority, the device wins the contention. However, due to the coverage restriction of the D2D technologies [17], all the devices in the cell do not communicate with each other. Then, it is possible that more than one device wins the contention in different groups and select the same preamble. Therefore, this procedure is based on the best effort to let devices gain access in the least possible time by reducing the collision probability. The principal limitation of this solution is the high number of sidelink communications between the devices that want to transmit a preamble for resource allocation using the traditional D2D wireless technologies. This could drain the device’s battery faster and could increase the number of collisions in a conflictive spectrum space like the 2.4 GHz band. Besides, the gNB must transmit an extra message periodically informing the devices of the sequence’s length for the next contention, which increases the processing load of the network. Unlike the work presented in [16], with RAA there is no agreement between devices to select the device or devices that will execute the Random-Access procedure and the ones that will not do it. Therefore, RAA allows that all devices have the same priority during the access procedure. RAA does not employ the traditional D2D wireless technologies, instead, the proposed procedure uses a custom D2D technology based on the Bluetooth algorithm with an extra back-off to reduce the number of collisions between devices during the D2D communication.
Due to the minimum unit of assigned resources per device is an RB in 5G, the number of symbols a device needs could be less than the total of symbols an RB has. The rest of the symbols unused by the device could be delegated to another device that needs it. Thus, it is introduced the D2D communications for resource delegation in [18]. That work proposes a framework which is divided into two main algorithms, one of them is for the device that requests resources (called Cellular User Equipment C-UE), and the other one is for the device that offers resources (denominated Device-To-Device User Equipment D2D-UE). The approach consists of the gNB updating a list with all possible devices that need resources, and sharing the list with the providers (devices with already assigned resources). The list is different for every provider because it contains only devices in the vicinity of the provider. One of the constraints of this solution is the extra memory a D2D-UE needs to have to store exclusively all its C-UE neighbors. The D2D-UE also needs to communicate very frequently with the gNB to update the C-UE neighbor’s list, which could drain the device’s battery faster. In this scenario, there are many sidelink communications that could increase the number of collisions in a conflictive spectrum space like the 2.4 GHz band by using the traditional D2D wireless technologies. Besides, the gNB must transmit an extra message periodically to update the identification of the nearby devices requesting resources in the connected devices list, which increases the processing load of the network. Contrasting with the approach exposed in [18], RAA does not allow that nearby devices offer their unused resources, instead, only the gNB allocates the resources for each device. The devices with allocated resources are intermediaries between the devices looking for access and the gNB. The gNB receives the new device’s demands via the intermediary devices with allocated resources in the mobile network. Then, the resource allocation is done by the gNB over a trustable channel and not over the unlicensed spectrum channels, in order to avoid collisions and reduce the resource allocation time.
A D2D-based Random-Access technique is introduced in [9]. It transfers the possible access congestion between the devices and the network to the sidelink communications between nearby devices. The access delay is significantly reduced, but it is not conceived the possibility of sharing resources in case some devices have more allocated resources than needed.
In [19], the authors considered various resource allocation strategies to more effectively handle the access in the mobile network for different slices: enhanced Mobile Broadband (eMBB), Ultra-Reliable Low Latency Communication (URLLC), and mMTC. Unlike the work presented by the authors of [19], the RAA procedure does not differently handle the types of slices. Thus, the eMBB, URLLC, and mMTC slices are treated with the same priority level. The work in [10] introduces a 2-step Random-Access approach instead of the 4-step conventional procedure by sending both control and information data in the same message. Unlike the work presented in [10], RAA is executed in parallel with the original traditional 4-step Random-Access approach in 5G. The approaches presented in [10,19] are focused only on the access blocking probability. They do not show the elapsed time for all device’s registration and there is no consideration of the energy consumption during the slicing procedure. Contrasting with those approaches, the RAA procedure presented in this work assesses the elapsed time for all device’s registration and considers the energy consumption of the devices and the gNB during the access procedure. In addition, the approach in [10] can negatively influence the device’s energy consumption because—in case of collision—the devices spend both control and information data energy in infructuous transmissions.
RAA exploits the D2D communications to achieve low latency access to the network. A new back-off was added to the D2D technologies used by the proposed framework in order to avoid collisions and accelerate the discovery procedure between nearby devices. The devices that want to be registered in the mobile network, also called requesters, send their resource’s demands to the nearby devices with allocated resources, named relays. The relays are forwarding devices; they retransmit the requester’s demands to the gNB. Then, the gNB handles two flows of resource requests: one from the traditional Random-Access procedure and the other from the RAA procedure. In the last case, the message containing the resource’s demands from the new devices includes the number of subcarriers and symbols needed for the devices to transmit/receive data. With this information, the gNB fits the exact demand into the spectrum and time resources. Therefore, the gNB can manage resource allocation better than traditionally. With RAA, the elapsed time during registration is reduced by 99% in comparison to the traditional Random-Access approach. Due to the fast access experienced by the devices, the device’s energy consumption remains the same as in the traditional Random-Access procedure.

3. Nr Random-Access Procedure

The Random-Access procedure in the 5G New Radio network is summarized in Figure 1. It starts when the gNB broadcasts the Physical Random-Access Channel (PRACH) configuration to the devices attempting to connect to the network. The configuration message is part of the System Information Block 1 (SIB1). Preambles for resource allocation and an access probability are sent within the configuration message. The devices that receive this message execute the Access Class Barring (ACB) algorithm. ACB consists of the devices generating a random number between 0 and 1 [4]. If the generated number is equal or smaller than the access probability sent by the gNB, the devices can access the network. Once the devices are allowed to access the network, they select one of the preambles sent by the gNB in the PRACH configuration message [20]. The devices transmit the selected preamble to the gNB in a message called MSG1. After the gNB receives MSG1, the gNB broadcasts a message (MSG2) in response to the preamble transmissions. This message contains resource allocation for the transmission of the Connection Request message (MSG3). Then, the devices send MSG3 to the gNB. The gNB sends a Connection Setup message (MSG4) in response to the connection requests including allocated resources for the devices transmit its data. MSG4 acts like a contention resolution message. It assigns a 40-bit Identifier (ID) to identify only one device from a group of devices that both selected the same preamble and transmitted at different times. In that case, the gNB receives multiple requests for the same preamble but the gNB only replies to one device [21].

Random-Access Procedure Constraints

In 5G, there are only 64 available preambles to reserve resources. The limited preamble number is a consequence of the use of a Zadoff–Chu (ZC) signal generator. The ZC generates orthogonal preambles with zero correlation, which avoids inter-signal interference. However, the generation process is difficult to perform in real-time and requires a large amount of memory to store the sequences [22,23]. Therefore, the shortage of preambles and the great number of devices derivate in very long periods of blackouts (no connection with the network) and many missed transmission opportunities.
After checking SIB1 information, devices know all preambles they can get for resource allocation. All devices select one of the preambles and send it to the gNB to request resources. Then, if more than one device selects the same preamble, they transmit in the frequency associated with the selected preamble. If both devices also transmit at the same time, their transmissions will collide because they are using the same channel [24]. However, collision is not detected yet. The devices that sent their preambles await for a Random-Access Response (RAR) during a Random-Access Response Window (ra-ResponseWindow). If no responses arrive in the ra-ResponseWindow period, the devices know a collision has occurred [25].
The number of collisions is reduced when the ACB algorithm is executed. ACB limits the number of simultaneous access attempts from devices that want to connect to the network. In this case, the devices use two types of information sent by the gNB within the SIB1 message to execute the ACB procedure: Barring rates PACB ∈ {0.05, 0.1, …, 0.3, 0.4, …, 0.7, 0.75, 0.8, …, 0.95}, and barring times TACB∈ {4, 8, 16, …, 512 s}. Then, every device determines its barring status. The devices pick their corresponding PACB and TACB from the lists above based on their classes (the class a device belongs is not important at this point). The devices generate a random number g = U[0, 1). If gPACB, the devices transmit a selected preamble; otherwise, the devices wait for a random time (back-off) calculated as Tbarring = [0.7 + 0.6 U[0, 1)]TACB [4].
It is not difficult to realize that there is not a negligible waste of time when devices do not meet gPACB, and therefore a lot of data transmission opportunities are missed. Let us check the amount of data that could be transmitted in the back-off period.
If a device does not meet the requirement to transmit a preamble, and it gets the minimum values from PACB and TACB (best case from the example above), the Tbarring = [0.7 + 0.6 × 0.05] × 4 = 2.92 ms. This time is equivalent to (2.92 ms/66.67 μ s) = 43,798 symbols for 15 kHz numerology (numerology with longer symbol duration). Considering BPSK modulation (modulation with a minimum of bits per symbol), the total amount of data could be transmitted in the blackout period is 43,798 (№ symbols) × 1 (№ bits – BPSK) = 43,789 bits. Considering 64 Quadrature Amplitude Modulation (64QAM) modulation, the total amount of data transmitted is 43,798 (№ symbols) × 6 (№ bits – 64QAM) = 262,734 bits.
For the worst case of the example above, Tbarring = [0.7 + 0.6 × 0.95] × 512 = 650.240 ms. This time is equivalent to (650.240 ms/66.67 μ s) = 9,753,113 symbols for 15 kHz numerology. Considering BPSK modulation, the total amount of data could be transmitted in the blackout period is 9,753,113 (№ symbols) × 1 (№ bits – BPSK) = 9,753,113 bits. Considering 64QAM modulation, the total amount of data could be transmitted is 9,753,113 (№ symbols) × 6 (№ bits – 64QAM) = 58,518,678 bits.
When devices meet gPACB, their preamble transmission still could collide because all the devices that want to get resources from the network will acquire one of only 64 available preambles in NR. Therefore, ACB only alleviates congestion, it does not remove it completely. Thus, ACB will cause a negligible effect by reducing the number of devices contending for resources in mMTC.

4. Proposed Framework: Raa

The main purpose of RAA is that new devices (requesters) entering the cell coverage area discover at least one nearby peer with uplink grants that serve as a bridge between them and the gNB. If the new devices find another device that is registered in the cell that they want to have access to, the registered device can act as a relay for them to forward their resource requirements directly to the gNB. This procedure means that the new devices do not need to wait for the transmission of SIB1 by the gNB to start the traditional Random-Access procedure.

4.1. Raa Details

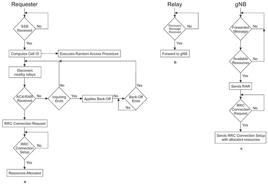
RAA is based on the Best-Effort paradigm. It always tries that a device requiring resources to transmit/receive data finds the first relay in the shorter possible time. The behavior of RAA is summarized in Figure 2.
Figure 2a shows the requester’s behavior. When the requester enters a cell coverage area, it tries to synchronize with the gNB downlink. To do that, the requester waits to receive the Synchronization Signal/PBCH Block (SSB), which is a message broadcasted periodically by the gNB. SSB contains the Primary Synchronization Sequence (PSS) and the Secondary Synchronization Sequence (SSS) signals. The requester extracts the Sector ID (SID) of the cell from PSS, and the Group ID (GID) of the cell from SSS [26]. Then, the requester computes the cell ID with both SID and GID and starts performing the proposed RAA procedure.
The requester also extracts the Master Information Block (MIB) from SSB. MIB provides the bandwidth of the downlink, the frame numbers, and the SIB1 location in frequency and time domain [27]. Then, the device scans for SIB1. Once the requester receives SIB1, it extracts the configuration parameters from the message to perform the Random-Access procedure.
At this point, the requester executes two procedures in parallel, the traditional Random-Access procedure, and the proposed RAA procedure. In the last case, the device starts looking for nearby devices that have already allocated resources—also called relays—in the same cell the requester is. For the discovery process, the requester broadcasts a discovery message via D2D communication, which contains the cell ID of the cell the requester has camped, the number of subcarriers the requester needs for downlink (SCDL), the number of subcarriers the requester needs for uplink (SCUL), the number of symbols the requester needs for downlink (NoSymDL), and the number of symbols the requester needs for uplink (NoSymUL). The requester sends the discovery message periodically during an inquiry interval. The requester stops the discovery if it receives either an acknowledge message from a nearby relay or a RAR from the gNB. If neither of those messages arrives, the requester continues discovering relays until the inquiry interval ends. After that, the requester applies a random back-off to avoid collision with other requesters that could be transmitting discovery messages at the same time. Once the back-off expires, the requester starts discovering relays again.
In case the requester receives an acknowledge message from a relay, the requester waits for a RAR from the gNB. Once the requester receives the RAR due to a previous relay discovery or as part of the traditional Random-Access procedure, the requester extracts from the RAR the information with frequency and time domain to transmit the Radio Resource Control (RRC) Connection Request message. Then, the requester waits for receiving the RRC Connection Setup message with the allocated resources. Now, the requester becomes a relay.
In Figure 2b is depicted the relay behavior. The relay listens to discovery messages during a scanning interval. If the scanning interval ends, the relay waits a long time to start scanning again. If during the scanning interval the relay receives a discovery message from a nearby requester, it will send an acknowledge message to the requester to notify that a relay has been found. The relay also forwards the requester message with the requester resource requirements to the gNB in the relay allocated uplink resources.
Figure 2c shows the gNB functionalities during the proposed RAA procedure. The gNB receives the information with the required resources for the requester via relay. Then, the gNB looks in a resource allocation table if there are available resources for the requester. If there are resources, the gNB informs the requester of resource availability via RAR. Otherwise, the gNB ignores the forwarded message.

4.2. Medium Access Control

The D2D communication between the requesters and the relays is performed through wireless communications. In this kind of communication, the medium access control cannot remove collision when more than one device transmits at the same time in the same frequency. Instead, wireless technologies are focused on collision avoidance. Thus, collisions could exist but not permanently.
RAA was conceived to be based on Bluetooth and Wi-Fi as the wireless technologies for D2D communication. However, the two technologies were tested 10 times in two developed Android apps that can be found here: https://github.com/Abel1027/D2D-Test-Apps.git. The app’s performances show that Bluetooth was 6.5 s faster on average than W-Fi during the device’s discovery. Therefore, Bluetooth is considered the D2D technology for RAA. In this case, requesters and relays select one of 32 available frequencies from the 2.4 GHz band to transmit the discovery messages and to listen to the discovery messages, respectively. If two or more nearby requesters select the same frequency and transmit their discovery messages at the same time, their transmissions will collide. Therefore, neither of the requesters will find a relay. However, the requesters select periodically new frequencies for the next transmissions within an inquiring interval. The only way that more than one requester selects the same frequency all the time is if they use the same stage of the Bluetooth internal 28-bit frequency generator clock. Therefore, an additional back-off is performed after an inquiring interval. This assures that the next time the requesters starts the discovery, they use different stages of the 28-bit clock to generate different frequencies for their transmissions. The same procedure applies for relays when they send back the acknowledge message to the requesters.

5. Simulation

RAA has been simulated using the Python programming language and the SimPy module [28]. SimPy is a discrete-time simulation package. Why is the module selected for the simulation? Why is it not used as a continuous-time simulation tool? The answer is related to the computation capabilities of the computers where the simulation could be executed and the time resolution a programming language can offer. On one hand, the simulation involves hundreds of simultaneous processes or threads. This can reduce the overall performance of the simulation by delaying some processes more than others. In a real scenario, every device performs its functions and neither of their processes is affected by other device’s processes. On the other hand, the minimum time resolution of the programming languages is in the order of the milliseconds and this does not satisfy the RAA environment, where the minimum time resolution is in the order of the microseconds. To overcome those problems, SimPy was taken into account. SimPy waits that all simultaneous loops within different processes finish, and then it saves every output of those processes with the same timestamp. This means that it does not matter if one process is faster than others, SimPy always waits for the slowest process and assigns the same timestamp as the faster. The time resolution is solved too because SimPy only saves timestamps as a float value, and not as a real-time value. For example, if SimPy is set with a time resolution of 1, SimPy interprets it just as 1 and not as 1 μ s, or 1 ms. The time resolution is interpreted by the application and not by SimPy, which is helpful for process synchronization.
The simulation involves the functions performed by the gNB for device’s registration, the procedures executed by the devices to connect to the mobile network, and the relay functionality when the devices obtain resources. All these functionalities are summarized in Table 1.

5.1. Simulation Parameters

The gNB provides a set of parameters for device’s registration within MIB and SIB1. These parameters are not fixed and can vary in dependence of many factors such as the mobile network capacity, the number of devices attempting to connect to the network, the number of devices unregistered successfully from the network, and many others. Simulating all the different parameters is a very complex task. Thus, the simulation is based on the basic parameters offered by the network. For example, if all possible values from the ra-ResponseWindow are {sl1, …, sl80}, the simulation only selects the first one (sl1). Table 2 and Table 3 summarize the parameters used in the simulation by the gNB and the devices, respectively. Table 4 describes the metrics used in the simulation.

5.2. Simulation Results

In this subsection, we present the results for five simulation scenarios where a number of devices try to connect to the network and there are no devices registered yet. The first scenario simulates the traditional Random-Access procedure without using the proposed RAA procedure. The other four scenarios were simulated using a customized Random-Access procedure and RAA at the same time. The new Random-Access procedure consists of the devices expanding the limits of a list where a new random value is selected every time a device is expecting a Random-Access Response and the ra-ResponseWindow expires. For example, a requester device sends a Random-Access Request and it waits for a response during ra-ResponseWindow. If that interval expires and there are no received responses, the device selects a random value from the list [0, 1]. This value represents the number of subsequent SIB1s that the device will not listen to. After that, the device can listen to incoming SIB1s and executes the Random-Access procedure again. If the device does not receive a Random-Access Response again, the list becomes [0, 1, 2] to ensure that the device could be delayed another SIB1 period to avoid collisions in a chaotic scenario.
The difference between the last four scenarios is the wireless technology used and the frequency generation in the 2.4 GHz band for the discovery message transmissions. The second and third scenarios involve RAA using two Bluetooth algorithms: One using the internal 28-bit clock in every device to generate the transmission frequency, and the other generating the frequency randomly. The fourth and fifth scenarios simulate RAA using a customized version of Wi-Fi for both the 28-bit clock frequency generator and the random frequency generator. Wi-Fi is referred to as the classic Wi-Fi with its respective transmission power but it incorporates the Bluetooth algorithms.
The last four simulations commented above were tested in another four circumstances. In the first one, the requester devices start the RAA functions after receiving the SIB1, and in the second one the requester devices start these functions since the beginning (before receiving SIB1) when the devices want to connect to the network. The last two circumstances are a variation of the second and third circumstances where the gNB selects the frequency that every registered device (relay) will use to listen to incoming discovery messages from remote requesters.
Figure 3 shows the four circumstances for the total energy spent by a specific number of devices that want to register in the mobile network. Besides, Figure 4 shows the time spent until the last device is registered for the same circumstances. The figures are related to the scenario where is used Wi-Fi as wireless technology and the 28-bit clock for frequency generation. The simulation shows the results for 100, 200, 300, 400, 500, 600, 700, 800, 900, and 1000 devices attempting to acquire resources from the network. Looking at these figures is obvious that the best circumstance—less energy consumption and less waiting time during the device’s registration—is the RAA procedure starting before the reception of the first SIB1. The best circumstance is also selected in the rest of the scenarios. Once the best circumstances from every scenario are selected, they are compared with each other in terms of number of collisions, energy, and elapsed time during registration.
Note that the results of the simulations are the average of ten independent simulations. For each one of the individual simulations, it was employed a different seed for randomization. The seeds are in the integer range [0–9] for each simulation, respectively.

5.2.1. Collision Analysis

When RAA is used, it is expected that the total number of collisions in the 2.4 GHz band is higher for Wi-Fi than for Bluetooth because of the wider coverage range in Wi-Fi. However, the simulation results demonstrated that in the Wi-Fi scenario, where the random frequency generator is used, fewer collisions occur than in the Bluetooth scenarios. This is because this Wi-Fi-based scenario registers all the devices in a shorter period of time compared with the others. The other Wi-Fi case (28-bit clock) is not fast enough during devices registration and cannot reach a smaller number of collisions. In the mobile network band, the two Wi-Fi cases experiment fewer collisions than Bluetooth. This happens for the same reason that was discussed before in the 2.4 GHz band. The Wi-Fi cases are faster registering devices than the collision per time unit rate in this band. Figure 5 shows the total collisions in the two bands: the 2.4 GHz band and the mobile network band for the two Wi-Fi and Bluetooth scenarios. From the figure, the Wi-Fi case that uses the random frequency generator is the best case. It experiences a smaller number of collisions in comparison with the other RAA scenarios. However, this best case involves a very high number of collisions compared with the classic Random-Access procedure.

5.2.2. Energy Analysis

The total energy spent in the 2.4 GHz band is higher in the Wi-Fi cases as expected because of the higher transmission power associated with this wireless technology. Although the Wi-Fi case—where the random frequency generator is used— experiences a smaller number of collisions in this band than the Bluetooth cases, it spends more energy than the Bluetooth cases. This is possible because the energy spent in the Wi-Fi cases is 16 times the energy spent by Bluetooth, which does not compensate the gain experienced by the Wi-Fi case about the number of collisions in the 2.4 GHz band. Unlike the energy spent in the 2.4 GHz band, the energy consumption in the mobile network band is more correlated with the number of collisions experienced for every scenario. The similitude is due to the same power transmission used in all RAA procedures when the devices are communicating with the gNB in the mobile network band. In this case, the devices use the same power regardless of the D2D technology. Therefore, a smaller number of collisions in the mobile network band means less energy consumption in this band. Figure 6 shows the total energy spent by all devices during registration in the two bands: the 2.4 GHz band and the mobile network band for the two Wi-Fi and Bluetooth scenarios. From this figure, the Bluetooth cases experience lower energy consumption. Although the Wi-Fi cases are faster for device’s registration, the energy spent in every transmission far exceeds (16 times) the energy that the Bluetooth approach consumes.
Figure 7 shows the energy spent by the gNB in every scenario. This figure infers that RAA is much faster than the classic Random-Access procedure because it is expected that the energy spent by the gNB remains almost constant for every procedure. Then, if there is a great difference between the two procedures about energy consumption by the gNB, is because of the great difference about the elapsed time for device’s registration in every procedure. In all scenarios, the gNB transmits periodically the same amount of information. However, there is a small variation for these scenarios because of the number of responses the gNB sends to the requester devices. The energy consumption of the gNB depends on the number of collisions and the elapsed time for all device’s registration. More collisions and more delays in device’s registration mean that the gNB will receive more Random-Access Requests and the gNB will send more Random-Access Responses, which incurs in more energy consumption.

5.2.3. Time Analysis

From Figure 8, it can be seen that the elapsed time for all devices registration when are used the RAA procedures overcomes the classic Random-Access procedure by far. The elapsed time for all the RAA scenarios is always approximately 100 ms or less; meanwhile, the elapsed time for the classic Random-Access procedure is always above 10 s. This great difference is because of the ACB algorithm used in the classic Random-Access procedure. On one hand, the ACB back-offs many attempts of device’s registration in the order of seconds, causing that many of these devices register in the network in very distanced intervals, as it is depicted in Figure 9a. On the other hand, the RAA approach redistributes the device’s registration more regularly in time, meaning that there are no large periods of isolation between groups of devices, see Figure 9b.

5.2.4. Resource Allocation

Figure 10 shows the number of allocated resources for the classic Random-Access procedure and the RAA approach. In the x-axis are depicted the resource’s demands for 9 cases. For example, the first one (12/5) means that all the devices request 12 subcarriers and 5 symbols for their data reception/transmission. The y-axis represents the total number of subcarriers offered by the gNB. The allocation process is done by the gNB, placing the resources offered to every device alongside other device’s resources until the 14 symbols of a subcarrier are occupied. From the figure, it can be seen that the gNB allocates the requested resources with more flexibility when it is used the proposed RAA procedure. In the RAA case, the devices only request the resources they need. In the classic Random-Access procedure, the devices only ask for resources but they do not notify the exact number of subcarriers and symbols they need; therefore, the gNB assigns an entire RB to every device. The resource allocation made by the use of RAA overcomes the classic procedure especially when the devices that want resources from the mobile network are IoT devices. These kinds of devices require a small number of symbols for their transmissions. They are expected to request between 1 and 5 symbols, and less than 12 subcarriers. In that case, the RAA approach overcomes the classic resource allocation procedure in 30% of cases for the simulation results of 100 devices requesting resources (Figure 10a,b). When 1000 devices attempt to obtain resources, the resource allocation procedure using RAA overcomes the classic procedure in 74% (Figure 10c,d).

5.2.5. A More Real Scenario

All the above simulations were made exclusively in this work, and they are available on GitHub: https://github.com/Abel1027/Framework-To-Speed-Up-RACH/tree/master/Framework%20Simulation. As they represent the scenario where there are no registered devices in the mobile network at the time all devices arrive, it is interesting to simulate a more real scenario. A more realistic situation concerns a group of devices connected to the gNB and another set of devices, frequently smaller than the connected ones, trying to connect to the network. In the simulation, the same five cases discussed before were used (RACH and the best four cases of the proposed RAA procedure) with a group of 1000 connected devices. This means that, when the first requester device attempting to connect to the network is turned on (gets into the mobile network), there are 1000 devices that can serve as a relay for it. However, the requester device will camp in the coverage area of a subgroup of connected devices because they are distributed randomly along the cell coverage area. Figure 11 and Figure 12 show the results for the total energy consumption and the elapsed time for all device’s registration in every scenario. These simulations are found on GitHub too: https://github.com/Abel1027/Framework-To-Speed-Up-RACH/tree/master/Framework%20Simulation%20(1000%20Connected%20Devices%20at%20the%20Begining).
In this case, the total energy consumption decreases approximately 7 times compared with the scenario where there are not connected devices. The energy consumption for both Bluetooth scenarios is almost identical to the classic Random-Access scenario. The elapsed time for all device’s registration decreases too. Note that only 1000 devices are connected before the requester devices start trying to connect to the network. The density of devices in a real NR cell is much higher than a few thousand devices, and the energy spent by the registering devices is expected to decrease even more than the classic Random-Access procedure.

6. Conclusions

In NR, every time a device camps inside the coverage area of a cell or a device moves on from an LTE cell to an NR cell, it has to perform a Random-Access procedure to obtain resources from the network. During the execution, the device competes with other devices that are also requesting resources. This fight becomes harder when the number of devices contending for resource allocation is high because there are limited access opportunities, especially in mMTC scenarios. Therefore, the total time for device’s registration increases too much.
In this work, RAA was proposed as a framework that enables D2D communications to transmit and receive resource requirements messages between the devices that want to be registered in the mobile network and the devices that have already allocated resources. The registered devices act as relays and forward all the resources necessities of the no-connected devices to the gNB. For the D2D communications, four different customized technologies were used for device discovery and data transmission/reception: Bluetooth using the classic 28-bit clock for frequency generation, Bluetooth using a random frequency selector, and the same two approaches but using the Wi-Fi transmission power. The four technologies are integrated into the RAA procedure resulting in four RAA alternatives. All the RAA alternative’s performances were compared with the traditional Random-Access procedure for two cases: first, a bunch of devices starts looking for access to the mobile network when there are not connected devices yet, and second, the same number of devices try to gain access to the network but there are already 1000 devices with allocated resources. In the first case, the number of collisions experienced by the devices in the unlicensed band and the mobile network band was higher for the four RAA procedures than the number of collisions experienced by the devices in the same bands using the traditional Random-Access procedure. The energy spent by the devices was also higher for the RAA procedures. However, the energy consumption of the gNB is lower for the RAA procedures than the traditional Random-Access procedure. In the second case, where 1000 devices are acting as relays, the energy consumption of the devices is still higher than the traditional Random-Access procedure when the two RAA procedures with the Wi-Fi transmission power are used. However, if the RAA procedures use the Bluetooth transmission power, the energy consumption of the devices is the same as the traditional Random-Access procedure. In both cases, the four RAA procedures reduce the elapsed time for the device’s registration by 99% in comparison to the traditional Random-Access approach. The comparison results also show that the number of devices registered by time unit is more regular when the four RRA procedures are used than the traditional Random-Access procedure. In the traditional Random-Access approach, most of the devices register at the beginning of the access procedure, and then the number of devices registered per time unit is reduced proportionally to the elapsed time. The RAA procedures also overcome the traditional Random-Access procedure during resource allocation because RAA places every resource’s demand in the first empty space it fits from the resources grid. In this aspect, RAA overcomes the traditional procedure in more than 74% if the registered devices are IoT based.
The energy consumption related to the individual processing of each device has not been studied in this paper. It will be analyzed in future work. However, it is expected that the processing energy spent on every device will be low enough to preserve the required life cycle of the device battery. It was checked that with only 1000 connected devices acting like relays and distributed randomly, RAA incurs in the same energy consumption for the Bluetooth case like in the Random-Access procedure. Therefore, if the gNB commands that 1000 different devices act like relays every pre-established time in a super-populated NR cell, the low energy requirement for IoT devices will be fulfilled because just a very small number of devices is processing incoming data from nearby devices.

Author Contributions

Software, A.R.M.; investigation, A.R.M.; writing—original draft preparation, A.R.M.; writing–review and editing, A.R.M. and J.M.C.B.; supervision, J.M.C.B. All authors have read and agreed to the published version of the manuscript.

Funding

This work was partially supported by RNP, with resources from MCTIC, Grant No. 01250.075413/2018-04, under the Radiocommunication Reference Center (Centro de Referência em Radiocomunicações—CRR) project of the National Institute of Telecommunications (Instituto Nacional de Telecomunicações—Inatel), Brazil.

Conflicts of Interest

The authors declare no conflict of interest.

Abbreviations

The following abbreviations are used in this manuscript.
ACBAccess Class Barring
BPSKBinary Phase-Shift Keying
BSBase Station
C-UECellular User Equipment
D2DDevice-to-Device
D2D-UEDevice-to-Device User Equipment
D2IDevice-to-Infrastructure
eMBBenhanced Mobile Broadband
GIDGroup ID
IDIdentifier
IoTInternet of Things
MACMedium Access Control
MCFMesh Coordination Function
MIBMaster Information Block
mMTCmassive Machine Type Communication
NoSymNumber of symbols
NRNew Radio
PBCHPhysical Broadcast Channel
PRACHPhysical Random-Access Channel
PSSPrimary Synchronization Sequence
QAMQuadrature Amplitude Modulation
RAARandom-Access Accelerator
RARRandom-Access Response
RA-RNTIRandom-Access-Radio Network Temporary Identifier
RBResource Block
RRCRadio Resource Control
SCSSubcarrier Spacing
SIB1System Information Block 1
SIDSector ID
SSBSynchronization Signal/PBCH Block
SSSSecondary Synchronization Sequence
T/C-RNTITemporary/Cell-Radio Network Temporary Identifier
TTLTime-To-Live
URLLCUltra-Reliable Low Latency Communication
ZCZadoff-Chu

References

  1. Zhang, P. Data Communications in Distributed Control System. In Industrial Control Technology: A Handbook for Engineers and Researchers, 1st ed.; William Andrew Publishing: Norwich, UK, 2008; pp. 675–774. [Google Scholar]
  2. Bensky, A. Short-Range Wireless Communication, 3rd ed.; Newnes: Oxford, UK, 2019; pp. 279–281. [Google Scholar]
  3. Larmo, A.; Susitaival, R. Mtc Rach Procedure. U.S. Patent 14/648,281, 29 October 2015. [Google Scholar]
  4. Tello-Oquendo, L.; Vidal, J.R.; Pla, V.; Guijarro, L. Dynamic access class barring parameter tuning in LTE-A networks with massive M2M traffic. In Proceedings of the 2018 17th Annual Mediterranean Ad Hoc Networking Workshop (Med-Hoc-Net), Capri, Italy, 20–22 June 2018; pp. 1–8. [Google Scholar]
  5. Alsaeedy, A.A.; Chong, E.K. Mobility management for 5G IoT devices: Improving power consumption with lightweight signaling overhead. IEEE Int. Things J. 2019, 6, 8237–8247. [Google Scholar] [CrossRef]
  6. Zaidi, A.A.; Baldemair, R.; Molés-Cases, V.; He, N.; Werner, K.; Cedergren, A. OFDM numerology design for 5G new radio to support IoT, eMBB, and MBSFN. IEEE Commun. Stand. Mag. 2018, 2, 78–83. [Google Scholar] [CrossRef]
  7. Elnashar, A.; El-saidny, M.A. Practical Guide to LTE-A, VoLTE and IoT: Paving the Way towards 5G, 1st ed.; John Wiley & Sons: Hoboken, NJ, USA, 2018; pp. 382–443. [Google Scholar]
  8. Schreiber, G.; Tavares, M. 5G new radio physical random access preamble design. In Proceedings of the 2018 IEEE 5G World Forum (5GWF), Silicon Valley, CA, USA, 9–11 July 2018; pp. 215–220. [Google Scholar]
  9. Han, B.; Sciancalepore, V.; Holland, O.; Dohler, M.; Schotten, H.D. D2D-based grouped random access to mitigate mobile access congestion in 5G sensor networks. IEEE Commun. Mag. 2019, 57, 93–99. [Google Scholar] [CrossRef]
  10. Choi, J. On Fast Retrial for Two-Step Random Access in MTC. IEEE Internet Things J. 2020. [Google Scholar] [CrossRef]
  11. Schulz, P.; Matthe, M.; Klessig, H.; Simsek, M.; Fettweis, G.; Ansari, J.; Ashraf, S.A.; Almeroth, B.; Voigt, J.; Riedel, I.; et al. Latency critical IoT applications in 5G: Perspective on the design of radio interface and network architecture. IEEE Commun. Mag. 2017, 55, 70–78. [Google Scholar] [CrossRef]
  12. Jatti, A.; Kannan, M.; Alisha, R.; Vijayalakshmi, P.; Sinha, S. Design and development of an IOT based wearable device for the safety and security of women and girl children. In Proceedings of the 2016 IEEE International Conference on Recent Trends in Electronics, Information & Communication Technology (RTEICT), Bangalore, India, 20–21 May 2016; pp. 1108–1112. [Google Scholar]
  13. Zhou, W.; Piramuthu, S. Security/privacy of wearable fitness tracking IoT devices. In Proceedings of the 2014 9th Iberian Conference on Information Systems and Technologies (CISTI), Barcelona, Spain, 18–21 June 2014; pp. 1–5. [Google Scholar]
  14. Lien, S.Y.; Shieh, S.L.; Huang, Y.; Su, B.; Hsu, Y.L.; Wei, H.Y. 5G new radio: Waveform, frame structure, multiple access, and initial access. IEEE Commun. Mag. 2017, 55, 64–71. [Google Scholar] [CrossRef]
  15. Parkvall, S.; Dahlman, E.; Furuskar, A.; Frenne, M. NR: The new 5G radio access technology. IEEE Commun. Stand. Mag. 2017, 1, 24–30. [Google Scholar] [CrossRef]
  16. Vilgelm, M.; Linares, S.R.; Kellerer, W. Enhancing cellular M2M random access with binary countdown contention resolution. In Proceedings of the 2017 IEEE 28th Annual International Symposium on Personal, Indoor, and Mobile Radio Communications (PIMRC), Montreal, QC, Canada, 8–13 October 2017; pp. 1–6. [Google Scholar]
  17. Wang, J.; Rouil, R. Assessing coverage and throughput for D2D communication. In Proceedings of the 2018 IEEE International Conference on Communications (ICC), Kansas City, MO, USA, 20–24 May 2018; pp. 1–6. [Google Scholar]
  18. Soleymani, D.M.; Puschmann, A.; Roth-Mandutz, E.; Mueckenheim, J.; Mitschele-Thiel, A. A hierarchical radio resource management scheme for next generation cellular networks. In Proceedings of the 2016 IEEE Wireless Communications and Networking Conference Workshops (WCNCW), Doha, Qatar, 3–6 April 2016; pp. 416–420. [Google Scholar] [CrossRef]
  19. Vikhrova, O.; Suraci, C.; Tropeano, A.; Pizzi, S.; Samouylov, K.; Araniti, G. Enhanced Radio Access Procedure in Sliced 5G Networks. In Proceedings of the 2019 11th International Congress on Ultra Modern Telecommunications and Control Systems and Workshops (ICUMT), Dublin, Ireland, 28–30 October 2019; pp. 1–6. [Google Scholar]
  20. Vilgelm, M.; Liñares, S.R.; Kellerer, W. Dynamic binary countdown for massive IoT random access in dense 5G networks. IEEE Int. Things J. 2019, 6, 6896–6908. [Google Scholar] [CrossRef]
  21. Althumali, H.; Othman, M. A survey of random access control techniques for machine-to-machine communications in LTE/LTE-A networks. IEEE Access 2018, 6, 74961–74983. [Google Scholar] [CrossRef]
  22. Seo, H.; Hong, J.P.; Choi, W. Low latency random access for sporadic MTC devices in Internet of Things. IEEE Int. Things J. 2019, 6, 5108–5118. [Google Scholar] [CrossRef]
  23. Leyva-Mayorga, I.; Stefanovic, C.; Popovski, P.; Pla, V.; Martinez-Bauset, J. Random Access for Machine-Type Communications. Wiley Ref Essent. Ref. Online 2019, 1–21. [Google Scholar] [CrossRef]
  24. Hussain, F.; Anpalagan, A.; Vannithamby, R. Medium access control techniques in M2M communication: Survey and critical review. Trans. Emerg. Telecommun. Technol. 2017, 28, e2869. [Google Scholar] [CrossRef]
  25. Chen, H.C.; Shih, M.J.; Chou, C.M. Random Access Procedure in Next Generation Wireless Networks. U.S. Patent 16/573,146, 26 March 2020. [Google Scholar]
  26. Sriharsha, M.; Dama, S.; Kuchi, K. A complete cell search and synchronization in LTE. EURASIP J. Wirel. Commun. Netw. 2017, 2017, 1–14. [Google Scholar]
  27. Chandramouli, D.; Liebhart, R.; Pirskanen, J. 5G for the Connected World; John Wiley & Sons: Hoboken, NJ, USA, 2019. [Google Scholar]
  28. Müller, K.G.; Tony Vignaux, L.; Stefan Scherfke, K.T. Simpy: A Process-Based Discrete-Event Simulation Framework Based on Standard Python. Available online: https://simpy.readthedocs.io/en/latest/ (accesssed on 15 April 2020).
Figure 1. New Radio (NR) Random-Access procedure.
Figure 1. New Radio (NR) Random-Access procedure.
Sensors 20 05485 g001
Figure 2. (a) Requester, (b) Relay, and (c) gNB summarized behavior pseudocodes.
Figure 2. (a) Requester, (b) Relay, and (c) gNB summarized behavior pseudocodes.
Sensors 20 05485 g002
Figure 3. Total energy spent by all the devices attempting to obtain resources from the network in Wi-Fi using the 28-bit clock frequency generator.
Figure 3. Total energy spent by all the devices attempting to obtain resources from the network in Wi-Fi using the 28-bit clock frequency generator.
Sensors 20 05485 g003
Figure 4. Total time spent by all the devices attempting to obtain resources from the network in Wi-Fi using the 28-bit clock frequency generator.
Figure 4. Total time spent by all the devices attempting to obtain resources from the network in Wi-Fi using the 28-bit clock frequency generator.
Sensors 20 05485 g004
Figure 5. Total number of collisions in all bands for the classic Random-Access Channel (RACH) procedure and four different Random-Access Accelerator (RAA) procedures.
Figure 5. Total number of collisions in all bands for the classic Random-Access Channel (RACH) procedure and four different Random-Access Accelerator (RAA) procedures.
Sensors 20 05485 g005
Figure 6. Total energy spent in all bands for the classic RACH and four different RAA procedures.
Figure 6. Total energy spent in all bands for the classic RACH and four different RAA procedures.
Sensors 20 05485 g006
Figure 7. Total energy spent by the gNB for the classic RACH and four different RAA procedures.
Figure 7. Total energy spent by the gNB for the classic RACH and four different RAA procedures.
Sensors 20 05485 g007
Figure 8. Elapsed time for all devices registration for the classic RACH and four different RAA procedures.
Figure 8. Elapsed time for all devices registration for the classic RACH and four different RAA procedures.
Sensors 20 05485 g008
Figure 9. Number of devices registered per time unit for the (a) classic Random-Access procedure and the (b) RAA procedure.
Figure 9. Number of devices registered per time unit for the (a) classic Random-Access procedure and the (b) RAA procedure.
Sensors 20 05485 g009
Figure 10. Resource allocation (number of allocated subcarriers) in the (a) downlink and the (b) uplink when there are 100 devices registered, and resource allocation in the (c) downlink and (d) uplink when there are 1000 devices connected to the mobile network using the classic resource allocation procedure (the result of RACH execution) and the RAA approach.
Figure 10. Resource allocation (number of allocated subcarriers) in the (a) downlink and the (b) uplink when there are 100 devices registered, and resource allocation in the (c) downlink and (d) uplink when there are 1000 devices connected to the mobile network using the classic resource allocation procedure (the result of RACH execution) and the RAA approach.
Sensors 20 05485 g010
Figure 11. Total energy spent for all devices registration in all bands when there are 1000 connected devices to the mobile network before the new requesters start attempting to obtain resources from the network for the classic RACH and four different RAA procedures.
Figure 11. Total energy spent for all devices registration in all bands when there are 1000 connected devices to the mobile network before the new requesters start attempting to obtain resources from the network for the classic RACH and four different RAA procedures.
Sensors 20 05485 g011
Figure 12. Elapsed time for all devices registration in all bands when there are 1000 connected devices to the mobile network before the new requesters start attempting to obtain resources from the network for the classic RACH and four different RAA procedures.
Figure 12. Elapsed time for all devices registration in all bands when there are 1000 connected devices to the mobile network before the new requesters start attempting to obtain resources from the network for the classic RACH and four different RAA procedures.
Sensors 20 05485 g012
Table 1. Functionalities of the gNB, the requester, and the relay.
Table 1. Functionalities of the gNB, the requester, and the relay.
gNB
  • Sending the SIB1 with the access probability for ACB.
  • Scanning incoming Random-Access Requests.
  • Scanning incoming messages from relays with the resource information of the devices that want to connect to the mobile network.
  • Registering Random-Access-Radio Network Temporary Identifier (RA-RNTI) and assigning Temporary/Cell-RNTI (T/C-RNTI) when Random-Access Requests arrive.
  • Sending back RACH responses.
  • Checking the Time-To-Live (TTL) of every device.
  • Scanning incoming RRC Connection Request messages.
  • Allocating resources.
  • Sending back RRC Connection Setup messages.
Requester
  • Scanning incoming SIB1.
  • Executing the ACB procedure.
  • Performing the Random-Access procedure.
  • Sending discovery messages to nearby relays.
  • Generating the discovery frequencies used for the D2D communication.
  • Stopping the Random-Access procedure and the device discovery when an acknowledge message from nearby relays or a RACH response arrives from the gNB.
  • Starting again the Random-Access and the proposed RAA procedures when the ra-ResponseWindow expires.
  • Sending RRC Connection Request message for resource allocation when RACH response arrives.
  • Applying back-off when there is not RACH response after ra-ResponseWindow.
  • Scanning incoming RRC Connection Setup message.
  • Applying a different back-off when the inquiring interval ends, to avoid the same number of collisions than before in the 2.4 GHz band.
Relay
  • Scanning incoming discovery messages.
  • Generating the frequencies used for the discovery message scanning.
  • Sending back a response for the discovery messages.
  • Forwarding the discovery messages to the gNB in its mobile network resources.
Table 2. Parameters used by the gNB in the simulation.
Table 2. Parameters used by the gNB in the simulation.
ParameterValue
Access probability sent by gNBReal range [0.2, 0.8]
SIB1 periodicity5 ms
NumerologySubcarrier Spacing (SCS) = 15 kHz, Time slot = 66.67 μ s
TTLsl1 = 66.67 μ s
RRC interval (wait for RRC request)sl1 = 66.67 μ s
Resource allocation capacity
2.4 GHz slices (Groups of D2D)52 (Bluetooth) or 39 (Wi-Fi)
gNB transmission power24 dBm
TACB4 s
Tbarring[0.7 + 0.6 U[0, 1)]TACB
Simulation time resolution31.25 μ s
Table 3. Parameters used by the devices in the simulation.
Table 3. Parameters used by the devices in the simulation.
ParameterValue
RBs requested by devicesInteger range [1 (12 subcarriers), 3 (36 subcarriers)]
Maximum number of symbols requested by devices14
Transmission power8 dBm (Bluetooth) and 20 dBm (Wi-Fi)
Coverage areaBluetooth radius = 50 m, Wi-Fi radius = 100 m
D2D frequency used for inquiring28-bit clock frequency generator (from Bluetooth)
or random (32 frequencies)
D2D frequency used for scanning28-bit clock (from Bluetooth)
Inquiring slot312.5 μ s
Interval where devices turn onReal range [0 ms, 15 ms] (random)
Simulation time resolution31.25 μ s
Table 4. Metrics used in the simulation.
Table 4. Metrics used in the simulation.
MetricDescription
Energy consumptionRepresents the number of transmissions multiplied by the transmission power of the wireless technology used for the transmission. Then, it is normalized by the transmission power of Bluetooth (8 dBm = 6.3 mW). This is a dimensionless quantity.
CollisionsNumber of collisions experienced: Number of transmissions in the same channel and at the same time. This is a dimensionless quantity.
TimeTotal time for device’s registration in the mobile network. Given in milliseconds.

Share and Cite

MDPI and ACS Style

Rodriguez Medel, A.; C. Brito, J.M. Random-Access Accelerator (RAA): A Framework to Speed Up the Random-Access Procedure in 5G New Radio for IoT mMTC by Enabling Device-To-Device Communications. Sensors 2020, 20, 5485. https://doi.org/10.3390/s20195485

AMA Style

Rodriguez Medel A, C. Brito JM. Random-Access Accelerator (RAA): A Framework to Speed Up the Random-Access Procedure in 5G New Radio for IoT mMTC by Enabling Device-To-Device Communications. Sensors. 2020; 20(19):5485. https://doi.org/10.3390/s20195485

Chicago/Turabian Style

Rodriguez Medel, Abel, and Jose Marcos C. Brito. 2020. "Random-Access Accelerator (RAA): A Framework to Speed Up the Random-Access Procedure in 5G New Radio for IoT mMTC by Enabling Device-To-Device Communications" Sensors 20, no. 19: 5485. https://doi.org/10.3390/s20195485

APA Style

Rodriguez Medel, A., & C. Brito, J. M. (2020). Random-Access Accelerator (RAA): A Framework to Speed Up the Random-Access Procedure in 5G New Radio for IoT mMTC by Enabling Device-To-Device Communications. Sensors, 20(19), 5485. https://doi.org/10.3390/s20195485

Note that from the first issue of 2016, this journal uses article numbers instead of page numbers. See further details here.

Article Metrics

Back to TopTop