Analytical Study of Hybrid Techniques for Image Encryption and Decryption
Abstract
1. Introduction
- A new image encryption approach using symmetric hybrid algorithms ECC with Hill Cipher, ECC with AES, and ElGamal with Double Playfair Cipher.
- The hybrid decryption algorithms using random permutation and dynamic keys.
- Our proposed hybridization of algorithm ensure the ease of implementation with increase in speed from symmetric algorithms. This also improved the security from asymmetric algorithms.
- The efficiency of the proposed algorithm is seen in several tests and comparisons performed.
- The results show that the proposed algorithm is effective to outperform some key cryptographic algorithms.
2. Literature Review
3. Background Study for Proposed Hybrid Algorithms
- ECC with Hill Cipher,
- ECC with AES,
- ElGamal with Double Playfair Cipher.
3.1. Key Generation of ECC
| Algorithm 1: Key Generation |
| Receiver establishes Elliptic curve parameters: ; |
| Choose a private key nB in the range: ; |
| Find the public key: PB = nBG point multiplication over the curve; |
| Publish the public key PB and the curve parameters ; |
| Sender gets the public key of receiver along with associated curve parameters; |
| Sender chooses a private key in the range: ; |
| Sender computes his public key as ; |
| The shared secret key as computed by the sender will be: |
| ; |
3.2. ECC with Hill Cipher Algorithm for Image Encryption and Decryption
| Algorithm 2: ECC with Hill Cipher |
| Input: The image of size 256 ×256 to be encrypted or decrypted. |
| Elliptic curve parameters: . |
| Output: The corresponding cipher image or original image of size 256 × 256. |
| 1. Key Generation for ECC (The ECC keys are generated as shown in Section 3.1, Algorithm 1; |
| 2. Computing the self-invertible matrix |
| (a) Compute: and ; |
| (b) Compute: ; and ; |
| (c) The self-invertible matrix is derived as:
|
| where, |
| 3. Encryption process: |
| (a) Read the image to be encrypted and collect the image pixels separately for the |
| channels R, G, and B. |
| (b) Group every channel of pixels into 4 × 4 matrices and perform matrix multiplication |
| with computed self-invertible matrix. |
| (c) The encryption is done using the subsequent formula: |
| where, is the self-invertible matrix and is the current input image block to be encrypted; |
| (d) Allocate the cipher pixels exactly to the same position as of the corresponding input |
| image pixels. A cipher image is formed of size identical to the size of input image. |
| (e) Send the cipher image and ECC public key to the receiver. The encryption process |
| can be visualized as in Figure 1. |
| 4. Decryption process |
| (a) Compute the shared secret key from the public key of sender as: |
| (b) Compute the self-invertible matrix exactly as described above using the shared |
| secret key. |
| (c) Group the cipher pixels into matrices and perform matrix multiplication with |
| self-invertible matrix from Step 2. |
| (d) Allocate the plain text pixels to the same position as of the corresponding cipher |
| pixels. The original image is formed back and retrieved as without any intensity loss. |
3.3. ECC with AES for Image Encryption and Decryption
| Algorithm 3: ECC with AES |
| Input: The image of size 256 × 256 to be encrypted or decrypted. |
| Elliptic curve parameters: . |
| AES symmetric key and initialization vector (IV). |
| Output: The corresponding cipher image or original image of size 256 × 256. |
| 1. Key Generation for ECC |
| (The ECC keys are generated as shown in Section 3.1); |
| 2. Key Generation for AES |
| (a) Sender randomly generates 16 bytes long AES symmetric key and the |
| Initialization Vector; |
| (b) These parameters must be securely transmitted to receiver; |
| 3. AES Encryption |
| (a) Read the image to be encrypted and collect the image pixels separately for the |
| channels R, G, and B. |
| (b) Convert the pixels in each channel to bytes using the function (PL) where PL |
| denotes the list of pixels. The function returns an immutable array of bytes. |
| (c) Perform AES encryption for each of the channel bytes. This generates bytes in the |
| encrypted form. |
| 4. ECC Encryption |
| (a) Choose a base of representing the numbers. We have chosen 256 to represent the |
| range of 8-bit pixel values; |
| (b) Represent the prime number p in base 256 as a list of integers from 0 to 255. |
| Measure the length of this representation as L. Initialize group size as |
| (c) Group the cipher bytes from each channel separately with group size initialized |
| as above. For each of the channels, convert each group of cipher bytes to big |
| integers treating base of representation as 256. If numbers of big integers are odd, |
| append with a random value (possibly less than 256); |
| (d) Pair up the big integers to represent it as a point on the XY-plane. If the |
| X co-ordinate of the pair and that of the shared secret key are identical, then we |
| apply point doubling formula over the pair co-ordinates. Otherwise apply point |
| addition formula with SSK co-ordinates. |
| (e) From Step 4, we get a point on XY plane not at all necessary to be on the |
| curve chosen. Represent its co-ordinates in base 256 digits. Each of these. |
| representations must be of size equal to . Append 0 zeros |
| otherwise to make the required length. |
| (f) The base 256 representations of cipher points are treated as image pixels and cipher |
| image is constructed correspondingly. The width of cipher image is kept same as |
| width of input image and height is computed based on the total number of cipher |
| pixels collected. We observe that size of cipher image is generally more than the |
| input image. |
| (g) Send the cipher image, original image size and ECC public key to receiver. |
| 5. ECC Decryption |
| (a) Compute the shared secret key from the public key of sender as: |
| SSK = nBPA = nBnAG + nAnBG = (x, y); |
| (b) Represent the prime number p in base 256 as a list of integers from 0 to 255. |
| Measure he length of this representation as L. Initialize group size as: |
| (c) Collect the cipher pixels for each channel and group them with each group size |
| equal to groupsize + 1; |
| (d) Convert each group in respective channels to corresponding big integers taking |
| base to be 256. Pair up the big integers treating them as points on the XY-plane. |
| (e) Perform reflection of point with respect x-axis: ; |
| (f) Perform point doubling with reflected co-ordinates if the x co-ordinates are |
| same or perform point addition formula otherwise. The point obtained for each |
| pair lies on XY-plane but need not be a point the elliptic curve |
| (g) Represent each of the points obtained in base 256 with each representation of |
| length equal to groupsize. Append zeros if required. |
| (h) Obtained values are bytes obtained from AES encryption. |
| 6. AES Decryption |
| (a) Obtain the AES key and IV from secure communication. |
| (b) Perform AES decryption for the bytes obtained from above for each of the respective |
| image channels. |
| (c) Represent the bytes as the plain text image of size as mentioned by the sender. |
3.4. ElGamal with Double Playfair Cipher for Image Encryption and Decryption
| Algorithm 4: ElGamal with Double Playfair Cipher |
| Input: The image of size 256 × 256 to be encrypted or decrypted. |
| The key matrices corresponding to Double Playfair Cipher. |
| The ElGamal cryptosystem parameters. |
| Output: The corresponding cipher image or original image of size 256 × 256. |
| 1. Key Generation for Double Playfair Cipher |
| (a) A modified key space of 2 matrices, each of size 16 × 16 is used instead of standard |
| 5 × 5 key matrices used in Double Playfair cipher. |
| (d) Create 2 key maps, 1 corresponding to each of the keys. The key maps have pixel |
| intensities as keys and their location in the respective key matrix as the |
| corresponding value (represented by a tuple of row and column). |
| 2. Key Generation for ElGamal Cryptosystem |
| (a) Receiver chooses a prime number p and computes its generator |
| (b) Publish the public key, prime number p, and generator g. |
| (c) Sender chooses a random integer i in the range: . |
| (d) Sender computes the temporary key or ephemeral key as: |
| (e) The masking key is computed by sender as: . |
| 3. Encryption process |
| (a) Read the image to be encrypted and separate it to different channels as R, G, B. |
| Pair up pixels in 2 for each of the channels separately. |
| (b) To apply Vertical Double Playfair Cipher find the location of first value from pixel |
| pair from the first key map and the location of second pixel value from the second |
| key map. Then if the pixels are in same column keep them unchanged, else find the |
| pixel intensities at the opposite corners of the rectangle formed by the pair of input |
| pixels considered. Place them in the same order as they correspond to the order of |
| pixel values in the input pair. |
| (c) Substitute the cipher pixel values to create the cipher image of size identical to that |
| of the input image. |
| (d) Encrypt each of the key matrices using the masking key from ElGamal Encryption as: |
| where denotes the corresponding pixel intensity in a cell of a key matrix. |
| (e) Send the encrypted image and encrypted key matrices along with ElGamal public key |
| (ephemeral key) of sender to the receiver. |
| 4. Decryption process |
| (a) The masking key will be computed by receiver as: . |
| (b) The key matrices for Double Playfair Cipher are decrypted as: |
| . |
| (c) Read the image to be decrypted and separate it to different channels as R, G, B. |
| Pair up pixels in 2 for each of the channels separately. |
| (d) To apply Vertical Double Playfair Cipher find the location of first value from pixel |
| pair from the first key map and the location of second pixel value from the second |
| key map. Then if the pixels are in same column, keep them unchanged. |
| Otherwise, find the pixel intensities at the opposite corners of the rectangle |
| formed by the pair of input pixels considered. Place them in the same order as they |
| correspond to the order of pixel values in the input pair. |
| (e) Substitute the decrypted pixel values to create the original image. |
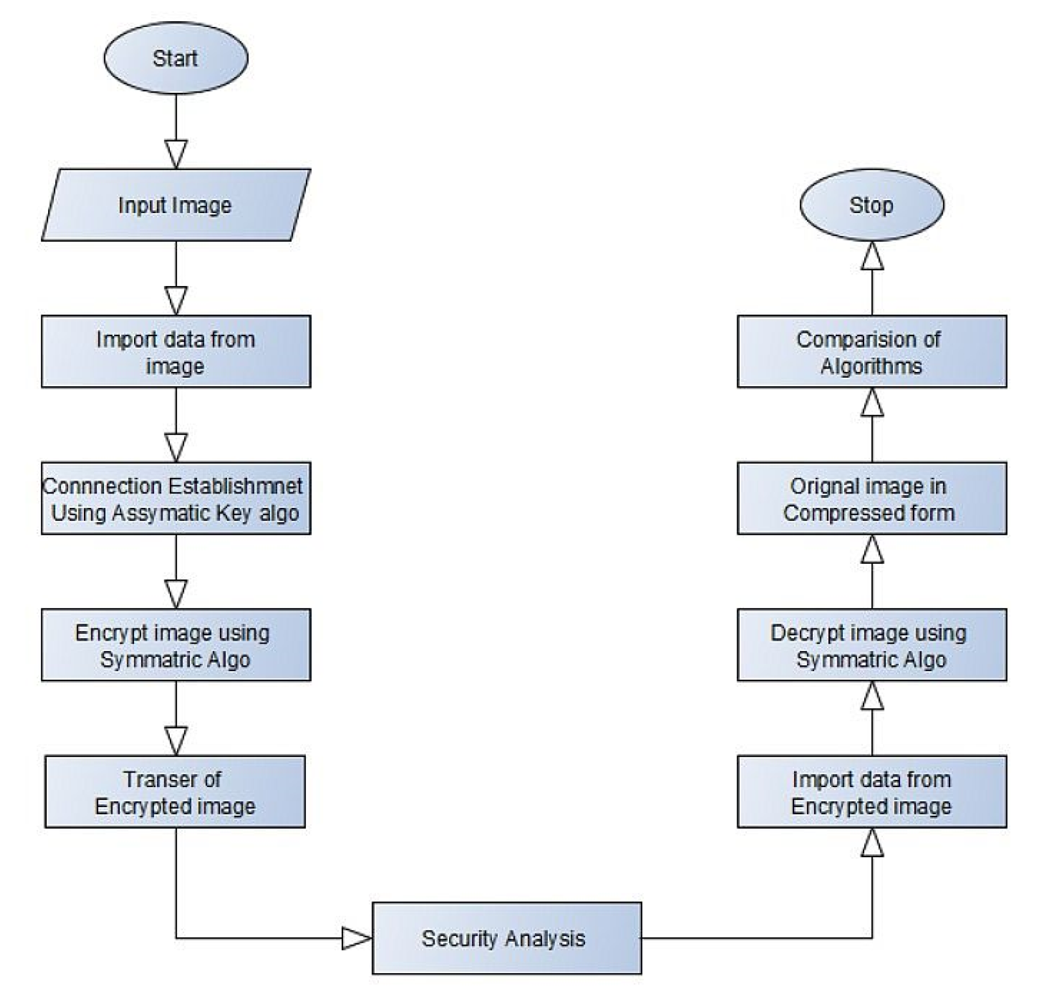
4. Image Encryption and Decryption Implementation
5. Performance Analysis of Proposed Hybrid Algorithms
5.1. General Constraints
- The size of the image to be encrypted is pixels. The size of the encrypted image is the same as the input image except for the AES with ECC algorithm where the size of the encrypted image is slightly larger. All decryption algorithms produce a decrypted image of the same size as the original image.
- To hold both Grayscale and RGB images as the user’s choice, we deploy an algorithm that both encrypts and decrypts all 3 channels (RGB) of the picture separately.
5.2. Parameters for Comparison
- Encryption Time: Encryption is the method used to convert information to a secret code that masks the true meaning of the information. The time it takes to encrypt the image is the time to encrypt it.
- Decryption Time: Decryption is generally the reverse encryption process. It is the method of decoding data that has been encrypted in a hidden format. The time it takes to get the original image back is the time to decrypt it.
- Metric Values for Entropy: 8 expected value for good Encryption process. Entropy is the randomness of the pixel intensities in the encrypted image. An entropy value close to 8 is a good encryption algorithm for an 8-bit image. Values obtained for Eggs (Grayscale), Eggs (Coloured), Mona Lisa (Grayscale) and Mona Lisa (Coloured) are closure to 8.
- Metric Values for PSNR (dB): 10 dB expected value for reconstructed image. The PSNR block calculates the peak signal-to-noise ratio between two images in decibels. This ratio is used to measure the quality between the original and the compressed image. The higher the PSNR, the higher the quality of the compressed or reconstructed image. Values obtained for Eggs (Grayscale), Eggs (Coloured), Mona Lisa (Grayscale) and Mona Lisa (Coloured) are between 8 and 9.5.
- Metric Values for NPCR (%): 100% expected value for varying number of pixels from the input image in the encrypted image. NPCR is the change in the number of pixels of the cipher image when only one pixel of the plain image is changed. It is an indicative measure of the number of pixels that vary from the input image in the encrypted image and is expressed as a percentage. Values obtained for Eggs (Grayscale), Eggs (Coloured), Mona Lisa (Grayscale) and Mona Lisa (Coloured) are closure to 100%.
- Metric Values for UACI (%): 30% expected value for varying number of pixels from the input image in the encrypted image. UACI measure indicates the security of the algorithm against differential attacks, such as a plaintext attack, a cipher-only attack, or a known plaintext attack. Higher value indicates that it is safer against such attacks. Values obtained for Eggs (Grayscale), Eggs (Coloured), Mona Lisa (Grayscale) and Mona Lisa (Coloured) are between 26% to 30.5%.
- Squared Error in Decrypted image: The discrepancy between the decrypted image pixels and the original one. It should be closer to zero for a good algorithm.
6. Evaluation and Result Analysis
6.1. Sample Input and Output
6.2. Metric Measurements
6.2.1. Eggs (Grayscale 256 × 256 Pixels) Image
6.2.2. Eggs (coloured Pixels) Image
6.2.3. Mona Lisa (Grayscale Pixels) Image
6.2.4. Mona Lisa (Coloured Pixels) Image
6.3. Histogram Analysis of the Encrypted Images
7. Discussion and Comparative Analysis
7.1. Discussion
7.2. Comparative Analysis
8. Conclusions
Author Contributions
Funding
Acknowledgments
Conflicts of Interest
References
- Park, B.; Korbach, A.; Brünken, R. Does thinking-aloud affect learning, visual information processing and cognitive load when learning with seductive details as expected from self-regulation perspective? Comput. Hum. Behav. 2020, 11, 106411. [Google Scholar] [CrossRef]
- Farah, M.B.; Farah, A.; Farah, T. An image encryption scheme based on a new hybrid chaotic map and optimized substitution box. Nonlinear Dyn. 2019, 99, 1–24. [Google Scholar] [CrossRef]
- Nita, S.L.; Mihailescu, M.I. A Searchable Encryption Scheme Based on Elliptic Curves. In Proceedings of the Workshops of the International Conference on Advanced Information Networking and Applications, Caserta, Italy, 15–17 April 2020; Springer: Cham, Switzerland, 2020; pp. 810–821. [Google Scholar]
- Sarmah, D.K.; Kulkarni, A.J.; Abraham, A. Cryptography and Digital Image Steganography Techniques. In Optimization Models in Steganography Using Metaheuristics; Springer: Cham, Switzerland, 2020; pp. 33–48. [Google Scholar]
- Mohamed, N.N.; Yussoff, Y.M.; Saleh, M.A.; Hashim, H. Hybrid Cryptographic Approach for Internet of Hybrid Cryptographic Approach for Internet of Things Approaches: A Reveiw. J. Inf. Commun. Technol. 2020, 19, 279–319. [Google Scholar]
- Sharma, S.; Chopra, V. Analysis of AES Encryption with ECC. In Proceedings of the 17th International Interdisciplinary Conference on Engineering Science & Management, Dubai, UAE, 1–2 December 2016; pp. 195–201. [Google Scholar]
- Saied, A.; Overill, R.E.; Radzik, T. Detection of known and unknown DDoS attacks using Artificial Neural Networks. Neurocomputing 2016, 172, 385–393. [Google Scholar] [CrossRef]
- Roy, M.; Deb, N.; Kumar, A.J. Point Generation and Base Point Selection in ECC: An Overview. Int. J. Adv. Res. Comput. Commun. Eng. 2014, 3, 6711–6713. [Google Scholar]
- Rajesh, S.; Paul, V.; Menon, V.G.; Khosravi, M.R. A secure and efficient lightweight symmetric encryption scheme for transfer of text files between embedded IoT devices. Symmetry 2019, 11, 293. [Google Scholar] [CrossRef]
- Li, L.; Abd El-Latif, A.A.; Niu, X. Elliptic curve ElGamal based homomorphic image encryption scheme for sharing secret images. Signal Process. 2012, 92, 1069–1078. [Google Scholar] [CrossRef]
- Mallouli, F.; Hellal, A.; Saeed, N.S.; Alzahrani, F.A. A Survey on Cryptography: Comparative Study between RSA vs. ECC Algorithms, and RSA vs. El-Gamal Algorithms. In Proceedings of the 2019 6th IEEE International Conference on Cyber Security and Cloud Computing (CSCloud)/2019 5th IEEE International Conference on Edge Computing and Scalable Cloud (EdgeCom), Paris, France, 21–23 June 2019; IEEE: Piscataway, NJ, USA, 2019; pp. 173–176. [Google Scholar]
- Nahta, R.; Jain, T.; Narwaria, A.; Kumar, H.; Gupta, R.K. Image Encryption Decryption Using Simple and Modified Version of AES. In Smart Systems and IoT: Innovations in Computing; Springer: Singapore, 2020; pp. 641–653. [Google Scholar]
- RM, S.P.; Maddikunta, P.K.R.; Parimala, M.; Koppu, S.; Reddy, T.; Chowdhary, C.L.; Alazab, M. An effective feature engineering for DNN using hybrid PCA-GWO for intrusion detection in IoMT architecture. Comput. Commun. 2020, 160, 139–149. [Google Scholar]
- Kaur, M.; Kumar, V. A comprehensive review on image encryption techniques. Arch. Comput. Methods Eng. 2020, 27, 15–43. [Google Scholar] [CrossRef]
- Maddikunta, P.K.R.; Gadekallu, T.R.; Al-Ahmari, A.; Abidi, M.H. Location Based Business Recommendation Using Spatial Demand. Sustainability 2020, 12, 4124. [Google Scholar]
- Han, Q.; Wang, L.; Lee, Y.; Qin, J. Video encryption scheme using hybrid encryption technology. Int. J. Internet Protoc. Technol. 2020, 13, 1–8. [Google Scholar] [CrossRef]
- Chowdhary, C.L. 3D object recognition system based on local shape descriptors and depth data analysis. Recent Patents Comput. Sci. 2019, 12, 18–24. [Google Scholar] [CrossRef]
- Liu, Y.; Zhang, S. Information security and storage of Internet of Things based on block chains. Future Gener. Comput. Syst. 2020, 106, 296–303. [Google Scholar] [CrossRef]
- Tiwari, D.; Singh, A.; Prabhakar, A. Performance Analysis of AES 2020, RSA and Hashing Algorithm Using Web Technology. In Computing Algorithms with Applications in Engineering; Springer: Singapore, 2020; pp. 413–418. [Google Scholar]
- Mortajez, S.; Tahmasbi, M.; Zarei, J.; Jamshidnezhad, A. A novel chaotic encryption scheme based on efficient secret keys and confusion technique for confidential of DICOM images. Inform. Med. Unlocked 2020, 20, 100396. [Google Scholar] [CrossRef]
- Chowdhary, C.L.; Muatjitjeja, K.; Jat, D.S. Three-dimensional object recognition based intelligence system for identification. In Proceedings of the 2015 International Conference on Emerging Trends in Networks and Computer Communications (ETNCC), Windhoek, Namibia, 17–20 May 2015; IEEE: Piscataway, NJ, USA, 2015; pp. 162–166. [Google Scholar]
- Jin, X.; Duan, X.; Jin, H.; Ma, Y. A Novel Hybrid Secure Image Encryption Based on the Shuffle Algorithm and the Hidden Attractor Chaos System. Entropy 2020, 22, 640. [Google Scholar] [CrossRef]
- Hashim, H.R.; Neamaa, I.A. Image encryption and decryption in a modification of ElGamal cryptosystem in MATLAB. arXiv 2014, arXiv:1412.8490. [Google Scholar]
- Chowdhary, C.L.; Mittal, M.; Pattanaik, P.A.; Marszalek, Z. An efficient segmentation and classification system in medical images using intuitionist possibilistic fuzzy C-mean clustering and fuzzy SVM algorithm. Sensors 2020, 20, 3903. [Google Scholar] [CrossRef]
- Hardi, S.M.; Tarigan, J.T.; Safrina, N. Hybrid cryptosystem for image file using elgamal and double Playfair cipher algorithm. In Proceedings of the 2nd International Conference on Computing and Applied Informatics 2017, IOP Conference Series: Journal of Physics: Conference Series, Medan, Indonesia, 27 March 2017; Volume 978, p. 012068. [Google Scholar]
- Hamad, S.; Khalifa, A.; Elhadad, A.; Rida, S.Z. A modified playfair cipher for encrypting digital images. Mod. Sci. 2013, 3, 76–81. [Google Scholar] [CrossRef]
- Arab, A.; Rostami, M.J.; Ghavami, B. An image encryption method based on chaos system and AES algorithm. J. Supercomput. 2019, 75, 6663–6682. [Google Scholar] [CrossRef]
- Visu, P.; Sivakumar, N.; Kumaresan, P.; Babu, S.Y.; Ramesh, P.S. Removing leaf petioles and auto locating apex-base points using straight line interpolation and bisection. Multimed. Tools Appl. 2020, 79, 5355–5369. [Google Scholar] [CrossRef]
- Dawahdeh, Z.E.; Yaakob, S.N.; Bin Othman, R.R. A new image encryption technique combining Elliptic Curve Cryptosystem with Hill Cipher. J. King Saud Univ. Comput. Inf. Sci. 2018, 30, 349–355. [Google Scholar] [CrossRef]
- Anwar, M.N.B.; Hasan, M.; Hasan, M.M.; Loren, J.Z.; Hossain, S.T. Comparative Study of Cryptography Algorithms and Its’ Applications. Int. J. Comput. Netw. Commun. Secur. 2019, 7, 96–103. [Google Scholar]
- Srinivasan, N.; Raju, G.S.V.P. Image Security using ECC Approach. Indian J. Sci. Technol. 2015, 8, 1–5. [Google Scholar]
- Li, T.; Shi, J.; Li, X.; Wu, J.; Pan, F. Image encryption based on pixel-level diffusion with dynamic filtering and DNA-level permutation with 3D Latin cubes. Entropy 2019, 21, 319. [Google Scholar] [CrossRef]
- Belazi, A.; Abd El-Latif, A.A.; Diaconu, A.V.; Rhouma, R.; Belghith, S. Chaos-based partial image encryption scheme based on linear fractional and lifting wavelet transforms. Opt. Lasers Eng. 2017, 88, 37–50. [Google Scholar] [CrossRef]
- Chen, J.X.; Zhu, Z.L.; Fu, C.; Yu, H.; Zhang, L.B. A fast chaos-based image encryption scheme with a dynamic state variables selection mechanism. Commun. Nonlinear Sci. Numer. Simul. 2015, 20, 846–860. [Google Scholar] [CrossRef]
- Hua, Z.; Zhou, Y.; Huang, H. Cosine-transform-based chaotic system for image encryption. Inf. Sci. 2019, 480, 403–419. [Google Scholar] [CrossRef]



| Image Name | Original Image | Encrypted Image (ECC with Hill Cipher) | Encrypted Image (ECC with AES) | Encrypted Image (ElGamal with Double Playfair) Cipher | Encrypted Image (Decrypted Image) |
|---|---|---|---|---|---|
| Mona Lisa (Grayscale) | ![]() | ![]() | ![]() | ![]() | ![]() |
| Mona Lisa (Coloured) | ![]() | ![]() | ![]() | ![]() | ![]() |
| Egg (Grayscale) | ![]() | ![]() | ![]() | ![]() | ![]() |
| Egg (Coloured) | ![]() | ![]() | ![]() | ![]() | ![]() |
| Evaluation Metrics | ECC with Hill Cipher | ECC with AES | ElGamal with Double Playfair Cipher |
|---|---|---|---|
| Encryption Time (seconds) | 0.33418 | 2.82401 | 0.18775 |
| Decryption Time (seconds) | 0.36932 | 2.75127 | 0.17856 |
| Entropy | 7.9434 | 7.99653 | 7.78708 |
| Mean Squared Error (MSE) in decrypted image | 0.0000 | 0.0000 | 0.0000 |
| PSNR (dB) | 9.45457 | 9.129 | 9.36168 |
| NPCR (%) | 86.91254 | 99.60632 | 94.81812 |
| UACI (%) | 26.06152 | 28.90828 | 27.91177 |
| Evaluation Metrics | ECC with Hill Cipher | ECC with AES | ElGamal with Double Playfair Cipher |
|---|---|---|---|
| Encryption Time (seconds) | 0.32915 | 2.52632 | 0.13013 |
| Decryption Time (seconds) | 00.35193 | 2.50829 | 0.1486 |
| Entropy | (7.99701, 7.9971, 7.98925) | (7.99667, 7.99659, 7.99672) | (7.95568, 7.96154, 7.8657) |
| Mean Squared Error (MSE) in decrypted image | (0, 0, 0) | (0, 0, 0) | (0, 0, 0) |
| PSNR (dB) | (8.80367, 8.45589, 7.91148) | (8.86691, 8.54116, 7.9478) | (9.19181, 8.8655,8.27107) |
| NPCR (%) | (99.48273, 99.38507, 99.47968) | (99.63379, 99.64142, 99.6109) | (93.57605, 93.23425, 93.7561) |
| UACI (%) | (29.85083, 31.02715, 32.87405) | (29.60341, 30.65091, 32.69575) | (27.70115, 28.5317, 30.3973) |
| Evaluation Metrics | ECC with Hill Cipher | ECC with AES | ElGamal with Double Playfair Cipher |
|---|---|---|---|
| Encryption Time (seconds) | 0.44584 | 2.84150 | 0.24519 |
| Decryption Time (seconds) | 0.35107 | 2.7866 | 0.20224 |
| Entropy | 7.99442 | 7.99671 | 7.92129 |
| Mean Squared Error (MSE) in decrypted image | 0.0000 | 0.0000 | 0.0000 |
| PSNR (dB) | 8.5959 | 8.62078 | 9.12066 |
| NPCR (%) | 97.41669 | 99.58191 | 94.13757 |
| UACI (%) | 30.26131 | 30.37332 | 27.97823 |
| Evaluation | ECC with | ECC with | ElGamal with Double |
|---|---|---|---|
| Metrics | Hill Cipher | AES | Playfair Cipher |
| Encryption Time (s) | 0.32507 | 2.53642 | 0.13366 |
| Decryption Time (s) | 0.35904 | 2.52728 | 0.16954 |
| Entropy | (7.98534, 7.98371, 7.98925) | (7.99652, 7.99585, 7.99638) | (7.85019, 7.87646, 7.90649) |
| Mean Squared Error (MSE) in decrypted image | (0, 0, 0) | (0, 0, 0) | (0, 0, 0) |
| PSNR (dB) | (9.41053, 8.95845, 8.74391) | (9.39128, 8.98602, 8.7218) | (9.86406, 9.45456, 9.069) |
| NPCR (%) | (96.67358, 96.81854, 96.99249) | (99.646, 99.63684, 99.62463) | (94.05823, 94.08875, 94.1803) |
| UACI (%) | (27.87552, 29.14918, 29.73587) | (28.15297, 29.32043, 30.11092) | (26.05094, 27.09534, 28.17803) |
| Image | Encrypted Image (ECC with Hill Cipher) | Encrypted Image (ECC with AES) | Encrypted Image (ElGamal with Double Playfair Cipher) |
|---|---|---|---|
| Mona Lisa (Grayscale) | ![]() | ![]() | ![]() |
| Mona Lisa (Coloured) | ![]() | ![]() | ![]() |
| Image | Encrypted Image (ECC with Hill Cipher) | Encrypted Image (ECC with AES) | Encrypted Image (ElGamal with Double Playfair Cipher) |
|---|---|---|---|
| Egg (Grayscale) | ![]() | ![]() | ![]() |
| Egg (Coloured) | ![]() | ![]() | ![]() |
| S. No. | Image Encryption and Decryption Algorithms | Proposed Hybrid Algorithms |
|---|---|---|
| 1 | Encryption and Decryption algorithms proposed either for only symmetric or Asymmetric Encryption and Decryption only. | The proposed symmetric and Asymmetric hybrid algorithms are ECC with Hill Cipher, ECC with AES and ElGamal with Double Playfair cipher. |
| 2 | Symmetric Key provides faster processing, less protection for message transfer. | Proposed algorithm solves the problem of computation and high protection. |
| 3 | Several techniques adopted without compression of the images required more space. | The techniques proposed here compress the image, which is the less space needed to provide the same information. |
| 4 | Requires high bandwidth without compression. | We have proposed with compression that results in a low bandwidth, less storage space and less computation time. |
| 5 | Most researchers use only some measure for the security analysis. | Different metric measures such as Entropy, PSNR, NPCR, and UACI in decrypted image are taken into account. |
© 2020 by the authors. Licensee MDPI, Basel, Switzerland. This article is an open access article distributed under the terms and conditions of the Creative Commons Attribution (CC BY) license (http://creativecommons.org/licenses/by/4.0/).
Share and Cite
Chowdhary, C.L.; Patel, P.V.; Kathrotia, K.J.; Attique, M.; Perumal, K.; Ijaz, M.F. Analytical Study of Hybrid Techniques for Image Encryption and Decryption. Sensors 2020, 20, 5162. https://doi.org/10.3390/s20185162
Chowdhary CL, Patel PV, Kathrotia KJ, Attique M, Perumal K, Ijaz MF. Analytical Study of Hybrid Techniques for Image Encryption and Decryption. Sensors. 2020; 20(18):5162. https://doi.org/10.3390/s20185162
Chicago/Turabian StyleChowdhary, Chiranji Lal, Pushpam Virenbhai Patel, Krupal Jaysukhbhai Kathrotia, Muhammad Attique, Kumaresan Perumal, and Muhammad Fazal Ijaz. 2020. "Analytical Study of Hybrid Techniques for Image Encryption and Decryption" Sensors 20, no. 18: 5162. https://doi.org/10.3390/s20185162
APA StyleChowdhary, C. L., Patel, P. V., Kathrotia, K. J., Attique, M., Perumal, K., & Ijaz, M. F. (2020). Analytical Study of Hybrid Techniques for Image Encryption and Decryption. Sensors, 20(18), 5162. https://doi.org/10.3390/s20185162

































