Analysis and Design of Integrated Blocks for a 6.25 GHz Spacefibre PLL
Abstract
1. Introduction
2. System-Level Design of PLL and Passive Filter Sizing
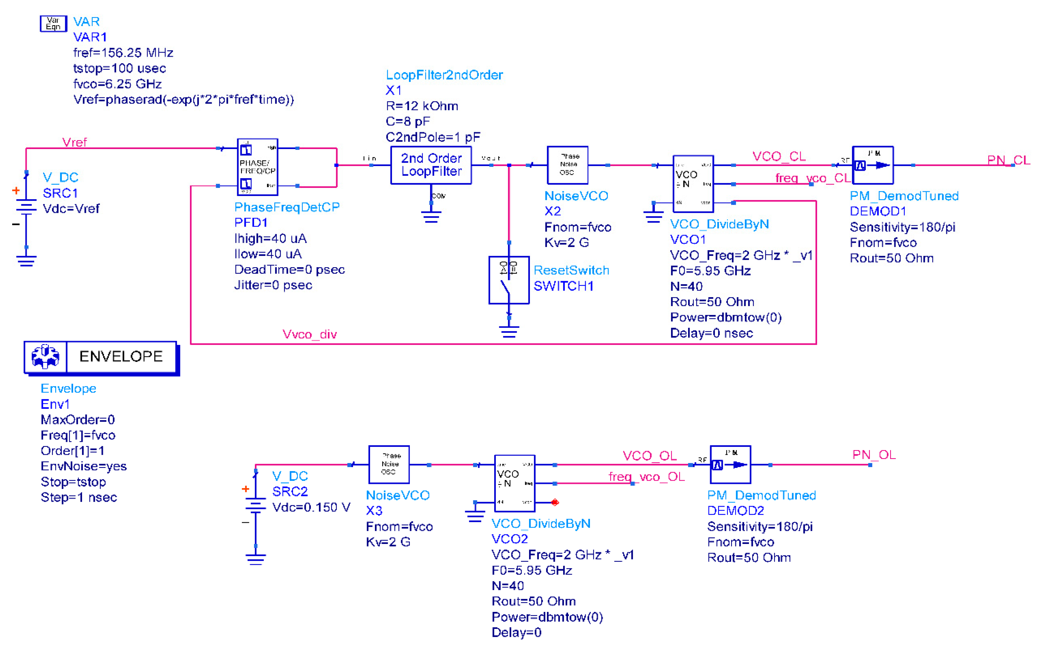
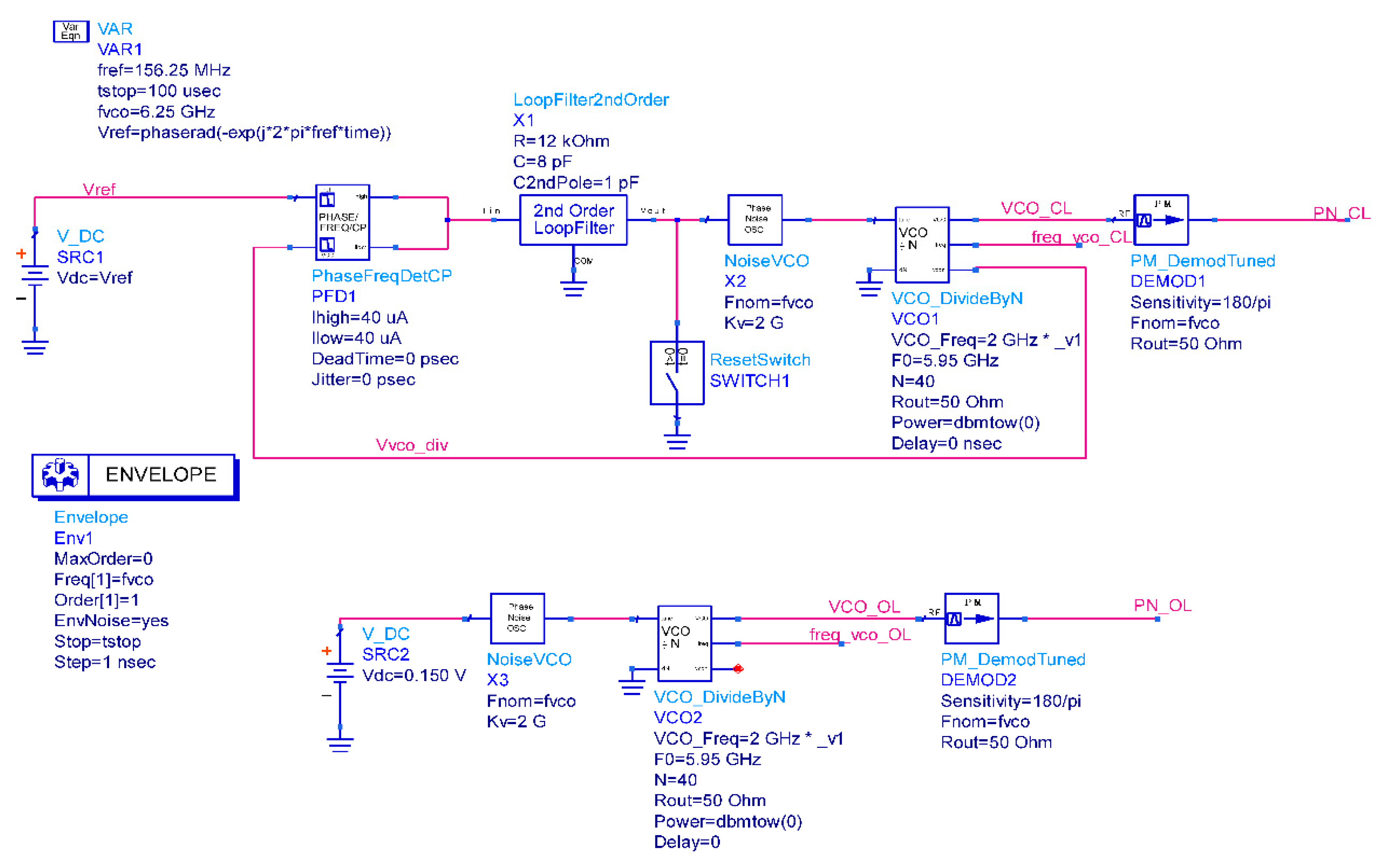
2.1. PLL Modeling in “Advanced Design System” Environment
2.2. Second-Order Loop Filter’s Layout
3. Transistor Level Design of the PLL
3.1. Charge Pump and Phase/Frequency Detector
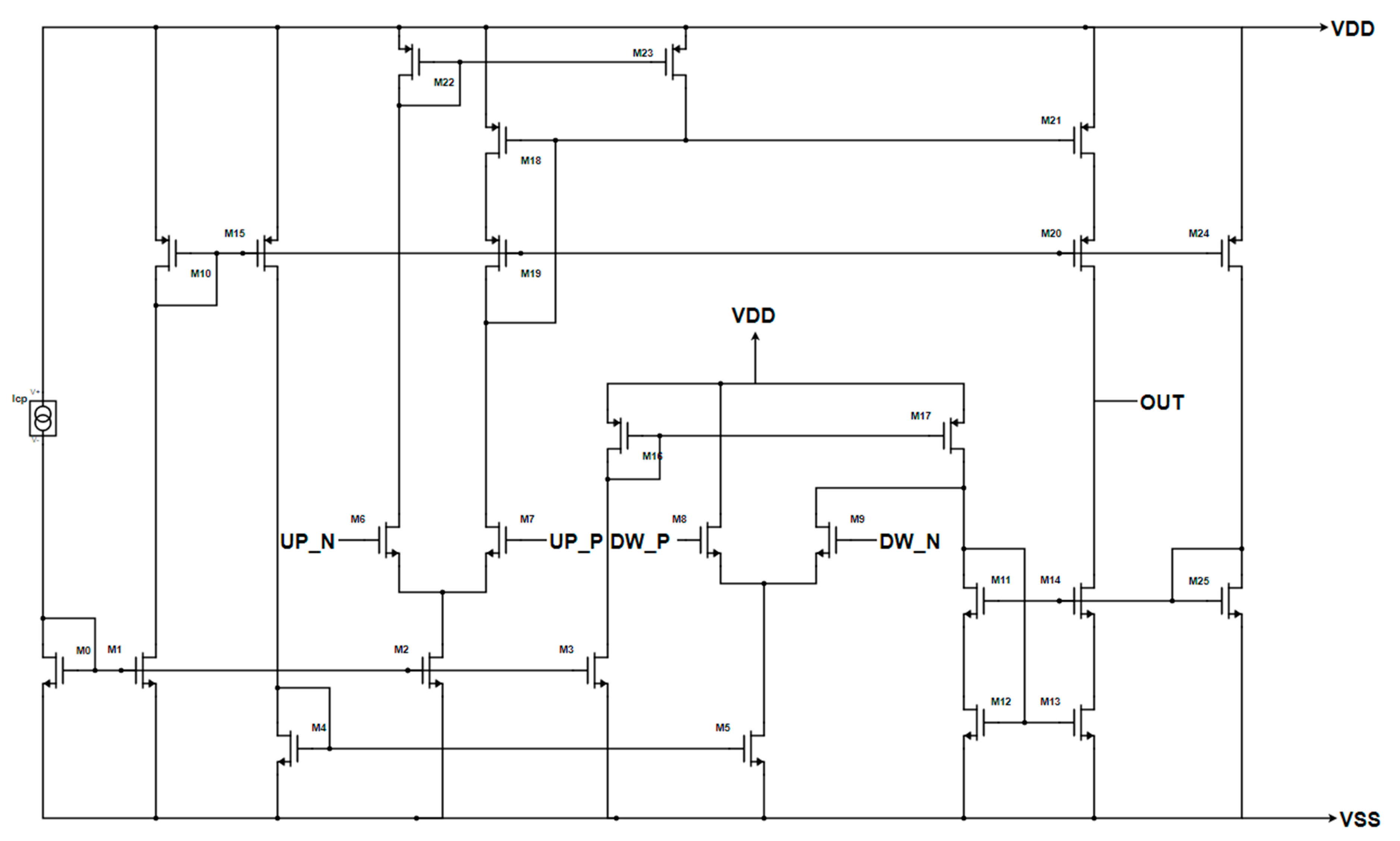
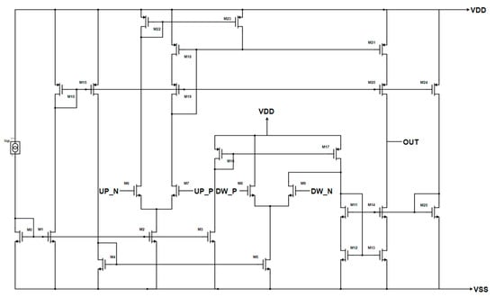
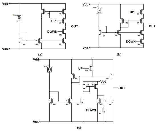
3.1.1. Charge Pump
- Drain Switching,
- Source Switching,
- Gate Switching.
3.1.2. Phase/Frequency Detector
3.1.3. Comparison between the Two PFD/CP Architectures
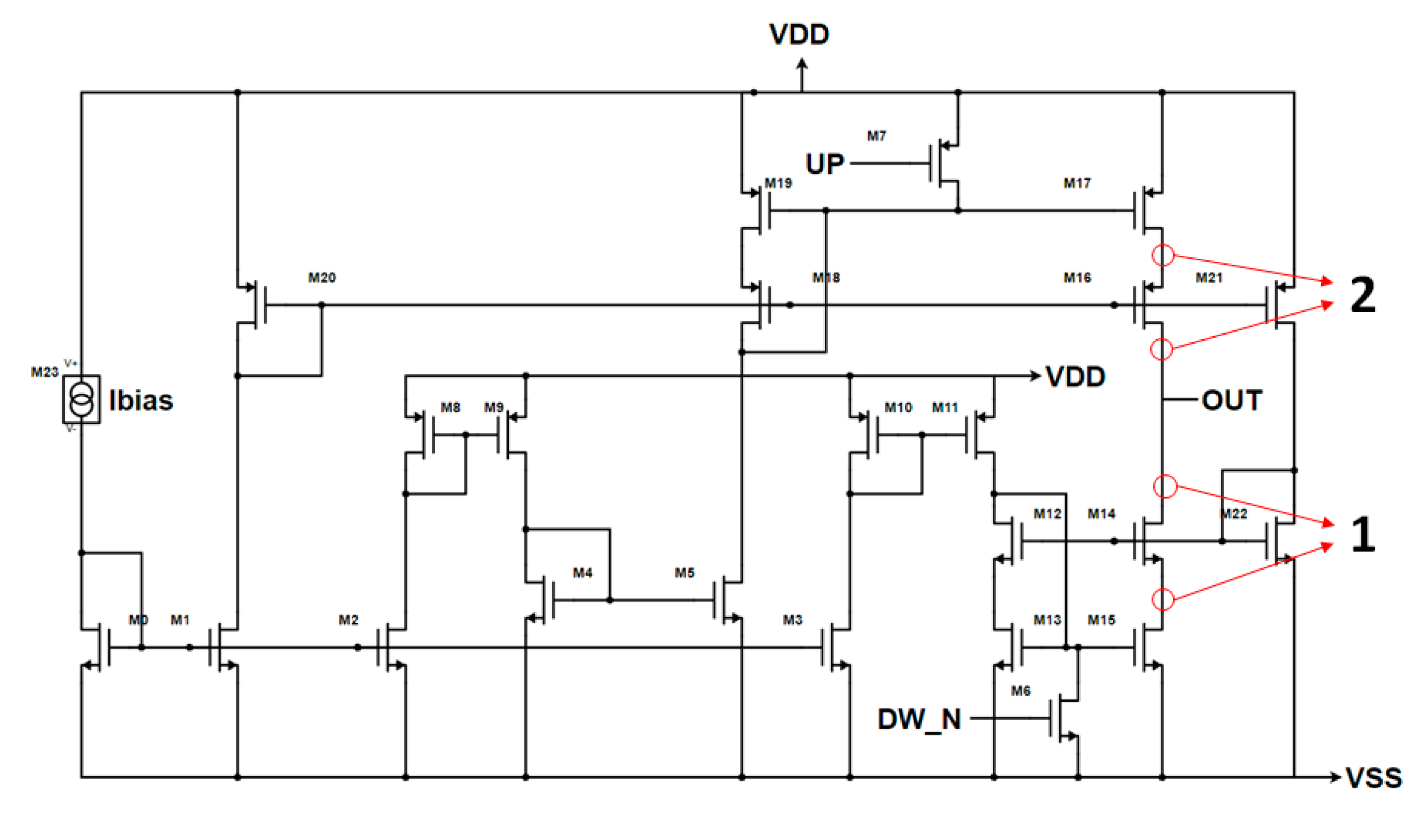
3.1.4. PFD/CP Layout
- They reduce the possibility of SEL (Single Event Latch-Up) and Latch-Up in general;
- They reduce the drift current generated after an SEE in the sensitive nodes near the hit node [22].
4. Simulation’s Results
4.1. PFD/CP Characterization
4.2. Single Event Effect Simulations on the CP
4.3. PLL Testbench
4.3.1. Locking Process
4.3.2. Noise Simulations
5. Test Chip
6. Conclusions and Future Work
Author Contributions
Funding
Acknowledgments
Conflicts of Interest
References
- European Cooperation for Space Standard. SpaceFibre—Very High-Speed Serial Link; ECSS-E-ST-50-11C; ECSS: Noordwijk, The Netherlands, 2019. [Google Scholar]
- Wang, F.; Agrawal, V.D. Single Event Upset: An Embedded Tutorial. In Proceedings of the 21st International Conference on VLSI Design (VLSID 2008), Hyderabad, India, 4–8 January 2008; pp. 429–434. [Google Scholar]
- Schwank, J.R.; Shaneyfelt, M.R.; Fleetwood, D.M.; Felix, J.A.; Dodd, P.E.; Paillet, P.; Ferlet-Cavrois, V. Radiation Effects in MOS Oxides. IEEE Trans. Nucl. Sci. 2008, 55, 1833–1853. [Google Scholar] [CrossRef]
- Suparta, W.; Zulkeple, S.K. An Assessment of the Space Radiation Environment in a Near-Equatorial Low Earth Orbit Based on the RazakSAT-1 Satellite. arXiv 2015, arXiv:1511.03837. [Google Scholar]
- Loveless, T.D.; Massengill, L.W.; Holman, W.T.; Bhuva, B.L.; McMorrow, D.; Warner, J.H. A Generalized Linear Model for Single Event Transient Propagation in Phase-Locked Loops. IEEE Trans. Nucl. Sci. 2010, 57, 2933–2947. [Google Scholar] [CrossRef]
- Chen, Z.; Lin, M.; Ding, D.; Zheng, Y.; Sang, Z.; Zou, S. Analysis of Single-Event Effects in a Radiation-Hardened Low-Jitter PLL Under Heavy Ion and Pulsed Laser Irradiation. IEEE Trans. Nucl. Sci. 2017, 64, 106–112. [Google Scholar] [CrossRef]
- Chen, L.; Wen, X.; You, Y.; Huang, D.; Li, C.; Chen, J. A radiation-tolerant ring oscillator phase-locked loop in 0.13µm CMOS. In Proceedings of the IEEE 55th International Midwest Symposium on Circuits and Systems (MWSCAS) 2012, Boise, ID, USA, 5–8 August 2012; pp. 13–16. [Google Scholar]
- Loveless, T.D.; Massengill, L.W.; Bhuva, B.L.; Holman, W.T.; Reed, R.A.; McMorrow, D.; Melinger, J.S.; Jenkins, P. A Single-Event-Hardened Phase-Locked Loop Fabricated in 130 nm CMOS. IEEE Trans. Nucl. Sci. 2007, 54, 2012–2020. [Google Scholar] [CrossRef]
- Kumar, R.; Karkala, V.; Garg, R.; Jindal, T.; Khatri, S.P. A radiation tolerant Phase Locked Loop design for digital electronics. In Proceedings of the IEEE International Conference on Computer Design 2009, Lake Tahoe, CA, USA, 4–7 October 2009; pp. 505–510. [Google Scholar]
- De Maria, N.; Barbero, M.B.; Fougeron, D.; Gensolen, F.; Godiot, S.; Menouni, M.; Pangaud, P.; Rozanov, A.; Wang, A.; Bomben, M.; et al. Recent progress of RD53 Collaboration towards next generation Pixel Read-Out Chip for HL-LHC. J. Instrum. 2016, 11, C12058. [Google Scholar] [CrossRef]
- Prinzie, J.; Christiansen, J.; Moreira, P.; Steyaert, M.; Leroux, P. A 2.56-GHz SEU Radiation Hard LC -Tank VCO for High-Speed Communication Links in 65-nm CMOS Technology. IEEE Trans. Nucl. Sci. 2018, 65, 407–412. [Google Scholar] [CrossRef]
- Prinzie, J.; Christiansen, J.; Moreira, P.; Steyaert, M.; Leroux, P. Comparison of a 65 nm CMOS Ring- and LC-Oscillator Based PLL in Terms of TID and SEU Sensitivity. IEEE Trans. Nucl. Sci. 2017, 64, 245–252. [Google Scholar] [CrossRef]
- Prinzie, J.; Steyaert, M.; Leroux, P.; Christiansen, J.; Moreira, P. A single-event upset robust, 2.2 GHz to 3.2 GHz, 345 fs jitter PLL with triple-modular redundant phase detector in 65 nm CMOS. In Proceedings of the IEEE Asian Solid-State Circuits Conference (A-SSCC) 2016, Toyama, Japan, 7–9 Nov. 2016; pp. 285–288. [Google Scholar]
- Loveless, T.D.; Massengill, L.W.; Bhuva, B.L.; Holman, W.T.; Witulski, A.F.; Boulghassoul, Y. A Hardened-by-Design Technique for RF Digital Phase-Locked Loops. IEEE Trans. Nucl. Sci. 2006, 53, 3432–3438. [Google Scholar] [CrossRef]
- Mazza, G.; Panati, S. A Compact, Low Jitter, CMOS 65 nm 4.8–6 GHz Phase-Locked Loop for Applications in HEP Experiments Front-End Electronics. IEEE Trans. Nucl. Sci. 2018, 65, 1212–1217. [Google Scholar] [CrossRef]
- Monda, D.; Ciarpi, G.; Mangraviti, G.; Berti, L.; Saponara, S. Analysis and Comparison of Ring and LC-Tank Oscillators for 65 nm Integration of Rad-Hard VCO for SpaceFibre Applications, Lecture Notes in Electrical Engineering; Springer: Cham, Switzerland, 2020; Volume 627. [Google Scholar]
- Mestice, M.; Neri, B.; Saponara, S. Analysis and Simulation of a PLL Architecture Towards a Fully Integrated 65 nm Solution for the New Spacefibre Standard, Lecture Notes in Electrical Engineering; Springer: Cham, Switzerland, 2020; Volume 627. [Google Scholar]
- Gardner, F.M. Charge-Pump Phase-Lock Loops. IEEE Trans. Commun. 1980, 28, 1849–1858. [Google Scholar] [CrossRef]
- Razavi, B. RF Microelectronics, 2nd ed.; Pearson Education: Upper Saddle River, NJ, USA, 2011; pp. 646–647. [Google Scholar]
- Rahman, L.; Ariffin, N.; Reaz, M.B.I.; Marufuzzaman, M. High Performance CMOS Charge Pumps for Phase-locked Loop. Trans. Electr. Electron. Mater. 2015, 16, 241–249. [Google Scholar] [CrossRef]
- Zhang, C.; Au, T.; Syrzycki, M. A high performance NMOS-switch high swing cascode charge pump for phase-locked loops. In Proceedings of the IEEE 55th International MWSCAS, Boise, ID, USA, 5–8 August 2012; pp. 554–557. [Google Scholar]
- Black, D.; Sternberg, A.L.; Alles, M.L.; Witulski, A.F.; Bhuva, B.L.; Massengill, L.W.; Benedetto, J.M.; Baze, M.P.; Wert, J.L.; Hubert, M.G. HBD layout isolation techniques for multiple node charge collection mitigation. IEEE Trans. Nucl. Sci. 2005, 52, 2536–2541. [Google Scholar] [CrossRef]
- Messenger, G.C. Collection of Charge on Junction Nodes from Ion Tracks. IEEE Trans. Nucl. Sci. 1982, 29, 2024–2031. [Google Scholar] [CrossRef]
- Ciarpi, G.; Magazzù, G.; Palla, F.; Saponara, S. Design, Implementation, and Experimental Verification of 5 Gbps, 800 Mrad TID and SEU-Tolerant Optical Modulators Drivers. IEEE Trans. Circuits Syst. I 2020, 67, 829–838. [Google Scholar] [CrossRef]
- Ghosh, P.P.; Xiao, E. A 2.5 GHz radiation hard fully self-biased PLL using 0.25 µm SOS-CMOS technology. In Proceedings of the IEEE International Conference on IC Design and Technology 2009, Austin, TX, USA, 18–20 May 2009; pp. 121–124. [Google Scholar]
- Herzel, F.; Osmany, S.A.; Schmalz, K.; Winkler, W.; Scheytt, J.C.; Podrebersek, T.; Follmann, R.; Heyer, H.V. An Integrated 18 GHz fractional-N PLL in SiGe BiCMOS technology for satellite communications. In Proceedings of the IEEE Radio Frequency Integrated Circuits Symposium 2009, Boston, MA, USA, 7–9 June 2009; pp. 329–332. [Google Scholar]























| CMOS | CML | |
|---|---|---|
| Charge Pump DC current mismatch (worst case) | 1.454 µA | 1.66 µA |
| Power Consumption Charge Pump + PFD | ≈200 µW | ≈5 mW |
| This Work | [13] * | [15] * | [25] * | [26] * | |
|---|---|---|---|---|---|
| Technology | 65 nm CMOS | 65 nm CMOS | 65 nm CMOS | 250 nm SOS | 250 nm SiGe |
| Frequency Range (GHz) | 5.2–6.4 | 2.2–3.2 | 4.8–6 | 1.17–3.16 | 17.5–18.9 |
| Power Consumption (mW) | 10.24 | 11.7 | 18 | 102.5 | - |
| Area (mm2) | 0.09 | - | 0.124 | 0.52 | 5 |
| Absolute Jitter (ps) (RMS) | 2.03 | 0.345 | 3.23 | - | - |
| Period Jitter (fs) (RMS) | 14.74 | - | 3550 | - | - |
| Phase noise @ 1MHz (dBc/Hz) | −85 | - | - | −100 | −110 |
© 2020 by the authors. Licensee MDPI, Basel, Switzerland. This article is an open access article distributed under the terms and conditions of the Creative Commons Attribution (CC BY) license (http://creativecommons.org/licenses/by/4.0/).
Share and Cite
Mestice, M.; Neri, B.; Ciarpi, G.; Saponara, S. Analysis and Design of Integrated Blocks for a 6.25 GHz Spacefibre PLL. Sensors 2020, 20, 4013. https://doi.org/10.3390/s20144013
Mestice M, Neri B, Ciarpi G, Saponara S. Analysis and Design of Integrated Blocks for a 6.25 GHz Spacefibre PLL. Sensors. 2020; 20(14):4013. https://doi.org/10.3390/s20144013
Chicago/Turabian StyleMestice, Marco, Bruno Neri, Gabriele Ciarpi, and Sergio Saponara. 2020. "Analysis and Design of Integrated Blocks for a 6.25 GHz Spacefibre PLL" Sensors 20, no. 14: 4013. https://doi.org/10.3390/s20144013
APA StyleMestice, M., Neri, B., Ciarpi, G., & Saponara, S. (2020). Analysis and Design of Integrated Blocks for a 6.25 GHz Spacefibre PLL. Sensors, 20(14), 4013. https://doi.org/10.3390/s20144013

