A Novel Vehicle Tracking ID Switches Algorithm for Driving Recording Sensors
Abstract
1. Introduction
1.1. Detection Methods
1.2. Tracking Methods
1.3. SORT and Deep SORT
2. Materials
2.1. Datasets
2.2. Equipment
3. Methods
3.1. Detection Algorithm
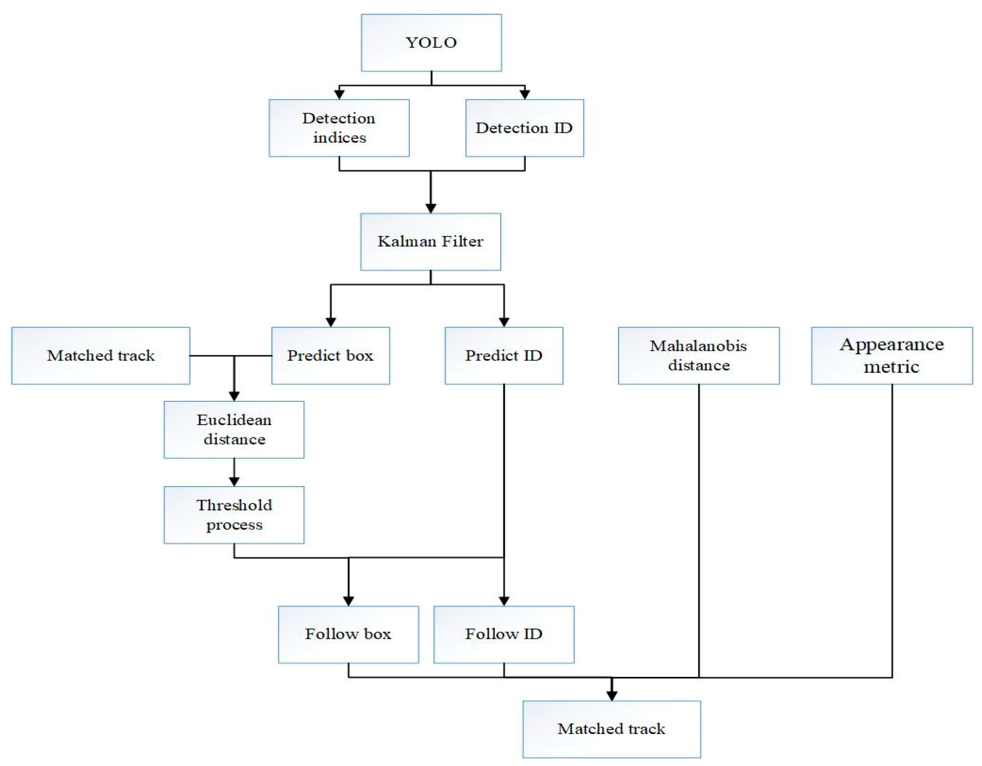
3.2. Tracking with Modified Deep SORT
| Algorithm 1: Modified Deep SORT. |
|
3.3. Precision Performance Estimation
3.4. Tracking Performance Estimation
4. Results
4.1. Detection Result
4.2. Tracking Results
- (1)
- Secs: Seconds of each video.
- (2)
- Numbers: Number of vehicles in each video.
- (3)
- Frames: Number of frames in each video.
- (4)
- Boxes: Number of detection boxes in each video
- (5)
- FPs: Number of the false detected vehicles in each video.
- (6)
- FNs: Number of missed detected vehicles in each video.
- (7)
- MTs: Number of the mostly tracked vehicles during its presence in each video.
- (8)
- MLs: Number of the mostly lost vehicles during its presence in each video.
- (9)
- ID switches: Times of the ground-truth tracks’ identity changes.
5. Discussion
6. Conclusions
Author Contributions
Funding
Conflicts of Interest
References
- Toledo, T.; Musicant, O.; Lotan, T. In-vehicle data recorders for monitoring and feedback on drivers’ behavior. Trans. Res. C Emerg. Technol. 2008, 16, 320–331. [Google Scholar] [CrossRef]
- Zhao, Y.; Ito, D.; Mizuno, K. AEB effectiveness evaluation based on car-to-cyclist accident reconstructions using video of drive recorder. Traffic Inj. Prev. 2019, 20, 100–106. [Google Scholar] [CrossRef]
- Ito, D.; Hayakawa, K.; Kondo, Y. Difference between car-to-cyclist crash and near crash in a perpendicular crash configuration based on driving recorder analysis. Accid. Anal. Prev. 2018, 117, 1–9. [Google Scholar] [CrossRef]
- Ayuso, M.; Guillén, M.; Pérez-Marín, A.M. Time and distance to first accident and driving patterns of young drivers with pay-as-you-drive insurance. Accid. Anal. Prev. 2014, 73, 125–131. [Google Scholar] [CrossRef]
- Gu, Y.; Wang, Q.; Kamijo, S. Intelligent Driving Data Recorder in Smartphone Using Deep Neural Network-Based Speedometer and Scene Understanding. IEEE Sens. J. 2018, 19, 287–296. [Google Scholar] [CrossRef]
- Yin, J.L.; Chen, B.H.; Lai, K.H.R. Automatic dangerous driving intensity analysis for advanced driver assistance systems from multimodal driving signals. IEEE Sens. J. 2017, 18, 4785–4794. [Google Scholar] [CrossRef]
- Ahmad, S.; Malik, S.; Park, D.H. Design of lightweight driver-assistance system for safe driving in electric vehicles. Sensors 2019, 19, 4761. [Google Scholar] [CrossRef] [PubMed]
- Daza, I.G.; Bergasa, L.M.; Bronte, S. Fusion of optimized indicators from Advanced Driver Assistance Systems (ADAS) for driver drowsiness detection. Sensors 2014, 14, 1106–1131. [Google Scholar] [CrossRef] [PubMed]
- Ren, S.; He, K.; Girshick, R. Faster r-cnn: Towards real-time object detection with region proposal network. In Proceedings of the OPT 2015—8th NIPS Workshop on Optimization for Machine Learning, Montreal, QC, Canada, 11 December 2015. [Google Scholar]
- Redmon, J.; Divvala, S.; Girshick, R. You only look once: Unified, real-time object detection. In Proceedings of the CVPR 2016—29th IEEE Conference on Computer Vision and Pattern Recognition (CVPR), Las Vegas, NV, USA, 26 June–1 July 2016. [Google Scholar]
- He, K.; Zhang, X.; Ren, S. Deep residual learning for image recognition. In Proceedings of the CVPR 2016—29th IEEE Conference on Computer Vision and Pattern Recognition (CVPR), Las Vegas, NV, USA, 26 June–1 July 2016. [Google Scholar]
- Henriques, J.F.; Caseiro, R.; Martins, P. High-speed tracking with kernelized correlation filters. IEEE Trans. Pattern Anal. Mach. Intell. 2014, 37, 583–596. [Google Scholar] [CrossRef] [PubMed]
- Guo, Y.; He, D.; Liu, C. Target tracking and 3D trajectory acquisition of cabbage butterfly (P. rapae) based on the KCF-BS algorithm. Sci. Rep. 2018, 8, 9622. [Google Scholar] [CrossRef] [PubMed]
- Qu, Z.; Yi, W.; Zhou, R. Scale Self-Adaption Tracking Method of Defog-PSA-Kcf Defogging and Dimensionality Reduction of Foreign Matter Intrusion Along Railway Lines. IEEE Access. 2019, 7, 126720–126733. [Google Scholar] [CrossRef]
- Hannuna, S.; Camplani, M.; Hall, J. Ds-kcf: A real-time tracker for rgb-d data. J. Real Time Image Process. 2016, 16, 1439–1458. [Google Scholar] [CrossRef]
- Zhou, Y.; Wang, T.; Hu, R. Multiple Kernelized Correlation Filters (MKCF) for Extended Object Tracking Using X-band Marine Radar Data. IEEE Trans. Signal Process. 2019, 67, 3676–3688. [Google Scholar] [CrossRef]
- Gong, L.; Mo, Z.; Zhao, S. An improved Kernelized Correlation Filter tracking algorithm based on multi-channel memory model. Signal Process. Image Commun. 2019, 78, 200–205. [Google Scholar] [CrossRef]
- Huang, Y.; Ding, H.; Zhang, Y. A Motion Planning and Tracking Framework for Autonomous Vehicles Based on Artificial Potential Field-Elaborated Resistance Network (APFE-RN) Approach. IEEE Trans. Ind. Electron. 2019, 67, 1376–1386. [Google Scholar] [CrossRef]
- Nie, X. Detection of Grid Voltage Fundamental and Harmonic Components Using Kalman Filter Based on Dynamic Tracking Model. IEEE Trans. Ind. Electron. 2019, 67, 1191–1200. [Google Scholar] [CrossRef]
- Peng, T.; Su, L.; Zhang, R. A new safe lane-change trajectory model and collision avoidance control method for automatic driving vehicles. Expert Syst. Appl. 2020, 141, 112953. [Google Scholar] [CrossRef]
- Memon, S.A.; Song, T.L.; Memon, K.H. Modified smoothing data association for target tracking in clutter. Expert Syst. Appl. 2020, 141, 112969. [Google Scholar] [CrossRef]
- Zheng, Z.; Li, X. A novel vehicle lateral positioning methodology based on the integrated deep neural network. Expert Syst. Appl. 2020, 142, 112991. [Google Scholar] [CrossRef]
- Su, Z.; Li, J.; Chang, J. Real-time visual tracking using complementary kernel support correlation filters. Front. Comput. Sci. 2020, 14, 417–429. [Google Scholar] [CrossRef]
- Fan, J.; Song, H.; Zhang, K. Real-time manifold regularized context-aware correlation tracking. Front. Comput. Sci. 2020, 14, 334–348. [Google Scholar] [CrossRef]
- Huang, C.; Xia, W. Cooperative Vehicle Tracking using Particle Filter Integrated with Interacting Multiple Models. In Proceedings of the ICC 2019 IEEE International Conference on Communications (ICC), Shanghai, China, 20–24 May 2019. [Google Scholar]
- Zhu, X.; Jing, X.Y.; Ma, F. Simultaneous visual-appearance-level and spatial-temporal-level dictionary learning for video-based person re-identification. Neural Comput. Appl. 2019, 31, 7303–7315. [Google Scholar] [CrossRef]
- Yan, Y.; Ni, B.; Liu, J. Multi-level attention model for person re-identification. Pattern Recognit. Lett. 2019, 127, 156–164. [Google Scholar] [CrossRef]
- Zhang, Y.; Zhou, Z.; Li, B. Improving Slice-Based Model for Person Re-ID with Multi-Level Representation and Triplet-Center Loss. IEICE Trans. Inf. Syst. 2019, 102, 2230–2237. [Google Scholar] [CrossRef]
- Wang, Y.; Shen, J.; Petridis, S. A real-time and unsupervised face re-identification system for human-robot interaction. Pattern Recognit. Lett. 2019, 128, 559–568. [Google Scholar] [CrossRef]
- Bai, X.; Yang, M.; Huang, T. Deep-person: Learning discriminative deep features for person re-identification. Pattern Recognit. 2020, 98, 107036. [Google Scholar] [CrossRef]
- Bewley, A.; Ge, Z.; Ott, L. Simple online and realtime tracking. In Proceedings of the IEEE International Conference on Image Processing (ICIP), Phoenix, AZ, USA, 25 September 2016; pp. 3464–3468. [Google Scholar]
- Wojke, N.; Bewley, A.; Paulus, D. Simple online and realtime tracking with a deep association metric. In Proceedings of the IEEE International Conference on Image Processing (ICIP), Beijing, China, 10 February 2017; pp. 3645–3649. [Google Scholar]
- Russakovsky, O.; Deng, J.; Su, H. Imagenet large scale visual recognition challenge. Int. J. Comput. Vis. 2015, 115, 211–252. [Google Scholar] [CrossRef]
- Badrinarayanan, V.; Kendall, A.; Cipolla, R. Segnet: A deep convolutional encoder-decoder architecture for image segmentation. Int. J. Comput. Vis. 2017, 39, 2481–2495. [Google Scholar] [CrossRef]
- Lin, T.Y.; Maire, M.; Belongie, S. Microsoft coco: Common objects in context. In Proceedings of the European Conference on Computer Vision, Zurich, Switzerland, 6–12 September 2014. [Google Scholar]
- Hecker, S.; Dai, D.; Van Gool, L. End-to-end learning of driving models with surround-view cameras and route planners. In Proceedings of the European Conference on Computer Vision (ECCV), Munich, Germany, 8–14 September 2018; pp. 435–453. [Google Scholar]
- Voigtlaender, P.; Krause, M.; Osep, A. MOTS: Multi-object tracking and segmentation. In Proceedings of the 32th IEEE Conference on Computer Vision and Pattern Recognition (CVPR), Long Beach, CA, USA, 16 June 2019; pp. 7942–7951. [Google Scholar]






| Camera Model | Aperture | Exposure Time | White Balance | ISO | Focal Length | Flash | FPS |
|---|---|---|---|---|---|---|---|
| GM1910 | f/1.6 | 1/50 | Auto | 800 | 4.76 mm | No | 30.11 |
| Time | Method | Sec | Frames | Boxes | Num | FPs | FNs | MTs | MLs | ID Switches |
|---|---|---|---|---|---|---|---|---|---|---|
| daytime | BDD+DS | 36 | 1110 | 5163 | 48 | 7 | 5 | 41 | 7 | 55 |
| BDD+MDS | 36 | 1110 | 5163 | 48 | 7 | 5 | 41 | 7 | 31↓ | |
| BDD+DS | 33 | 1012 | 5831 | 30 | 2 | 9 | 21 | 12 | 38 | |
| BDD+MDS | 33 | 1012 | 5831 | 30 | 2 | 9 | 21 | 12 | 27↓ | |
| BDD+DS | 59 | 1794 | 12,270 | 92 | 11 | 2 | 48 | 11 | 217 | |
| BDD+MDS | 59 | 1794 | 12,270 | 92 | 11 | 2 | 48 | 11 | 138↓ | |
| BDD+DS | 31 | 941 | 8699 | 23 | 0 | 4 | 19 | 4 | 38 | |
| BDD+MDS | 31 | 941 | 8699 | 23 | 0 | 4 | 19 | 4 | 27↓ | |
| night | BDD+DS | 57 | 1729 | 9091 | 68 | 7 | 0 | 59 | 9 | 68 |
| BDD+MDS | 57 | 1729 | 9091 | 68 | 7 | 0 | 59 | 9 | 56↓ | |
| BDD+DS | 56 | 1684 | 7410 | 60 | 6 | 19 | 38 | 22 | 80 | |
| BDD+MDS | 56 | 1684 | 7410 | 60 | 6 | 19 | 38 | 22 | 65↓ | |
| BDD+DS | 31 | 929 | 2016 | 11 | 3 | 1 | 9 | 2 | 17 | |
| BDD+MDS | 31 | 929 | 2016 | 11 | 3 | 1 | 9 | 2 | 13↓ | |
| BDD+DS | 60 | 1831 | 16,486 | 46 | 0 | 3 | 40 | 6 | 155 | |
| BDD+MDS | 60 | 1831 | 16,486 | 46 | 0 | 3 | 40 | 6 | 90↓ |
| Time | Method | Sec | Frames | Boxes | Num | FPs | FNs | MTs | MLs | ID Switches |
|---|---|---|---|---|---|---|---|---|---|---|
| daytime | COCO+DS | 36 | 1110 | 4843 | 48 | 8 | 7 | 41 | 7 | 52 |
| COCO+MDS | 36 | 1110 | 4843 | 48 | 8 | 7 | 41 | 7 | 28↓ | |
| COCO+DS | 33 | 1012 | 5312 | 30 | 9 | 4 | 26 | 4 | 37 | |
| COCO+MDS | 33 | 1012 | 5312 | 30 | 9 | 4 | 26 | 4 | 27↓ | |
| COCO+DS | 59 | 1794 | 11,078 | 92 | 14 | 2 | 57 | 2 | 305 | |
| COCO+MDS | 59 | 1794 | 11,078 | 92 | 14 | 2 | 57 | 2 | 229↓ | |
| COCO+DS | 31 | 941 | 9629 | 23 | 0 | 6 | 17 | 6 | 95 | |
| COCO+MDS | 31 | 941 | 9629 | 23 | 0 | 6 | 17 | 6 | 67↓ | |
| night | COCO+DS | 57 | 1729 | 7638 | 68 | 11 | 4 | 64 | 4 | 62 |
| COCO+MDS | 57 | 1729 | 7638 | 68 | 11 | 4 | 64 | 4 | 28↓ | |
| COCO+DS | 56 | 1684 | 6064 | 60 | 5 | 9 | 50 | 10 | 90 | |
| COCO+MDS | 56 | 1684 | 6064 | 60 | 5 | 9 | 50 | 10 | 75↓ | |
| COCO+DS | 31 | 929 | 1315 | 11 | 4 | 1 | 8 | 3 | 14 | |
| COCO+MDS | 31 | 929 | 1315 | 11 | 4 | 1 | 8 | 3 | 13↓ | |
| COCO+DS | 60 | 1831 | 12,549 | 46 | 7 | 5 | 41 | 5 | 90 | |
| COCO+MDS | 60 | 1831 | 12,549 | 46 | 7 | 5 | 41 | 5 | 44↓ |
© 2020 by the authors. Licensee MDPI, Basel, Switzerland. This article is an open access article distributed under the terms and conditions of the Creative Commons Attribution (CC BY) license (http://creativecommons.org/licenses/by/4.0/).
Share and Cite
Zhao, Y.; Zhou, X.; Xu, X.; Jiang, Z.; Cheng, F.; Tang, J.; Shen, Y. A Novel Vehicle Tracking ID Switches Algorithm for Driving Recording Sensors. Sensors 2020, 20, 3638. https://doi.org/10.3390/s20133638
Zhao Y, Zhou X, Xu X, Jiang Z, Cheng F, Tang J, Shen Y. A Novel Vehicle Tracking ID Switches Algorithm for Driving Recording Sensors. Sensors. 2020; 20(13):3638. https://doi.org/10.3390/s20133638
Chicago/Turabian StyleZhao, Yun, Xiang Zhou, Xing Xu, Zeyu Jiang, Fupeng Cheng, Jiahui Tang, and Yuan Shen. 2020. "A Novel Vehicle Tracking ID Switches Algorithm for Driving Recording Sensors" Sensors 20, no. 13: 3638. https://doi.org/10.3390/s20133638
APA StyleZhao, Y., Zhou, X., Xu, X., Jiang, Z., Cheng, F., Tang, J., & Shen, Y. (2020). A Novel Vehicle Tracking ID Switches Algorithm for Driving Recording Sensors. Sensors, 20(13), 3638. https://doi.org/10.3390/s20133638

