Robust Weighted l1,2 Norm Filtering in Passive Radar Systems
Abstract
1. Introduction
- Although a large number of studies focus on passive radars with mobile communication signals such as UMTS, these studies assume that the communication signal is demodulated perfectly. While this a valid assumption, it overlooks the errors caused by less than perfect demodulation. The demodulation causes an impulsive noise on the received signals, which will deteriorate the detection performance. Unlike other studies, perfect demodulation assumption is dropped in this study to provide an approach that is better suited for real life applications.
 - The major novelty of the proposed algorithm is to construct a new objective function that solves the problem of detecting low RCS targets in the presence of impulsive noise by weighting the and norm. We aim to provide a general solution framework for the detection problem using the and the norms as a weighted form while preserving the superiority of these two norms in different environmental conditions. Thus, a new filtering concept is created by adopting weighted and norm optimization.
 - There are studies in the literature where delay-Doppler is estimated by filters defined in the space. In these studies, the cross ambiguity function is calculated for a fixed p-value. Whereas, the new filtering concept that can adaptively adjust the filter characteristics according to the impulsiveness level of the noise is proposed in this paper. Adaptive adjustment of the proposed filtering concept will prevent performance degradation of the proposed algorithm in environments with different noise characteristics.
 - In the few existing studies where the noise is modeled as impulsive, the performance analysis is limited to simulation results. However, in this paper, the performance analysis of the proposed algorithm under impulsive noise is also carried out on real data from an operation at passive radar platform.
 
2. Signal and Noise Models
2.1. Signal Model
2.2. Noise Model
Stable Noise Model
3. Conventional Methods
3.1. Cross Ambiguity Function
3.2. Fractional Lower Order Statistics Cross Ambiguity Fuction
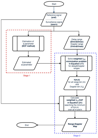
4. Proposed Algorithm
5. Simulation and Experimental Results
5.1. Simulation Results
5.1.1. Performance Criteria
5.1.2. Scenarios
- It can be said that the PoD value of the proposed algorithm is higher than these of the other two algorithms throughout the range.
 - While the proposed method and the FLOSCAF method produce consistent results throughout the entire range, the detection performance of the CAF method increases as the value increases.
 - When RMSE graphs and PoD graphs are considered together, it is observed that the graphs show interrelated results. As the PoD values of the algorithms increase, the RMSE values decrease.
 - Finally, it is concluded that as the RCS values of the targets increase, the detection performances of all three algorithms improve.
 
5.2. Experimental Results with Real Data
5.2.1. Scenarios
6. Conclusions
Author Contributions
Funding
Acknowledgments
Conflicts of Interest
References
- Griffiths, H.; Baker, C. An Introduction to Passive Radar; Artech House: Norwood, MA, USA, 2017. [Google Scholar]
 - Kay, S.M. Fundamentals of Statistical Signal Processing; Prentice Hall PTR: Upper Saddle River, NJ, USA, 1998. [Google Scholar]
 - Shan, T.; Liu, S.; Tao, R.; Zhang, G. Experiment demonstration of micro-Doppler detection of rotor blades with passive coherent location based on digital video broadcast. J. Commun. Technol. Electron. 2014, 59, 1215–1224. [Google Scholar] [CrossRef]
 - Liu, S.; Ma, Y.; Huang, Y. Sea clutter cancellation for passive radar sensor exploiting multi-channel adaptive filters. IEEE Sens. J. 2019, 19, 982–995. [Google Scholar] [CrossRef]
 - Zemmari, R.; Knoedler, B.; Nickel, U. GSM passive coherent location: Improving range resolution by mismatched filtering. In 2013 IEEE Radar Conference (RadarCon13); IEEE: Piscataway, NJ, USA, 2013; pp. 1–6. [Google Scholar]
 - Yang, X.; Huo, K.; Jiang, W.; Zhao, J.; Qiu, Z. A passive radar system for detecting UAV based on the OFDM communication signal. In 2016 Progress in Electromagnetic Research Symposium (PIERS); IEEE: Piscataway, NJ, USA, 2016; pp. 2757–2762. [Google Scholar]
 - Fang, G.; Yi, J.; Wan, X.; Liu, Y.; Ke, H. Experimental research of multistatic passive radar with a single antenna for drone detection. IEEE Access 2018, 6, 33542–33551. [Google Scholar] [CrossRef]
 - Chadwick, A. Micro-drone detection using software-defined 3G passive radar. In Proceedings of the International Conference on Radar Systems (Radar 2017), Belfast, UK, 23–26 October 2017; pp. 1–6. [Google Scholar]
 - Berger, C.R.; Demissie, B.; Heckenbach, J.; Willett, P.; Zhou, S. Signal processing for passive radar using OFDM waveforms. IEEE J. Sel. Top. Sign. Proces. 2010, 4, 226–238. [Google Scholar] [CrossRef]
 - Hariri, A.; Babaie-Zadeh, M. Compressive detection of sparse signals in additive white Gaussian noise without signal reconstruction. Signal Process. 2017, 131, 376–385. [Google Scholar] [CrossRef]
 - Zheng, L.; Wang, X. Super-resolution delay-Doppler estimation for OFDM passive radar. IEEE Trans. Signal Process. 2017, 65, 2197–2210. [Google Scholar] [CrossRef]
 - Liu, S.; Shan, T.; Tao, R.; Zhang, Y.; Zhang, D.G.; Zhang, F.; Wang, Y. Sparse discrete fractional Fourier transform and its applications. IEEE Trans. Signal Process. 2014, 62, 6582–6595. [Google Scholar] [CrossRef]
 - Davey, S.J.M.; Rutten, G.; Cheung, B. A comparison of detection performance for several track-before-detect algorithms. EURASIP J. Adv. Signal Process. 2008, 2008, 428036. [Google Scholar] [CrossRef]
 - Lehmann, F. Recursive Bayesian filtering for multitarget track-before-detect in passive radars. IEEE Trans. Aerosp. Electron. Syst. 2012, 48, 2458–2480. [Google Scholar] [CrossRef]
 - Zhang, P.; Zheng, J.; Pan, S.; Feng, S.; Guo, Y. ANNDP-TBD algorithm for passive coherent location. In Proceedings of the 2017 36th Chinese Control Conference (CCC), Dalian, China, 26–28 July 2017; pp. 49–53. [Google Scholar]
 - Wang, H.; Yi, J.; Wan, X. Greedy algorithm-based track-before-detect in radar systems. IEEE Sens. J. 2018, 18, 7158–7165. [Google Scholar] [CrossRef]
 - Malanowsky, M. Signal Processing for Passive Bistatic Radar; Artech House: Norwood, MA, USA, 2019. [Google Scholar]
 - Shao, M.; Nikias, C.L. Signal processing with fractional lower order moments: Stable processes and their applications. Proc. IEEE 1993, 81, 986–1010. [Google Scholar] [CrossRef]
 - Gao, J.; Du, J.; Wang, W. Radar detection of fluctuating targets under heavy-tailed clutter using track-before-detect. Sensors 2018, 18, 2241. [Google Scholar] [CrossRef] [PubMed]
 - Middleton, D. Non-Gaussian noise models in signal processing for telecommunications: New methods an results for class a and class b noise models. IEEE Trans. Inf. Theory 1999, 45, 1129–1149. [Google Scholar] [CrossRef]
 - Kuruoğlu, E.E.; Rayner, P.J.; Fitzgerald, W.J. Least lp-norm impulsive noise cancellation with polynomial filters. Signal Process. 1998, 69, 1–14. [Google Scholar] [CrossRef]
 - Kozick, R.J.; Sadler, B.M. Maximum-likelihood array processing in non-Gaussian noise with Gaussian mixtures. IEEE Trans. Signal Process. 2000, 48, 3520–3535. [Google Scholar]
 - Novey, M.; Adali, T.; Roy, A. A complex generalized Gaussian distribution—Characterization, generation, and estimation. IEEE Trans. Signal Process. 2010, 58, 1427–1433. [Google Scholar] [CrossRef]
 - Ma, X.; Nikias, C.L. Joint estimation of time delay and frequency delay in impulsive noise using fractional lower order statistics. IEEE Trans. Signal Process. 1996, 44, 2669–2687. [Google Scholar]
 - Georgiou, P.G.; Tsakalides, P.; Kyriakakis, C. α-stable modeling of noise and robust time-delay estimation in the presence of impulsive noise. IEEE Trans. Multimedia 1999, 1, 291–301. [Google Scholar] [CrossRef]
 - Jin, F.; Qiu, T. Adaptive time delay estimation based on the maximum correntropy criterion. Digital Signal Process. 2019, 88, 23–32. [Google Scholar] [CrossRef]
 - Jia, R.S.; Gong, Y.; Peng, Y.J.; Sun, H.M.; Zhang, X.L.; Lu, X.M. Time difference of arrival estimation of microseismic signals based on α-stable distribution. Nonlinear Processes Geophys. 2018, 25, 375. [Google Scholar] [CrossRef]
 - Liu, Y.; Zhang, Y.; Qiu, T.; Gao, J.; Na, S. Improved time difference of arrival estimation algorithms for cyclostationary signals in α-stable impulsive noise. Digital Signal Process. 2018, 76, 94–105. [Google Scholar] [CrossRef]
 - Gonzalez, J.G.; Paredes, J.L.; Arce, G.R. Zero-order statistics: A mathematical framework for the processing and characterization of very impulsive signals. IEEE Trans. Signal Process. 2006, 54, 3839–3851. [Google Scholar] [CrossRef]
 - Griffiths, H.D.; Baker, C.J. Passive coherent location radar systems. Part 1: Performance prediction. IEE Proc. Radar Sonar Navig. 2005, 152, 153–159. [Google Scholar] [CrossRef]
 - Nikias, C.L.; Shao, M. Signal Processing with alpha Stable Distributions and Applications; Wiley: New York, NY, USA, 1995. [Google Scholar]
 - Stein, S. Algorithms for ambiguity function processing. IEEE Trans. Acoust. Speech Signal Process. 1981, 29, 588–599. [Google Scholar] [CrossRef]
 - Ge, D.; Jiang, X.; Ye, Y. A note on the complexity of lp minimization. Math. Program. 2011, 129, 285–299. [Google Scholar] [CrossRef]
 - Yin, W. Sparse OptimizationLecture: Nonconvex Sparse Optimization. Available online: https://www.math.ucla.edu/wotaoyin/summer2013/slides/Lec12Nonconvex.pdf (accessed on 23 July 2019).
 - Boyd, S.; Vandenberghe, L. Convex Optimization; Cambridge University Press: New York, NY, USA, 2004. [Google Scholar]
 - Bubeck, S. Convex Optimization: Algorithms and Complexity. Available online: https://arxiv.org/abs/1405.4980 (accessed on 1 June 2019).
 - Jiang, X.; Zeng, W.J.; So, H.C.; Rajan, S.; Kirubarajan, T. Robust matched filtering in lp-space. IEEE Trans. Signal Process. 2015, 63, 6184–6199. [Google Scholar] [CrossRef]
 - Mandelbrot, B.B. The Variation of Certain Speculative Prices, in Fractals and Scaling in Finance; Springer: New York, NY, USA, 1997; pp. 371–418. [Google Scholar]
 - Brorsen, B.W.; Yang, S.R. Maximum likelihood estimates of symmetric stable distribution parameters. Commun. Stat. Simul. Comput. 1990, 19, 1459–1464. [Google Scholar] [CrossRef]
 - Zolotarev, V.M. One-Dimensional Stable Distributions; American Mathematical Society: Providence, RI, USA, 1986. [Google Scholar]
 - Kuruoglu, E.E. Density parameter estimation of skewed α-stable distributions. IEEE Trans. Signal Process. 2001, 49, 2192–2201. [Google Scholar] [CrossRef]
 - Fama, E.F.; Roll, R. Parameter estimates for symmetric stable distributions. J. Am. Stat. Assoc. 1971, 66, 331–338. [Google Scholar] [CrossRef]
 - McCulloch, J.H. Simple consistent estimators of stable distribution parameters. Commun. Stat. Simul. Comput. 1986, 15, 1109–1136. [Google Scholar] [CrossRef]
 - Koutrouvelis, I.A. Regression-type estimation of the parameters of stable laws. J. Am. Stat. Assoc. 1980, 75, 918–928. [Google Scholar] [CrossRef]
 - Koutrouvelis, I.A. An iterative procedure for the estimation of the parameters of stable laws: An iterative procedure for the estimation. Commun. Stat. Simul. Comput. 1981, 10, 17–28. [Google Scholar] [CrossRef]
 - Tunçel, L. Primal-dual symmetry and scale invariance of interior-point algorithms for convex optimization. Math. Oper. Res. 1998, 23, 708–718. [Google Scholar] [CrossRef]
 - Ben-Tal, A.; Nemirovski, A. Lectures on Modern Convex Optimization: Analysis, Algorithms, and Engineering Applications; Siam: Philadelphia, PA, USA, 2001. [Google Scholar]
 - Cai, X.Z.; Wang, G.Q.; El Ghami, M.; Yue, Y.J. Complexity analysis of primal-dual interior-point methods for linear optimization based on a new parametric kernel function with a trigonometric barrier term. Abstr. Appl. Anal. 2014, 2014, 710158. [Google Scholar] [CrossRef]
 - Grant, M.; Boyd, S. Cvx: Matlab Software for Disciplined Convex Programming, Version 2.1. Available online: https://cvxr.com/cvx (accessed on 4 March 2019).
 














| Target | Time Delay Cell | Doppler Shift Cell | Radar Cross Section (RCS) (m2) | 
|---|---|---|---|
| 1 | 2 | −6 | 0.5/1/2 | 
| 2 | 9 | −6 | 0.5/1/2 | 
| 3 | 9 | −3 | 0.5/1/2 | 
| 4 | 12 | −1 | 0.5/1/2 | 
| 5 | 5 | 3 | 0.5/1/2 | 
| 6 | 10 | 3 | 0.5/1/2 | 
| 7 | 2 | 6 | 0.5/1/2 | 
| 8 | 8 | 6 | 0.5/1/2 | 
| A1 | 12 | 0 | 0.5/1/2 | 
| A2 | 2 | 5 | 0.5/1/2 | 
© 2020 by the authors. Licensee MDPI, Basel, Switzerland. This article is an open access article distributed under the terms and conditions of the Creative Commons Attribution (CC BY) license (http://creativecommons.org/licenses/by/4.0/).
Share and Cite
Satar, B.; Soysal, G.; Jiang, X.; Efe, M.; Kirubarajan, T. Robust Weighted l1,2 Norm Filtering in Passive Radar Systems. Sensors 2020, 20, 3270. https://doi.org/10.3390/s20113270
Satar B, Soysal G, Jiang X, Efe M, Kirubarajan T. Robust Weighted l1,2 Norm Filtering in Passive Radar Systems. Sensors. 2020; 20(11):3270. https://doi.org/10.3390/s20113270
Chicago/Turabian StyleSatar, Baris, Gokhan Soysal, Xue Jiang, Murat Efe, and Thiagalingam Kirubarajan. 2020. "Robust Weighted l1,2 Norm Filtering in Passive Radar Systems" Sensors 20, no. 11: 3270. https://doi.org/10.3390/s20113270
APA StyleSatar, B., Soysal, G., Jiang, X., Efe, M., & Kirubarajan, T. (2020). Robust Weighted l1,2 Norm Filtering in Passive Radar Systems. Sensors, 20(11), 3270. https://doi.org/10.3390/s20113270
        
