Guide Star Selection for the Three-FOV Daytime Star Sensor
Abstract
:1. Introduction
2. Model of the Three-FOV Daytime Star Sensor
2.1. Introduction of the Three-FOV Star Sensor
2.2. An Example of the Three-FOV Daytime Star Sensor with Narrow FOV
3. The Improved Spherical Spiral Guide Star Selection Method
3.1. The Guide-Star-Selection Criteria
3.2. The Improved Spherical Spiral Methods
3.2.1. Introduction of the Spherical Spiral Method
3.2.2. Improved Spherical Spiral Method Based on Selection Constraint
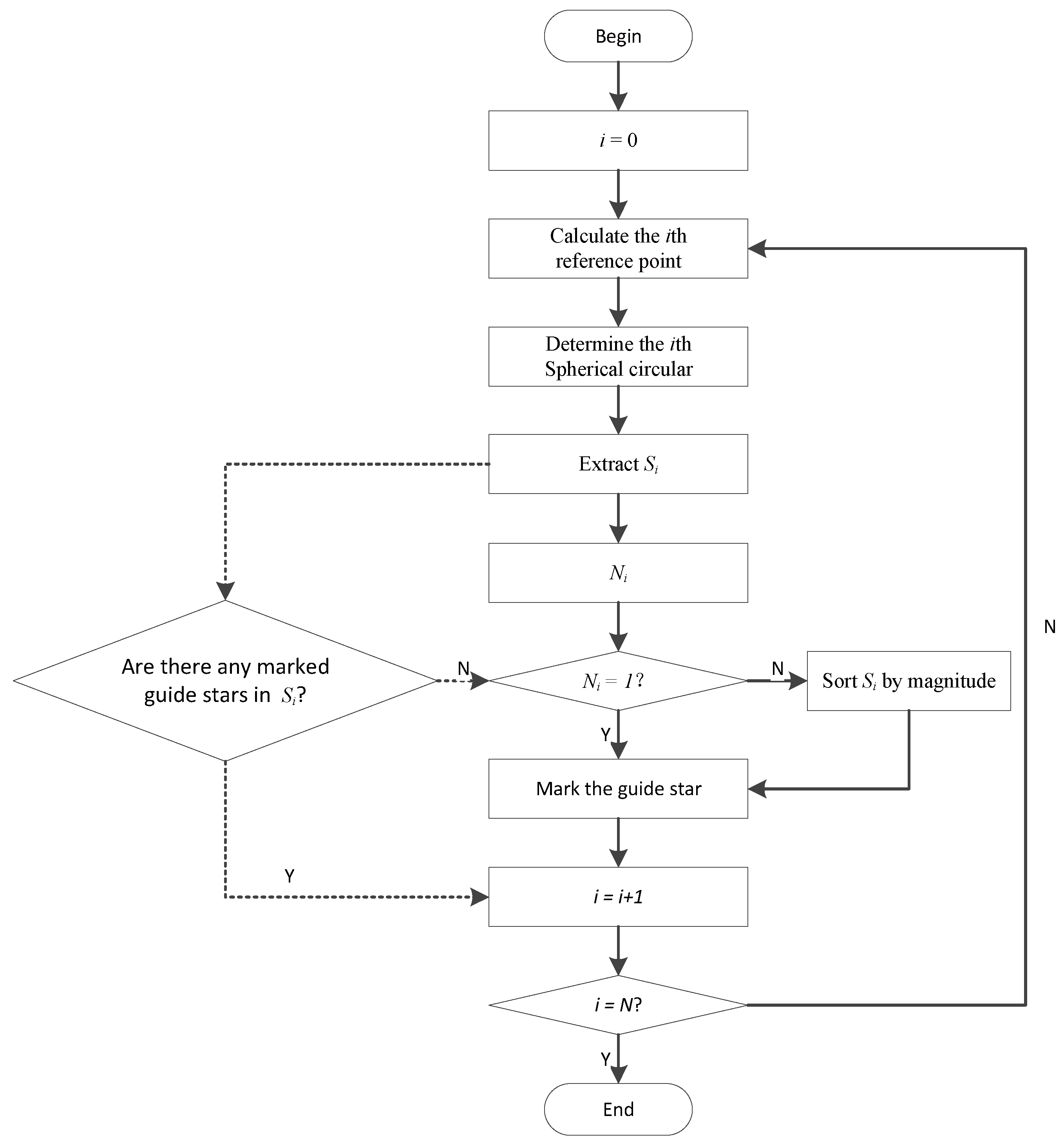
- (1)
- Generate the basic guide star catalog from the 2Mass PSC star catalog with MFM method. The magnitude of MFM method is based on the limit detection magnitude of the star sensor.
- (2)
- Let i = 0.
- (3)
- Calculate the ith position of the reference point with Equations (3)–(5).
- (4)
- Determine the ith reference spherical circle. The center of the reference spherical circle is the position of the reference point. In addition, the radius of the reference spherical circle is less than or equal to the radius of the FOV of the star sensor.
- (5)
- Extract the set of candidate guide stars in the ith reference spherical circle from the basic guide star catalog.
- (6)
- If there is only one star in , the star is marked as the guide star directly. Otherwise, the stars in should be sorted according to the magnitude, and the brightest star is marked.
- (7)
- Let i = i+1.
- (8)
- Repeat step (3) to (7) until i = N. N is the total number of the reference points.
- (9)
- Construct guide star catalog with all the marked stars.
3.2.3. Study on the Optimal Number of Reference Points
4. Results and Discussion
4.1. Characteristics of Guide Star Catalogs Generated by Different Methods
4.2. Performance of the Guide Star Catalogs Generated by Different Methods
5. Conclusions
Author Contributions
Funding
Acknowledgments
Conflicts of Interest
References
- Liebe, C.C. Accuracy performance of star trackers—A tutorial. Aerosp. Electron. Syst. 2002, 38, 587–599. [Google Scholar] [CrossRef]
- Rad, A.M.; Nobari, J.H.; Nikkhah, A.A. Optimal attitude and position determination by integration of INS, star tracker, and horizon sensor. IEEE Aerosp. Electron. Syst. Mag. 2014, 29, 20–33. [Google Scholar] [CrossRef]
- Underwood, A.R.; Thein, M.-W.L. Celestial Navigation-Based Controller Design for Extraterrestrial Surface Navigation. In Proceedings of the AIAA Guidance, Navigation, and Control (GNC) Conference, Boston, MA, USA, 22 August 2013; p. 5248. [Google Scholar]
- Qiuying, W.; Minghui, Z.; Zheng, G.; Hui, W. Integrated navigation method using marine inertial navigation system and star sensor based on model predictive filtering. In Proceedings of the 2018 IEEE/ION Position, Location and Navigation Symposium (PLANS), Monterey, CA, USA, 23–26 April 2018; pp. 850–857. [Google Scholar]
- Wang, H.; Liu, J.; Xue, Y.; Liu, Y.; Liu, M.; Wang, L.; Yang, S.; Lin, S.; Chen, S.; Luo, J. Optical technologies for space sensor. In Proceedings of the Applied Optics and Photonics China (AOPC2015), Beijing, China, 8 October 2015; p. 96780B. [Google Scholar]
- Truesdale, N.A.; Dinkel, K.J.; Dischner, Z.J.B.; Diller, J.H.; Young, E.F. DayStar: Modeling and test results of a balloon-borne daytime star tracker. In Proceedings of the 2013 IEEE Aerospace Conference, Big Sky, MT, USA, 2–9 March 2013; pp. 1–12. [Google Scholar]
- Dietz, K.L.; Ramsey, B.D.; Alexander, C.D.; Apple, J.A.; Ghosh, K.; Swift, W.R. Daytime aspect camera for balloon altitudes. OPTICE 2002, 41, 2641–2652. [Google Scholar] [CrossRef]
- Rex, M.; Chapin, E.; Devlin, M.J.; Gundersen, J.; Klein, J.; Pascale, E.; Wiebe, D. BLAST autonomous daytime star cameras. In Proceedings of the Ground-based and Airborne Instrumentation for Astronomy, Orlando, FL, USA, 29 June 2006; p. 62693H. [Google Scholar]
- Gelin, B.; Chalte, C.; Majewski, L.; Blarre, L.; Martinez, P.-E.; Dussy, S. Multiple heads management and validation in HYDRA star tracker. In Proceedings of the 33rd Annual AAS Rocky Mountain Guidance and Control Conference, Breckenridge, CO, USA, 5–10 February 2010; pp. 343–360. [Google Scholar]
- Denver, T.; Jorgensen, J.L.; Michelsen, R.; Jorgensen, P.S. The microasc star tracker generic developments and performance. In Proceedings of the 4S Symposium Small Satellites, Systems and Services, Chia Laguna, Sardinia, Italy, 25–29 September 2006; p. 21. [Google Scholar]
- Yoshikawa, S.; Miyatake, K.; Kawano, H.; Shimoji, H.; Suzuki, T.; Kunii, Y.; Hama, K.; Oka, N. Spacecraft attitude and body rate estimation with multi-head star sensor: Concept, design and on-orbit results. Adv. Astronaut. Sci. 2012, 144, 885–897. [Google Scholar] [CrossRef]
- Hansen, M.P.; Malchow, D.S. Overview of SWIR detectors, cameras, and applications. In Proceedings of the SPIE Defense and Security Symposium, Orlando, FL, USA, 16–20 March 2008; p. 69390I. [Google Scholar]
- Xu, Q.; Zhao, C.; Li, X. Stellar radiation modeling and image simulation for airborne daytime star sensor. In Proceedings of the 2016 IEEE International Conference on Signal and Image Processing (ICSIP), Beijing, China, 13–15 August 2016; pp. 630–635. [Google Scholar]
- Wang, W.; Wei, X.; Li, J.; Wang, G. Noise suppression algorithm of short-wave infrared star image for daytime star sensor. Infrared Phys. Technol. 2017, 85, 382–394. [Google Scholar] [CrossRef]
- Roshanian, J.; Yazdani, S.; Bekran Behesht, S.; Ebrahimi, M. 2MASS infrared star catalog data mining for use onboard a daytime star tracker. In Proceedings of the 2015 7th International Conference on Recent Advances in Space Technologies (RAST), Istanbul, Turkey, 16–19 June 2015; pp. 75–79. [Google Scholar]
- Ho, K.; Nakasuka, S. Novel star identification method combining two star trackers with extended FOVs. In Proceedings of the AIAA Guidance, Navigation, and Control Conference, Toronto, ON, Canada, 2–5 August 2010; p. 8448. [Google Scholar]
- Mortari, D.; Junkins, J.L. SP-Search star pattern recognition for multiple fields of view star trackers, Paper AAS 99-437. In Proceedings of the Advances in the Astronautical Sciences, Breckenridge, CA, USA, 7–10 February 1999; pp. 2127–2143. [Google Scholar]
- Li, J.; Wang, G.; Wei, X. Generation of Guide Star Catalog for Star Trackers. IEEE Sens. J. 2018, 18, 4592–4601. [Google Scholar] [CrossRef]
- Zhang, C.; Shen, X.B.; Chen, C.Y. Boltzmann entropy based star identification algorithm for star tracker. In Proceedings of the MIPPR 2005: Image Analysis Techniques, Wuhan, China, 3 November 2005; pp. 75–80. [Google Scholar]
- Vedder, J.D. Star trackers, star catalogs, and attitude determination—Probabilistic aspects of system design. J. Guidance Control Dyn. 1993, 16, 498–504. [Google Scholar] [CrossRef]
- Bauer, R. Distribution of Points on a Sphere with Application to Star Catalogs. J. Guidance Control Dyn. 2000, 23, 130–137. [Google Scholar] [CrossRef]
- Samaan, M.A.; Bruccoleri, C.; Mortari, D.; Junkins, J.L. Novel techniques for creating nearly uniform star catalog, Paper AAS 03-609. In Proceedings of the AIAA/AAS Astrodynamics Conference, Big Sky, Montana, MT, USA, 3–7 August 2003; pp. 1691–1703. [Google Scholar]
- Wang, W.; Wei, X.; Li, J.; Zhang, G. Guide star catalog generation for short-wave infrared (SWIR) All-Time star sensor. Rev. Sci. Instrum. 2018, 89, 075003. [Google Scholar] [CrossRef] [PubMed]
- Kim, H.-Y.; Junkins, J.L. Self-organizing guide star selection algorithm for star trackers: Thinning method. In Proceedings of the 2002 IEEE Aerospace Conference, Big Sky, MT, USA, 9–16 March 2002; pp. 2275–2284. [Google Scholar]
- Wu, L.; Wang, J.L.; Wang, H.J. Guide star selection for star pattern recognition between three FOVs. Opt. Precis. Eng. 2015, 23, 1732–1741. [Google Scholar] [CrossRef]
- Ganci, G.; Vicari, A.; Fortuna, L.; Del Negro, C. The HOTSAT volcano monitoring system based on a combined use of SEVIRI and MODIS multispectral data. Ann. Geophys. 2011, 54, 544–550. [Google Scholar] [CrossRef]
- Belenkii, M.; Bruns, D.; Rye, V.; Brinkley, T. Daytime Stellar Imager for Attitude Determination. U.S. Patent 7447591 B2, 4 November 2008. [Google Scholar]













| Method | MFM 6.5 | 1st-SOPM | SSM | ISSM1 | ISSM2 |
|---|---|---|---|---|---|
| Number of guide stars | 192,181 | 34,633 | 41,561 | 23,638 | 20,615 |
| Method | Probability of Brightness Sort for Guide Star in FOV (%) | |||||
|---|---|---|---|---|---|---|
| 0 | 1 | 2 | 3 | 4 | 5 | |
| ISSM1 | 98.30 | 1.45 | 0.18 | 0.04 | 0.01 | 0.01 |
| ISSM2 | 89.32 | 8.41 | 1.56 | 0.44 | 0.13 | 0.07 |
| 1st-SOPM | 90.43 | 8.10 | 1.17 | 0.24 | 0.04 | 0.01 |
© 2019 by the authors. Licensee MDPI, Basel, Switzerland. This article is an open access article distributed under the terms and conditions of the Creative Commons Attribution (CC BY) license (http://creativecommons.org/licenses/by/4.0/).
Share and Cite
Wu, L.; Xu, Q.; Wang, H.; Lyu, H.; Li, K. Guide Star Selection for the Three-FOV Daytime Star Sensor. Sensors 2019, 19, 1457. https://doi.org/10.3390/s19061457
Wu L, Xu Q, Wang H, Lyu H, Li K. Guide Star Selection for the Three-FOV Daytime Star Sensor. Sensors. 2019; 19(6):1457. https://doi.org/10.3390/s19061457
Chicago/Turabian StyleWu, Liang, Qian Xu, Haojing Wang, Hongwu Lyu, and Kaipeng Li. 2019. "Guide Star Selection for the Three-FOV Daytime Star Sensor" Sensors 19, no. 6: 1457. https://doi.org/10.3390/s19061457
APA StyleWu, L., Xu, Q., Wang, H., Lyu, H., & Li, K. (2019). Guide Star Selection for the Three-FOV Daytime Star Sensor. Sensors, 19(6), 1457. https://doi.org/10.3390/s19061457

