Extracting Coastal Raft Aquaculture Data from Landsat 8 OLI Imagery
Abstract
1. Introduction
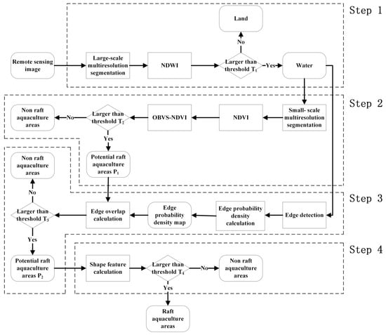
2. Methods
2.1. Water Area Extraction
2.2. Potential Raft Aquaculture P1 Extraction by Thresholding OBVS-NDVI
2.3. Potential Raft Aquaculture P2 Extraction by Thresholding Edge Overlap
2.4. Reprocessing Extraction by Shape Feature
3. Experiments and Analysis
3.1. Experimental Data
3.2. Accuracy Evaluation
3.3. Parameter Setting
3.3.1. Image Segmentation Parameters Setting
3.3.2. Threshold Parameters (T1, T2, T3) Setting
3.4. Result and Analysis
3.4.1. Edge Overlap Degree Experiment of Different Threshold
3.4.2. Comparative Method Analysis
4. Summary
Author Contributions
Funding
Conflicts of Interest
References
- Ottinger, M.; Clauss, K.; Kuenzer, C. Aquaculture: Relevance, distribution, impacts and spatial assessments—A review. Ocean Coast. Manag. 2016, 119, 244–266. [Google Scholar] [CrossRef]
- FAO. The State of World Fisheries and Aquaculture 2016; FAO: Rome, Italy, 2016. [Google Scholar]
- Wang, F. Comments on Marine Resources and Environment Conditions in Beibu Gulf and Strategic Conception for Development. Resour. Ind. 2000, 1, 37–41. [Google Scholar]
- Primavera, J.H. Overcoming the impacts of aquaculture on the coastal zone. Ocean Coast. Manag. 2006, 49, 531–545. [Google Scholar] [CrossRef]
- Moffitt, C.M.; Cajas-Cano, L. Blue Growth: The 2014 FAO State of World Fisheries and Aquaculture. Fisheries 2014, 39, 552–553. [Google Scholar] [CrossRef]
- FAO; UNEP. Planning and Management for Sustainable Coastal Aquaculture Development; FAO: Rome, Italy, 2001. [Google Scholar]
- Gao, L.; Yang, X.; Su, F.; Liu, Y. Remote sensing analysis of gravity-center migration of the aquaculture in the Zhujiang River Estuary. J. Trop. Oceanogr. 2010, 29, 35–40. [Google Scholar]
- Xia, L.; Liu, Z.; Xu, S. Estimation on pollution load and analysis on spatial characteristics of mariculture in Zhelin Bay. Guangdong Agric. Sci. 2017, 12, 23. [Google Scholar]
- Kuenzer, C.; Ottinger, M.; Wegmann, M.; Guo, H.D.; Wang, C.L.; Zhang, J.Z.; Dech, S.; Wikelski, M. Earth observation satellite sensors for biodiversity monitoring: Potentials and bottlenecks. Int. J. Remote Sens. 2014, 35, 6599–6647. [Google Scholar] [CrossRef]
- Wang, Z.; Yang, X.; Liu, Y.; Chen, L. Extraction of coastal raft cultivation area with heterogeneous water background by thresholding object-based visually salient NDVI from high spatial resolution imagery. Remote Sens. Lett. 2018, 9, 839–846. [Google Scholar] [CrossRef]
- Wu, Y.; Chen, F.; Ma, Y.; Liu, J.; Li, X. Research on automatic extraction method for coastal aquaculture area using Landsat8 data. Remote Sens. Land Resour. 2018, 30, 96–105. [Google Scholar]
- Min, W.; Qi, C.; Jie, W.; Ming, D.; Lv, G. Raft cultivation area extraction from high resolution remote sensing imagery by fusing multi-scale region-line primitive association features. Isprs J. Photogramm. Remote Sens. 2017, 123, 104–113. [Google Scholar]
- Xie, Y.; Wang, M.; Zhang, X. An Object-oriented Approach for Extracting Farm Waters within Coastal Belts. Remote Sens. Technol. Appl. 2009, 24, 68–72. [Google Scholar]
- Kong, C.; Kai, X.; Wu, C.; Gang, L. Classification and extraction of the urban land-use information from high-resolution image based on the multi-features of the objects. In MIPPR 2005: Geospatial Information, Data Mining, and Applications; International Society for Optics and Photonics: Bellingham, WA, USA, 2005. [Google Scholar]
- Platt, R.V.; Rapoza, L. An Evaluation of an Object-Oriented Paradigm for Land Use/Land Cover Classification. Prof. Geogr. 2008, 60, 87–100. [Google Scholar] [CrossRef]
- Blaschke, T. Object based image analysis for remote sensing. ISPRS J. Photogramm. Remote Sens. 2010, 65, 2–16. [Google Scholar] [CrossRef]
- Tiede, D.; Lang, S.; Albrecht, F.; Hölbling, D.; Hay, G.J.; Blaschke, T. Object-based class modeling for cadastre-constrained delineation of geo-objects. Photogramm. Eng. Remote Sens. 2010, 76, 193–202. [Google Scholar] [CrossRef]
- Blaschke, T.; Hay, G.J.; Kelly, M.; Lang, S.; Hofmann, P.; Addink, E.; Feitosa, R.Q.; Meer, F.V.D.; Werff, H.V.D.; Coillie, F.V. Geographic Object-Based Image Analysis—Towards a new paradigm. Isprs J. Photogramm. Remote Sens. 2014, 87, 180–191. [Google Scholar] [CrossRef] [PubMed]
- Gang, C.; Weng, Q.; Hay, G.J.; He, Y. Geographic object-based image analysis (GEOBIA): Emerging trends and future opportunities. Gisci. Remote Sens. 2018, 2, 159–182. [Google Scholar]
- Lin, G.; Sun, S.; Zeng, L.; Zhuang, S. Application of high resolution satellite remote sensing in survey of ecological environment at Xiamen Bay. J. Oceanogr. Taiwan Strait 2003, 2, 242–247. [Google Scholar]
- Li, J.; He, L.; Dai, J.; Li, J. Extract enclosure culture in lakes based on remote sensing image texture information. J. Lake Sci. 2006, 18, 337–342. [Google Scholar]
- Zhou, X.; Wang, X.; Xiang, T.; Jiang, H. Method of Autom atic Extracting Seaside Aquaculture Land Based on ASTER Remote Sensing Image. Wetl. Sci. 2006, 4, 64–68. [Google Scholar]
- Chu, J.; Zhao, D.; Zhang, F.; Wei, B.; Li, C.; Suo, A. Monitormethod of rafts cultivation by remote sense-A case of Changhai. Mar. Environ. Sci. 2008, 27, 35–40. [Google Scholar]
- Wang, J.; Gao, J. Extraction of Enclosure Culture in Gehu Lake Based on Correspondence Analysis. J. Remote Sens. 2008, 12, 716–723. [Google Scholar]
- Xu, S.; Xia, L.; Peng, H.; Li, X. Remote Sensing Extraction of Mariculture Models Based on Object-oriented. Geomat. Spat. Inf. Technol. 2018, 41, 110–112. [Google Scholar]
- Ma, Y.; Zhao, D.; Wang, R.; Su, W. Offshore aquatic farming areas extraction method based on ASTER data. Trans. Csae 2010, 26, 120–124. [Google Scholar]
- Yi, G.U.; Quan, G.L.; Xiong, S.Q.; Xin, Z.J.; Guo, F.Z. Spectral-ratio Radon Background Correction Method in Airborne γ-ray Spectrometry Based on Compton Scattering Deduction. At. Energy Sci. Technol. 2014, 48, 147–151. [Google Scholar]
- Rajitha, K.; Mukherjee, C.K.; Chandran, R.V. Applications of remote sensing and GIS for sustainable management of shrimp culture in India. Aquac. Eng. 2007, 36, 1–17. [Google Scholar] [CrossRef]
- Itti, L.; Koch, C.; Niebur, E. A model of saliency-based visual attention for rapid scene analysis. IEEE Trans. Pattern Anal. Mach. Intell. 1998, 20, 1254–1259. [Google Scholar] [CrossRef]
- Sun, Y.R.; Fisher, R. Object-based visual attention for computer vision. Artif. Intell. 2003, 146, 77–123. [Google Scholar] [CrossRef]
- Mcfeeters, S.K. The use of the Normalized Difference Water Index (NDWI) in the delineation of open water features. Int. J. Remote Sens. 1996, 17, 1425–1432. [Google Scholar] [CrossRef]
- Ohtsu, N. A Threshold Selection Method from Gray-Level Histograms. IEEE Trans. Syst. Man Cybern. 2007, 9, 62–66. [Google Scholar] [CrossRef]
- Defries, R.S.; Townshend, J.R.G. NDVI-derived land cover classifications at a global scale. Int. J. Remote Sens. 1994, 15, 3567–3586. [Google Scholar] [CrossRef]
- Deriche, R. Using canny criteria to derive a recursively implemented optimal edge detector. Int. J. Comput. Vis. 1987, 1, 167–187. [Google Scholar] [CrossRef]
- Wu, L.; Yu, X.; Huang, L. Edge detection method of remote sensing images based on FCM clustering algorithm and canny operator. Eng. Surv. Mapp. 2014, 23, 1–4. [Google Scholar]
- Gonzalez, R.C.; Woods, R.E. Digital Image Processing, 3rd ed.; Pearson Education: London, UK, 2007. [Google Scholar]
- Baatz, M.; Schape, A. Multiresolution segmentation: An optimization approach for high quality multi-scale image segmentation. Angew. Geogr. Inf. 2000, Xii, 12–23. [Google Scholar]
- Benz, U.C.; Hofmann, P.; Willhauck, G.; Lingenfelder, I.; Heynen, M. Multi-resolution, object-oriented fuzzy analysis of remote sensing data for GIS-ready information. ISPRS J. Photogramm. Remote Sens. 2004, 58, 239–258. [Google Scholar] [CrossRef]
- Wang, Z.; Meng, F.; Yang, X.; Yang, F.; Fang, Y. Study on the Automatic Selection of Segmentation Scale Parameters for High Spatial Resolution Remote Sensing Images. J. Geo-Inf. Sci. 2016, 18, 639–648. [Google Scholar]
- Zhang, T.; Yang, X.; Tong, L.; He, P. Selection of best-fitting scale parameters in image segmentation based on multiscale segmentation image database. Remote Sens. Land Resour. 2016, 28, 59–63. [Google Scholar]
- Costa, H.; Foody, G.M.; Boyd, D.S. Supervised methods of image segmentation accuracy assessment in land cover mapping. Remote Sens. Environ. 2018, 205, 338–351. [Google Scholar] [CrossRef]
- Dragut, L.; Csillik, O.; Eisank, C.; Tiede, D. Automated parameterisation for multi-scale image segmentation on multiple layers. ISPRS J. Photogramm. Remote Sens. 2014, 88, 119–127. [Google Scholar] [CrossRef] [PubMed]
- Wang, Z.H.; Lu, C.; Yang, X.M. Exponentially sampling scale parameters for the efficient segmentation of remote-sensing images. Int. J. Remote Sens. 2018, 39, 1628–1654. [Google Scholar] [CrossRef]







| Name | Location | Size | Acquisition Time | Image Path/Row |
|---|---|---|---|---|
| Area 1 | Liaoning | 1023 × 1023 | 03MAR2017 | 119,033 |
| Area 2 | Shandong | 1026 × 1026 | 21MAR2016 | 119,034 |
| Area 3 | Fujian | 1025 × 1025 | 13FEB2017 | 118,041 |
| Study Area | Method | Recall (%) | Precision (%) | F-Measure (%) |
|---|---|---|---|---|
| Area1 | OBVS-NDVI | 96.22 | 87.35 | 91.57 |
| Proposed | 93.30 | 99.26 | 96.19 | |
| Area2 | OBVS-NDVI | 89.65 | 66.85 | 76.59 |
| Proposed | 83.40 | 93.68 | 88.24 | |
| Area3 | OBVS-NDVI | 95.67 | 60.90 | 74.43 |
| Proposed | 85.90 | 88.74 | 87.30 |
© 2019 by the authors. Licensee MDPI, Basel, Switzerland. This article is an open access article distributed under the terms and conditions of the Creative Commons Attribution (CC BY) license (http://creativecommons.org/licenses/by/4.0/).
Share and Cite
Wang, J.; Sui, L.; Yang, X.; Wang, Z.; Liu, Y.; Kang, J.; Lu, C.; Yang, F.; Liu, B. Extracting Coastal Raft Aquaculture Data from Landsat 8 OLI Imagery. Sensors 2019, 19, 1221. https://doi.org/10.3390/s19051221
Wang J, Sui L, Yang X, Wang Z, Liu Y, Kang J, Lu C, Yang F, Liu B. Extracting Coastal Raft Aquaculture Data from Landsat 8 OLI Imagery. Sensors. 2019; 19(5):1221. https://doi.org/10.3390/s19051221
Chicago/Turabian StyleWang, Jun, Lichun Sui, Xiaomei Yang, Zhihua Wang, Yueming Liu, Junmei Kang, Chen Lu, Fengshuo Yang, and Bin Liu. 2019. "Extracting Coastal Raft Aquaculture Data from Landsat 8 OLI Imagery" Sensors 19, no. 5: 1221. https://doi.org/10.3390/s19051221
APA StyleWang, J., Sui, L., Yang, X., Wang, Z., Liu, Y., Kang, J., Lu, C., Yang, F., & Liu, B. (2019). Extracting Coastal Raft Aquaculture Data from Landsat 8 OLI Imagery. Sensors, 19(5), 1221. https://doi.org/10.3390/s19051221

