Performance Evaluation of Direct-Link Backhaul for UAV-Aided Emergency Networks
Abstract
1. Introduction
2. UAV Serving Ground Users
3. The Architecture of Backhaul for UABS in Emergency Networks
3.1. Backhaul Architecture
3.2. Frequency Selection
4. Methodology
4.1. Emergency Network
4.2. Scenarios Definition
4.3. Path Loss Models
4.4. UAV Description
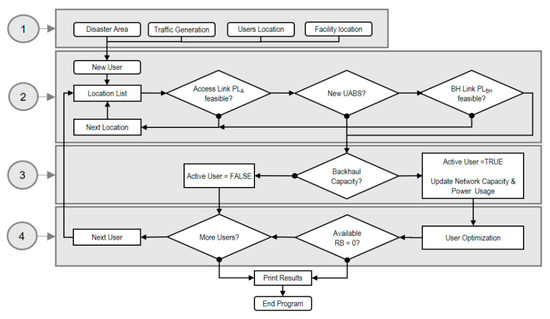
4.5. Deployment Tool and Algorithms
5. Results
5.1. Scenario I: LTE at 3.5 GHz No Carrier Aggregation
5.2. Scenario II: LTE at 3.5 GHz with Carrier Aggregation
5.3. Scenario III: LTE with a Millimeter-Wave Backhaul Link
6. Conclusions and Future Work
Author Contributions
Funding
Acknowledgments
Conflicts of Interest
References
- Statement from Digicel on Haiti Earthquake. Available online: https://web.archive.org/web/20100820123624/http://www.indiaprwire.com/pressrelease/telecommunications/2010011441347.htm (accessed on 19 June 2019).
- Miller, F.P.; Vandome, A.F.; McBrewster, J. Damage to Infrastructure in the 2010 Haiti Earthquake; Alphascript: San Carlos, CA, USA, 2010. [Google Scholar]
- FEMA. 2017 Hurricane Season FEMA After-Action Report; FEMA: Washington, DC, USA, 2017. [Google Scholar]
- Haryanto, A.T. Dampak Gempa Donggala Bikin 1.678 BTS Tak Berfungsi. Available online: https://inet.detik.com/telecommunication/d-4234684/dampak-gempa-donggala-bikin-1678-bts-tak-berfungsi (accessed on 19 June 2019).
- Deruyck, M.; Wyckmans, J.; Joseph, W.; Martens, L. Designing UAV-aided emergency networks for large-scale disaster scenarios. EURASIP J. Wirel. Commun. Netw. 2018, 2018, 79. [Google Scholar] [CrossRef]
- Merwaday, A.; Tuncer, A.; Kumbhar, A.; Guvenc, I. Improved Throughput Coverage in Natural Disasters: Unmanned Aerial Base Stations for Public-Safety Communications. IEEE Veh. Technol. Mag. 2016, 11, 53–60. [Google Scholar] [CrossRef]
- Zhao, N.; Lu, W.; Sheng, M.; Chen, Y.; Tang, J.; Yu, F.R.; Wong, K. UAV-Assisted Emergency Networks in Disasters. IEEE Wirel. Commun. 2019, 26, 45–51. [Google Scholar] [CrossRef]
- Merwaday, A.; Guvenc, I. UAV assisted heterogeneous networks for public safety communications. In Proceedings of the 2015 IEEE Wireless Communications and Networking Conference Workshops (WCNCW), New Orleans, LA, USA, 9–12 March 2015. [Google Scholar]
- Deruyck, M.; Wyckmans, J.; Martens, L.; Joseph, W. Emergency ad-hoc networks by using drone mounted base stations for a disaster scenario. In Proceedings of the 2016 IEEE 12th International Conference on Wireless and Mobile Computing, Networking and Communications (WiMob), New York, NY, USA, 17–19 October 2016. [Google Scholar]
- Cicek, C.T.; Gultekin, H.; Tavli, B.; Yanikomeroglu, H. UAV Base Station Location Optimization for Next Generation Wireless Networks: Overview and Future Research Directions. In Proceedings of the 2019 1st International Conference on Unmanned Vehicle Systems-Oman (UVS), Muscat, Oman, 5–7 February 2019. [Google Scholar]
- Deruyck, M.; Marri, A.; Mignardi, S.; Martens, L.; Joseph, W.; Verdone, R. Performance evaluation of the dynamic trajectory design for an unmanned aerial base station in a single frequency network. In Proceedings of the IEEE 28th International Symposium on Personal, Indoor and Mobile Radio Communications, Montreal, QC, Canada, 8–13 October 2017. [Google Scholar]
- Gangula, R.; Esrafilian, O.; Gesbert, D.; Roux, C.; Kaltenberger, F.; Knopp, R. Flying Rebots: First Results on an Autonomous UAV-Based LTE Relay Using Open Airinterface. In Proceedings of the 2018 IEEE 19th International Workshop on Signal Processing Advances in Wireless Communications (SPAWC), Kalamata, Greece, 25–28 June 2018. [Google Scholar]
- Kawamoto, Y.; Nishiyama, H.; Kato, N.; Ono, F.; Miura, R. Toward Future Unmanned Aerial Vehicle Networks: Architecture, Resource Allocation and Field Experiments. IEEE Wirel. Commun. 2019, 26, 94–99. [Google Scholar] [CrossRef]
- Mozaffari, M.; Saad, W.; Bennis, M.; Debbah, M. Efficient Deployment of Multiple Unmanned Aerial Vehicles for Optimal Wireless Coverage. IEEE Commun. Lett. 2016, 20, 1647–1650. [Google Scholar] [CrossRef]
- Zeng, Y.; Zhang, R.; Lim, T.J. Wireless communications with unmanned aerial vehicles: Opportunities and challenges. IEEE Commun. Mag. 2016, 54, 36–42. [Google Scholar] [CrossRef]
- Mozaffari, M.; Saad, W.; Bennis, M.; Nam, Y.-H.; Debbah, M. A Tutorial on UAVs for Wireless Networks: Applications, Challenges, and Open Problems. arXiv 2018, arXiv:1803.00680. [Google Scholar] [CrossRef]
- Mozaffari, M.; Kasgari, A.T.Z.; Saad, W.; Bennis, M.; Debbah, M. Beyond 5G with UAVs: Foundations of a 3D Wireless Cellular Network. IEEE Trans. Wirel. Commun. 2018, 18, 357–372. [Google Scholar] [CrossRef]
- Gupta, L.; Jain, R.; Vaszkun, G. Survey of Important Issues in UAV Communication Networks. IEEE Commun. Surv. Tutor. 2016, 18, 1123–1152. [Google Scholar] [CrossRef]
- Zeng, Y.; Lyu, J.; Zhang, R. Cellular-Connected UAV: Potential, Challenges, and Promising Technologies. IEEE Wirel. Commun. 2019, 26, 120–127. [Google Scholar] [CrossRef]
- Huang, H.; Savkin, A.V. A Method for Optimized Deployment of Unmanned Aerial Vehicles for Maximum Coverage and Minimum Interference in Cellular Networks. IEEE Trans. Ind. Inform. 2019, 15, 2638–2647. [Google Scholar] [CrossRef]
- Wu, Q.; Liu, L.; Zhang, R. Fundamental Trade-offs in Communication and Trajectory Design for UAV-Enabled Wireless Network. IEEE Wirel. Commun. 2019, 26, 36–44. [Google Scholar] [CrossRef]
- Cicek, C.T.; Kutlu, T.; Gultekin, H.; Tavli, B.; Yanikomeroglu, H. Backhaul-Aware Placement of a UAV-BS with Bandwidth Allocation for User-Centric Operation and Profit Maximization. arXiv 2018, arXiv:1810.12395. [Google Scholar]
- Lime demonstrates FPRF Transceivers at Mobile World Congress Shanghai. Available online: https://limemicro.com/news/lime-demonstrate-fprf-transceivers-at-mobile-world-congress-shanghai/ (accessed on 2 May 2019).
- Zhang, C.; Zhang, W.; Wang, W.; Yang, L.; Zhang, W. Research Challenges and Opportunities of UAV Millimeter-Wave Communications. IEEE Wirel. Commun. 2019, 26, 58–62. [Google Scholar] [CrossRef]
- Galkin, B.; Kibiłda, J.; DaSilva, L.A. Backhaul for Low-Altitude UAVs in Urban Environments. arXiv 2017, arXiv:1710.10807. [Google Scholar]
- Shi, R.; Ai, B.; He, D.; Guan, K.; Wang, N.; Zhao, Y. Channel Analysis and Performance Evaluation of Wireless Backhaul at 5G Frequency Bands. In Proceedings of the 2018 IEEE International Symposium on Antennas and Propagation & USNC/URSI National Radio Science Meeting, Boston, MA, USA, 8–13 July 2018. [Google Scholar]
- Siddique, U.; Tabassum, H.; Hossain, E.; Kim, D.I. Wireless backhauling of 5G small cells: Challenges and solution approaches. IEEE Wirel. Commun. 2015, 22, 22–31. [Google Scholar] [CrossRef]
- Afroz, F.; Sandrasegaran, K.; Kim, H.A. Interference Management in Lte Downlink Networks. Int. J. Wirel. Mob. Netw. 2015, 7, 91–106. [Google Scholar] [CrossRef]
- Favraud, R.; Nikaein, N. Analysis of LTE Relay Interface for Self-Backhauling in LTE Mesh Networks. In Proceedings of the 2017 IEEE 86th Vehicular Technology Conference (VTC-Fall), Toronto, ON, Canada, 24–27 September 2017. [Google Scholar]
- ETSI. ETSI TS 136 101 v14.5.0—LTE; Evolved Universal Terrestrial Radio Access (E-UTRA); User Equipment (UE) Radio Transmission and Reception (3GPP TS 36.101 Version 14.5.0 Release 14); ETSI: Sophia Antipolis, France, 2017. [Google Scholar]
- 3GPP. 3GPP TS 38.101-1 V15.2.0—3rd Generation Partnership Project; Technical Specification Group Radio Access Network; NR; User Equipment (UE) Radio Transmission and Reception; Part 1: Range 1 Standalone (Release 15); 3GPP Organizational Partners: Valbone, France, 2018. [Google Scholar]
- GSMA. GSMA Considerations for the 3.5 GHz IMT Range: Getting Ready for Use; GSMA: London, UK, 2017. [Google Scholar]
- Jiao, M.J. 5G Challenges and Spectrum Plan—Huawei. In Proceedings of the 6th International Congress of Spectrum, Bogota, Colombia, 27–28 June 2016. [Google Scholar]
- Willebrand, H. Advantages of the 60 GHz Frequency Band and New 60 GHz Backhaul Radios. Available online: https://www.everythingrf.com/whitepapers/details/2556-Advantages-of-the-60-GHz-frequency-band-and-new-60-GHz-backhaul-radios (accessed on 29 July 2019).
- Terragraph Virtual Fiber for High-Speed Fixed Broadband. Available online: https://www.everythingrf.com/whitepapers/details/3324-terragraph-virtual-fiber-for-high-speed-fixed-broadband (accessed on 29 July 2019).
- Zubairi, J.A.; Erdogan, E.; Reich, S. Experiments in fair scheduling in 4G WiMAX and LTE. In Proceedings of the 2015 International Conference on High Performance Computing Simulation (HPCS), Innsbruck, Austria, 18–22 July 2015. [Google Scholar]
- LTE-Advanced Physical Layer Overview. Available online: http://rfmw.em.keysight.com/wireless/helpfiles/89600b/webhelp/subsystems/lte-a/content/lte_overview.htm (accessed on 15 July 2019).
- 3GPP. 3GPP TR 36.777. 3rd Generation Partnership Project; Technical Specification Group Radio Access Network; Study on Enhanced LTE Support for Aerial Vehicles (Release 15); 3GPP Organizational Partners: Valbone, France, 2017. [Google Scholar]
- ETSI. ETSI TR 138 901 v14.3.0—5G; Study on Channel Model for Frequencies from 0.5 to 100 GHz (3GPP TR 38.901 Version 14.3.0 RELEASE 14); ETSI: Sophia Antipolis, France, 2018. [Google Scholar]
- Eckermann, F.; Gorczak, P.; Wietfeld, C. tinyLTE: Lightweight, Ad-Hoc Deployable Cellular Network for Vehicular Communication. In Proceedings of the 2018 IEEE 87th Vehicular Technology Conference (VTC Spring), Porto, Portugal, 3–6 June 2018. [Google Scholar]
- Thomas, A. Facts and Features of DJI F550 Hexacopter; Trackimo: New York, NY, USA, 2016. [Google Scholar]
- MD4-1000: ROBUST and Powerful—UAV/Drone Model from Microdrones. Available online: https://www.microdrones.com/en/drones/md4-1000/ (accessed on 24 June 2019).
- Available online: https://www.harrisaerial.com/carrier-h4-hybrid-drone/ (accessed on 24 June 2019).
- Savkin, A.V.; Huang, H. Deployment of Unmanned Aerial Vehicle Base Stations for Optimal Quality of Coverage. IEEE Wirel. Commun. Lett. 2019, 8, 321–324. [Google Scholar] [CrossRef]
- Belgian Civil Aviation Authority. Aviation Safety Information Leaflet: Drone Flying; Belgian Civil Aviation Authority: Brussels, Belgian, 2017. [Google Scholar]
- Deruyck, M.; Joseph, W.; Lannoo, B.; Colle, D.; Martens, L. Designing Energy-Efficient Wireless Access Networks: LTE and LTE-Advanced. IEEE Internet Comput. 2013, 17, 39–45. [Google Scholar] [CrossRef]







| Parameter | Value |
|---|---|
| Area size | 6.85 km2 (Ghent, suburban) |
| Number of users/devices | 260 users |
| User distribution | Uniform |
| Traffic demand | 1 Mbps data/64 kbps voice |
| Facility size | 1500 drones |
| Intervention time | 1 h |
| Parameter | Sub 6 GHz Backhaul | mmWave Backhaul |
|---|---|---|
| Frequency | 3.5 GHz | 61.5 GHz |
| Bandwidth | 20 MHz | 9 GHz |
| Number of resource blocks | 100 | 45,000 |
| Number of used subcarriers | 1200 | 540,000 |
| Total number of subcarriers | 2048 | 1,048,576 |
| Max transmission power UABS | 43 dBm | 10 dBm |
| Max transmission power CN | 43 dBm | 10 dBm |
| Antenna gain UABS | 5 dBi | 36 dBi (2.5°) |
| Antenna gain CN | 5 dBi | 36 dBi (2.5°) |
| Fade margin | 10 dB | 5 dB |
| Interference margin | 2 dB | 2 dB |
| Receiver signal-to-noise ratio (SNR) for the modulation and coding scheme (MCS) | 1/3 QPSK = –1.5 dB 1/2 QPSK = 3 dB 2/3 QPSK = 10.5 dB 1/2 16-QAM = 14 dB 2/3 16-QAM = 19 dB 1/2 64-QAM = 23 dB 2/3 64-QAM = 29.4 dB | ½ BPSK = 7.39 dB ½ QPSK = 15.4 dB ½ 16 QAM = 17.5 dB |
| Noise figure in UABS | 5 dB | 5 dB |
| Shadowing margin | 8.2 dB | 8.2 dB |
| MIMO gain | 0 dB | 0 dB |
| CN antenna height | 25–60 m | |
| User height | 1.5 m | |
| Drone | Type 1 | Type 2 | Type 3 Hybrid |
|---|---|---|---|
| Average UAV speed (m/s) | 15 | 12 | 15 |
| UAV battery capacity (Ah) | 2 | 17.33 | 100 |
| UAV battery voltage (V) | 14.3 | 22.2 | 48.0 |
| UAV average usage (A) | 5 | 13 | 25 |
| UAV average usage (W) | 71.3 | 288.6 | 1200 |
| Average Max Fight Time (s) | 900 | 2400 | 7200 |
| Fly height | Uniformly distributed between 20 m and 200 m | ||
| Scenario I | Scenario II | Scenario III | |||||||
|---|---|---|---|---|---|---|---|---|---|
| Type 1 | Type 2 | Type 3 | Type 1 | Type 2 | Type 3 | Type 1 | Type 2 | Type 3 | |
| USERS | |||||||||
| Users served (users) | 54 | 54.2 | 54.1 | 188.2 | 187.9 | 190.8 | 177.6 | 178.1 | 177.6 |
| Users served (%) | 21.6 | 21.7 | 21.7 | 72.4 | 72.3 | 73.4 | 68.3 | 68.5 | 68.3 |
| Users per UABS | 3.36 | 3.2 | 3.4 | 8.1 | 7.9 | 8.1 | 9.4 | 10.1 | 9.6 |
| UABSs | |||||||||
| # UABSs locations | 16.4 | 17.0 | 16.2 | 23.4 | 23.9 | 23.6 | 19.2 | 18.6 | 18.8 |
| # Used UABS | 75.2 | 18.5 | 16.2 | 110.1 | 26.5 | 23.6 | 76.7 | 18.6 | 18.8 |
| Mean power usage (w) | 34.4 | 33.7 | 35.3 | 36.9 | 36.2 | 36.9 | 24.9 | 24.9 | 24.9 |
| CAPACITY | |||||||||
| Total BH capacity (Mbps) | 47.4 | 47.6 | 47.9 | 173.1 | 171.4 | 174.7 | 163.8 | 164.1 | 163.5 |
| BH capacity per UABS (Mbps) | 2.9 | 2.8 | 2.9 | 7.4 | 7.2 | 7.4 | 8.7 | 8.8 | 8.81 |
| Total RB usage (RB) | 100 | 99.9 | 100 | 500 | 499.8 | 499.9 | 1617.8 | 1619.1 | 1620.8 |
| RB usage per UABS (RB) | 6.2 | 5.9 | 6.2 | 21.5 | 21.0 | 21.3 | 85.4 | 87.1 | 87.36 |
| RB capacity (kbps/RB) | 474.0 | 476.5 | 479.0 | 346.2 | 342.9 | 349.5 | 101.2 | 101.3 | 100.8 |
| BH RB efficiency (%) | 87.0 | 87.2 | 87.1 | 96.2 | 96.4 | 96.1 | 98.4 | 98.7 | 98.5 |
© 2019 by the authors. Licensee MDPI, Basel, Switzerland. This article is an open access article distributed under the terms and conditions of the Creative Commons Attribution (CC BY) license (http://creativecommons.org/licenses/by/4.0/).
Share and Cite
Castellanos, G.; Deruyck, M.; Martens, L.; Joseph, W. Performance Evaluation of Direct-Link Backhaul for UAV-Aided Emergency Networks. Sensors 2019, 19, 3342. https://doi.org/10.3390/s19153342
Castellanos G, Deruyck M, Martens L, Joseph W. Performance Evaluation of Direct-Link Backhaul for UAV-Aided Emergency Networks. Sensors. 2019; 19(15):3342. https://doi.org/10.3390/s19153342
Chicago/Turabian StyleCastellanos, German, Margot Deruyck, Luc Martens, and Wout Joseph. 2019. "Performance Evaluation of Direct-Link Backhaul for UAV-Aided Emergency Networks" Sensors 19, no. 15: 3342. https://doi.org/10.3390/s19153342
APA StyleCastellanos, G., Deruyck, M., Martens, L., & Joseph, W. (2019). Performance Evaluation of Direct-Link Backhaul for UAV-Aided Emergency Networks. Sensors, 19(15), 3342. https://doi.org/10.3390/s19153342

