High Precision Compensation for a Total Reflection Prism Laser Gyro Bias in Consideration of High Frequency Oscillator Voltage
Abstract
1. Introduction
2. Model and Algorithm of TRPLG Bias Compensation
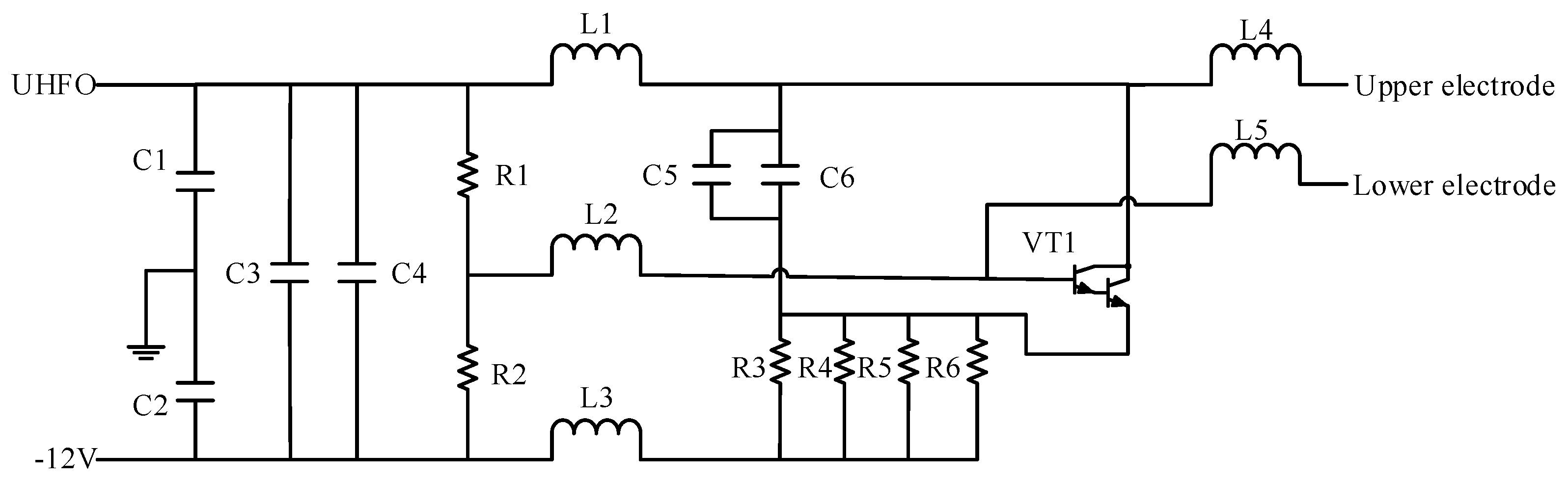
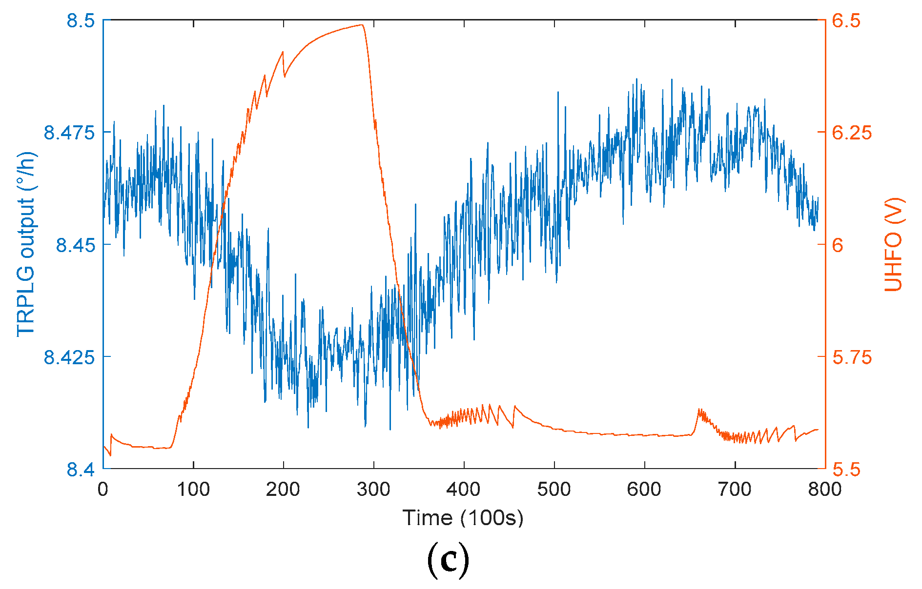
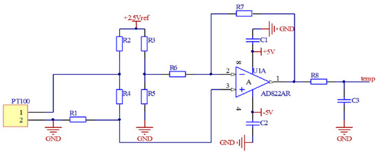
2.1. TRPLG Parameters Used for Bias Compensation
2.2. LSSVM for Nonlinear Function Regression
2.3. Regression by IR-LSSVM
- Given training data , find an optimal combination (by ten-fold cross-validation or generalization bounds) by solving systems (8).
- For the optimal combination one computers from (8).
- Computer from the distribution.
- Determine the weights based on , , besides, a suitable weight function is selected from (15) to (18).
- Solve the weighted LSSVM (14), giving the model .
3. Experimental Configuration
4. Analysis and Discussion of Results
4.1. Bias Compensation Using LS(least squares) Model
4.2. Bias Compensation Using Stepwise Regression Model
4.3. Bias Compensation Using IR-LSSVM Model
5. Conclusions
Author Contributions
Funding
Acknowledgments
Conflicts of Interest
References
- Jiang, Q.; Wu, W.; Jiang, M.; Li, Y. A new filtering and smoothing algorithm for railway track surveying based on landmark and IMU/Odometer. Sensors 2017, 17, 1438. [Google Scholar] [CrossRef] [PubMed]
- Bakin, Y.V.; Ziouzev, G.N.; Lioudomirski, M.B. Laser Gyros with Total Reflection Prisms; Moscow Bauman State Technical University: Moscow, Russia, 2003; pp. 1–34. [Google Scholar]
- Chow, W.W. The ring laser gyro. Rev. Mod. Phys. 1985, 57, 61–104. [Google Scholar] [CrossRef]
- Leonel, N.; Menegozzi Willis, E.; Lamb, J. Theory of a ring lase. Phys. Rev. A 1973, 8, 2103–2125. [Google Scholar]
- Andrews, D.A.; Roden, S.; King, T.A. A model for lock-in growth in ring laser gyroscopes. IEEE J. Quantum Electron. 1995, 31, 1709–1715. [Google Scholar] [CrossRef]
- Fan, Z.; Luo, H.; Lu, G.; Hu, S. Online effective backscattering estimation for ring laser gyro. Chin. Opt. Lett. 2012, 10, 13. [Google Scholar]
- Hurst, R.B.; Rabeendran, N.; Schreiber, K.U.; Wells, J.R. Correction of backscatter-induced systematic errors in ring laser gyroscopes. Appl. Opt. 2014, 53, 7610–7618. [Google Scholar] [CrossRef] [PubMed]
- Yu, H.; Wu, W.; Wu, M.; Feng, G.; Hao, M. Systematic angle random walk estimation of the constant rate biased ring laser gyro. Sensors 2013, 13, 2750–2762. [Google Scholar] [CrossRef]
- Fan, Z.; Luo, H.; Lu, G.; Hu, S. Dynamic lock-in compensation for mechanically dithered ring laser gyros. Chin. Opt. Lett. 2012, 10, 26. [Google Scholar]
- Song, S.W.; Lee, J.C.; Hong, S.K.; Chwa, D. New random walk reduction algorithm in ring laser gyroscopes. J. Opt. 2010, 12, 115501. [Google Scholar] [CrossRef]
- Fan, Z.; Luo, H.; Hu, S. Instantaneous phase method for readout signal processing of body dithered ring laser gyro. Appl. Opt. 2011, 50, 3455–3460. [Google Scholar] [CrossRef]
- Aronowitz, F.; Killpatrick, J.E.; Gallaghan, S.P. Power-dependent correction to the scale factor in the laser gyro. IEEE J. Quantum Electron. 1974, 10, 201–208. [Google Scholar] [CrossRef]
- Hurst, R.B.; Mayerbacher, M.; Gebauer, A.; Schreiber, K.U.; Wells, J.R. High-accuracy absolute rotation rate measurements with a large ring laser gyro: Establishing the scale factor. Appl. Opt. 2017, 56, 1124–1130. [Google Scholar] [CrossRef] [PubMed]
- Zhang, P.; Wang, Y.; Yu, X.; Wei, G.; Tang, J. Effect of temperature characteristic of light path on RLG’s bias. Infrared Laser Eng. 2011, 40, 2393–2397. [Google Scholar]
- Beghi, A.; Belfi, J.; Beverini, N.; Bouhadef, B.; Cuccato, D.; Virgilio, A.D.; Ortolan, A. Compensation of the laser parameter fluctuations in large ring-laser gyros: A Kalman filter approach. Appl. Opt. 2012, 51, 7518–7528. [Google Scholar] [CrossRef] [PubMed][Green Version]
- Buchler, R.J.; Moeller, R.; Fann, S.W.; Tazartes, D.A.; Mark, J.G. Temperature Compensation Method for Strapdown Inertial Navigation System. U.S. Patent 6,175,807 B1, 16 January 2001. [Google Scholar]
- Guo, C.; Xu, Y.; Zhao, X. Investigation on the temperature compensation model for ring laser gyroscope. Chin. Opt. Lett. 2006, 4, 100576. [Google Scholar]
- Yu, X.; Wang, Y.; Wei, G.; Zhang, P.; Long, X. Novel temperature modeling and compensation method for bias of ring laser gyroscope based on least-squares support vector machine. Chin. Opt. Lett. 2011, 9, 051201. [Google Scholar]
- Ding, J.; Zhang, J.; Huang, W.; Chen, S. Laser gyro temperature compensation using modified RBFNN. Sensors 2014, 14, 18711–18727. [Google Scholar] [CrossRef] [PubMed]
- Vapnik, V.N. An overview of statistical learning theory. IEEE Trans. Neural Netw. 1999, 10, 988–999. [Google Scholar] [CrossRef]
- Vapnik, V.N. The Nature of Statistical Learning Theory; Spring: New York, NY, USA, 1999; pp. 988–999. [Google Scholar]
- Suykens, J.A.K.; Gestel, T.V.; Brabanter, J.D.; Moor, B.D.; Vandewalle, J. Least Squares Support Vector Machines; World Scientific: Singapore, 2002; pp. 29–116. [Google Scholar]
- Wei, G.; Li, G.; W, Y.; Long, X. Application of least squares-support vector machine in system-level temperature compensation of ring laser gyroscope. Measurement 2011, 44, 1898–1903. [Google Scholar] [CrossRef]
- Li, G.; Wang, F.; Xiao, G.; Wei, G.; Zhang, P.; Long, X. Temperature compensation method using readout signals of ring laser gyroscope. Opt. Express 2015, 23, 13320–13332. [Google Scholar] [CrossRef]
- Suykens, J.A.K.; Brabanter, J.D.; Lukas, L.; Vandewalle, J. Weighted least squares support vector machines: Robustness and sparse approximation. Neurocomputing 2002, 48, 85–105. [Google Scholar] [CrossRef]
- Bao, X.; Dai, L. Robust iterative algorithm of weighted least squares support vector machine and its application in spectral analysis. Acta Chim. Sin. 2009, 67, 1081–1086. [Google Scholar]
- Chen, C.; Yan, C.; Li, Y. A robust weighted least squares support vector regression based on least trimmed squares. Neurocomputing 2015, 168, 941–946. [Google Scholar] [CrossRef]
- Yang, X.; Tan, L.; He, L. A robust least squares support vector machine for regression and classification with noise. Neurocomputing 2014, 140, 41–52. [Google Scholar] [CrossRef]
- Wang, K.; Zhong, P. Robust non-convex least squares loss function for regression with outliers. Knowl. Based Syst. 2014, 71, 290–302. [Google Scholar] [CrossRef]
- Atashrouz, S.; Mirshekar, H.; Mohaddespour, A. A robust modeling approach to predict the surface tension of ionic liquids. J. Mol. Liq. 2017, 236, 344–357. [Google Scholar] [CrossRef]
- Wang, Y.; Yang, L.; Yuan, C. A robust outlier control framework for classification designed with family of homotopy loss function. Neural Netw. 2019, 112, 41–53. [Google Scholar] [CrossRef]
- Chen, L.; Zhou, S. Sparse algorithm for robust LSSVM in primal space. Neurocomputing 2018, 275, 2880–2891. [Google Scholar] [CrossRef]
- Yao, C.; Zeng, X.; Cao, C. Intensity properties of output light in prism laser gyro with mechanical dither bias. Acta Phys. Sin. 2012, 61, 094216. [Google Scholar]
- Yao, C.; Zeng, X.; Cao, C. Polarization properties in a prism laser gyro with mechanical dither bias. Chin. Phys. B 2012, 21, 124206. [Google Scholar] [CrossRef]













| Temperature | Slope of Temperature Variation | UHFO | |
|---|---|---|---|
| Correlation coefficient with TRPLG output | 0.71 | −0.43 | −0.82 |
| Parameters Based on LS Model | ||||
|---|---|---|---|---|
| Temperature | Slope of Temperature Variation | UHFO | ||
| TRPLG bias stability () | Before compensation | 0.01850 | 0.01850 | 0.01850 |
| After compensation | 0.01194 | 0.01702 | 0.01100 | |
| Improvement | 35.46% | 8.00% | 40.54% | |
| Model 1 | Model 2 | ||
|---|---|---|---|
| TRPLG bias stability () | Before compensation | 0.01850 | 0.01850 |
| After compensation | 0.00942 | 0.00842 | |
| Improvement | 49.08% | 54.49% | |
| No. | Parameters | Weight Function | Improvement | ||||
|---|---|---|---|---|---|---|---|
| 1 | Huber | 0.0356 | 8.5410 | 0.01105 | 40.27% | ||
| Hampel | 78.6103 | 0.4086 | 8.5280 | 0.01123 | 39.30% | ||
| Logistic | 0.2138 | 8.4047 | 0.01089 | 41.14% | |||
| Myriad | 0.0742 | 8.4990 | 0.01090 | 41.08% | |||
| 2 | Huber | 7.2794 | 13.1121 | 0.01712 | 7.46% | ||
| Hampel | 1.0207 | 0.0003 | 12.6074 | 0.01357 | 26.65% | ||
| Logistic | 1.4421 | 0.0003 | 12.7182 | 0.01356 | 26.70% | ||
| Myriad | 1.0537 | 3.8071 | 13.1177 | 0.01714 | 7.35% | ||
| 3 | Huber | 0.2718 | 0.0044 | 8.1178 | 0.01009 | 45.46% | |
| Hampel | 0.1643 | 0.0065 | 8.1610 | 0.01024 | 44.65% | ||
| Logistic | 0.2691 | 0.0070 | 8.1394 | 0.01021 | 44.81% | ||
| Myriad | 0.1955 | 0.0060 | 8.1437 | 0.01015 | 45.14% |
| No. | Parameters | Weight Function | Improvement | ||||
|---|---|---|---|---|---|---|---|
| 1 | Huber | 0.2065 | 6.5456 | 0.00755 | 59.19% | ||
| Hampel | 1.1991 | 0.0930 | 6.6019 | 0.00794 | 57.08% | ||
| Logistic | 0.1399 | 6.5949 | 0.00757 | 59.08% | |||
| Myriad | 0.2041 | 6.5080 | 0.00752 | 59.35% | |||
| 2 | Huber | 0.0390 | 7.0111 | 0.00789 | 57.35% | ||
| Hampel | 79.8662 | 0.0297 | 7.1130 | 0.00823 | 55.51% | ||
| Logistic | 0.0304 | 7.0946 | 0.00807 | 56.38% | |||
| Myriad | 8.4177 | 0.0045 | 7.1402 | 0.00743 | 59.84% | ||
| 3 | Huber | 1.6025 | 6.7729 | 0.00818 | 55.78% | ||
| Hampel | 0.7546 | 0.2386 | 6.8129 | 0.00837 | 54.76% | ||
| Logistic | 1.9995 | 0.2144 | 6.8975 | 0.00832 | 55.03% | ||
| Myriad | 1.4267 | 0.3799 | 6.9093 | 0.00838 | 54.70% | ||
| 4 | Huber | 2.2799 | 6.4217 | 0.00740 | 60.00% | ||
| Hampel | 26.3212 | 0.1263 | 6.4479 | 0.00733 | 60.38% | ||
| Logistic | 1.0623 | 6.4218 | 0.00740 | 60.00% | |||
| Myriad | 76.0796 | 0.1458 | 6.3711 | 0.00718 | 61.19% | ||
| Unweighted | 0.9771 | 6.6791 | 0.00758 | 59.03% |
© 2019 by the authors. Licensee MDPI, Basel, Switzerland. This article is an open access article distributed under the terms and conditions of the Creative Commons Attribution (CC BY) license (http://creativecommons.org/licenses/by/4.0/).
Share and Cite
Tao, Y.; Li, S.; Zheng, J.; Wu, F.; Fu, Q. High Precision Compensation for a Total Reflection Prism Laser Gyro Bias in Consideration of High Frequency Oscillator Voltage. Sensors 2019, 19, 2986. https://doi.org/10.3390/s19132986
Tao Y, Li S, Zheng J, Wu F, Fu Q. High Precision Compensation for a Total Reflection Prism Laser Gyro Bias in Consideration of High Frequency Oscillator Voltage. Sensors. 2019; 19(13):2986. https://doi.org/10.3390/s19132986
Chicago/Turabian StyleTao, Yuanbo, Sihai Li, Jiangtao Zheng, Feng Wu, and Qiangwen Fu. 2019. "High Precision Compensation for a Total Reflection Prism Laser Gyro Bias in Consideration of High Frequency Oscillator Voltage" Sensors 19, no. 13: 2986. https://doi.org/10.3390/s19132986
APA StyleTao, Y., Li, S., Zheng, J., Wu, F., & Fu, Q. (2019). High Precision Compensation for a Total Reflection Prism Laser Gyro Bias in Consideration of High Frequency Oscillator Voltage. Sensors, 19(13), 2986. https://doi.org/10.3390/s19132986

