NovaGenesis Applied to Information-Centric, Service-Defined, Trustable IoT/WSAN Control Plane and Spectrum Management
Abstract
1. Introduction
- Name-based routing and self-verifying naming for provenance and integrity of the best channel indications [23]. For the first time, name-based routing of the best channel indications is demonstrated in laboratory. In contrast to other works [20,22,26,27,37,38,39], results have been obtained in a field-trial experiments.
- “Semantic rich” orchestration of DSM services. NG provides naming support to foster trustable exposition and discovery of spectrum sensing, optimization and reconfiguration services. Dynamic composition is provided via publish/subscribe of name bindings.
- Configuration of IoT/Wi-Fi devices accordingly to the service contracts. IoT and Wi-Fi devices operate at channels defined by the umbrella of services contracts. This is more generic than only configuring traffic flow tables as in traditional OpenFlow-based SDN [5]. In the current SDN approaches, neither controllers are seen as services, nor contracts are established with services to reflect their real needs beyond traffic flow configuration. We propose a service-defined architecture (SDA), in which services and controllers establish dynamic contracts in the control plane, making devices configuration a direct reflex of services needs. In other words, our SDN model allows services to directly contract controllers to change physical device configurations.
- Network caching of spectrum data (at control plane) to improve scalability and efficiency of best channel indications for services. This solution allows asynchronous access to spectrum data, as well as trustable sharing of spectrum indications among DSM services. This solution is promising for scenarios with multiple spectrum sensors/best channel indicators and devices to be controlled.
2. Related Work
3. Cognitive Radio System
3.1. Hardware
3.2. Firmware
3.2.1. The Best Channel Estimation Algorithm
3.2.2. Spectrum Sensing Method
4. NovaGenesis
4.1. Naming and Hierarchical Name Resolution
4.2. Hierarchical Network Caching
4.3. Entities Life-Cycling: From Equipment, Operating Systems, Services up to Information
4.4. Message Encapsulation over Link Layer
4.5. Layered Model
4.6. Software-Defined Networking Model
4.7. Publishing Content to the Local Domain Temporary Cache
4.8. Message Format
in whichng -command –alternative version [ < n type E1 E2 E3 E4 … En > ]
-command identifies the Action that will be called at the destination.-alternative identifies possible alternatives to the command line, allowing Actions customization.version identifies the version of the command line being executed.[ ] contains one or more vectorial arguments.n indicates the number of elements in the vector.type contains the type employed in the vector elements.E1 E2 E3 E4 … En are the vectors’ elements, containing parameters for the command line.
4.9. Dynamic Spectrum Management with NovaGenesis
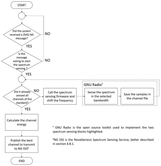
4.9.1. Spectrum Sensing Service (SSS)
4.9.2. Access Point Service (APS)
4.9.3. Resource Management Service (RMS)
4.9.4. Proxy/Gateway/Controller Service (PGCS)
4.10. Dynamic Composition of Spectrum Management Services
4.10.1. Service Names/Keywords Exposition
4.10.2. Service Discovery
4.10.3. Service Contracting
4.10.4. Best Channel Indication
4.10.5. Devices Channel Adjustment
5. Experimental Results and Analysis
5.1. Testing Methodology
5.2. Results for Cognitive Radio System
5.2.1. Evaluation of IEEE 802.15.4 Interference in the IEEE 802.11 Operation
5.2.2. Evaluation of IEEE 802.11 Interference in the IEEE 802.15.4 Operation
5.3. Results with NovaGenesis Control Plane
5.3.1. Exposition and Discovery of DSM Services
5.3.2. Dynamic Contracting of DSM Services
5.3.3. The Best Wi-Fi Channel Indication and Changing
5.3.4. The Best IEEE 802.15.4 Channel Indication and Changing
5.3.5. Evaluation of IEEE 802.15.4 Interference in the IEEE 802.11 Operation
5.3.6. Evaluation of IEEE 802.11 Interference in the IEEE 802.15.4 Operation
6. Discussion on Benefits and Open Challenges
- D1—Our approach could sense any kind of wireless communication protocol in the HackRF One SDR operating bandwidth. It provides integrated IoT (IEEE 802.15.4) and Wi-Fi cognitive radio-based DSM. Our NG-based solution enable to increase network throughput and reduce interference of Wi-Fi access points in IoT nodes.
- D2—Secure exchange of spectrum sensing data via trustable DSM services. The novel security mechanisms proposed by NG, namely self-verifying naming, secure name resolution, trust network formation, contract-based operation and services reputation allows enhanced security at smart places. These mechanisms improve traditional security for IoT/FI/CR/5G, since it takes advantage of social behavior of devices and services.
- D3—NovaGenesis made possible name-based access and routing of spectrum sensing data, including network caching for efficient, distributed and coherent software-control (control plane) of smart environments.
- D4—Integration of software-defined control and operation [37,49]. The current SDN model (based on the OpenFlow protocol) is limited to configure forwarding tables at link layer switches. NG allowed broader configuration and management of physical devices via their software representatives (e.g., DSM services). Therefore, NG extends software-defined paradigm towards exposing hardware capabilities to spectrum management services, enabling “richer” orchestration of resources.
- D5—NovaGenesis includes support for the dynamic composition of control plane services based on semantic and context-awareness. It provides mechanisms for the complete service life-cycling. Quality of service (QoS) can be measured from the established contracts, enabling estimation of services reputation. Services with low quality can loose its contracts, losing reputation. QoS and reputation will be subject of future works. Dynamic composition is available for network data, control and management planes.
- D6—NovaGenesis provides increased expressiveness [16,45], when compared to current information architectures. NovaGenesis is not the unique architecture concerned to improve protocols expressiveness, XIA [16] is also an example that deals with this issue. However, to the best of our knowledge, we have first applied XIA for IoT in 2017 [78].
- D8—NovaGenesis provides contract-based operation of spectrum management services. The control of IoT/Wi-Fi unlicensed band channels is service-defined, contract-based and trustable.
7. Conclusions
Author Contributions
Funding
Acknowledgments
Conflicts of Interest
References
- Ebert, C.; Duarte, C.H.C. Digital Transformation. IEEE Softw. 2018, 35, 16–21. [Google Scholar] [CrossRef]
- Ashton, K. That ‘Internet of Things’ Thing. Available online: https://www.rfidjournal.com/articles/view?4986 (accessed on 10 September 2018).
- Alberti, A.M.; Casaroli, M.A.F.; Singh, D.; da Rosa Righi, R. Naming and name resolution in the future internet: Introducing the NovaGenesis approach. Future Gener. Comput. Syst. 2017, 67, 163–179. [Google Scholar] [CrossRef]
- Alberti, A.M.; Scarpioni, G.D.; Magalhaes, V.J.; Cerqueira, S.A.; Rodrigues, J.J.P.C.; Righi, R.D.R. Advancing NovaGenesis Architecture Towards Future Internet of Things. IEEE Internet Things J. 2017. [Google Scholar] [CrossRef]
- McKeown, N.; Anderson, T.; Balakrishnan, H.; Parulkar, G.; Peterson, L.; Rexford, J.; Shenker, S.; Turner, J. OpenFlow: Enabling Innovation in Campus Networks. SIGCOMM Comput. Commun. Rev. 2008, 38, 69–74. [Google Scholar] [CrossRef]
- Sun, S.; Kadoch, M.; Gong, L.; Rong, B. Integrating network function virtualization with SDR and SDN for 4G/5G networks. IEEE Netw. 2015, 29, 54–59. [Google Scholar] [CrossRef]
- Gardikis, G.; Costicoglou, S.; Koumaras, H.; Sakkas, C.; Kourtis, A.; Arnal, F.; Contreras, L.M.; Gutierrez, P.A.; Guta, M. NFV applicability and use cases in satellite networks. In Proceedings of the In 2016 European Conference on Networks and Communications (EuCNC), Athens, Greece, 27–30 June 2016; pp. 47–51. [Google Scholar]
- Mueck, M.; Strinati, E.C.; Kim, I.G.; Clemente, A.; Dore, J.B.; Domenico, A.D.; Kim, T.; Choi, T.; Chung, H.K.; Destino, G.; et al. 5G CHAMPION—Rolling out 5G in 2018. In Proceedings of the IEEE Globecom Workshops (GC Wkshps), Washington, DC, USA, 4–8 December 2016; pp. 1–6. [Google Scholar]
- Lin, Y.B.; Wang, S.Y.; Huang, C.C.; Wu, C.M. The SDN Approach for the Aggregation/Disaggregation of Sensor Data. Sensors 2018, 18, 2025. [Google Scholar] [CrossRef] [PubMed]
- Taleb, T.; Samdanis, K.; Mada, B.; Flinck, H.; Dutta, S.; Sabella, D. On multi-access edge computing: A survey of the emerging 5G network edge cloud architecture and orchestration. IEEE Commun. Surv. Tutor. 2017, 19, 1657–1681. [Google Scholar] [CrossRef]
- Alberti, A.M. A conceptual-driven survey on future internet requirements, technologies, and challenges. J. Braz. Comput. Soc. 2013, 19, 291–311. [Google Scholar] [CrossRef]
- Partridge, C. Helping a Future Internet Architecture Mature. SIGCOMM Comput. Commun. Rev. 2013, 44, 50–52. [Google Scholar] [CrossRef]
- FI-PPP. Future Internet—Public-Private Partnership. Available online: https://ec.europa.eu/digital-single-market/en/news/future-internet-public-private-partnership-fi-ppp-%E2%80%93-community-building-webinar (accessed on 6 September 2018).
- 5G-PPP. 5G—Public-Private Parnership. Available online: https://www.crunchbase.com/organization/5g-infrastructure-public-private-partnership (accessed on 6 September 2018).
- Ahlgren, B.; Aranda, P.; Chemouil, P.; Oueslati, S.; Correia, L.; Karl, H.; Söllner, M.; Welin, A. Content, connectivity, and cloud: Ingredients for the network of the future. Commun. Mag. IEEE 2011, 49, 62–70. [Google Scholar] [CrossRef]
- Han, D.; Anand, A.; Dogar, F.; Li, B.; Lim, H.; Machado, M.; Mukundan, A.; Wu, W.; Akella, A.; Andersen, D.G.; et al. XIA: Efficient Support for Evolvable Internetworking. In Proceedings of the 9th USENIX Conf. on Networked Systems Design and Implementation. USENIX, 2012, NSDI’12, San Jose, CA, USA, 25–27 April 2012; p. 23. [Google Scholar]
- Dannewitz, C.; Kutscher, D.; Ohlman, B.; Farrell, S.; Ahlgren, B.; Karl, H. Network of Information (NetInf)—An Information-centric Networking Architecture. Comput. Commun. 2013, 36, 721–735. [Google Scholar] [CrossRef]
- Jacobson, V.; Smetters, D.K.; Thornton, J.D.; Plass, M.F.; Briggs, N.H.; Braynard, R.L. Networking Named Content. In Proceedings of the 5th International Conference on Emerging Networking Experiments and Technologies, Rome, Italy, 1–4 December 2009; pp. 1–12. [Google Scholar]
- Ahlgren, B.; Dannewitz, C.; Imbrenda, C.; Kutscher, D.; Ohlman, B. A survey of information-centric networking. IEEE Commun. Mag. 2012, 50. [Google Scholar] [CrossRef]
- Suarez, J.; Quevedo, J.; Vidal, I.; Corujo, D.; Garcia-Reinoso, J.; Aguiar, R.L. A Secure IoT Management Architecture Based on Information-Centric Networking. J. Netw. Comput. Appl. 2016, 63, 190–204. [Google Scholar] [CrossRef]
- Ghodsi, A.; Koponen, T.; Rajahalme, J.; Sarolahti, P.; Shenker, S. Naming in Content-oriented Architectures. In Proceedings of the ACM SIGCOMM Workshop on Information-centric Networking, Toronto, ON, Canada, 15–19 August 2011; pp. 1–6. [Google Scholar]
- Mick, T.; Tourani, R.; Misra, S. LASeR: Lightweight Authentication and Secured Routing for NDN IoT in Smart Cities. IEEE Internet Things J. 2018, 5, 755–764. [Google Scholar] [CrossRef]
- Sicari, S.; Rizzardi, A.; Grieco, L.A.; Coen-Porisini, A. A secure ICN-IoT architecture. In Proceedings of the 2017 IEEE International Conference on Communications Workshops (ICC Workshops), Paris, France, 21–25 May 2017; pp. 259–264. [Google Scholar]
- Khozeimeh, F.; Haykin, S. Dynamic spectrum management for cognitive radio: An overview. Wirel. Commun. Mob. Comput. 2009, 9, 1447–1459. [Google Scholar] [CrossRef]
- Mitola, J.; Maguire, G.Q. Cognitive radio: Making software radios more personal. IEEE Pers. Commun. 1999, 6, 13–18. [Google Scholar] [CrossRef]
- Si, P.; Yue, H.; Zhang, Y.; Fang, Y. Spectrum Management for Proactive Video Caching in Information-Centric Cognitive Radio Networks. IEEE J. Sel. Areas Commun. 2016, 34, 2247–2259. [Google Scholar] [CrossRef]
- Quevedo, J.; Corujo, D.; Aguiar, R. A case for ICN usage in IoT environments. In Proceedings of the 2014 IEEE Global Communications Conference (GLOBECOM), Austin, TX, USA, 8–12 December 2014; pp. 2770–2775. [Google Scholar]
- Li, S.; Zhang, Y.; Raychaudhuri, D.; Ravindran, R. A comparative study of MobilityFirst and NDN based ICN-IoT architectures. In Proceedings of the 2014 10th International Conference on Heterogeneous Networking for Quality, Reliability, Security and Robustness (QShine), Rhodes, Greece, 18–20 August 2014; pp. 158–163. [Google Scholar]
- Xylomenos, G.; Ververidis, C.N.; Siris, V.A.; Fotiou, N.; Tsilopoulos, C.; Vasilakos, X.; Katsaros, K.V.; Polyzos, G.C. A survey of information-centric networking research. IEEE Commun. Surv. Tutor. 2014, 16, 1024–1049. [Google Scholar] [CrossRef]
- Zhang, L.; Afanasyev, A.; Burke, J.; Jacobson, V.; Crowley, P.; Papadopoulos, C.; Wang, L.; Zhang, B. Named data networking. ACM SIGCOMM Comput. Commun. Rev. 2014, 44, 66–73. [Google Scholar] [CrossRef]
- Vrijders, S.; Staessens, D.; Colle, D.; Salvestrini, F.; Grasa, E.; Tarzan, M.; Bergesio, L. Prototyping the recursive internet architecture: The IRATI project approach. IEEE Netw. 2014, 28, 20–25. [Google Scholar] [CrossRef]
- Fotiou, N.; Nikander, P.; Trossen, D.; Polyzos, G.C. Developing information networking further: From PSIRP to PURSUIT. In Broadband Communications, Networks, and Systems; Springer: New York, NY, USA, 2012; pp. 1–13. [Google Scholar]
- Alberti, A.M.; Mazzer, D.; Bontempo, M.M.; de Oliveira, L.H.; da Rosa Righi, R.; Sodré, A.C., Jr. Cognitive radio in the context of internet of things using a novel future internet architecture called NovaGenesis. Comput. Electr. Eng. 2017, 57, 147–161. [Google Scholar] [CrossRef]
- Sun, L.; Li, Y.; Memon, R.A. An open IoT framework based on microservices architecture. China Commun. 2017, 14, 154–162. [Google Scholar] [CrossRef]
- Nordström, E.; Shue, D.; Gopalan, P.; Kiefer, R.; Arye, M.; Ko, S.; Rexford, J.; Freedman, M.J. Serval: An End-Host Stack for Service-Centric Networking. In Proceedings of the 9th USENIX Conference on Networked Systems Design and Implementation. USENIX, 2012, NSDI’12, San Jose, CA, USA, 25–27 April 2012; pp. 85–98. [Google Scholar]
- Ramirez, W.; Masip-Bruin, X.; Yannuzzi, M.; Serral-Gracia, R.; Martinez, A.; Siddiqui, M. A survey and taxonomy of ID/Locator Split Architectures. Comput. Netw. 2014, 60, 13–33. [Google Scholar] [CrossRef]
- Manzanares-Lopez, P.; Malgosa-Sanahuja, J.; Muñoz-Gea, J.P. A Software-Defined Networking Framework to Provide Dynamic QoS Management in IEEE 802.11 Networks. Sensors 2018, 18, 2247. [Google Scholar] [CrossRef] [PubMed]
- Lin, Z.; Tao, D.; Wang, Z. Dynamic Construction Scheme for Virtualization Security Service in Software-Defined Networks. Sensors 2017, 17, 920. [Google Scholar] [CrossRef] [PubMed]
- Usman, M.; Khan, M.S.; Vu-Van, H.; Insoo, K. Energy-Efficient Channel Handoff for Sensor Network-Assisted Cognitive Radio Network. Sensors 2015, 15, 18012–18039. [Google Scholar] [CrossRef] [PubMed]
- Ozger, M.; Cetinkaya, O.; Akan, O.B. Energy Harvesting Cognitive Radio Networking for IoT-enabled Smart Grid. Mob. Netw. Appl. 2017, 23, 956–966. [Google Scholar] [CrossRef]
- Zhang, L.; Cai, Z.; Li, P.; Wang, L.; Wang, X. Spectrum-Availability Based Routing for Cognitive Sensor Networks. IEEE Access 2017, 5, 4448–4457. [Google Scholar] [CrossRef]
- Piro, G.; Ribezzo, G.; Grieco, L.A.; Blefari-Melazzi, N. A De-verticalizing Middleware for IoT Systems Based on Information Centric Networking Design. In Proceedings of the International Tyrrhenian Workshop on Digital Communication, Mondello, Italy, 18–20 September 2017; pp. 197–211. [Google Scholar]
- Nour, B.; Sharif, K.; Li, F.; Moungla, H. A Distributed ICN-Based IoT Network Architecture: An Ambient Assisted Living Application Case Study. In Proceedings of the GLOBECOM 2017–2017 IEEE Global Communications Conference, Singapore, 4–8 December 2017; pp. 1–6. [Google Scholar]
- Dong, L.; Wang, G. A robust and lightweight name resolution approach for IoT data in ICN. In Proceedings of the 2017 Ninth International Conference on Ubiquitous and Future Networks (ICUFN), Milan, Italy, 4–7 July 2017; pp. 61–65. [Google Scholar]
- Cubo, J.; Nieto, A.; Pimentel, E. A Cloud-Based Internet of Things Platform for Ambient Assisted Living. Sensors 2014, 14, 14070–14105. [Google Scholar] [CrossRef] [PubMed]
- Zhang, H.; Chu, X.; Guo, W.; Wang, S. Coexistence of Wi-Fi and heterogeneous small cell networks sharing unlicensed spectrum. IEEE Commun. Mag. 2015, 53, 158–164. [Google Scholar] [CrossRef]
- Eze, J.; Zhang, S.; Liu, E.; Eze, E. Cognitive radio-enabled Internet of Vehicles: A cooperative spectrum sensing and allocation for vehicular communication. IET Netw. 2018, 7, 190–199. [Google Scholar] [CrossRef]
- Dong, L.; Wang, G. Consumer oriented IoT data discovery and retrieval in information centric networks. In Proceedings of the 2017 IEEE 28th Annual International Symposium on Personal, Indoor, and Mobile Radio Communications (PIMRC), Montreal, QC, Canada, 8–13 October 2017; pp. 1–7. [Google Scholar]
- Theodorou, T.; Mamatas, L. CORAL-SDN: A software-defined networking solution for the Internet of Things. In Proceedings of the 2017 IEEE Conference on Network Function Virtualization and Software Defined Networks (NFV-SDN), Berlin, Germany, 6–8 November 2017; pp. 1–2. [Google Scholar]
- Ruckebusch, P.; Bauwens, J.; Jooris, B.; Giannoulis, S.; Poorter, E.D.; Moerman, I.; Garlisi, D.; Gallo, P.; Tinnirello, I. Cross-technology wireless experimentation: Improving 802.11 and 802.15.4e coexistence. In Proceedings of the 2016 IEEE 17th International Symposium on A World of Wireless, Mobile and Multimedia Networks (WoWMoM), Coimbra, Portugal, 21–24 June 2016; pp. 1–3. [Google Scholar]
- Balid, W.; Kalaa, M.O.A.; Rajab, S.; Tafish, H.; Refai, H.H. Development of measurement techniques and tools for coexistence testing of wireless medical devices. In Proceedings of the 2016 IEEE Wireless Communications and Networking Conference (WCNC), Doha, Qatar, 3–6 April 2016; pp. 449–454. [Google Scholar]
- Ding, K.; Zhao, H.; Hu, X.; Wei, J. Distributed Channel Allocation and Time Slot Optimization for Green Internet of Things. Sensors 2017, 17, 2479. [Google Scholar] [CrossRef] [PubMed]
- Moon, B. Dynamic Spectrum Access for Internet of Things Service in Cognitive Radio-Enabled LPWANs. Sensors 2017, 17, 2818. [Google Scholar] [CrossRef] [PubMed]
- Sliwa, J.; Matyszkiel, R.; Jach, J. Efficient Methods of Radio Channel Access Using Dynamic Spectrum Access That Influences SOA Services Realization—Experimental Results. In Proceedings of the 2015 IEEE 81st Vehicular Technology Conference (VTC Spring), Glasgow, UK, 11–14 May 2015; pp. 1–5. [Google Scholar]
- Angrisani, L.; Bertocco, M.; Fortin, D.; Sona, A. Experimental study of coexistence issues between IEEE 802.11 b and IEEE 802.15. 4 wireless networks. IEEE Trans. Instrum. Meas. 2008, 57, 1514–1523. [Google Scholar] [CrossRef]
- Won, C.; Youn, J.; Ali, H.; Sharif, H.; Deogun, J. Adaptive radio channel allocation for supporting coexistence of 802.15.4 and 802.11b. In Proceedings of the IEEE Vehicular Technology Conference, Dallas, TX, USA, 28 September 2005; Volume 62, p. 2522. [Google Scholar]
- Alshinina, R.; Elleithy, K. Performance and Challenges of Service-Oriented Architecture for Wireless Sensor Networks. Sensors 2017, 17, 536. [Google Scholar] [CrossRef] [PubMed]
- Adhatarao, S.S.; Arumaithurai, M.; Kutscher, D.; Fu, X. ISI: Integrate Sensor Networks to Internet With ICN. IEEE Internet Things J. 2018, 5, 491–499. [Google Scholar] [CrossRef]
- Duan, Q.; Ansari, N.; Toy, M. Software-defined network virtualization: An architectural framework for integrating SDN and NFV for service provisioning in future networks. IEEE Netw. 2016, 30, 10–16. [Google Scholar] [CrossRef]
- Siris, V.A.; Vasilakos, X.; Polyzos, G.C. Efficient proactive caching for supporting seamless mobility. arXiv, 2014; arXiv:1404.4754. [Google Scholar]
- Marias, G.F.; Fotiou, N.; Polyzos, G.C. Efficient information lookup for the Internet of Things. In Proceedings of the 2012 IEEE International Symposium on World of Wireless, Mobile and Multimedia Networks (WoWMoM), San Francisco, CA, USA, 25–28 June 2012; pp. 1–6. [Google Scholar]
- Vasilakos, X.; Katsaros, K.; Xylomenos, G. Cloud computing for global name-resolution in information-centric networks. In Proceedings of the 2012 Second Symposium on Network Cloud Computing and Applications (NCCA), London, UK, 3–4 December 2012; pp. 88–94. [Google Scholar]
- Miorandi, D.; Sicari, S.; De Pellegrini, F.; Chlamtac, I. Internet of things: Vision, applications and research challenges. Ad Hoc Netw. 2012, 10, 1497–1516. [Google Scholar] [CrossRef]
- Yue, H.; Guo, L.; Li, R.; Asaeda, H.; Fang, Y. DataClouds: Enabling Community-Based Data-Centric Services Over the Internet of Things. IEEE Internet Things J. 2014, 1, 472–482. [Google Scholar] [CrossRef]
- Katsaros, K.V.; Vasilakos, X.; Okwii, T.; Xylomenos, G.; Pavlou, G.; Polyzos, G.C. On the Inter-domain Scalability of Route-by-name Information-Centric Network Architectures. In Proceedings of the 2015 IFIP Networking Conference (IFIP Networking), Toulouse, France, 20–22 May 2015; pp. 1–9. [Google Scholar]
- Koponen, T.; Chawla, M.; Chun, B.G.; Ermolinskiy, A.; Kim, K.H.; Shenker, S.; Stoica, I. A Data-oriented (and Beyond) Network Architecture. SIGCOMM Comput. Commun. Rev. 2007, 37, 181–192. [Google Scholar] [CrossRef]
- Chai, W.K.; Wang, N.; Psaras, I.; Pavlou, G.; Wang, C.; de Blas, G.G.; Ramon-Salguero, F.J.; Liang, L.; Spirou, S.; Beben, A.; Hadjioannou, E. Curling: Content-ubiquitous resolution and delivery infrastructure for next-generation services. IEEE Commun. Mag. 2011, 49, 112–120. [Google Scholar] [CrossRef]
- Siris, V.A.; Vasilakos, X.; Polyzos, G.C. Efficient proactive caching for supporting seamless mobility. In Proceeding of IEEE International Symposium on a World of Wireless, Mobile and Multimedia Networks, Sydney, Australia, 19 June 2014; pp. 1–6. [Google Scholar]
- Li, J.; Shvartzshnaider, Y.; Francisco, J.A.; Martin, R.P.; Nagaraja, K.; Raychaudhuri, D. Delivering Internet-of-Things Services in MobilityFirst Future Internet Architecture. In Proceedings of the 2012 3rd IEEE International Conference on the Internet of Things, Wuxi, China, 24–26 October 2012; pp. 31–38. [Google Scholar]
- Yates, R.D. Probability and Stochastic Processes: A Friendly Introduction for Electrical and Computer Engineers, 2nd ed.; Yates, R.D., Goodman, D.J., Eds.; John Wiley & Sons: New York, NY, USA, 1984. [Google Scholar]
- Urkowitz, H. Energy detection of unknown deterministic signals. Proc. IEEE 1967, 55, 523–531. [Google Scholar] [CrossRef]
- Nadler, B.; Penna, F.; Garello, R. Performance of eigenvalue-based signal detectors with known and unknown noise level. In Proceedings of the 2011 IEEE International Conference on Communications (ICC), Kyoto, Japan, 5–9 June 2011; pp. 1–5. [Google Scholar]
- Alberti, A.M.; do Rosário, E.C.; Cassiano, G.; dos Santos, J.R.; D’Ávila, V.H.; Carneiro, J.R. Performance evaluation of NovaGenesis information-centric network. In Proceedings of the 2017 2nd International Multidisciplinary Conference on Computer and Energy Science (SpliTech), Split, Croatia, 12–14 July 2017; pp. 1–6. [Google Scholar]
- Alberti, A.; de O Fernandes, V.; Casaroli, M.; de Oliveira, L.; Pedroso, F.; Singh, D. A NovaGenesis proxy/gateway/controller for OpenFlow software defined networks. In Proceedings of the 2014 10th International Conference on Network and Service Management (CNSM), Rio de Janeiro, Brazil, 17–21 November 2014; pp. 394–399. [Google Scholar]
- Alberti, A.M.; dos Santos, J.R.; Morais, E.; Magalhães, V.; Santos, R. Forwarding/Routing with Dual Names: The NovaGenesis Approach. In Proceedings of the IX Workshop de Pesquisa Experimental da Internet do Futuro (WPEIF-SBRC 2018), Campos do Jordão, Brazil, 6–10 May 2018. [Google Scholar]
- Dunkels, A.; Gronvall, B.; Voigt, T. Contiki-a lightweight and flexible operating system for tiny networked sensors. In Proceedings of the 29th Annual IEEE International Conference on Local Computer Networks, Tampa, FL, USA, 16–18 November 2004; pp. 455–462. [Google Scholar]
- Kim, C.M.; Kang, H.W.; Choi, S.I.; Koh, S.J. Implementation of CoAP/6LoWPAN over BLE Networks for IoT Services. J. Broadcast Eng. 2016, 21, 298–306. [Google Scholar] [CrossRef]
- Dos Santos Chaib, R.P.; Alberti, A.M. A Simple Solution for IoT Experimentation in the Context of Future Internet Architectures. In Proceedings of the VIII Workshop de Pesquisa Experimental da Internet do Futuro (WPEIF - SBRC 2017), Belem, Brazil, 15–19 May 2017; pp. 27–30. [Google Scholar]
- Gustafsson, J.; Kyusakov, R.; Mäkitaavola, H.; Delsing, J. Application of Service Oriented Architecture for Sensors and Actuators in District Heating Substations. Sensors 2014, 14, 15553–15572. [Google Scholar] [CrossRef] [PubMed]
- Da Rosa Righi, R.; Rodrigues, V.F.; da Costa, C.A.; Galante, G.; de Bona, L.C.E.; Ferreto, T. AutoElastic: Automatic Resource Elasticity for High Performance Applications in the Cloud. IEEE Transa. Cloud Comput. 2016, 4, 6–19. [Google Scholar] [CrossRef]



















| Dimension | Description |
|---|---|
| D1 | Dynamic cognitive radio-based spectrum management in licensed/unlicensed spectrum bands. |
| D2 | Secure exchange of IoT control data via trustable services. |
| D3 | Name-based access and routing of control data (spectrum sensing), including network caching. |
| D4 | Software-defined control and operation. |
| D5 | Dynamic composition of control services based on semantic and context-awareness, including complete service life-cycling. |
| D6 | Improved support for architecture data and entities naming and name resolution. |
| D7 | Identifier and locator splitting, meaning different names are used for identifying and locating data and services. |
| D8 | Contract-based operation of control plane services. |
| Dimensions | ||||||||
|---|---|---|---|---|---|---|---|---|
| Previous Work | D1 | D2 | D3 | D4 | D5 | D6 | D7 | D8 |
| Energy Harvesting Cognitive Radio Networking for IoT-enabled Smart Grid [40] | x | |||||||
| A Secure IoT Management Architecture based on Information-Centric Networking [20] | x | x | x | x | x | |||
| LASeR: Lightweight Authentication and Secured Routing for NDN IoT in Smart Cities [22] | x | x | ||||||
| Spectrum Management for Proactive Video Caching in Information-Centric Cognitive Radio Networks [26] | x | x | x | x | ||||
| Spectrum-Availability based Routing for Cognitive Sensor Networks [41] | x | |||||||
| A Case for ICN Usage in IoT Environments [27] | x | x | ||||||
| A Comparative Study of MobilityFirst and NDN based ICN-IoT Architectures [28] | x | x | ||||||
| A De-verticalizing Middleware for IoT Systems Based on Information Centric Networking Design [42] | x | x | ||||||
| A Distributed ICN-based IoT Network Architecture: An Ambient Assisted Living Application Case Study [43] | x | x | x | |||||
| A Robust and Lightweight Name Resolution Approach for IoT Data in ICN [44] | x | x | ||||||
| A Secure ICN-IoT Architecture [23] | x | x | x | |||||
| A Software-Defined Networking Framework to Provide Dynamic QoS Management in IEEE 802.11 Networks [37] | x | x | ||||||
| A Cloud-Based Internet of Things Platform for Ambient Assisted Living [45] | x | |||||||
| Coexistence of Wi-Fi and Heterogeneous Small Cell Networks Sharing Unlicensed Spectrum [46] | x | |||||||
| Cognitive Radio-Enabled Internet of Vehicles: a Cooperative Spectrum Sensing and Allocation for Vehicular Communication [47] | x | |||||||
| Consumer Oriented IoT Data Discovery and Retrieval in Information Centric Networks [48] | x | x | ||||||
| CORAL-SDN: A Software-Defined Networking Solution for the Internet of Things [49] | x | |||||||
| Cross-Technology Wireless Experimentation: Improving 802.11 and 802.15.4e Coexistence [50] | x | x | ||||||
| Development of Measurement Techniques and Tools for Coexistence Testing of Wireless Medical Devices [51] | x | x | ||||||
| Distributed Channel Allocation and Time Slot Optimization for Green Internet of Things [52] | x | |||||||
| Dynamic Spectrum Access for Internet of Things Service in Cognitive Radio-Enabled LPWANs [53] | x | |||||||
| Efficient Methods of Radio Channel Access using Dynamic Spectrum Access that Influences SOA Services Realization – Experimental Results [54] | x | |||||||
| Energy-Efficient Channel Handoff for Sensor Network-Assisted Cognitive Radio Network [39] | x | |||||||
| Experimental Study of Coexistence Issues Between IEEE 802.11b and IEEE 802.15.4 Wireless Networks [55] | x | |||||||
| Adaptive Radio Channel Allocation for Supporting Coexistence of 802.15.4 and 802.11b [56] | x | x | ||||||
| The SDN Approach for the Aggregation/Disaggregation of Sensor Data [9] | x | |||||||
| Performance and Challenges of Service-Oriented Architecture for Wireless Sensor Networks [57] | x | |||||||
| ISI: Integrate Sensor Networks to Internet with ICN [58] | x | x | ||||||
| Software-Defined Network Virtualization: An Architectural Framework for Integrating SDN and NFV for Service Provisioning in Future Networks [59] | x | x | x | |||||
| Networking Named Content [18] | x | x | x | |||||
| A Survey of Information-Centric Networking [19] | x | x | x | |||||
| A Survey of Information-Centric Networking Research [29] | x | x | x | |||||
| Named Data Networking [30] | x | x | x | |||||
| Efficient Proactive Caching for Supporting Seamless Mobility [60] | x | x | ||||||
| Efficient Information Lookup for the Internet of Things [61] | x | x | ||||||
| Cloud Computing for Global Name-Resolution in Information-Centric Networks [62] | x | x | ||||||
| Network of Information (NetInf) - An Information-centric Networking Architecture [17] | x | x | x | |||||
| XIA: Efficient Support for Evolvable Internetworking [16] | x | x | x | x | ||||
| Prototyping the Recursive Internet Architecture: the IRATI Project Approach [31] | x | x | x | x | x | x | ||
| Developing information networking further: From PSIRP to PURSUIT [32] | x | x | x | |||||
| Concept | Description |
|---|---|
| Name | Symbols that denote an existence in natural language. |
| Identifier | An unique name that unambiguously identify an existence in a certain scope. |
| Locator | A name that denotes a certain position or point of attachment in a certain space, giving notation of distance to other points in the same space. |
| Name Binding (NB) | An entity that link names. |
| Process | An instance of a computer program running in an operating system that has Blocks and Actions internally. |
| Block | An internal component of a Process that contains many Actions. |
| Action | An internal component of a Block that implements its functioning. |
| Message | The protocol data unit (PDU) for NovaGenesis information exchange. |
| CommandLine | Each command line describes an Action to be executed at the destination and its parameters. |
| Service | The same than a Process. |
| Hash Table (HT) | An instance (Block) that implements a hash table data structure. |
| Gateway (GW) | A Block responsible to exchange messages inside a process. |
| Proxy/Gateway (PG) | A Block responsible to exchange messages externally a process. |
| Hash Table Service (HTS) | A distributed hash table build with HT Blocks. |
| Generic Indirection Resolution Service (GIRS) | Responsible to select the proper HTS to store name bindings and content. |
| Publish/Subscribe Service (PSS) | Responsible for the rendezvous of publishers and subscribers. |
| Proxy/Gateway/Controller Service (PGCS) | Encapsulation of messages for link layer transport, representative of things and software-controller of their configurations. |
| Description | Before | After | Throughput Gain |
|---|---|---|---|
| 802.15.4 interference in 802.11 without NG | 6.1 Mbps | 34.86 Mbps | 471% |
| 802.11 interference in 802.15.4 without NG | 520 bps | 1270 bps | 144% |
| 802.11 interference in 802.15.4 with NG | 6.1 Mbps | 36.08 Mbps | 491% |
| 802.15.4 interference in 802.11 with NG | 520 bps | 1730 bps | 233% |
| Approach Taken | Benefits for Smart Environments | Contributions to State-Of-The-Art | |
|---|---|---|---|
| D1 | Protocol-agnostic best channel indication based on the radio frequency energy of operational channels. Exposition of spectrum sensing and channel control services in IoT and Wi-Fi. | Programmability [9], improved expressiveness [16,17,18,45], flexibility and cohesive integration to IoT. | ISM band spectrum sensing and best channel indication as a service. Dual mode (Wi-Fi/IEEE 802.15.4) operation. |
| D2 | Asynchronous and distributed access to control data using self-verifying names [21] and name-based forwarding, routing and delivery of spectrum control data. | Coherence of control actions, security (integrity) of control messages [23], provenance of control data [22]. All these features are determined in terms of control file SVNes. | First application of ICN paradigms to control and management of DSM in IoT/Wi-Fi. |
| D3 | Access to control files is given by name bindings published in NRNCS. Representatives of controlled devices (PGCS and APS) are notified and subscribe about control files. Queries follow a path to the NRNCS instance. Control files are delivered by HTS directly to PGCS and APS. | In-network name-based coordination of services [20], in-network caching of control files [20], asynchronous/coherent IoT/Wi-Fi command execution, name-based security [21], efficiency of control dissemination [58], unbounded namespaces [58]. | A convergent ICN, CR and SOA approach for WSANs and IoT control plane. Suarez et al. [20] apply ICN for IoT management, including registration and discovery of devices, command execution and retrieval of measured data. Besides these features, our work integrates ICN with SOA and CR, advancing life cycle of control services. |
| D4 | An alternative to OpenFlow SDN is employed to chance configurations at Wi-Fi access points and IEEE 802.15.4 sensor tags. This alternative is generic, flexible and adequate to support command execution on IoT/Wi-Fi devices. | Flexibility, self-configuring, improved controllability and management, support for dynamic QoS [37,49]. | An alternative to SDN/NFV for IoT. CORAL-SDN embeds a programmable data plane at IoT nodes [37,49]. It also leverages a modified controller to support IoT nodes topology control, routing and flow establishment, as well as data collection. However, CORAL-SDN neither covers DSM, nor employs ICN at the control plane. |
| D5 | To apply SOA principles for IoT/WSAN control plane. DSM and IoT services can expose their features, search for partners and form trust networks based on a service level agreement. | Context-awareness, contract-based operation, integration of heterogeneous devices and middlewares, self-organization and coordinated orchestration [45]. | In [45], discovery and control services are developed, but none related to coexistence of RF signals. An alternative to the IP-based WSN SOA architecture proposed in [79] |
| D6 | Support for spectrum data, control and services naming and name resolution via the hierarchical, distributed, NRNCS. | The improved expressiveness allows DSM/IoT services to express their keywords, names (natural language and self-verified) and service offers to possible peers. | Besides ICN and SCN provided by XIA [16], NG employs SOA and contract-based operation. In addition, XIA has not been applied for cognitive radio yet. |
| D7 | To decouple entities identifiers (IDs) from locators (Locs), enabling direct entities access via IDs, independently of their locations (LOCs). | Mobility without identity loss [36]. Perennial identification of data, devices and services. | In [20], ID/Loc splitting is provided to IoT management. Our work provides a generic ID/Loc splitting approach to all architectural entities, including devices and services. |
| D8 | A novel service-defined approach to allow exposing best channel indication (or spectrum sensing) features to DSM services. | Trust-ability, security, reputation of control services. | An ecosystem of trustable services for IoT/WSAN control plane. Suarez et al. [20] also provides ICN-based SLAs. A difference is that NG binds contract-names to service names, improving security. |
© 2018 by the authors. Licensee MDPI, Basel, Switzerland. This article is an open access article distributed under the terms and conditions of the Creative Commons Attribution (CC BY) license (http://creativecommons.org/licenses/by/4.0/).
Share and Cite
Alberti, A.M.; Bontempo, M.M.; Dos Santos, J.R.; Sodré, A.C., Jr.; Righi, R.D.R. NovaGenesis Applied to Information-Centric, Service-Defined, Trustable IoT/WSAN Control Plane and Spectrum Management. Sensors 2018, 18, 3160. https://doi.org/10.3390/s18093160
Alberti AM, Bontempo MM, Dos Santos JR, Sodré AC Jr., Righi RDR. NovaGenesis Applied to Information-Centric, Service-Defined, Trustable IoT/WSAN Control Plane and Spectrum Management. Sensors. 2018; 18(9):3160. https://doi.org/10.3390/s18093160
Chicago/Turabian StyleAlberti, Antônio Marcos, Marília Martins Bontempo, José Rodrigo Dos Santos, Arismar Cerqueira Sodré, Jr., and Rodrigo Da Rosa Righi. 2018. "NovaGenesis Applied to Information-Centric, Service-Defined, Trustable IoT/WSAN Control Plane and Spectrum Management" Sensors 18, no. 9: 3160. https://doi.org/10.3390/s18093160
APA StyleAlberti, A. M., Bontempo, M. M., Dos Santos, J. R., Sodré, A. C., Jr., & Righi, R. D. R. (2018). NovaGenesis Applied to Information-Centric, Service-Defined, Trustable IoT/WSAN Control Plane and Spectrum Management. Sensors, 18(9), 3160. https://doi.org/10.3390/s18093160

