Development of an Apparatus for Crop-Growth Monitoring and Diagnosis
Abstract
1. Introduction
2. Measurement Principle of the CGMD Apparatus
3. Design of the CGMD Apparatus
3.1. Overall Design
3.2. Multispectral Sensor
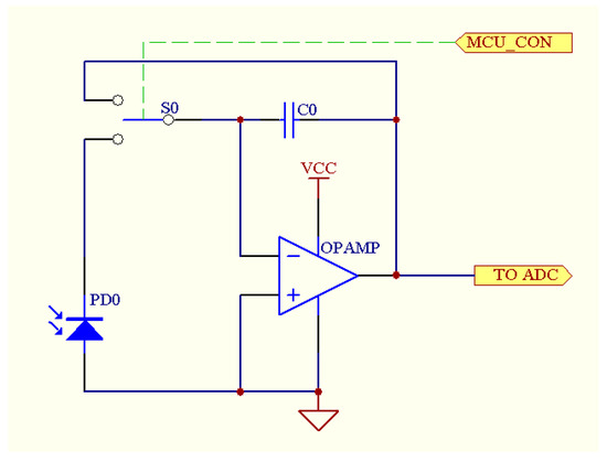
3.2.1. Downward Optical Sensor
3.2.2. Upward Optical Sensor
3.3. Signal Processing Circuit
3.4. Processor System
3.5. Calibration of the CGMD Apparatus
4. Field Experiment and Result Analysis
4.1. Experiment Design
4.2. Data Collection
4.2.1. Collection of Spectral Data
4.2.2. Determination of Agronomic Parameters
4.3. Results Analysis
4.3.1. Performance of Spectral Information Monitoring with the CGMD Apparatus
4.3.2. Crop-Growth Information from Monitoring with the CGMD Apparatus
4.3.3. Verification of the Models for Crop-Growth Spectral Monitoring
5. Discussion
6. Conclusions
Author Contributions
Funding
Acknowledgments
Conflicts of Interest
References
- Zhu, Y.; Yao, X.; Tian, Y.; Liu, X.; Cao, W. Analysis of Common Canopy Vegetation Indices for Indicating Leaf Nitrogen Accumulations in Wheat and Rice. Int. J. Appl. Earth Obs. Geoinf. 2008, 10, 1–10. [Google Scholar] [CrossRef]
- Guo, J.; Zhao, C.; Wang, X.; Chen, L. Research Advancement and Status on Crop Nitrogen Nutrition Diagnosis. Soil Fertil. Sci. China 2008, 4, 10–14. [Google Scholar]
- Tow, P.; Cooper, I.; Partridge, I. Using Conservation Agriculture and Precision Agriculture to Improve a Farming System. In Rainfed Farming Systems; Springer: Amsterdam, The Netherlands, 2011; pp. 875–900. [Google Scholar]
- Lee, Y.J.; Yang, C.M.; Chang, K.W.; Shen, Y. A Simple Spectral Index Using Reflectance of 735 nm to Assess Nitrogen Status of Rice Canopy. Agron. J. 2008, 100, 205–212. [Google Scholar] [CrossRef]
- Li, F.; Mistele, B.; Hu, Y.; Chen, X.; Schmidhalter, U. Optimising Three-Band Spectral Indices to Assess Aerial N Concentration, N Uptake and Aboveground Biomass of Winter Wheat Remotely in China and Germany. ISPRS J. Photogramm. Remote Sens. 2014, 92, 112–123. [Google Scholar] [CrossRef]
- Li, F.; Mistele, B.; Hu, Y.; Schmidhalter, U. Reflectance Estimation of Canopy Nitrogen Content in Winter Wheat Using Optimised Hyperspectral Spectral Indices and Partial Least Squares Regression. Eur. J. Agron. 2014, 52, 198–209. [Google Scholar] [CrossRef]
- Holland, K.H.; Schepers, J.S. Use of a Virtual-Reference Concept to Interpret Active Crop Canopy Sensor Data. Precis. Agric. 2013, 14, 71–85. [Google Scholar] [CrossRef]
- Lang, M.; Kuusk, A.; Mottus, M.; Rautiainen, M.; Nilson, T. Canopy Gap Fraction Estimation from Digital Hemispherical Images Using Sky Radiance Models and a Linear Conversion Method. Agric. For. Meteorol. 2010, 150, 20–29. [Google Scholar] [CrossRef]
- Gnyp, M.L.; Miao, Y.; Yuan, F.; Ustin, S.L.; Yu, K.; Yao, Y.; Huang, S.; Bareth, G. Hyperspectral Canopy Sensing of Paddy Rice aboveground Biomass at Different Growth Stages. Field Crop. Res. 2014, 155, 42–55. [Google Scholar] [CrossRef]
- Erdle, K.; Mistele, B.; Schmidhalter, U. Comparison of active and passive spectral sensors in discriminating biomass parameters and nitrogen status in wheat cultivars. Field Crop. Res. 2011, 124, 74–84. [Google Scholar] [CrossRef]
- Elsayed, S.; Rischbecka, P.; Schmidhaltera, U. Comparing the performance of active and passive reflectance sensors to assess the normalized relative canopy temperature and grain yield of drought-stressed barley cultivars. Field Crop. Res. 2015, 177, 148–160. [Google Scholar] [CrossRef]
- Zhu, Y.; Li, Y.; Zhou, D.; Tian, Y.; Yao, X.; Cao, W. Quantitative Relationship between Leaf Nitrogen Concentration and Canopy Reflectance Spectra in Rice and Wheat. Acta Ecol. Sin. 2006, 26, 3463–3469. [Google Scholar]
- Rall, J.A.; Knox, R.G. Spectral Ratio Biospheric Lidar. In Proceedings of the 2004 IEEE International Geoscience and Remote Sensing Symposium (IGARSS’04), Anchorage, AK, USA, 20–24 September 2004; pp. 1951–1954. [Google Scholar]
- Chen, Y.; Räikkönen, E.; Kaasalainen, S.; Suomalainen, J.; Hakala, T.; Hyyppä, J.; Chen, R. Two Channel Hyperspectral LiDAR with a Supercontinuum Laser Source. Sensors 2010, 10, 7057–7066. [Google Scholar] [CrossRef] [PubMed]
- Lee, K.-D.; Na, S.-I.; Baek, S.-C.; Jung, B.-J.; Hong, S.-Y. The Study of Applicability to Fixed-field Sensor for Normalized Difference Vegetation Index (NDVI) Monitoring in Cultivation Area. Korean J. Soil Sci. Fertil. 2015, 48, 593–601. [Google Scholar] [CrossRef]
- Ali, A.M.; Thind, H.S.; Sharma, S.; Varinderpal-Singh. Prediction of Dry Direct-Seeded Rice Yields Using Chlorophyll Meter, Leaf Colour Chart and Greenseeker Optical Sensor in Northwestern India. Field Crop. Res. 2014, 16, 11–15. [Google Scholar] [CrossRef]
- Walsh, O.S.; Klatt, A.R.; Solie, J.B.; Godsey, C.B.; Raun, W.R. Use of Soil Moisture Data for Refined Greenseeker Sensor Based Nitrogen Recommendations in Winter Wheat. Precis. Agric. 2013, 14, 343–356. [Google Scholar] [CrossRef]
- Kim, Y.; Glenn, D.M.; Park, J.; Ngugi, H.K.; Lehman, B.L. Characteristics of active spectral sensor for plant sensing. Trans. ASABE 2012, 55, 293–301. [Google Scholar] [CrossRef]
- Singh, M.; Kumar, R.; Sharma, A.; Singh, B.; Thind, S.K. Calibration and Algorithm Development for Estimation of Nitrogen in Wheat Crop Using Tractor Mounted N-Sensor. Sci. World J. 2015, 2015, 163968. [Google Scholar] [CrossRef] [PubMed]
- Loh, F.C.W.; Grabosky, J.C.; Bassuk, N.L. Using the SPAD502 Meter to Assess ChlorophyII and Nitrogen Content of Benjamin Fig and Cottonwood Leaves. HortTechnology 2002, 12, 682–686. [Google Scholar]
- Lamb, D.W.; Trotter, M.G.; Schneider, D.A. Ultra Low-Level Airborne (ULLA) Sensing of Crop Canopy Reflectance: A Case Study Using a Cropcircle™ Sensor. Comput. Electron. Agric. 2009, 69, 86–91. [Google Scholar] [CrossRef]
- Kipp, S.; Mistele, B.; Schmidhalter, U. The performance of active spectral reflectance sensors as influenced by measuring distance, device temperature and light intensity. Comput. Electron. Agric. 2014, 100, 24–33. [Google Scholar] [CrossRef]
- Sharabian, V.R.; Noguchi, N.; Han-Ya, I.; Ishi, K. Evaluation of an Active Remote Sensor for Monitoring Winter Wheat Growth Status. Eng. Agric. 2013, 6, 118–127. [Google Scholar] [CrossRef]
- Sun, G.; Liu, L.; Zheng, W.; Huang, W.; Yin, M. Development of a Solar-induced Chlorophyll Fluorescence Monitor Based on Fraunhofer Line Principle. Trans. Chin. Soc. Agric. Mach. 2009, 40, 248–251. [Google Scholar]
- Zheng, W.; Sun, G.; Shen, C.; Hang, W.; Zhou, J. Development of a Visible-Infrared Photoelectric Instrument for Measuring Crop Nitrogen. Trans. Chin. Soc. Agric. Eng. 2010, 26, 178–182. [Google Scholar]
- Ryu, U.; Baldocchi, D.D.; Verfaillie, J.; Ma, S.; Falk, M.; Ruiz-Mercado, I.; Hehn, Y.; Sonnentag, O. Testing the performance of a novel spectral reflectance sensor, built with light emitting diodes (LEDs), to monitor ecosystem metabolism, structure and function. Agric. For. Meteorol. 2010, 150, 1597–1606. [Google Scholar] [CrossRef]
- Garrido, M.; Perez-Ruiz, M.; Valero, C.; Gliever, C.J.; Hanson, B.D.; Slaughter, D.C. Active Optical Sensors for Tree Stem Detection and Classification in Nurseries. Sensors 2014, 14, 10783–10803. [Google Scholar] [CrossRef] [PubMed]
- Li, X.; Liu, Q.; Yang, R.; Zhang, H.; Zhang, J.; Cai, E. The Design and Implementation of the Leaf Area Index Sensor. Sensors 2015, 15, 6250–6269. [Google Scholar] [CrossRef] [PubMed]
- Wang, N.; Zhang, N.; Dowell, F.E.; Sun, Y.; Peterson, D.E. Design of an optical weed sensor using plant spectral characteristics. Trans. ASABE 2001, 44, 409–419. [Google Scholar] [CrossRef]
- Cao, W.; Zhu, Y.; Tian, Y.; Yao, X.; Tang, L.; Liu, X. Digital Farming Technology; Science Press: Beijing, China, 2008; pp. 327–351. [Google Scholar]
- Tian, Y.; Yang, J.; Yao, X.; Cao, W. Monitoring Canopy Leaf Nitrogen Concentration Based on Leaf Hyperspectral Indices in Rice. Acta Agron. Sin. 2010, 36, 1529–1537. [Google Scholar]
- Zhou, D.; Tian, Y.; Yao, X.; Zhu, Y.; Cao, W. Quantitative Relationships between Leaf Total Nitrogen Concentration and Canopy Reflectance Spectra of Rice. Chin. J. Appl. Ecol. 2008, 19, 337–344. [Google Scholar]
- Zhu, Y.; Wu, H.; Tian, Y.; Yao, X.; Zhou, Z.; Cao, W. Estimation of dry matter accumulation in above-ground part of cotton by means of canopy reflectance spectra. Chin. J. Appl. Ecol. 2008, 19, 105–109. [Google Scholar]
- Wang, J.; Zhao, C.; Huang, W. Foundation and Application of Quantitative Remote Sensing in Agriculture; Science Press: Beijing, China, 2008; pp. 37–39. [Google Scholar]
- Xu, X. Remote Sensing Physics; Peking University Press: Beijing, China, 2005; p. 21. [Google Scholar]
- Hansen, P.; Schjoerring, J. Reflectance measurement of canopy biomass and nitrogen status in wheat crops using normalized difference vegetation indices and partial least squares regression. Remote Sens. Environ. 2003, 86, 542–553. [Google Scholar] [CrossRef]
- Thenkabail, P.; Smith, R.; De Pauw, E. Hyperspectral vegetation indices and their relationships with agricultural crop characteristics. Remote Sens. Environ. 2000, 71, 158–182. [Google Scholar] [CrossRef]
- Sun, J.; Shi, S.; Gong, W.; Yang, J.; Du, L.; Song, S.; Chen, B.; Zhang, Z. Evaluation of hyperspectral LiDAR for monitoring rice leaf nitrogen by comparison with multispectral LiDAR and passive spectrometer. Sci. Rep. 2017, 7, 40362. [Google Scholar] [CrossRef] [PubMed]
- Rodriguez-Moreno, F. A decision tree for nitrogen application based on a low cost radiometry. Precis. Agric. 2012, 13, 646–660. [Google Scholar] [CrossRef]
- Arafat, S.M.; Aboelghar, M.A.; Ahmed, E.F. Crop Discrimination Using Field Hyper Spectral Remotely Sensed Data. Adv. Remote Sens. 2013, 2, 63–70. [Google Scholar] [CrossRef]
- Sambo, P.; Zanin, G.; Forte, V.; Tüzel, Y.; Öztekin, G.B. Cropscan as a tool to drive phosphorus and potassium fertilization in tomato. Acta Hortic. 2009, 807, 371–376. [Google Scholar] [CrossRef]
- Becker, E.; Schmidhalter, U. Evaluation of Yield and Drought Using Active and Passive Spectral Sensing Systems at the Reproductive Stage in Wheat. Front. Plant Sci. 2017, 8, 379. [Google Scholar] [CrossRef] [PubMed]
- Sharma, L.K.; Bali, S.K.; Dwyer, J.D.; Plant, A.B.; Bhowmik, A. A Case Study of Improving Yield Prediction and Sulfur Deficiency Detection Using Optical Sensors and Relationship of Historical Potato Yield with Weather Data in Maine. Sensors 2017, 17, 1095. [Google Scholar] [CrossRef] [PubMed]
- Duan, T.; Chapman, S.C.; Guo, Y.; Zheng, B. Dynamic monitoring of NDVI in wheat agronomy and breeding trials using an unmanned aerial vehicle. Field Crop. Res. 2017, 210, 71–80. [Google Scholar] [CrossRef]
- Ji, R.; Min, J.; Wang, Y.; Cheng, H.; Zhang, H.; Shi, W. In-Season Yield Prediction of Cabbage with a Hand-Held Active Canopy Sensor. Sensors 2017, 17, 2287. [Google Scholar] [CrossRef] [PubMed]
- Shah, H.; Houborg, R.; Mccabe, M. Response of Chlorophyll, Carotenoid and SPAD-502 Measurement to Salinity and Nutrient Stress in Wheat (Triticum aestivum L.). Agronomy 2017, 7, 61. [Google Scholar] [CrossRef]
- Padilla, F.M.; Peña-Fleitas, M.T.; Gallardo, M.; Giménez, C.; Thompson, R.B. Derivation of sufficiency values of a chlorophyll meter to estimate cucumber nitrogen status and yield. Comput. Electron. Agric. 2017, 141, 54–64. [Google Scholar] [CrossRef]

















| Zenith Angle | RMSE | Zenith Angle | RMSE | Zenith Angle | RMSE |
|---|---|---|---|---|---|
| 0°~10° | 0.0026 | 0°~40° | 0.0148 | 0°~70° | 0.03 |
| 0°~20° | 0.014 | 0°~50° | 0.0141 | 0°~80° | 0.05 |
| 0°~30° | 0.0165 | 0°~60° | 0.0235 | 0°~90° | 0.09 |
| Cultivars | NDVI | LNC (%) | LNA (g/m2) | LAI | LDW (Kg/m2) | ||||||||||
|---|---|---|---|---|---|---|---|---|---|---|---|---|---|---|---|
| PV | MV | RE (%) | PV | MV | RE (%) | PV | MV | RE (%) | PV | MV | RE (%) | PV | MV | RE (%) | |
| XM | 0.51 | 0.51 | 0.00 | 3.29 | 3.45 | 4.62 | 9.43 | 10.21 | 8.20 | 6.69 | 6.71 | 0.19 | 0.28 | 0.27 | 3.11 |
| NM | 0.46 | 0.44 | 4.35 | 2.99 | 3.40 | 13.76 | 7.41 | 8.67 | 16.97 | 5.40 | 5.23 | 3.17 | 0.23 | 0.22 | 5.89 |
| XM | 0.46 | 0.42 | 8.70 | 2.90 | 3.23 | 11.42 | 6.83 | 7.28 | 6.62 | 5.03 | 4.96 | 1.55 | 0.21 | 0.21 | 4.38 |
| WY | 0.47 | 0.44 | 6.38 | 3.67 | 4.01 | 9.21 | 12.07 | 12.25 | 1.45 | 6.43 | 6.42 | 0.16 | 0.33 | 0.32 | 2.47 |
| LY | 0.31 | 0.28 | 9.68 | 2.83 | 2.60 | 8.09 | 5.48 | 5.17 | 5.67 | 3.48 | 3.11 | 10.61 | 0.19 | 0.17 | 9.26 |
| WY | 0.45 | 0.42 | 6.67 | 3.57 | 4.10 | 14.98 | 11.25 | 12.43 | 10.48 | 6.06 | 6.81 | 12.40 | 0.31 | 0.33 | 6.35 |
| Average error | 5.96% | 10.35% | 8.23% | 4.68% | 5.24% | ||||||||||
© 2018 by the authors. Licensee MDPI, Basel, Switzerland. This article is an open access article distributed under the terms and conditions of the Creative Commons Attribution (CC BY) license (http://creativecommons.org/licenses/by/4.0/).
Share and Cite
Ni, J.; Zhang, J.; Wu, R.; Pang, F.; Zhu, Y. Development of an Apparatus for Crop-Growth Monitoring and Diagnosis. Sensors 2018, 18, 3129. https://doi.org/10.3390/s18093129
Ni J, Zhang J, Wu R, Pang F, Zhu Y. Development of an Apparatus for Crop-Growth Monitoring and Diagnosis. Sensors. 2018; 18(9):3129. https://doi.org/10.3390/s18093129
Chicago/Turabian StyleNi, Jun, Jingchao Zhang, Rusong Wu, Fangrong Pang, and Yan Zhu. 2018. "Development of an Apparatus for Crop-Growth Monitoring and Diagnosis" Sensors 18, no. 9: 3129. https://doi.org/10.3390/s18093129
APA StyleNi, J., Zhang, J., Wu, R., Pang, F., & Zhu, Y. (2018). Development of an Apparatus for Crop-Growth Monitoring and Diagnosis. Sensors, 18(9), 3129. https://doi.org/10.3390/s18093129

