Green Communication for Wireless Body Area Networks: Energy Aware Link Efficient Routing Approach
Abstract
1. Introduction
- Firstly, a link efficiency-oriented network model is presented considering beaconing information and network initialization process.
- Secondly, a path cost calculation model is derived focusing on energy aware link efficiency.
- A complete operational framework ELR-W is developed considering energy aware next-hop link selection by utilizing the network and path cost model.
- The comparative performance evaluation has been carried out focusing on energy-oriented metrics under WBANs medical environments.
2. Related Work
3. Green Computing for WBANs
3.1. Link Efficiency Oriented Network Model
- All BSNs are fixed on a human body as exhibited in Figure 2a and no node is implanted.
- Each node possesses the same energy, processing power, and interfaces.
- All BSNs have fixed and limited transmission power.
- Human body movement is not considered in this research.
3.1.1. Hello Packets (HP)
3.1.2. Neighbor Table (NT)
| Algorithm 1: Neighbor table construction algorithm of ELR-W protocol at node i |
| Notations: = Hello packet = Residual energy of neighbor node j = Link efficiency between node i and node j = Number of hop-counts from neighbor node j to BNC = Distance between nodes i and j = Information in neighbor table = Information in Hello packets Input: HPs from a neighboring node j Process: 1. start 2. for each HP do 3. if then 4. update record for neighbor information in neighbor table 5. 6. 7. 8. 9. else 10. Discard HP 11. if = null then 12. add record in neighbor table 13. 14. 15. 16. 17. else go to line 3 18. end if 19. end if 20. end for 21. end |
3.2. Path Cost Estimation
3.2.1. Routing Table (RT)
3.2.2. Radio Energy Model
3.2.3. Path Loss Model
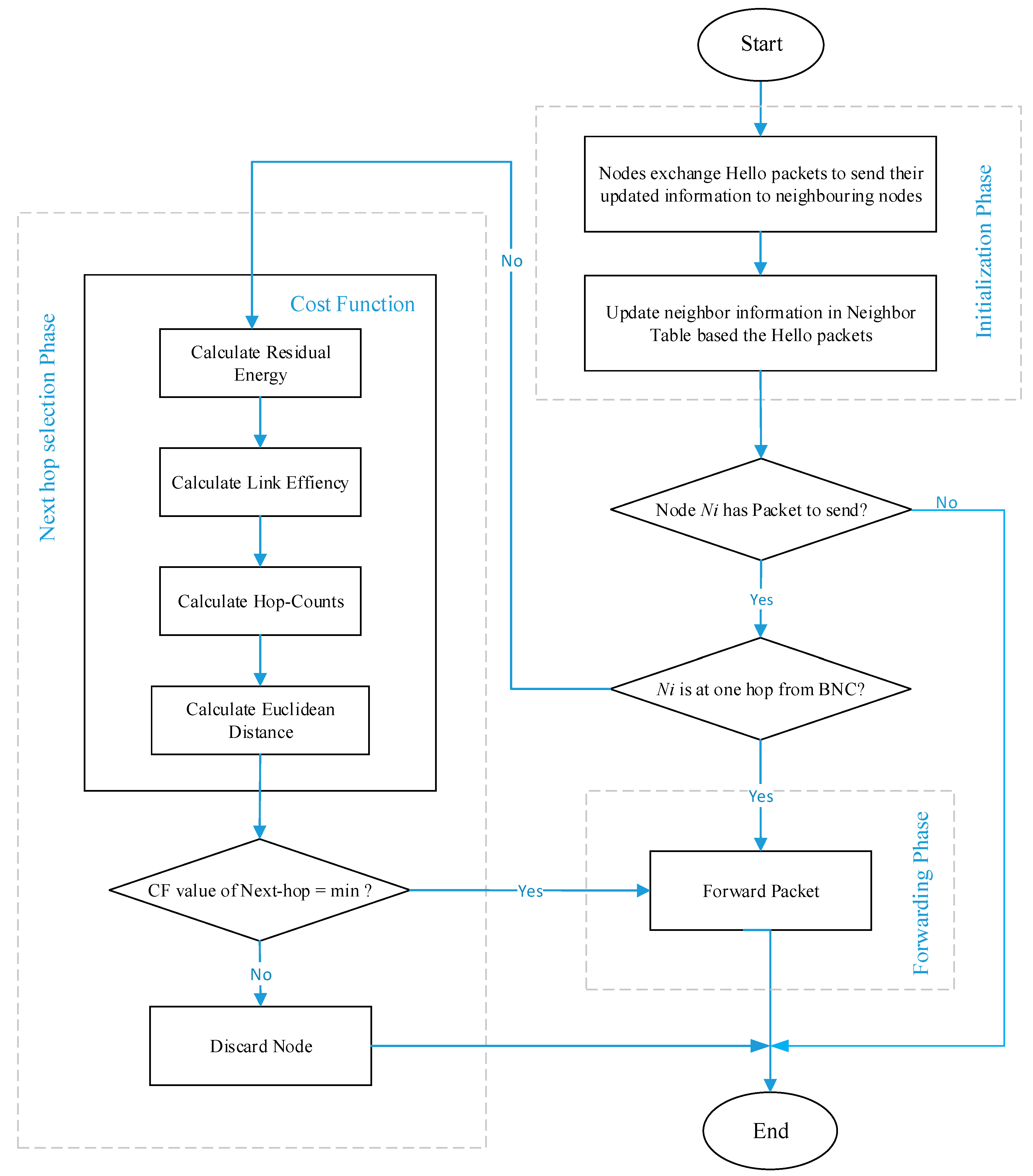
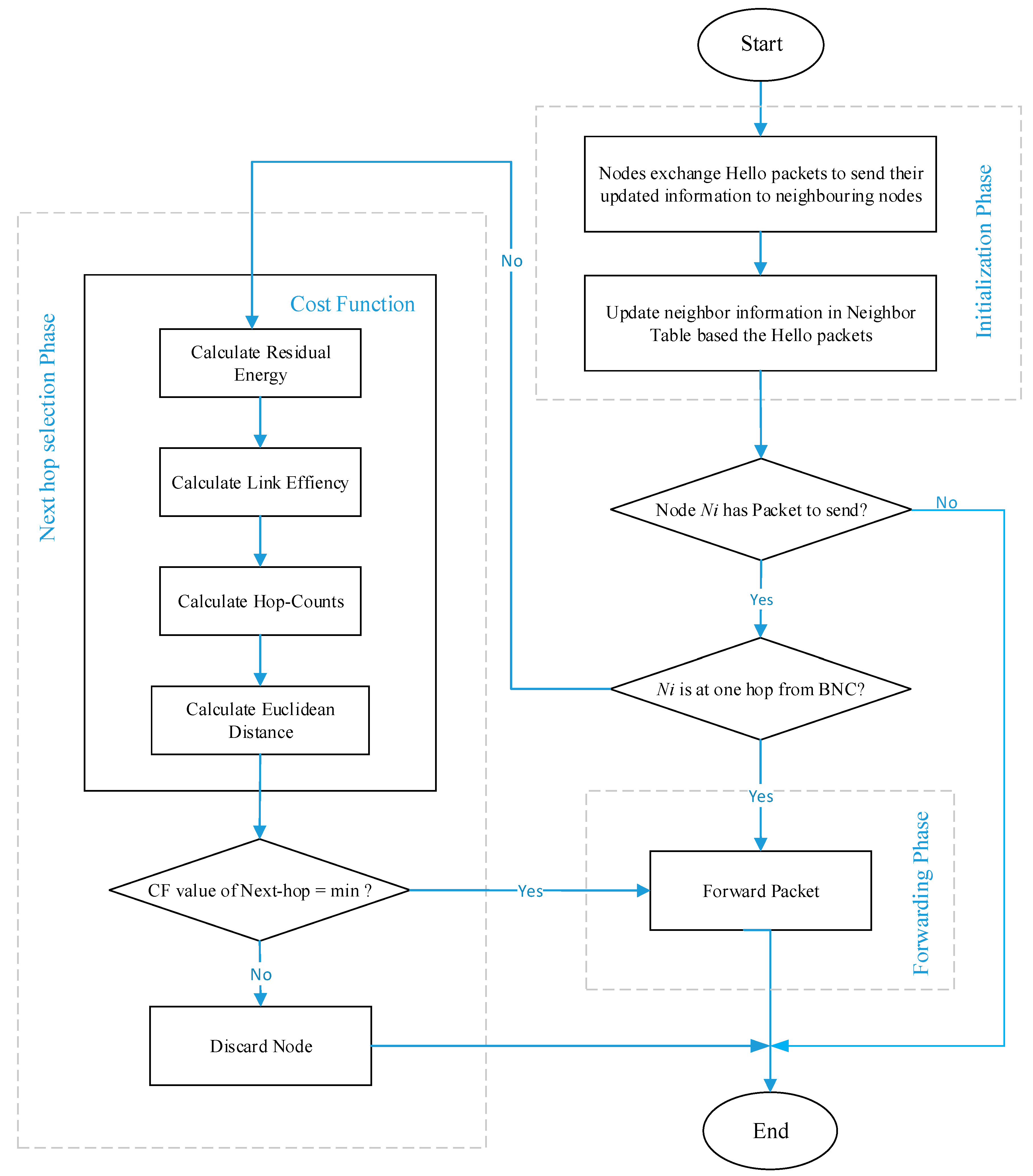
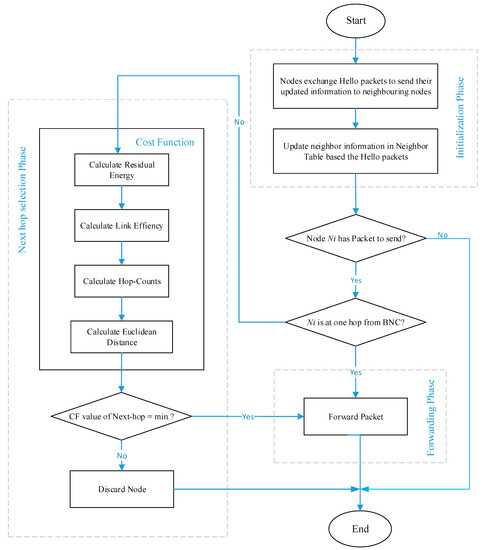
3.3. ELR-W: Operational Steps
3.3.1. Initialization Phase
3.3.2. Next-Hop Selection Phase
3.3.3. Forwarding Phase
| Algorithm 2: Next-hop selection procedure |
| Notations: = Source node = Next-Hop node for BNC = Body Node Coordinator NT = Neighbor Table PCF = Path Cost Function Input: records in NT Process: 1. start 2. if is at one hop to BNC then 3. send packet directly to BNC 4. else 5. for each record in NT do 6. Calculate 7. List RT value of each neighbor node in NT 8. min(RT) 9. end for 10. end if 11. end |
4. Experimental Results
5. Conclusions
Author Contributions
Funding
Acknowledgments
Conflicts of Interest
References
- Kaiwartya, O.; Abdullah, A.H.; Cao, Y.; Altameem, A.; Prasad, M.; Lin, C.T.; Liu, X. Internet of vehicles: Motivation, layered architecture, network model, challenges, and future aspects. IEEE Access 2016, 4, 5356–5373. [Google Scholar] [CrossRef]
- Cao, Y.; Kaiwartya, O.; Zhuang, Y.; Ahmad, N.; Sun, Y.; Lloret, J. A Decentralized Deadline-Driven Electric Vehicle Charging Recommendation. IEEE Syst. J. 2018, 99, 1–12. [Google Scholar] [CrossRef]
- Kaiwartya, O.; Abdullah, A.H.; Cao, Y.; Raw, R.S.; Kumar, S.; Lobiyal, D.K.; Isnin, I.F.; Liu, X.; Shah, R.R. T-MQM: Testbed-based multi-metric quality measurement of sensor deployment for precision agriculture—A case study. IEEE Sens. J. 2016, 16, 8649–8664. [Google Scholar] [CrossRef]
- Qureshi, K.N.; Abdullah, A.H.; Kaiwartya, O.; Iqbal, S.; Butt, R.A.; Bashir, F. A Dynamic Congestion Control Scheme for safety applications in vehicular ad hoc networks. Comput. Electr. Eng. 2017, 1–14. [Google Scholar] [CrossRef]
- Kasana, R.; Kumar, S.; Kaiwartya, O.; Kharel, R.; Lloret, J.; Aslam, N.; Wang, T. Fuzzy based Channel Selection for Location Oriented Services in Multichannel VCPS Environments. IEEE Internet Things J. 2018, 1–12. [Google Scholar] [CrossRef]
- Keehan, S.P.; Cuckler, G.A.; Sisko, A.M.; Madison, A.J.; Smith, S.D.; Stone, D.A.; Poisal, J.A.; Wolfe, C.J.; Lizonitz, J.M. National Health Expenditure Projections, 2014−24: Spending Growth Faster Than Recent Trends. Health Aff. 2015, 34, 1407–1417. [Google Scholar] [CrossRef] [PubMed]
- World Health Organization. Global Report on Diabetes; World Health Organization: Geneva, Switzerland, 2016; p. 88. [Google Scholar]
- Anwar, M.; Anwar, A.H.; Abdullah, A.H.; Abdullah, K.N.; Qureshi, K.N.; Majid, A.H. Wireless Body Area Networks for Healthcare Applications: An Overview. Telkomnika 2017, 15, 1088–1095. [Google Scholar] [CrossRef]
- Masud, F.; Masud, A.H.; Abdullah, A.H.; Abdul-Salaam, G.; Ullah, F. Traffic adaptive MAC protocols in wireless body area networks. Wirel. Commun. Mob. Comput. 2017, 2017, 8267162. [Google Scholar] [CrossRef]
- Ullah, F.; Ullah, A.H.; Abdullah, A.H.; Kaiwartya, O.; Cao, Y. TraPy-MAC: Traffic Priority Aware Medium Access Control Protocol for Wireless Body Area Network. J. Med. Syst. 2017, 41, 93. [Google Scholar] [CrossRef] [PubMed]
- Ko, J.G.; Lu, C.; Lu, M.B.; Srivastava, M.B.; Stankovic, J.A.; Terzis, A.; Welsh, M. Wireless sensor networks for healthcare. Proc. IEEE 2010, 98, 1947–1960. [Google Scholar] [CrossRef]
- Wang, H.; Md Shaad, M.; Fang, H.; Wang, C. Wireless Health; Springer: Berlin, Germany, 2016. [Google Scholar]
- Cavallari, R.; Martelli, F.; Rosini, R.; Buratti, C.; Verdone, R. A Survey on Wireless Body Area Networks: Technologies and Design Challenges. IEEE Commun. Surv. Tutor. 2014, 16, 1635–1657. [Google Scholar] [CrossRef]
- Lai, X.; Liu, Q.; Wei, X.; Wang, W.; Zhou, G.; Han, G. A survey of body sensor networks. Sensors 2013, 13, 5406–5447. [Google Scholar] [CrossRef] [PubMed]
- Ullah, F.; Ullah, A.H.; Abdullah, A.H.; Kaiwartya, O.; Lloret, J.; Arshad, M.M. EETP-MAC: Energy efficient traffic prioritization for medium access control in wireless body area networks. Telecommun. Syst. 2017, 1–23. [Google Scholar] [CrossRef]
- Ishtaique ul Huque, T.; Munasinghe, K.S.; Abolhasan, M.; Jamalipour, A. EAR-BAN: Energy Efficient Adaptive Routing in Wireless Body Area Networks. In Proceedings of the 7th International Conference on Signal Processing and Communication Systems (ICSPCS), Carrara, VIC, Australia, 16–18 December 2013; pp. 121–139. [Google Scholar]
- Lee, S.; Annavaram, M. Wireless Body Area Networks: Where does energy go? In Proceedings of the 2012 International Symposium on Workload Characterization, La Jolla, CA, USA, 4–6 November 2012; pp. 25–35. [Google Scholar]
- Ahmed, G.; Jianhua, Z.; Fareed, M.M.S. PERA: Priority-Based Energy-Efficient Routing Algorithm for WBANs. Wirel. Pers. Commun. 2017, 96, 4737–4753. [Google Scholar] [CrossRef]
- Kaur, N.; Singh, S. Optimized cost effective and energy efficient routing protocol for wireless body area networks. Ad Hoc Netw. 2017, 61, 65–84. [Google Scholar] [CrossRef]
- Ruzzelli, A.G.; Jurdak, R.; Jurdak, G.M.P.; O’Hare, G.M.P.; Van Der Stok, P. Energy-Efficient Multi-hop Medical Sensor Networking. In Proceedings of the 1st ACM SIGMOBILE International Workshop on Systems and Networking Support for Healthcare and Assisted Living Environments–HealthNet ′07, San Juan, Puerto Rico, 11 June 2007; pp. 37–42. [Google Scholar]
- Yuce, M.R. Implementation of wireless body area networks for healthcare systems. Sens. Actuators A-Phys. 2010, 162, 116–129. [Google Scholar] [CrossRef]
- Qureshi, K.N.; Qureshi, A.H.; Abdullah, A.H.; Bashir, F.; Iqbal, S.; Awan, K.M. Cluster-based data dissemination, cluster head formation under sparse, and dense traffic conditions for vehicular ad hoc networks. Int. J. Commun. Syst. 2018, 31, e3533. [Google Scholar] [CrossRef]
- Javaid, N.; Abbas, Z.; Abbas, M.S.; Fareed, M.S.; Fareed, Z.A.; Khan, Z.A.; Alrajeh, N. M-ATTEMPT: A new energy-efficient routing protocol for wireless body area sensor networks. Procedia Comput. Sci. 2013, 19, 224–231. [Google Scholar] [CrossRef]
- Effatparvar, M.; Dehghan, M.; Rahmani, A.M. A comprehensive survey of energy-aware routing protocols in wireless body area sensor networks. J. Med. Syst. 2016, 40, 201. [Google Scholar] [CrossRef] [PubMed]
- Maskooki, A.; Maskooki, C.B.; Soh, C.B.; Gunawan, E.; Low, K.S. Opportunistic routing for body area network. In Proceedings of the 2011 IEEE Consumer Communications and Networking Conference (CCNC), Las Vegas, NV, USA, 9–12 January 2011; pp. 237–241. [Google Scholar]
- Javaid, N.; Ahmad, A.; Nadeem, Q.; Imran, M.; Haider, N. IM-SIMPLE: IMproved Stable Increased-throughput Multi-hop Link efficient Routing Protocol for Wireless Body Area Networks. Comput. Hum. Behav. 2015, 51, 1003–1011. [Google Scholar] [CrossRef]
- Liang, L.; Ge, Y.; Feng, G.; Ni, W.; Wai, A.A.P. A low overhead tree-based energy-efficient routing scheme for multi-hop wireless body area networks. Comput. Netw. 2014, 70, 45–58. [Google Scholar] [CrossRef]
- Ahmed, S.; Javaid, N.; Yousaf, S.; Ahmad, A.; Sandhu, M.M.; Imran, M.; Khan, Z.A.; Alrajeh, N. Co-LAEEBA: Cooperative link aware and energy efficient protocol for wireless body area networks. Comput. Hum. Behav. 2015, 51, 1205–1215. [Google Scholar] [CrossRef]
- Kim, B.-S.; Kim, K.; Kim, K.-I. A Survey on Mobility Support in Wireless Body Area Networks. Sensors 2017, 17, 797. [Google Scholar] [CrossRef] [PubMed]
- Nadeem, Q.; Javaid, N.; Javaid, S.N.; Mohammad, S.N.; Mohammad, M.Y.; Khan, M.Y.; Sarfraz, S.; Gull, M. SIMPLE: Stable increased-throughput multi-hop protocol for link efficiency in Wireless Body Area Networks. In Proceedings of the IEEE 8th International Conference on Broadband and Wireless Computing, Communication and Applications (BWCCA′13), Compiegne, France, 28–30 October 2013; pp. 221–226. [Google Scholar]
- Sandhu, M.M.; Javaid, N.; Imran, M.; Guizani, M.; Khan, Z.A.; Qasim, U. BEC: A Novel Routing Protocol for Balanced Energy Consumption in Wireless Body Area Networks. In IWCMC; IEEE: Dubrovnik, Croatia, 2015; pp. 653–658. [Google Scholar]
- Yessad, N.; Omar, M.; Tari, A.; Bouabdallah, A. QoS-based routing in Wireless Body Area Networks: A survey and taxonomy. Computing 2017, 100, 245–275. [Google Scholar] [CrossRef]
- Adhikary, S.; Choudhury, S.; Chattopadhyay, S. A new routing protocol for WBAN to enhance energy consumption and network lifetime. In Proceedings of the 17th International Conference on Distributed Computing and Networking, Singapore, 4–7 January 2016. [Google Scholar]
- Ha, I. Even energy consumption and backside routing: An improved routing protocol for effective data transmission in wireless body area networks. Int. J. Distrib. Sens. Netw. 2016, 12, 1–11. [Google Scholar] [CrossRef]
- Ayatollahitafti, V.; Ayatollahitafti, M.A.; Ngadi, M.A.; Ngadi, J.B.M.; Sharif, J.B.M.; Abdullahi, M. An efficient next hop selection algorithm for multi-hop body area networks. PLoS ONE 2016, 11, e0146464. [Google Scholar] [CrossRef] [PubMed]
- Ullah, Z.; Ahmed, I.; Razzaq, K.; Razzaq, M.K.; Naseer, M.K.; Ahmed, N. DSCB: Dual sink approach using clustering in body area network. Peer-to-Peer Netw. Appl. 2017, 1–14. [Google Scholar] [CrossRef]
- Baccour, N.; Puccinelli, D.; Voigt, T.; Koubaa, A.; Noda, C.; Fotouhi, H.; Alves, M.; Youssef, H.; Zuniga, M.A.; Boano, C.A.; et al. Overview of Link Quality Estimation. In Radio Link Quality Estimation in Low-Power Wireless Networks; Springer International Publishing: Heidelberg, Germany, 2013; pp. 65–86. [Google Scholar]
- Dijkstra, E.W. A Note on two Problems in Connexion with Graphs. Numer. Math. 1959, 271, 269–271. [Google Scholar] [CrossRef]
- Heinzelman, W.R.; Chandrakasan, A.; Balakrishnan, H. Energy-efficient communication protocol for wireless microsensor networks. In Proceedings of the 33rd Annual Hawaii International Conference on System Sciences, Maui, HI, USA, 7 January 2000; p. 10. [Google Scholar]
- Chávez-Santiago, R.; Garcia-Pardo, C.; Fornes-Leal, A.; Vallés-Lluch, A.; Vermeeren, G.; Joseph, W.; Balasingham, I.; Cardona, N. Experimental Path Loss Models for In-Body Communications within 2.36–32.5 GHz. IEEE J. Biomed. Health Inform. 2015, 19, 930–937. [Google Scholar] [PubMed]
- Maity, S.; Mojabe, K.; Sen, S. Characterization of Human Body Forward Path Loss and Variability Effects in Voltage-Mode HBC. IEEE Microw. Wirel. Compon. Lett. 2018, 28, 266–268. [Google Scholar] [CrossRef]
- Kurup, D.; Vermeeren, G.; Tanghe, E.; Joseph, W.; Martens, L. In-to-Out Body Antenna-Independent Path Loss Model for Multilayered Tissues and Heterogeneous Medium. Sensors 2015, 15, 408–421. [Google Scholar] [CrossRef] [PubMed]
- Hausman, S.; Januszkiewicz, Ł. Impact of Indoor Environment on Path Loss in Body Area Networks. Sensors 2014, 14, 19551–19560. [Google Scholar] [CrossRef] [PubMed]
- Yousaf, S.; Javaid, N.; Qasim, U.; Alrajeh, N.; Khan, Z.; Ahmed, M. Towards Reliable and Energy-Efficient Incremental Cooperative Communication for Wireless Body Area Networks. Sensors 2016, 16, 284. [Google Scholar] [CrossRef] [PubMed]
- Reusens, E.; Joseph, W.; Latré, B.; Braem, B.; Vermeeren, G.; Tanghe, E.; Martens, L.; Moerman, I.; Blondia, C. Characterization of on-body communication channel and energy efficient topology design for wireless body area networks. IEEE Trans. Inf. Technol. Biomed. 2009, 13, 933–945. [Google Scholar] [CrossRef] [PubMed]
- Rappaport, T.S. Wireless Communications: Principles and Practice; Prentice Hall PTR: Upper Saddle River, NJ, USA, 1996. [Google Scholar]
- Semiconductor, N. Single Chip 2.4 GHz Transceiver Product Specification; Nordic Semiconductor ASA: Trondheim, Norway, 2007. [Google Scholar]








| Symbol | Description |
|---|---|
| SID | Source node identifier |
| NID | Neighbor node identifier |
| RE | Residual energy |
| LE | Link efficiency between the nodes |
| HC | Number of hop-counts to the BNC |
| d | Distance from source node to BNC |
| Parameter | Value |
|---|---|
| Initial energy | 0.5 Joule |
| Traffic type | CBR |
| Packet size | 32 Bytes |
| Transmission power | 10.5 mA |
| Reception power | 18 mA |
| Transmitter electronics | 16.7 nJ/bit |
| Receiver electronics | 36.1 nJ/bit |
| Transmit amplifier | 1.97 nJ/bit/mn |
| Supply voltage | 1.9 V |
| Simulation time | 100 s |
| (A) Network Lifetime | (B) Network Throughput | (C) Packet Drops | (D) Energy Consumption | |||||||||
|---|---|---|---|---|---|---|---|---|---|---|---|---|
| Rounds | M-ATTEMPT | iM-SIMPLE | ELR-W | M-ATTEMPT | iM-SIMPLE | ELR-W | M-ATTEMPT | iM-SIMPLE | ELR-W | M-ATTEMPT | iM-SIMPLE | ELR-W |
| 0 | 0 | 0 | 0 | 100 | 150 | 200 | 0 | 0 | 0 | 4 | 4 | 4 |
| 500 | 0 | 0 | 0 | 250 | 300 | 400 | 1.2 | 0.9 | 0 | 3.5 | 3.65 | 3.75 |
| 1000 | 3 | 0 | 0 | 450 | 550 | 650 | 1.4 | 1.2 | 0.7 | 3 | 3.3 | 3.45 |
| 1500 | 3 | 0 | 0 | 600 | 700 | 800 | 1.5 | 1.8 | 1 | 2.5 | 2.9 | 3.15 |
| 2000 | 3 | 0 | 0 | 700 | 950 | 1050 | 1.4 | 1.75 | 0.7 | 2 | 2.5 | 2.8 |
| 2500 | 3 | 0 | 0 | 800 | 1200 | 1500 | 1.4 | 2 | 0.75 | 1.5 | 2.2 | 2.5 |
| 3000 | 3 | 0 | 0 | 900 | 1400 | 1750 | 1.2 | 1.6 | 0.95 | 1.2 | 1.9 | 2.2 |
| 3500 | 3 | 0 | 0 | 1000 | 1600 | 1900 | 1.6 | 1.9 | 0.8 | 0.9 | 1.6 | 1.9 |
| 4000 | 3 | 1 | 0 | 1100 | 1900 | 2200 | 1.7 | 1.9 | 0.9 | 0.7 | 1.3 | 1.65 |
| 4500 | 3 | 1 | 0 | 1200 | 2100 | 2600 | 3.1 | 2.3 | 1.2 | 0.5 | 1 | 1.35 |
| 5000 | 3 | 3 | 0 | 1300 | 2300 | 2750 | 2.8 | 2.3 | 0.7 | 0.3 | 0.8 | 1.1 |
| 5500 | 3 | 4 | 0 | 1400 | 2600 | 2900 | 3.5 | 2.4 | 0.6 | 0.2 | 0.5 | 0.85 |
| 6000 | 3 | 5 | 1 | 1500 | 2700 | 3000 | 2.4 | 2.1 | 1 | 0.15 | 0.3 | 0.6 |
| 6500 | 3 | 6 | 1 | 1600 | 2800 | 3200 | 2.6 | 1.5 | 0.7 | 0.1 | 0.2 | 0.4 |
| 7000 | 4 | 7 | 1 | 1650 | 2900 | 3350 | 2.2 | 1.3 | 0.85 | 0.05 | 0.05 | 0.25 |
| 7500 | 5 | 8 | 3 | 1700 | 3000 | 3500 | 2.3 | 0.6 | 0.8 | 0 | 0 | 0.15 |
| 8000 | 8 | 8 | 4 | 1700 | 3000 | 3600 | 0 | 0 | 0.65 | 0 | 0 | 0.08 |
| 8500 | 8 | 8 | 5 | 1700 | 3000 | 3700 | 0 | 0 | 0.5 | 0 | 0 | 0.05 |
| 9000 | 8 | 8 | 6 | 1700 | 3000 | 3750 | 0 | 0 | 0.6 | 0 | 0 | 0.02 |
| 9500 | 8 | 8 | 6 | 1700 | 3000 | 3800 | 0 | 0 | 0.3 | 0 | 0 | 0 |
| 10,000 | 8 | 8 | 6 | 1700 | 3000 | 3800 | 0 | 0 | 0.3 | 0 | 0 | 0 |
| Protocols | Performance of ELR-W against Benchmark Protocols | ||
|---|---|---|---|
| Throughput | Energy Consumption | Network Lifetime | |
| iM-SIMPLE | 19% ↑ | 14% ↓ | 30% ↑ |
| M-ATTEMPT | 102% ↑ | 45% ↓ | 34% ↑ |
© 2018 by the authors. Licensee MDPI, Basel, Switzerland. This article is an open access article distributed under the terms and conditions of the Creative Commons Attribution (CC BY) license (http://creativecommons.org/licenses/by/4.0/).
Share and Cite
Anwar, M.; Abdullah, A.H.; Altameem, A.; Qureshi, K.N.; Masud, F.; Faheem, M.; Cao, Y.; Kharel, R. Green Communication for Wireless Body Area Networks: Energy Aware Link Efficient Routing Approach. Sensors 2018, 18, 3237. https://doi.org/10.3390/s18103237
Anwar M, Abdullah AH, Altameem A, Qureshi KN, Masud F, Faheem M, Cao Y, Kharel R. Green Communication for Wireless Body Area Networks: Energy Aware Link Efficient Routing Approach. Sensors. 2018; 18(10):3237. https://doi.org/10.3390/s18103237
Chicago/Turabian StyleAnwar, Muhammad, Abdul Hanan Abdullah, Ayman Altameem, Kashif Naseer Qureshi, Farhan Masud, Muhammad Faheem, Yue Cao, and Rupak Kharel. 2018. "Green Communication for Wireless Body Area Networks: Energy Aware Link Efficient Routing Approach" Sensors 18, no. 10: 3237. https://doi.org/10.3390/s18103237
APA StyleAnwar, M., Abdullah, A. H., Altameem, A., Qureshi, K. N., Masud, F., Faheem, M., Cao, Y., & Kharel, R. (2018). Green Communication for Wireless Body Area Networks: Energy Aware Link Efficient Routing Approach. Sensors, 18(10), 3237. https://doi.org/10.3390/s18103237

