Smart Device-Based Notifications to Promote Healthy Behavior Related to Childhood Obesity and Overweight
Abstract
:1. Introduction
2. Related Work
3. System Description
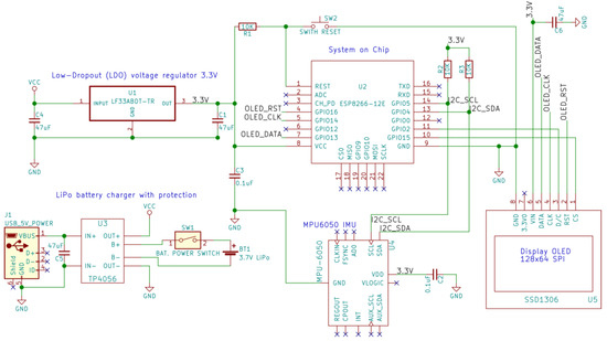
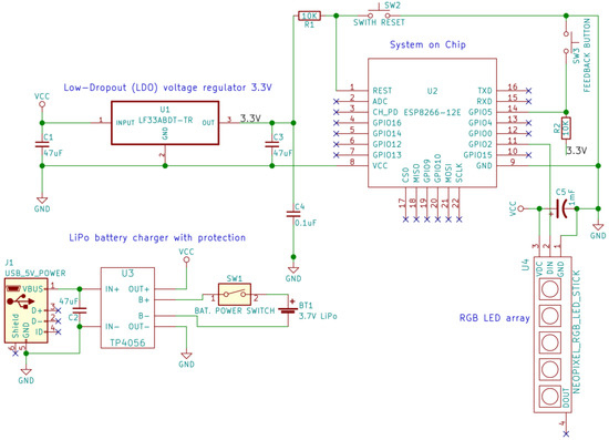
3.1. Main Components
3.2. Modeling the Notification Message Structure
4. Application Domains
4.1. Healthy Snacking Behavior
4.2. Physical Activity (Sportswear)
5. Evaluation
6. Results and Discussion
7. Conclusions and Future Work
Acknowledgments
Author Contributions
Conflicts of Interest
Appendix A
| Smart Devices | ||
|---|---|---|
| Kolibree | Breeze: Wireless breathalyzer | CubeSensors | 
| iBGStar Blood Glucose Meter | TP-Link: Multicolor smart wi-fi | AwairGlow | 
| CINDER: Sensing cooker | Mimo: Smart baby monitoring | Wemo Mini: Wifi smart plug | 
| Vessyl Cup | UP3: Health tracker | Honeywell Lyric T5 | 
| Tagg Plus: Pet tracker collar | Ring: Video doorbell pro | SmartMat: Intelligent yoga mat | 
| Cue | Misfit Wearables: Shine 2 | Nest Cam: Outdoor | 
| HAPIfork | June: Intelligent oven | Foobot: Indoor air quality monitor | 
| TAO | Apple TV: Apps and voice control | August: Smart Keypad | 
| Keen Home: Smart vent | Philips Hue Bridge: Homekit ready | Philips Hue: Dimmer switch | 
| Fitbit Surge: Fitness tracker | Osmo: Gaming system for iPad | Samsung Family Hub Refrigerator | 
| Flip 2: Wearable for kids | Deeper: Smart portable fish finder | Bluesmart: Connected Carry-On | 
| Withings: Wireless blood pressure monitor | Garmin Vivosmart: Fitness band and smartwatch | Luna: Turn your bed into a smartbed | 
| Talkies: A new way to chat with kids | iBaby Monitor: Digital video monitor with night vision | ShutterEaze: Automate your plantation shutters | 
| FitBark: Activity tracking for your pet | Olive: Intelligent bracelet that helps you manage | Google Home: Speaker with Google Assistant | 
| Google Daydream: Virtual reality headset | Samsung Galaxy View: Connected screen | Logitech Pop: Smart button controller | 
| Logi Circle: Portable Wi-Fi video camera | Onyx: Wearable communication device | Ray Super Remote: Touchscreen universal | 
| AWS IoT Button: Programmable dash button | MOTA SmartRing: Connectivity at your | CUJO: Smart firewall for the smart home | 
| MUZO Cobblestone: Wireless music receiver | Aether Cone: The thinking music player | Xiaomi Yeelight: Indoor connected night light | 
| Awair: Smart air quality monitor | August: Smart lock | iRobot Mirra: Pool cleaning robot | 
| Refuel: Smart propane tank gauge | Kinsa: Smart thermometer | Roku 3: Streaming media player | 
| Belkin WeMo: Insight Switch | Click & Grow: Smart herb garden | Amazon Echo Dot: 2nd Generation | 
| Amazon Tap: Portable voice controlled speaker | Prodigio: Connected Nespresso machine | Solu: Smallest general-purpose computer | 
| Google Chromecast: Second generation | Amazon Dash Button: Smart home shopping | Philips Hue Go: Portable connected lighting | 
| Singlecue: Gesture control for connected home | TAH: Bluetooth device for Internet of things | Valta: Simple home energy management | 
| Netatmo Welcome: Smart camera with face | Lutron Caseta: HomeKit-enabled smart lighting kit | Sengled Pulse: LED light + wireless speakers | 
| Roost: Smart battery for smoke alarms | Point: A softer take on home security | Scout Alarm: Simple connected home security | 
| LIFX: White 800 connected light bulb | Ambi Climate: Smart add-on for your air conditioner | Allure EverSense: Proximity based thermostat | 
| Rico: Turn your smartphone into a smarthome device | Highfive: Video conferencing you can actually love | Smappee: Smart home energy manager | 
| Chamberlain: Garage connectivity Kit | OpenSprinkler: Automate your sprinklers | |
Appendix B

Appendix C

Appendix D
- Participant information- Name
- Professional background
 
- Prototype- What do you think is the main goal of the system? (open question)
- How hard would it be to use the system? (0–10 scale)
- How interested would you be in testing/using this system? (5pt Likert scale)
- How satisfied are you with the look and feel of this system? (5pt Likert scale)
- Would you buy this system? Why? (Yes/No and open question)
- Do you have any thoughts on how to improve this system? (open question)
- In three words, describe this system (open question)
- Will this system be a good tool to promote healthy behaviors? (Yes/No and open question)
- How likely is it that you would recommend this system to a friend/family member/patient? (0–10 scale)
 
- Ergonomics of Human-System Interaction- For each category select a response (5pt discrete scale)- Perceived effectiveness
- Perceived efficiency
- Perceived satisfaction
- Clarity
- Discriminability
- Conciseness
- Consistency
- Detectability
- Legibility
- Comprehensibility
- Self-descriptiveness
- Suitability for individualization
- Suitability for learning
 
- Is there anything else you would like to share? (open question)
 
References
- Robertson, A. Food and Health in Europe: A New Basis for Action; Academic Search Complete; WHO Regional Office for Europe: Kobenhavn, Denmark, 2004; ISBN 9789289013635. [Google Scholar]
- Faith, M.S.; Scanlon, K.S.; Birch, L.L.; Francis, L.A.; Sherry, B. Parent-Child Feeding Strategies and Their Relationships to Child Eating and Weight Status. Obes. Res. 2004, 12, 1711–1722. [Google Scholar] [CrossRef] [PubMed]
- Lau, P.W.; Lau, E.Y.; Wong, D.P.; Ransdell, L. A Systematic Review of Information and Communication Technology–Based Interventions for Promoting Physical Activity Behavior Change in Children and Adolescents. J. Med. Internet Res. 2011, 13, e48. [Google Scholar] [CrossRef] [PubMed]
- Stawarz, K.; Cox, A.L.; Blandford, A. Beyond Self-Tracking and Reminders. In Proceedings of the 33rd Annual ACM Conference on Human Factors in Computing Systems—CHI ’15, Seoul, Korea, 18–23 April 2015; ACM Press: New York, NY, USA, 2015; pp. 2653–2662. [Google Scholar]
- Böhmer, M.; Lander, C.; Gehring, S.; Brumby, D.P.; Krüger, A. Interrupted by a Phone Call: Exploring Designs for Lowering the Impact of Call Notifications for Smartphone Users. In Proceedings of the 32nd Annual ACM Conference on Human Factors in Computing Systems—CHI ’14, Toronto, ON, Canada, 26 April–1 May 2014; ACM: New York, NY, USA, 2014; pp. 3045–3054. [Google Scholar]
- Grandhi, S.A.; Jones, Q. Knock, knock! Who’s there? Putting the user in control of managing interruptions. Int. J. Hum.-Comput. Stud. 2015, 79, 35–50. [Google Scholar] [CrossRef]
- Dolui, K.; Mukherjee, S.; Datta, S.K. Smart device sensing architectures and applications. In Proceedings of the International Computer Science and Engineering Conference, Bangkok, Thailand, 4–6 September 2013; IEEE Computer Society: Washington, DC, USA, 2013; pp. 91–96. [Google Scholar]
- World Health Organization. Report of the Commission on Ending Childhood Obesity; World Health Organization: Geneva, Switzerland, 2016. [Google Scholar]
- López, G.; Guerrero, L.A. Ubiquitous Notification Mechanism to Provide User Awareness. In Advances in Ergonomics in Design; Advances in Intelligent Systems and Computing; Rebelo, F., Soares, M., Eds.; Springer International Publishing: Cham, Switzerland, 2016; Volume 485, pp. 689–700. ISBN 978-3-319-41982-4. [Google Scholar]
- López, G.; Guerrero, L.A. Supporting User Awareness Using Smart Device-Based Notifications. In Ubiquitous Computing and Ambient Intelligence; García, C.R., Caballero-Gil, P., Burmester, M., Quesada-Arencibia, A., Eds.; Springer International Publishing: Cham, Switzerland, 2016; pp. 333–340. ISBN 978-3-319-48746-5. [Google Scholar]
- Watts, A.W.; Mâsse, L.C.; Naylor, P.-J. Changes to the school food and physical activity environment after guideline implementation in British Columbia, Canada. Int. J. Behav. Nutr. Phys. Act. 2014, 11, 50. [Google Scholar] [CrossRef] [PubMed]
- Lindvall, K.; Jenkins, P.; Scribani, M.; Emmelin, M.; Larsson, C.; Norberg, M.; Weinehall, L. Comparisons of weight change, eating habits and physical activity between women in Northern Sweden and Rural New York State- results from a longitudinal study. Nutr. J. 2015, 14, 88. [Google Scholar] [CrossRef] [PubMed]
- Romeike, K.; Abidi, L.; Lechner, L.; de Vries, H.; Oenema, A. Similarities and differences in underlying beliefs of socio-cognitive factors related to diet and physical activity in lower-educated Dutch, Turkish, and Moroccan adults in the Netherlands: A focus group study. BMC Public Health 2016, 16, 813. [Google Scholar] [CrossRef] [PubMed]
- Monteiro, S.M.; Jancey, J.; Howat, P.; Burns, S.; Jones, C.; Dhaliwal, S.S.; McManus, A.; Hills, A.P.; Anderson, A.S. The protocol of a randomized controlled trial for playgroup mothers: Reminder on Food, Relaxation, Exercise, and Support for Health (REFRESH) Program. BMC Public Health 2011, 11, 648. [Google Scholar] [CrossRef] [PubMed]
- Winett, R.A.; Anderson, E.S.; Wojcik, J.R.; Winett, S.G.; Moore, S.; Blake, C. Guide to health: A randomized controlled trial of the effects of a completely web-based intervention on physical activity, fruit and vegetable consumption, and body weight. Transl. Behav. Med. 2011, 1, 165–174. [Google Scholar] [CrossRef] [PubMed]
- Hattar, A.; Hagger, M.S.; Pal, S. Weight-loss intervention using implementation intentions and mental imagery: A randomised control trial study protocol. BMC Public Health 2015, 15, 196. [Google Scholar] [CrossRef] [PubMed]
- Quintiliani, L.M.; Whiteley, J.A. Results of a Nutrition and Physical Activity Peer Counseling Intervention among Nontraditional College Students. J. Cancer Educ. 2016, 31, 366–374. [Google Scholar] [CrossRef] [PubMed]
- Partridge, S.R.; McGeechan, K.; Hebden, L.; Balestracci, K.; Wong, A.T.; Denney-Wilson, E.; Harris, M.F.; Phongsavan, P.; Bauman, A.; Allman-Farinelli, M. Effectiveness of a mHealth Lifestyle Program With Telephone Support (TXT2BFiT) to Prevent Unhealthy Weight Gain in Young Adults: Randomized Controlled Trial. JMIR mHealth uHealth 2015, 3, e66. [Google Scholar] [CrossRef] [PubMed]
- Choi, J.; Lee, J.H.; Vittinghoff, E.; Fukuoka, Y. mHealth Physical Activity Intervention: A Randomized Pilot Study in Physically Inactive Pregnant Women. Matern. Child Health J. 2016, 20, 1091–1101. [Google Scholar] [CrossRef] [PubMed]
- Elbert, S.P.; Dijkstra, A.; Oenema, A. A Mobile Phone App Intervention Targeting Fruit and Vegetable Consumption: The Efficacy of Textual and Auditory Tailored Health Information Tested in a Randomized Controlled Trial. J. Med. Internet Res. 2016, 18, e147. [Google Scholar] [CrossRef] [PubMed]
- Garde, A.; Umedaly, A.; Abulnaga, S.M.; Robertson, L.; Junker, A.; Chanoine, J.P.; Ansermino, J.M.; Dumont, G.A. Assessment of a Mobile Game (“MobileKids Monster Manor”) to Promote Physical Activity Among Children. Games Health J. 2015, 4, 149–158. [Google Scholar] [CrossRef] [PubMed]
- Cohen, M.A.; Horowitz, T.S.; Wolfe, J.M. Auditory recognition memory is inferior to visual recognition memory. Proc. Natl. Acad. Sci. USA 2009, 106, 6008–6010. [Google Scholar] [CrossRef] [PubMed]
- McGee-Lennon, M.; Wolters, M.; Brewster, S. Designing Reminders for the Home—The Role of Home Tours. In Include; Royal College of Art: London, UK, 2011. [Google Scholar]
- Swan, L.; Taylor, A.S. Notes on fridge surfaces. In Proceedings of the CHI ’05 Extended Abstracts on Human Factors in Computing Systems—CHI ’05, Portland, OR, USA, 2–7 April 2005; ACM Press: New York, NY, USA, 2005; p. 1813. [Google Scholar]
- Pinder, C.; Vermeulen, J.; Wicaksono, A.; Beale, R.; Hendley, R.J. If this, then habit: Exploring context-aware implementation intentions on smartphones. In Proceedings of the 18th International Conference on Human-Computer Interaction with Mobile Devices and Services Adjunct—MobileHCI ’16, Florence, Italy, 6–9 September 2016; ACM Press: New York, NY, USA, 2016; pp. 690–697. [Google Scholar]
- Lau, S.; Wong, Y.W.; Luk, F.W.; Kwok, S.S. The effectiveness of a smart school bag system for reminding students of forgotten items and reducing the weight of their bags. Springerplus 2015, 4, O2. [Google Scholar] [CrossRef]
- Mattson, M.P.; Allison, D.B.; Fontana, L.; Harvie, M.; Longo, V.D.; Malaisse, W.J.; Mosley, M.; Notterpek, L.; Ravussin, E.; Scheer, F.A.J.L.; et al. Meal frequency and timing in health and disease. Proc. Natl. Acad. Sci. USA 2014, 111, 16647–16653. [Google Scholar] [CrossRef] [PubMed]
- The Nielsen Company. Snack Attack: What Consumer Are Reaching for around the World; The Nielsen Company: New York, NY, USA, 2014. [Google Scholar]
- Casazza, K.; Fontaine, K.R.; Astrup, A.; Birch, L.L.; Brown, A.W.; Bohan Brown, M.M.; Durant, N.; Dutton, G.; Foster, E.M.; Heymsfield, S.B.; et al. Myths, Presumptions, and Facts about Obesity. N. Engl. J. Med. 2013, 368, 446–454. [Google Scholar] [CrossRef] [PubMed]
- Carter, C. The Sweet Spot: How to Find Your Groove at Home and Work; Random House Publishing Group: New York, NY, USA, 2015; ISBN 9780553392043. [Google Scholar]
- Truong, K.N.; Hayes, G.R.; Abowd, G.D. Storyboarding: An Empirical Determination of Best Practices and Effective Guidelines. In Proceedings of the Conference on Designing Interactive Systems, University Park, PA, USA, 26–28 June 2006; ACM Press: New York, NY, USA, 2006; pp. 12–21. [Google Scholar]
- Fox, J.E.; Fricker, S.S. Beyond words: Strategies for designing good questionnaires. In Proceedings of the Usability Professionals’ Association Annual Conference, Baltimore, MD, USA, 19 June 2008. [Google Scholar]
- International Organization for Standardization. Ergonomics of Human-System Interaction—Part 210: Human-Centred Design for Interactive Systems; International Organization for Standardization: Geneva, Switzerland, 2010. [Google Scholar]
- Wessa, P. Cronbach Alpha (v1.0.5) in Free Statistics Software 2017. Available online: https://www.wessa.net/rwasp_cronbach.wasp (accessed on 1 December 2017).







| Characteristic | Healthy Eating Behaviors | Physical Activity Reminder | 
|---|---|---|
| Communications | 802.11 B/G/N Wi-Fi connection with Internet access/Lightweight client implementation of the MQTT protocol with QoS level 1 publish/subscribe services | 802.11 B/G/N Wi-Fi connection with Internet access/Lightweight client implementation of the MQTT protocol with QoS level 1 publish/subscribe services | 
| Processor Power | 32-bit RISC micro-controller, 80 MHz CPU clock speed, light/deep sleep power modes | 32-bit RISC micro-controller, 80 MHz CPU clock speed, light/deep sleep power modes | 
| Memory | 160 KB RAM, 4 MB external SPI flash | 160 KB RAM, 4 MB external SPI flash | 
| Operating Voltage | 3.0–3.6 V (3.3 V LDO voltage regulator) | 3.0–3.6 V (3.3 V LDO voltage regulator) | 
| Power Consumption | Reduced time in deep sleep mode (interrupted by MPU-6050 IMU readings to sense fridge door) | Longer time in deep sleep mode (waking by a 1 to 10-min timer is enough) | 
| Deep sleep power < 10 μA | Deep sleep power < 10 μA | |
| During transmission in duty cycle ~120–140 mA | During transmission periods in duty cycle ~120–140 mA | |
| Functionality | Show graphical notifications in a monochrome OLED screen/Sense fridge door | RGB LED array ON and OFF actions/Push button to indicate notification awareness | 
| Cost | $35 | $30 | 
| Five Ws | Description | 
|---|---|
| Who will receive notifications | The snack notifications are directed to parents who want to either prepare healthy snacks or avoid forgetting to give the snacks to their children. | 
| What will be notified | In the case of preparation notifications, parents will be reminded of the type of snack their children are supposed to take to school. The other notifications help parents to avoid forgetting to provide the snacks, therefore they show which snack corresponds to each family member. | 
| When will the notifications be delivered | These notifications are delivered early in the morning or one day in advance to help people remind that they should prepare snacks. The notifications are also present when someone is supposed to leave the house depending on their daily routine. | 
| Where will the notifications be displayed | The smart device for these notifications should be placed in the fridge. As it is a fridge magnet. This allows people to associate the notifications with food and seemingly forces them to act immediately as they are already in the right place to prepare or pack their snacks. | 
| Why will the notifications be delivered | These notifications help people who usually do not prepare their snacks to do it. Also, they avoid that parents forget to pack their snacks. This leads to a healthier eating behavior. | 
| Five Ws | Description | 
|---|---|
| Who will receive the notification | In this case the notification could either be directed to the children or the parents. | 
| What will be notified | This notification will only show an illuminated case with the word “Sports Day”. The idea is that this notification will provide enough information to remember that it is a sports day. | 
| When will the notification be delivered | This notification will be delivered on days that are planned to be sports days. This is decided by the parents and configured in the system (notification generator). | 
| Where will the notification be displayed | The device will be placed in a closet drawer of either the parents or the children. | 
| Why will the notification be delivered | Forgetting sportswear is one of the most common excuses to avoid physical activity [30]. Therefore, having this constant reminder on sports day would make people less likely to forget unconsciously. | 
| Characteristic | Min | 1st Quartile | 2nd Quartile | 3rd Quartile | Max | Cronbach Alpha | 
|---|---|---|---|---|---|---|
| Clarity | 4 | 4 | 4 | 5 | 5 | 0.8350 | 
| Comprehensibility | 3 | 4 | 5 | 5 | 5 | 0.8106 | 
| Conciseness | 3 | 4 | 4 | 4 | 5 | 0.8157 | 
| Consistency | 3 | 4 | 4 | 4 | 5 | 0.8139 | 
| Detectability | 3 | 4 | 4 | 5 | 5 | 0.8425 | 
| Discriminability | 3 | 3 | 4 | 4 | 5 | 0.8186 | 
| Legibility | 2 | 3 | 5 | 5 | 5 | 0.8056 | 
| Perceived effectiveness | 3 | 4 | 5 | 5 | 5 | 0.8391 | 
| Perceived efficiency | 3 | 4 | 4 | 4 | 5 | 0.7919 | 
| Perceived satisfaction | 4 | 4 | 4 | 5 | 5 | 0.7981 | 
| Self-descriptiveness | 3 | 3 | 5 | 5 | 5 | 0.8051 | 
| Suitable for individualization | 3 | 4 | 4 | 5 | 5 | 0.8412 | 
| Suitable for learning | 1 | 4 | 4 | 4 | 5 | 0.8135 | 
© 2018 by the authors. Licensee MDPI, Basel, Switzerland. This article is an open access article distributed under the terms and conditions of the Creative Commons Attribution (CC BY) license (http://creativecommons.org/licenses/by/4.0/).
Share and Cite
López, G.; González, I.; Jimenez-Garcia, E.; Fontecha, J.; Brenes, J.A.; Guerrero, L.A.; Bravo, J. Smart Device-Based Notifications to Promote Healthy Behavior Related to Childhood Obesity and Overweight. Sensors 2018, 18, 271. https://doi.org/10.3390/s18010271
López G, González I, Jimenez-Garcia E, Fontecha J, Brenes JA, Guerrero LA, Bravo J. Smart Device-Based Notifications to Promote Healthy Behavior Related to Childhood Obesity and Overweight. Sensors. 2018; 18(1):271. https://doi.org/10.3390/s18010271
Chicago/Turabian StyleLópez, Gustavo, Iván González, Elitania Jimenez-Garcia, Jesús Fontecha, Jose A. Brenes, Luis A. Guerrero, and José Bravo. 2018. "Smart Device-Based Notifications to Promote Healthy Behavior Related to Childhood Obesity and Overweight" Sensors 18, no. 1: 271. https://doi.org/10.3390/s18010271
APA StyleLópez, G., González, I., Jimenez-Garcia, E., Fontecha, J., Brenes, J. A., Guerrero, L. A., & Bravo, J. (2018). Smart Device-Based Notifications to Promote Healthy Behavior Related to Childhood Obesity and Overweight. Sensors, 18(1), 271. https://doi.org/10.3390/s18010271
 
        


 
       