An Open Source “Smart Lamp” for the Optimization of Plant Systems and Thermal Comfort of Offices
Abstract
:1. Introduction
2. Smart Lamp, Hardware and Software
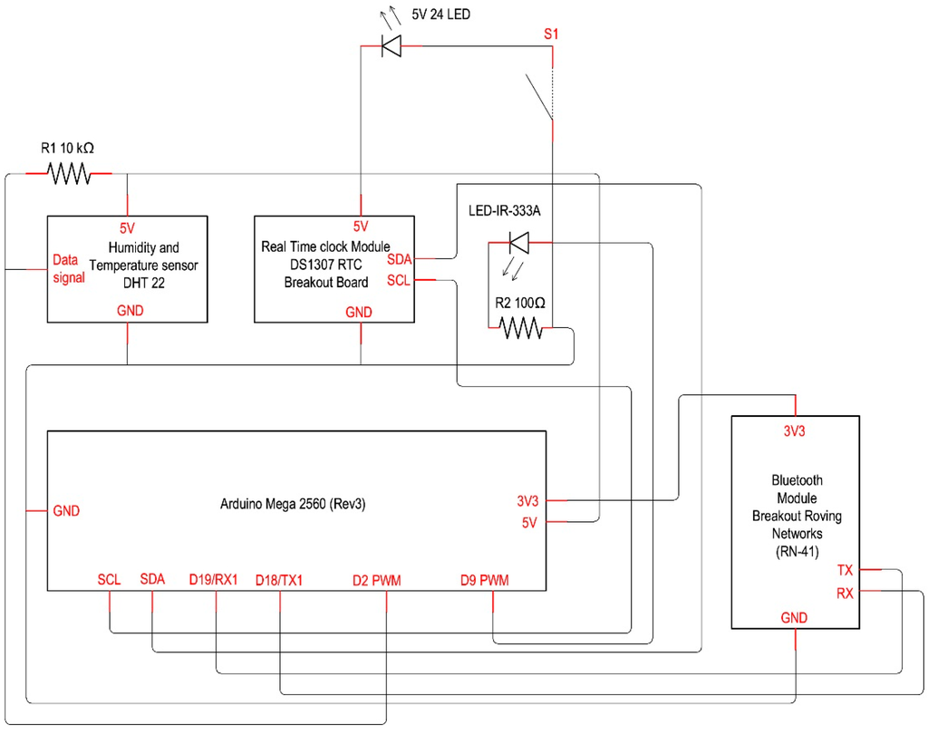
2.1. Architecture
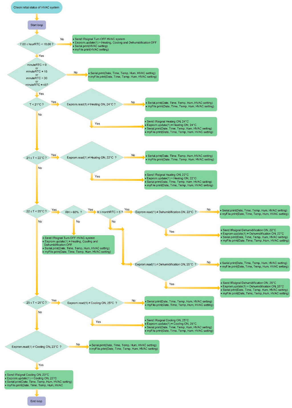
2.2. Management Algorithm of the HVAC System
3. Smart Lamp Installation
- Heating on, 24 °C;
- Heating on, 22 °C;
- Dehumidification on, 22 °C;
- Dehumidification on, 25 °C;
- Cooling on, 23 °C;
- Cooling on, 25 °C;
- A/C system OFF.
4. Experimentation: Results and Discussion
4.1. Thermo-Hygrometric Comfort
4.2. Electrical Consumption
5. Conclusions
Acknowledgments
Author Contributions
Conflicts of Interest
References
- Martínez, M.A.; Andújar, J.M.; Enrique, J.M. A new and inexpensive pyranometer for the visible spectral range. Sensors 2009, 9, 4615–4634. [Google Scholar] [CrossRef] [PubMed]
- Salamone, F.; Belussi, L.; Danza, L.; Ghellere, M.; Meroni, I. An Open Source Low-Cost Wireless Control System for a Forced Circulation Solar Plant. Sensors 2015, 15, 27990–28004. [Google Scholar] [CrossRef] [PubMed]
- Salamone, F.; Belussi, L.; Danza, L.; Ghellere, M.; Meroni, I. Design and Development of nEMoS, an All-in-One, Low-Cost, Web-Connected and 3D-Printed Device for Environmental Analysis. Sensors 2015, 15, 13012–13027. [Google Scholar] [CrossRef] [PubMed]
- Fox, S. Third Wave Do-It-Yourself (DIY): Potential for prosumption, innovation, and entrepreneurship by local populations in regions without industrial manufacturing infrastructure. Technol. Soc. 2014, 39, 18–30. [Google Scholar] [CrossRef]
- Gubbi, J.; Buyya, R.; Marusic, S.; Palaniswami, M. Internet of Things (IoT): A vision, architectural elements, and future directions. Future Gener. Comput. Syst. 2013, 29, 1645–1660. [Google Scholar] [CrossRef]
- Toffler, A. The Third Wave; Bantam Books: New York, NY, USA, 1981. [Google Scholar]
- Fox, S. Paradigm shift: Do-It-Yourself (DIY) invention and production of physical goods for use or sale. J. Manuf. Technol. Manag. 2013, 24, 218–234. [Google Scholar] [CrossRef]
- Anderson, C. The New Industrial Revolution; Crown Business: New York, NY, USA, 2010. [Google Scholar]
- Gershenfeld, N. How to make almost anything. Foreign Aff. 2012, 91, 43–57. [Google Scholar]
- Hatch, M. The Maker Movement Manifesto; McGraw-Hill Education: Columbus, OH, USA, 2014. [Google Scholar]
- Arduino. Available online: http://www.arduino.org/ (accessed on 14 January 2016).
- Genuino. Available online: https://www.arduino.cc/ (accessed on 14 January 2016).
- Openmaterials. Available online: http://openmaterials.org/ (accessed on 14 January 2016).
- Instructables. Available online: http://www.instructables.com/ (accessed on 14 January 2016).
- Make Magazine. Available online: http://makezine.com/ (accessed on 14 January 2016).
- Adafruit. Available online: https://www.adafruit.com/ (accessed on 14 January 2016).
- Sparkfun. Available online: https://www.sparkfun.com/ (accessed on 14 January 2016).
- Cubify. Available online: http://cubify.com/ (accessed on 14 January 2016).
- Thingverse. Available online: https://www.thingiverse.com/ (accessed on 14 January 2016).
- Creative Commons Italia. Available online: http://www.creativecommons.it/ (accessed on 14 January 2016).
- Rupp, R.F.; Vásquez, N.G.; Lamberts, R. A review of human thermal comfort in the built environment. Energy Build. 2015, 105, 178–205. [Google Scholar] [CrossRef]
- Shahzad, S.S.; Brennan, J.; Theodossopoulos, D.; Hughes, B.; Calautit, J.K. Energy Efficiency and User Comfort in the Workplace: Norwegian Cellular vs. British Open Plan Workplaces. Energy Procedia 2015, 75, 807–812. [Google Scholar] [CrossRef]
- Terkaj, W.; Danza, L.; Devitofrancesco, A.; Gagliardo, S.; Ghellere, M.; Giannini, F.; Montic, M.; Pedriellia, G.; Sacco, M.; Salamone, F. A Semantic Framework for Sustainable Factories. Procedia CIRP 2014, 17, 547–552. [Google Scholar] [CrossRef]
- Gagliardo, S.; Giannini, F.; Monti, M.; Pedrielli, G.; Terkaj, W.; Sacco, M.; Ghellere, M.; Salamone, F. An ontology-based framework for sustainable factories. Comput. Aided Des. Appl. 2015, 12, 198–207. [Google Scholar] [CrossRef]
- Tanabe, S.I.; Haneda, M.; Nishihara, N. Workplace productivity and individual thermal satisfaction. Build. Environ. 2015, 91, 42–50. [Google Scholar] [CrossRef]
- Uzelac, A.; Gligoric, N.; Krco, S. A comprehensive study of parameters in physical environment that impact students’ focus during lecture using Internet of Things. Comput. Hum. Behav. 2015, 53, 427–434. [Google Scholar] [CrossRef]
- Casa Jasmina Project. Available online: http://casajasmina.arduino.cc/projects/ (accessed on 26 February 2016).
- Kim, T.; Shin, D.H. Social platform innovation of open source hardware in South Korea. Telemat. Inform. 2016, 33, 217–226. [Google Scholar] [CrossRef]
- Pearce, J. Open-Source Lab, How to Build Your Own Hardware and Reduce Research Costs; Newnest: Burlington, MA, USA, 2013. [Google Scholar]
- Acosta, R. Open Source Hardware. Ph.D. Thesis, Massachusetts Institute of Technology, Cambridge, MA, USA, 2009. [Google Scholar]
- MIT App Inventor Public Open Source. Available online: http://appinventor.mit.edu/appinventor-sources/ (accessed on 25 February 2016).
- Arduino Software. Available online: https://www.arduino.cc/en/Main/Software (accessed on 25 February 2016).
- Cura Software. Available online: https://ultimaker.com/en/products/cura-software (accessed on 25 February 2016).
- Fritzing Software. Available online: http://fritzing.org/home/ (accessed on 25 February 2016).
- DHT22 Sensor Datasheet. Available online: https://www.adafruit.com/products/385 (accessed on 14 January 2016).
- Halogen Desk Lamp. Available online: http://www.amazon.de/Schreibtischleuchte-Standfu%C3%9F-Tischklemme-silber-anthrazi-Grau/dp/B000KJIE6S (accessed on 14 January 2016).
- Smart Lamp Construction Instructions. Available online: http://www.instructables.com/id/A-comfortable-smart-lamp/?ALLSTEPS (accessed on 14 January 2016).
- Smart Lamp Files for 3D Printer. Available online: http://www.thingiverse.com/thing:1262182 (accessed on 14 January 2016).
- Arduino MEGA 2560 r3 Datasheet. Available online: https://store.arduino.cc/product/A000067 (accessed on 14 January 2016).
- Wireless SD Shield Datasheet. Available online: https://www.arduino.cc/en/Main/ArduinoWirelessShield (accessed on 14 January 2016).
- RTC Module Based on DS1307 Chip, Datasheet. Available online: https://cdn.sparkfun.com/datasheets/BreakoutBoards/DS1307.pdf (accessed on 14 January 2016).
- IR LED Datasheet. Available online: http://www.adafruit.com/datasheets/IR333_A_datasheet.pdf (accessed on 14 January 2016).
- 24 LEDs Panel Board. Available online: http://www.nyplatform.com/index.php?route=product/product&product_id=999 (accessed on 14 January 2016).
- Bluetooth Radio Datasheet. Available online: http://cdn.sparkfun.com/datasheets/Wireless/Bluetooth/Bluetooth-RN-41-DS.pdf (accessed on 14 January 2016).
- MIT App Inventor. Available online: http://appinventor.mit.edu/explore/ (accessed on 14 January 2016).
- Arduino UNO r3 Datasheet. Available online: https://www.arduino.cc/en/Main/ArduinoBoardUno (accessed on 14 January 2016).
- TSOP 31238 Datasheet. Available online: http://uk.rs-online.com/web/p/ir-receivers/0570578/ (accessed on 14 January 2016).
- AnalysIR Software. Available online: http://www.analysir.com/blog/ (accessed on 14 January 2016).
- American Society of Heating, Refrigerating and Air-Conditioning Engineers (ASHRAE). Standard 55-2013—Thermal Environmental Conditions for Human Occupancy; ASHRAE: Atlanta, GA, USA, 2013. [Google Scholar]
- Belussi, L.; Danza, L.; Meroni, I.; Salamone, F. Energy performance assessment with empirical methods: Application of energy signature. Opto-Electron. Rev. 2015, 23, 85–89. [Google Scholar] [CrossRef]
- Danza, L.; Barozzi, B.; Belussi, L.; Meroni, I.; Salamone, F. Assessment of the Performance of a Ventilated Window Coupled with a Heat Recovery Unit through the Co-Heating Test. Buildings 2016, 6. [Google Scholar] [CrossRef]
- Belussi, L.; Danza, L.; Meroni, I.; Salamone, F.; Ragazzi, F.; Mililli, M. Energy Performance of Buildings: A Study of the Differences between Assessment Methods. Energy Consumption: Impacts of Human Activity, Current and Future Challenges, Environmental and Socio-economic Effects, 1st ed.; Nova Science Publishers: New York, NY, USA.
- Luo, M.; Cao, B.; Ji, W.; Ouyang, Q.; Lin, B.; Zhu, Y. The underlying linkage between personal control and thermal comfort: Psychological or physical effects? Energy Build. 2016, 111, 56–63. [Google Scholar] [CrossRef]
- Boerstra, A.C.; te Kulve, M.; Toftum, J.; Loomans, M.G.; Olesen, B.W.; Hensen, J.L. Comfort and performance impact of personal control over thermal environment in summer: Results from a laboratory study. Build. Environ. 2015, 87, 315–326. [Google Scholar] [CrossRef]









© 2016 by the authors; licensee MDPI, Basel, Switzerland. This article is an open access article distributed under the terms and conditions of the Creative Commons by Attribution (CC-BY) license (http://creativecommons.org/licenses/by/4.0/).
Share and Cite
Salamone, F.; Belussi, L.; Danza, L.; Ghellere, M.; Meroni, I. An Open Source “Smart Lamp” for the Optimization of Plant Systems and Thermal Comfort of Offices. Sensors 2016, 16, 338. https://doi.org/10.3390/s16030338
Salamone F, Belussi L, Danza L, Ghellere M, Meroni I. An Open Source “Smart Lamp” for the Optimization of Plant Systems and Thermal Comfort of Offices. Sensors. 2016; 16(3):338. https://doi.org/10.3390/s16030338
Chicago/Turabian StyleSalamone, Francesco, Lorenzo Belussi, Ludovico Danza, Matteo Ghellere, and Italo Meroni. 2016. "An Open Source “Smart Lamp” for the Optimization of Plant Systems and Thermal Comfort of Offices" Sensors 16, no. 3: 338. https://doi.org/10.3390/s16030338
APA StyleSalamone, F., Belussi, L., Danza, L., Ghellere, M., & Meroni, I. (2016). An Open Source “Smart Lamp” for the Optimization of Plant Systems and Thermal Comfort of Offices. Sensors, 16(3), 338. https://doi.org/10.3390/s16030338

