Optical Aptamer Probes of Fluorescent Imaging to Rapid Monitoring of Circulating Tumor Cell
Abstract
:1. Introduction
2. Experimental Section
2.1. Cell Culture
2.2. Preparation of an EpCAM Aptamer-Linked Molecular Beacon Conjugated with NIF Probes (NIF-EpCAM Aptamer-Linked Beacon and QD-Aptamer-Linked Beacon Probe)
2.3. Analysis of the Construction of the EpCAM ALB and Muc1 ALB
2.4. Specificity of the QD-EpCAM ALB for Sensing CTC
2.5. Confocal Microscopy
2.6. Detection of CTC in Mouse Bloods
2.7. In Vivo Near-Infrared Fluorescent Imaging of CTC Cells in Panc02-Implanted Mouse
2.8. Statistical Analysis
3. Results
3.1. Characterization of the QD-EpCAM/muc1 ALB
3.2. Specificity of the QD-EpCAM ALB
3.3. Selectivity of QD-EpCAM ALB
3.4. Imaging of Exogenous EpCAM/muc1 in Panc02 Cells
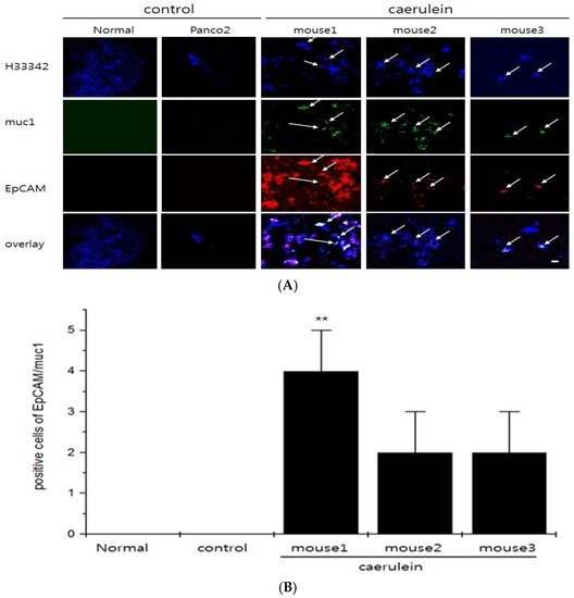
3.5. In Vivo Imaging of Endogenous EpCAM/muc1of CTC during Metastasis of Panc02 Cells
4. Discussion
5. Conclusions/Outlook
Supplementary Materials
Author Contributions
Conflicts of Interest
References
- Rhim, A.D.; Mirek, E.T.; Aiello, N.M.; Maitra, A.; Bailey, J.M.; McAllister, F.; Reichert, M.; Beatty, G.L.; Rustgi, A.K.; Vonderheide, R.H. EMT and dissemination precede pancreatic tumor formation. Cell 2012, 148, 349–361. [Google Scholar] [CrossRef] [PubMed]
- Sieuwerts, A.M.; Kraan, J.; Bolt, J. Anti-epithelial cell adhesion molecule antibodies and the detection of circulating normal-like breast tumor cells. J. Natl. Cancer Inst. 2009, 101, 61–66. [Google Scholar] [CrossRef] [PubMed]
- Thege, F.L.; Lannin, T.B.; Saha, T.N.; Tsai, S.; Kochman, M.L.; Hollingsworth, M.A.; Rhim, A.D.; Kirby, B.J. Microfluidic immunocapture of circulating pancreatic cells using parallel EpCAM and MUC1 capture: Characterization, optimization and downstream analysis. Lab Chip 2014, 21, 1775–1784. [Google Scholar] [CrossRef] [PubMed]
- Sun, H.; Zu, Y. Aptamers and their applications in nanomedicine. Small 2015, 11, 2352–2364. [Google Scholar] [CrossRef] [PubMed]
- Sheng, W.; Ogunwobi, O.O.; Chen, T.; Zhang, J.; George, T.J.; Liu, C.; Fan, Z.H. Capture, release and culture of circulating tumor cells from pancreatic cancer patients using an enhanced mixing chip. Lab Chip 2014, 14, 89–98. [Google Scholar] [CrossRef] [PubMed]
- Sun, H.; Zhu, X.P.Y.; Rosato, R.R.; Tan, W.; Zu, Y. Oligonucleotide aptamers: New tools for targeted cancer therapy. Mol. Ther. Nucleic Acids 2014, 3, e182. [Google Scholar] [CrossRef] [PubMed]
- Sun, H.; Zu, Y. A Highlight of Recent Advances in Aptamer Technology and Its Application. Molecules 2015, 20, 11959–11980. [Google Scholar] [CrossRef] [PubMed]
- Škereňová, M.; Mikulová, V.; Čapoun, O.; Zima, T. The characterization of four gene expression analysis in circulating tumor cells made by Multiplex-PCR from the AdnaTest kit on the lab-on-a-chip Agilent DNA 1000 platform. Biochem. Med. 2016, 26, 103–113. [Google Scholar] [CrossRef] [PubMed]
- Chang, C.L.; Huang, W.; Jalal, S.I.; Chan, B.D.; Mahmood, A.; Shahda, S.; O’Neil, B.H.; Matei, D.E.; Savran, C.A. Circulating tumor cell detection using a parallel flow micro-aperture chip system. Lab Chip 2015, 15, 1677–1688. [Google Scholar] [CrossRef] [PubMed]
- Zhang, X.; Soori, G.; Dobleman, T.J.; Xiao, G.G. The application of monoclonal antibodies in cancer diagnosis. Expert Rev. Mol. Diagn. 2014, 14, 97–106. [Google Scholar] [CrossRef] [PubMed]
- Zeng, Z.; Tung, C.H.; Zu, Y. A cancer cell-activatable aptamer-reporter system for one-step assay of circulating tumor cells. Mol. Ther. Nucleic Acids 2014, 3, e184. [Google Scholar] [CrossRef] [PubMed]
- Freeman, R.; Li, Y.; Tel-Vered, R.; Sharon, E.; Elbaz, J.; Willner, I. Self-assembly of supramolecular aptamer structures for optical or electrochemical sensing. Analyst 2009, 134, 653–656. [Google Scholar] [CrossRef] [PubMed]
- Viraka Nellore, B.P.; Kanchanapally, R.; Pramanik, A.; Sinha, S.S.; Chavva, S.R.; Hamme, A.; Ray, P.C. Aptamer-conjugated graphene oxide membranes for highly efficient capture and accurate identification of multiple types of circulating tumor cells. Bioconjug. Chem. 2015, 26, 235–242. [Google Scholar] [CrossRef] [PubMed]
- Khoja, L.; Backen, A.; Sloane, R. A pilot study to explore circulating tumour cells in pancreatic cancer as a novel biomarker. Br. J. Cancer 2011, 106, 508–516. [Google Scholar] [CrossRef] [PubMed]
- Steinberg, W. The clinical utility of the CA 19–9 tumor-associated antigen. Am. J. Gastroenterol. 1990, 85, 350–355. [Google Scholar] [PubMed]
- De Albuquerque, A.; Kubisch, I.; Breier, G. Multimarker gene analysis of circulating tumor cells in pancreatic cancer patients: A feasibility study. Oncology 2012, 82, 3–10. [Google Scholar] [CrossRef] [PubMed]
- Maremanda, N.G.; Roy, K.; Kanwar, R.K.; Shyamsundar, V.; Ramshankar, V.; Krishnamurthy, A.; Krishnakumar, S.; Kanwar, J.R. Quick chip assay using locked nucleic acid modified epithelial cell adhesion molecule and nucleolin aptamers for the capture of circulating tumor cells. Biomicrofluidics 2015, 29, 054110. [Google Scholar] [CrossRef] [PubMed]
- Shigdar, S.; Lin, J.; Yu, Y.; Pastuovic, M.; Wei, M.; Duan, W. RNA aptamer against a cancer stem cell marker epithelial cell adhesion molecule. Cancer Sci. 2011, 102, 991–998. [Google Scholar] [CrossRef] [PubMed]
- Xu, J.; Li, M.; Huang, H.; Zhou, J.; Abdel-Halimb, S.; Zhang, J.R.; Zhu, J.J. Aptamer-quantum dots conjugates-based ultrasensitive competitive electrochemical cytosensor for the detection of tumor cell. Talanta 2011, 85, 2113–2120. [Google Scholar]
- Hu, Y.; Duan, J.; Zhan, Q.; Wang, F.; Lu, X.; Yang, X.-D. Novel MUC1 Aptamer Selectively Delivers Cytotoxic Agent to Cancer Cells In Vitro. PLoS ONE 2012, 7, e31970. [Google Scholar] [CrossRef] [PubMed]
- Song, Y.; Zhu, Z.; An, Y.; Zhang, W.; Zhang, H.; Liu, D.; Yu, C.; Duan, W.; Yang, C.J. Selection of DNA aptamers against epithelial cell adhesion molecule for cancer cell imaging and circulating tumor cell capture. Anal. Chem. 2013, 85, 4141–4149. [Google Scholar] [CrossRef] [PubMed]
- Osta, W.A.; Chen, Y.; Mikhitarian, K.; Mitas, M.; Salem, M.; Hannun, Y.A.; Cole, D.J.; Gillanders, W.E. EpCAM is overexpressed in breast cancer and is a potential target for breast cancer gene therapy. Cancer Res. 2004, 64, 5818–5824. [Google Scholar] [CrossRef] [PubMed]
- Joo, J.Y.; Lee, J.; Ko, H.Y.; Lee, Y.S.; Lim, D.H.; Kim, E.Y.; Cho, S.; Hong, K.S.; Ko, J.J.; Lee, S.; et al. Microinjection free delivery of miRNA inhibitor into zygotes. Sci. Rep. 2014, 4, 5417. [Google Scholar] [CrossRef] [PubMed]






© 2016 by the authors; licensee MDPI, Basel, Switzerland. This article is an open access article distributed under the terms and conditions of the Creative Commons Attribution (CC-BY) license (http://creativecommons.org/licenses/by/4.0/).
Share and Cite
Hwang, J.Y.; Kim, S.T.; Han, H.-S.; Kim, K.; Han, J.S. Optical Aptamer Probes of Fluorescent Imaging to Rapid Monitoring of Circulating Tumor Cell. Sensors 2016, 16, 1909. https://doi.org/10.3390/s16111909
Hwang JY, Kim ST, Han H-S, Kim K, Han JS. Optical Aptamer Probes of Fluorescent Imaging to Rapid Monitoring of Circulating Tumor Cell. Sensors. 2016; 16(11):1909. https://doi.org/10.3390/s16111909
Chicago/Turabian StyleHwang, Ji Yeon, Sang Tae Kim, Ho-Seong Han, Kyunggon Kim, and Jin Soo Han. 2016. "Optical Aptamer Probes of Fluorescent Imaging to Rapid Monitoring of Circulating Tumor Cell" Sensors 16, no. 11: 1909. https://doi.org/10.3390/s16111909
APA StyleHwang, J. Y., Kim, S. T., Han, H.-S., Kim, K., & Han, J. S. (2016). Optical Aptamer Probes of Fluorescent Imaging to Rapid Monitoring of Circulating Tumor Cell. Sensors, 16(11), 1909. https://doi.org/10.3390/s16111909
