SirT1—A Sensor for Monitoring Self-Renewal and Aging Process in Retinal Stem Cells
Abstract
:1. Introduction
2. Results and Discussion
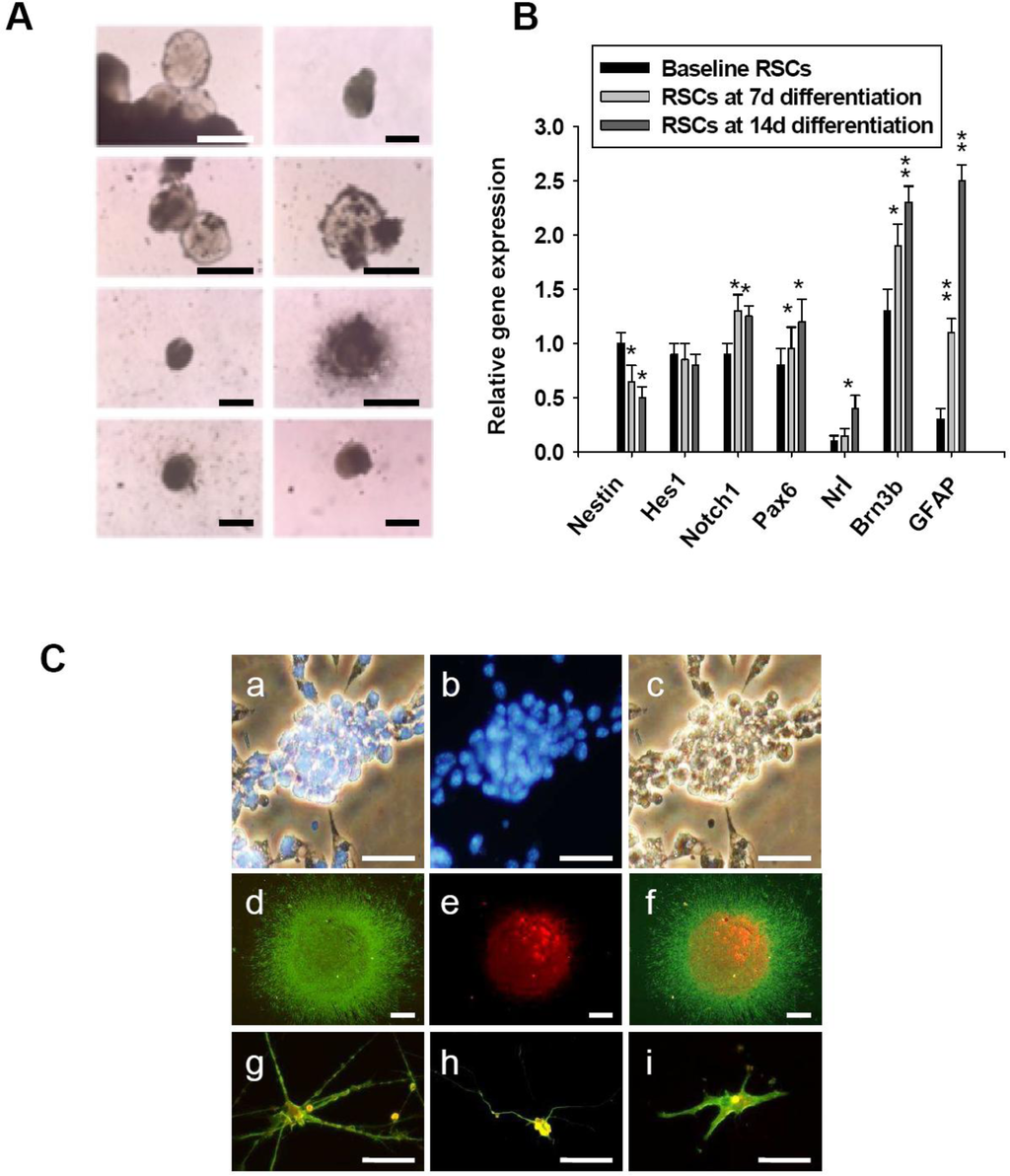
2.1. Proliferation, Differentiation and Gene Expression of Retinal Stem Cells
2.2. Detection of SirT1 mRNA and Telomerase Activity in Rat Retinal Stem Cells
2.3. Detection of SirT1 mRNA in Human Retinal Stem Cells
2.4. Expression Activities of SirT1 in RSCs of Different Aged (Month-old) Rats by SirT1 Promotor
2.5. Resveratrol (RV) Increase of Cell Viability in Retinal Stem Cells via the Activation of SirT1
2.6. Resveratrol Protects Against H2O2-induced Oxidative Stress in RSCs via the Activation of SirT1
2.7. Resveratrol Promoted SirT1 Activity and Enhanced the Self-Renewal Ability to Increase the Numbers of Neurospheres in Aged-Retinal Stem Cell
2.8. Discussion
3. Experimental Section
3.1. Isolation of Retinal Stem Cells
3.2 Quantitative Real-time RT-PCR
3.3. TRAP Assay
3.4. The Cloning of SirT1 Promotor, Transfection, and Dual-Luciferase Assay
3.5. Knockdown of SirT1
3.6. Immunoblot Analysis and Immunofluorescence Assay
3.7. H2O2 Treatment
3.8. Measurement of Intracellular ROS Production
3.9. Statistical Analysis
4. Conclusions
Acknowledgments
References
- Kaeberlein, M.; McVey, M.; Guarente, L. The SIR2/3/4 complex and SIR2 alone promote longevity in Saccharomyces cerevisiae by two different mechanisms. Genes Dev 1999, 13, 2570–2580. [Google Scholar]
- Imai, S.; Armstrong, C.M.; Kaeberlein, M.; Guarente, L. Transcriptional silencing and longevity protein Sir2 is an NAD-dependent histone deacetylase. Nature 2000, 403, 795–800. [Google Scholar]
- Lin, S.J.; Defossez, P.A.; Guarente, L. Requirement of NAD and SIR2 for life-span extension by calorie restriction in Saccharomyces cerevisiae. Science 2000, 289, 2126–2128. [Google Scholar]
- Blander, G.; Guarente, L. The Sir2 family of protein deacetylases. Annu Rev. Biochem 2004, 73, 417–435. [Google Scholar]
- Frye, R.A. Characterization of five human cDNAs with homology to the yeast SIR2 gene: Sir2-like proteins (sirtuins) metabolize NAD and may have protein ADP-ribosyltransferase activity. Biochem. Biophys. Res. Commun 1999, 260, 273–279. [Google Scholar]
- Orimo, M.; Minamino, T.; Miyauchi, H.; Tateno, K.; Okada, S.; Moriya, J.; Komuro, I. Protective role of SIRT1 in diabetic vascular dysfunction. Arterioscler. Thromb. Vasc. Biol 2009, 29, 889–894. [Google Scholar]
- Trzaska, K.A.; King, C.C.; Li, K.Y.; Kuzhikandathil, E.V.; Nowycky, M.C.; Ye, J.H.; Rameshwar, P. Brain-derived neurotrophic factor facilitates maturation of mesenchymal stem cell-derived dopamine progenitors to functional neurons. J. Neurochem 2009, 110, 1058–1069. [Google Scholar]
- Chaudhary, N.; Pfluger, P.T. Metabolic benefits from Sirt1 and Sirt1 activators. Curr. Opin. Clin. Nutr. Metab. Care 2009, 12, 431–437. [Google Scholar]
- Araki, T.; Sasaki, Y.; Milbrandt, J. Increased nuclear NAD biosynthesis and SIRT1 activation prevent axonal degeneration. Science 2004, 305, 1010–1013. [Google Scholar]
- Resnikoff, S.; Pascolini, D.; Etya’ale, D.; Kocur, I.; Pararajasegaram, R.; Pokharel, G.P.; Mariotti, S.P. Global data on visual impairment in the year 2002. Bull. World. Health. Organ 2004, 82, 844–851. [Google Scholar]
- Coleman, H.R.; Chan, C.C.; Ferris, F.L., III; Chew, E.Y. Age-related macular degeneration. Lancet 2008, 372, 1835–1845. [Google Scholar]
- Ding, X.; Patel, M.; Chan, C.C. Molecular pathology of age-related macular degeneration. Prog. Retin. Eye Res 2009, 28, 1–18. [Google Scholar]
- Tropepe, V.; Coles, B.L.; Chiasson, B.J.; Horsford, D.J.; Elia, A.J.; Mclnnes, R.R.; Kooy, D. Retinal stem cells in the adult mammalian eye. Science 2000, 287, 2032–2036. [Google Scholar]
- Nishida, A.; Takahashi, M.; Tanihara, H.; Nakano, I.; Takabashi, J.B.; Mizoguchi, A.; Chizuka, I.; Honda, Y. Incorporation and differentiation of hippocampus-derived neural stem cells transplanted in injured adult rat retina. Invest Ophthalmol. Vis. Sci 2000, 41, 4268–4274. [Google Scholar]
- Warfvinge, K.; Kamme, C.; Englund, U.; Wictorin, K. Retinal integration of grafts of brain-derived precursor cell lines implanted subretinally into adult, normal rats. Exp. Neurol 2001, 169, 1–12. [Google Scholar]
- Whitely, S.J.O.; Ray, J.; Klassen, H.J.; Young, M.J.; Gage, F.H. Survival and integration of neural progenitor cells transplanted to the dystrophic mouse retina. Invest Ophthalmol. Vis. Sci 1999, 40, S598. [Google Scholar]
- Enzmann, V.; Yolcu, E.; Kaplan, H.J.; Ildstad, S.T. Stem cells as tools in regenerative therapy for retinal degeneration. Arch. Ophthalmol 2009, 127, 563–571. [Google Scholar]
- Lamba, D.; Karl, M.; Reh, T. Neural regeneration and cell replacement: A view from the eye. Cell Stem. Cell 2008, 2, 538–549. [Google Scholar]
- Penumathsa, S.V.; Maulik, N. Resveratrol: A promising agent in promoting cardioprotection against coronary heart disease. Can. J. Physiol. Pharmacol 2009, 87, 275–286. [Google Scholar]
- Kao, C.L.; Tai, L.K.; Chiou, S.H.; Chen, Y.J.; Lee, K.S.; Chou, S.J.; Chang, Y.L.; Chang, C.M.; Chen, S.J.; Ku, H.H.; Li, H.Y. Resveratrol promotes osteogenic differentiation and protects against dexamethasone damage in murine induced pluripotent stem cells. Stem. Cells Dev 2009. (In press). [Google Scholar]
- Kao, C.L.; Huang, P.I.; Tsai, P.H.; Tsai, M.L.; Lo, J.F.; Lee, Y.Y.; Chen, Y.J.; Chen, Y.W.; Chiou, S.H. Resveratrol-induced apoptosis and increased radiosensitivity in CD133-positive cells derived from atypical teratoid/rhabdoid tumor. Int. J. Radiat. Oncol. Biol. Phys 2009, 74, 219–228. [Google Scholar]
- Mancuso, C.; Bates, T.E.; Butterfield, D.A.; Calafato, S.; Cornelius, C.; De Lorenzo, A.; Dinkova Kostova, A.T.; Calabrese, V. Natural antioxidants in Alzheimer’s disease. Expert Opin. Investig. Drugs 2007, 16, 1921–1931. [Google Scholar]
- Barger, J.L.; Walford, R.L.; Weindruch, R. The retardation of aging by caloric restriction: Its significance in the transgenic era. Exp. Gerontol 2003, 38, 1343–1351. [Google Scholar]
- Baur, J.A.; Sinclair, D.A. Therapeutic potential of resveratrol: The in vivo evidence. Nat. Rev. Drug Discov 2006, 5, 493–506. [Google Scholar]
- Liu, I.H.; Chen, S.J.; Ku, H.H.; Kao, C.L.; Tsai, F.T.; Hsu, W.M.; Lo, C.W.; Kuo, Y.H.; Kuo, C.D.; Lee, C.H.; Chiou, S.H. Comparison of the proliferation and differentiation ability between adult rat retinal stem cells and cerebral cortex-derived neural stem cells. Ophthalmologica 2005, 219, 171–176. [Google Scholar]
- Harada, T.; Harada, C.; Parada, L.F. Molecular regulation of visual system development: More than meets the eye. Genes Dev 2007, 21, 367–378. [Google Scholar]
- James, J.; Das, A.V.; Rahnenführer, J.; Ahmad, I. Cellular and molecular characterization of early and late retinal stem cells/progenitors: Differential regulation of proliferation and context dependent role of Notch signaling. J. Neurobio 2004, 61, 359–376. [Google Scholar]
- Armanios, M.; Alder, J.K.; Parry, E.M.; Karim, B.; Strong, M.A.; Greider, C.W. Short telomeres are sufficient to cause the degenerative defects associated with aging. Am. J. Hum. Genet 2009, 85, 823–832. [Google Scholar]
- Ju, Z.; Rudolph, K.L. Telomeres and telomerase in stem cells during aging and disease. Genome. Dyn 2006, 1, 84–103. [Google Scholar]
- Sharpless, N.E.; DePinho, R.A. How stem cells age and why this makes us grow old. Nat. Rev. Mol. Cell Biol 2007, 8, 703–713. [Google Scholar]
- Guarente, L. Diverse and dynamic functions of the SIR silencing complex. Nat. Genet 1999, 23, 281–285. [Google Scholar]
- McBurney, M.W.; Yang, X.; Jardine, K.; Hixon, M.; Boekelheide, K.; Webb, J.R.; Lansdorp, P.M.; Lemieux, M. The mammalian SIR2alpha protein has a role in embryogenesis and gametogenesis. Mol. Cell Biol 2003, 23, 38–54. [Google Scholar]
- Guarente, L. Mitochondria—A nexus for aging, calorie restriction, and sirtuins? Cell 2008, 132, 171–176. [Google Scholar]
- Han, M.K.; Song, E.K.; Guo, Y.; Ou, X.; Mantel, C.; Broxmeyer, H.E. SIRT1 regulates apoptosis and Nanog expression in mouse embryonic stem cells by controlling p53 subcellular localization. Cell Stem. Cell 2008, 2, 241–251. [Google Scholar]
- Guarente, L.; Picard, F. Calorie restriction—The SIR2 connection. Cell 2005, 120, 473–482. [Google Scholar]
- Narala, S.R.; Allsopp, R.C.; Wells, T.B.; Zhang, G.; Prasad, P.; Coussens, M.J.; Rossi, D.J.; Weissman, I.L.; Vaziri, H. SIRT1 Acts as a Nutrient-sensitive growth suppressor and its loss is associated with increased AMPK and telomerase activity. Mol. Biol. Cell 2008, 19, 1210–1219. [Google Scholar]
- Prozorovski, T.; Schulze-Topphoff, U.; Glumm, R.; Baumgart, J.; Schröter, F.; Ninnemann, O.; Siegert, E.; Bendix, I.; Brüstle, O.; Nitsch, R.; Zipp, F.; Aktas, O. SirT1 contributes critically to the redox-dependent fate of neural progenitors. Nat. Cell Biol 2008, 10, 385–394. [Google Scholar]
- Kim, M.; Cooper, D.D.; Hayes, S.F.; Spangrude, G.J. Rhodamine-123 staining in hematopoietic stem cells of young mice indicates mitochondrial activation rather than dye efflux. Blood 1998, 91, 4106–4117. [Google Scholar]
- Jaliffa, C.; Ameqrane, I.; Dansault, A.; Leemput, J.; Vieira, V.; Lacassagne, E.; Provost, A.; Bigot, K.; Masson, C.; Menasche, M.; Abitbol, M. Sirt1 involvement in rd10 mouse retinal degeneration. Invest. Ophthalmol. Vis. Sci 2009, 50, 3562–3572. [Google Scholar]
- Sheu, S.J.; Bee, Y.S.; Chen, C.H. Resveratrol and large-conductance calcium-activated potassium channels in the protection of human retinal pigment epithelial cells. J. Ocul. Pharmacol. Ther 2008, 24, 551–555. [Google Scholar]
- Kubota, S.; Kurihara, T.; Mochimaru, H.; Satofuka, S.; Noda, K.; Ozawa, Y.; Oike, Y.; Ishida, S.; Tsubota, K. Prevention of ocular inflammation in endotoxin-induced uveitis with resveratrol by inhibiting oxidative damage and nuclear factor-kappaB activation. Invest. Ophthalmol. Vis. Sci 2009, 50, 3512–3519. [Google Scholar]
- Richer, S.; Stiles, W.; Thomas, C. Molecular medicine in ophthalmic care. Optometry 2009, 80, 695–701. [Google Scholar]
- Yan, L.J.; Sohal, R.S. Analysis of oxidative modification of proteins. Curr. Protoc. Cell Biol 2002. Chapter 7: Unit 7.9.. [Google Scholar]
- Falchetti, M.L.; Levi, A.; Molinari, P.; Verna, R.; D’Ambrosio, E. Increased sensitivity and reproducibility of TRAP assay by avoiding direct primers interaction. Nucleic Acids Res 1998, 26, 862–863. [Google Scholar]
- Liao, C.H.; Hsiao, Y.M.; Hsu, C.P.; Lin, M.Y.; Wang, J.C.; Huang, Y.L.; Ko, J.L. Transcriptionally mediated inhibition of telomerase of fungal immunomodulatory protein from Ganoderma tsugae in A549 human lung adenocarcinoma cell line. Mol. Carcinog 2006, 45, 220–229. [Google Scholar]
- Kao, C.L.; Tai, L.K.; Chiou, S.H.; Chen, Y.J.; Lee, K.S.; Chou, S.J.; Chang, Y.L.; Chang, C.M.; Chen, S.J.; Ku, H.H.; Li, H.Y. Resveratrol promotes osteogenic differentiation and protects against dexamethasone damage in murine induced pluripotent stem cells. Stem. Cells Dev 2010. (In press). [Google Scholar]







| Gene | Primer sequence (5′-3′) |
|---|---|
| Nestin | F: GGGCCAGCACTCTTAGCTTTGATA |
| R: TGAGCCTTCAGGGTGATCCAG | |
| Hes1 | F: CCAATTTGCCTTTCTCATCC |
| R: GGAAGGTGACACTGCGTTAG | |
| Notch1 | F: CTCCAACTGTGACACCAACC |
| R: GCACCCAGATCACACTCATC | |
| Pax6 | F: CAGCTTCACCATGGCAAACAAC |
| R: AGGTATCATAACTCCGCCCATTCA | |
| Nrl | F: ACGACCTGGGCAGTAGTCTCAA |
| R: GTGTCGGAAGTCATCCAGTTCAA | |
| Brn3b | F: CGATGCGGAGAGCTTGTCTTC |
| R: GATGGTGGTGGTGGCTCTTACTCT | |
| GFAP | F: ACCAGCTTACGGCCAACAGTG |
| R: TGTCTATACGCAGCCAGGTTGTTC | |
| GAPDH | F: CCTGCGACTTCAACAGCAACTC |
| R: GTTGCTGTAGCCGTATTCATTGTCA |
| Eye No. | Case No. | Age (yrs) | Sex | Eye | Death Cause | SirT1 activity |
|---|---|---|---|---|---|---|
| 1 | 1 | 6 | Male | Right | Traffic accident | +++++ |
| 2 | Left | +++++ | ||||
| 3 | 2 | 9 | Male | Right | Traffic accident | +++++ |
| 4 | Left | +++++ | ||||
| 5 | 3 | 23 | Male | Right | Traffic accident | +++ |
| 6 | Left | ++ | ||||
| 7 | 4 | 28 | Male | Right | Traffic accident | +++ |
| 8 | Left | +++ | ||||
| 9 | 5 | 33 | Male | Right | Traffic accident | +++ |
| 10 | left | ++ | ||||
| 11 | 6 | 41 | Male | Right | Traffic accident | +++ |
| 12 | Left | ++ | ||||
| 13 | 7 | 52 | Male | Right | Stroke | + |
| 14 | 8 | 61 | Male | Right | Lung malignancy | ++ |
| 15 | Left | ++ | ||||
| 16 | 9 | 63 | Female | Right | Traffic accident | + |
| 17 | Left | ++ | ||||
| 18 | 10 | 66 | Male | Right | Traffic accident | + |
| 19 | Left | + | ||||
| 20 | 11 | 68 | Male | Right | Stroke | + |
| 21 | Left | + | ||||
| 22 | 12 | 71 | Male | Right | Colon malignancy | + |
| 23 | Left | + |
© 2010 by the authors; licensee MDPI, Basel, Switzerland. This article is an open access article distributed under the terms and conditions of the Creative Commons Attribution license (http://creativecommons.org/licenses/by/3.0/).
Share and Cite
Peng, C.-H.; Chang, Y.-L.; Kao, C.-L.; Tseng, L.-M.; Wu, C.-C.; Chen, Y.-C.; Tsai, C.-Y.; Woung, L.-C.; Liu, J.-H.; Chiou, S.-H.; et al. SirT1—A Sensor for Monitoring Self-Renewal and Aging Process in Retinal Stem Cells. Sensors 2010, 10, 6172-6194. https://doi.org/10.3390/s100606172
Peng C-H, Chang Y-L, Kao C-L, Tseng L-M, Wu C-C, Chen Y-C, Tsai C-Y, Woung L-C, Liu J-H, Chiou S-H, et al. SirT1—A Sensor for Monitoring Self-Renewal and Aging Process in Retinal Stem Cells. Sensors. 2010; 10(6):6172-6194. https://doi.org/10.3390/s100606172
Chicago/Turabian StylePeng, Chi-Hsien, Yuh-Lih Chang, Chung-Lan Kao, Ling-Min Tseng, Chih-Chia Wu, Yu-Chih Chen, Ching-Yao Tsai, Lin-Chung Woung, Jorn-Hon Liu, Shih-Hwa Chiou, and et al. 2010. "SirT1—A Sensor for Monitoring Self-Renewal and Aging Process in Retinal Stem Cells" Sensors 10, no. 6: 6172-6194. https://doi.org/10.3390/s100606172
APA StylePeng, C.-H., Chang, Y.-L., Kao, C.-L., Tseng, L.-M., Wu, C.-C., Chen, Y.-C., Tsai, C.-Y., Woung, L.-C., Liu, J.-H., Chiou, S.-H., & Chen, S.-J. (2010). SirT1—A Sensor for Monitoring Self-Renewal and Aging Process in Retinal Stem Cells. Sensors, 10(6), 6172-6194. https://doi.org/10.3390/s100606172
