Abstract
Based on an integrative approach including molecular genetics and morphological data, the relationships of supraspecific taxa in the tribe Pipistrellini were considered. Based on the sequences of one mitochondrial (cytb) and four nuclear (rag2, dmp1, apob and thy) markers, phylogenetic relationships between representatives of the tribe and a number of other Vespertilioninae genera used as multiple outgroups were reconstructed. Also, 22 metric characters of the skull and teeth were analyzed. Previous indications of the paraphyly of the genus Pipistrellus relative to the genera Nyctalus and Glischropus, its distinct division into “western” and “eastern” clades, as well as the isolated position of P. nathusii among the “western” clade were all confirmed. Morphological data (both craniometry and some qualitative features of the teeth structure and penial bone proportions) also supported the special status of P. nathusii. In the “eastern” clade, the most basal position was occupied, contrary to expectations, not by the morphologically divergent P. stenopterus, but by P. abramus. Its isolated position was also supported by morphometric data and the structure of the penial bone. Based on these data, we propose to allocate P. nathusii into a separate subgenus, for which the name Nannugo Kolenati could be used as valid, with P. nathusii being fixed as its type species. We propose to consider the “eastern” clade of pipistrelles as a separate genus Alionoctula Kruskop, Solovyeva and Kaznadzey, within which we distinguish three species groups, namely “abramus”, “javanicus” and “stenopterus”. Thus, we accept the presence of eight genera in the tribe Pipistrellini: Pipistrellus, Nyctalus, Vansonia, Alionoctula, Glischropus, Scotozous and Scotoecus. A number of species native to Africa and Australasia were not included in the present analysis due to the lack of available collection specimens and published genetic sequences. Further study of these species may clarify the taxonomic boundaries we have proposed.
1. Introduction
Although the genus Pipistrellus was distinguished by Kaup in 1829, for a long time, many authors combined it with other “pipistrellus-like” and “eptesicus-like” species in the “large” genus Vesperugo (e.g., [1]). It is noteworthy that the latter author combined pipistrelles and noctules within Vesperugo into the same subgenus. At the beginning of the 20th century, the genus Pipistrellus returned to use in a scope that would be recognized with minor variations by many authors until almost the end of the century, combining most of the small Vespertilioninae with two pairs of upper and lower premolars and two pairs of upper incisors (e.g., [2,3]). In his summary in 1942, Tate introduced the tribe Pipistrellini, uniting in it genera with a shortened facial part of the skull, the absence of third premolars and the presence of two pairs of upper incisors [4]. With regard to the latter character, he makes an exception for Scotozous, considering the structure of I1 to be similar to that of Pipistrellus, and the absence of I2 optional rather than obligatory. From a nomenclatural point of view, since Tate included the genus Vespertilio in Pipistrellini, the name of the tribe should have been Vespertilionini (as recognised by subsequent authors). However, within the tribe, Tate distinguished two “sections” (without a particular taxonomic rank): Pipistrelloids and Eptesicoids. In the first “section”, he united 11 genera, while considering the genera Glischropus, Scotozous and Nyctalus to be close relatives (and even possible descendants) of Pipistrellus.
In the mid-20th century, an extremely unifying interpretation was proposed, according to which all “pipistrellus-like” and “eptesicus-like” bats were combined into the huge genus Vespertilio [5]. The argument was that there are species with an optionally present P2, and therefore its presence or absence cannot serve as a feature for distinguishing supraspecific taxa. In essence, this was a return to Dobson’s Vesperugo, but Nyctalus was left as an independent genus. This point of view did not become popular in Western Europe and America, where Tate’s “moderately broad” interpretation of Pipistrellus as an independent genus continued to prevail in the literature [6,7,8,9,10].
However, by the end of the century, the study of the morphological diversity of this genus, as well as the emerging karyological data, made it possible to exclude from its composition a number of taxa, such as Hypsugo, Perimyotis, Parastrellus, Falsistrellus and Arielulus [11,12,13,14,15]. At the turn of the century, morphological and karyological data demonstrated the separation of African Neoromicia from Pipistrellus [16]. Molecular genetic studies at the beginning of the current century convincingly confirmed the independence of the listed taxa ([17]), allowed to distinguish Vansonia as an independent genus [18] and also confirmed the monophyly of the clade of nyctalodont “pipistrelloids” [19]. In Pipistrellus, after the exclusion of Neoromicia, Hypsugo and others, there are essentially no supraspecific gradations left, except for unranked “species groups”. The subgenus Afropipistrellus was recognized with the type species Vesperugo grandidieri [20], but later P. (A.) grandidieri was reclassified within the genus Nycticeinops [21] and then within Afropipistrellus as a full genus, but outside the Pipistrellini tribe [22,23]. As a result, the only valid supraspecific taxon within Pipistrellus in the current understanding is the subgenus Alionoctula, recognized for P. stenopterus [24].
Thus, to date, the following genera are accepted as part of the tribe Pipistrellini: Pipistrellus, Nyctalus, Vansonia, Scotoecus, Scotozous and Glischropus [18,25,26]. It is worth noting that there are still no representative genetic data on Scotozous, so its position and status are based on previous morphological interpretations. Though the position of the genus Vespertilio against Pipistrellini also raises questions, here we adhere to the opinion which places this genus outside the tribe under discussion [14,25].
Finally, all phylogenetic reconstructions based on molecular genetic data indicate paraphyly of the genus Pipistrellus in its current sense [19,24,26,27,28,29]. The genus appears to be divided into two well-supported clades, “western” and “eastern”, of which the first is closer to Nyctalus, while the second is closer to Glischropus [18,24,26]. Moreover, when considering only the “western” clade, the position of P. nathusii relative to other pipistrelles and to Nyctalus is uncertain, which may indicate a special taxonomic status for this species [29,30].
We attempted to resolve these taxonomic issues and clarify the boundaries of the genus Pipistrellus using sequences of four nuclear and one mitochondrial gene and samples including European, African and Asian species of Pipistrellus, as well as species of all related genera. The morphological analysis was also conducted with the aim to compare the morphological diagnosis with the genetic differences between species.
2. Materials and Methods
2.1. Molecular Genetic Analysis
Total genomic DNA was extracted from ethanol-preserved tissue samples of the muscles or kidney or from the wing punch of live-trapped animals using a standard protocol of proteinase K digestion, phenol-chloroform deproteinization and isopropanol precipitation [31]. Published primers [32] as well as newly designed [33,34,35] were used in the polymerase chain reaction (PCR) and are shown in the Supporting Information, Table S1. Three nuclear exons (recombination activating gene II, rag2, 990 bp; dentin matrix acidic phosphoprotein I, dmp1, 866 bp; apolipoprotein B, apob, 885, bp), one nuclear intron (thyrotropin, thy, 483 bp) and one mitochondrial gene (cytochrome b, cytb, 1026 bp) were used. The selection of these markers was determined by their variability and availability of the gene sequences in the NCBI GenBank database. PCR reactions were performed in 20 µL using 4 µL 5X MasDDTaqMIX master-mix (Dialat, Moscow, Russia), 0.25 µL of each primer (0.2 μM), 1–1.5 µL DNA sample (up to 20 ng), water 15 µL. PCR conditions were as follows: 35 cycles, initial denaturation for 3 min at 94 °C, denaturation for 45 s at 94 °C, annealing for 60 s (for the temperatures, see Table S1), extension for 60 s at 72 °C and final extension for 7 min at 72 °C. PCR reactions were performed on My Cycler device (BioRAD, Hercules, CA, USA). Amplification control was conducted on a 1% agarose gel by electrophoresis. PCR products were purified using Diatom DNA Clean-Up kit (Izogen, Moscow, Russia) according to the manufacturer’s protocol and then sequenced on the autosequencing system ABI 3100-Avant using ABI PRISM®BigDyeTM Terminator v. 3.1 (Applied Biosystems, Foster City, CA, USA).
The obtained sequences were assembled using SeqMan Pro v.7.1 [36] and manually corrected using MEGA v.11.0.13 [37]. Phylogenetic tree reconstruction for each individual gene and concatenated nuclear alignments were performed using the maximum likelihood (ML) method with the IQ-TREE software v.1.6 [38]. Each protein-coding gene was partitioned into three subsets corresponding to the codon positions. The ModelFinder v.1.6 routine [39] was used to determine the optimal partitioning scheme and best-fit substitution models for each subset and these are shown in the Supporting Information, Tables S2 and S3 (for each gene and nucleotide concatenate, respectively). Clade stability was tested using Ultrafast Bootstrap with 10,000 replicates [40]. Estimation of the uncorrected genetic p-distances was conducted in MEGA v.11.0.13 and the distances are shown in Table 1 (nucleotide concatenate above diagonal and cytb below, respectively) [37].
Table 1.
Uncorrected p-distances among genera and clades within the Pipistrellini tribe calculated from nuclear concatenate (above diagonal) and cytochrome b (below diagonal). Distances between the two Pipistrellus clades are shown in bold. All calculations were conducted in MEGA v.11.0.13.
Most samples used in this study are stored in the tissue collection of the Zoological Museum of Moscow State University (ZMMU). All work with the collection material was conducted with the rules and regulations of the Zoological Museum. Additional samples were obtained from the Professor Zhitkov Russian Research Institute of Game Management and Fur Farming and from the Bat Rehabilitation Center of the Moscow Zoo. The mitochondrial DNA analysis includes all studied genera of the tribe, while the nuclear DNA analysis comprises all genera except Scotozous and Vansonia. All species groups within Pipistrellus are represented. Species from the genera Scotophilus, Eptesicus, Nycticeius, Parastrellus, Perimyotis, Hypsugo, Neoromicia, Laephotis, Pseudoromicia, Afronycteris, Vespadelus, Chalinolobus and Vespertilio were used as outgroups. The GenBank accession numbers of the sequences used (both newly obtained and taken from the database) are provided in the Supporting Information, Tables S4 and S5 (cytb and nuclear genes, respectively). The ML cytb tree is shown in Figure 1, the ML-tree reconstructed from concatenated nuclear markers is shown in Figure 2. The full set of ML-trees for the individual nuclear markers is shown in the Supporting Information, Figures S1–S4.
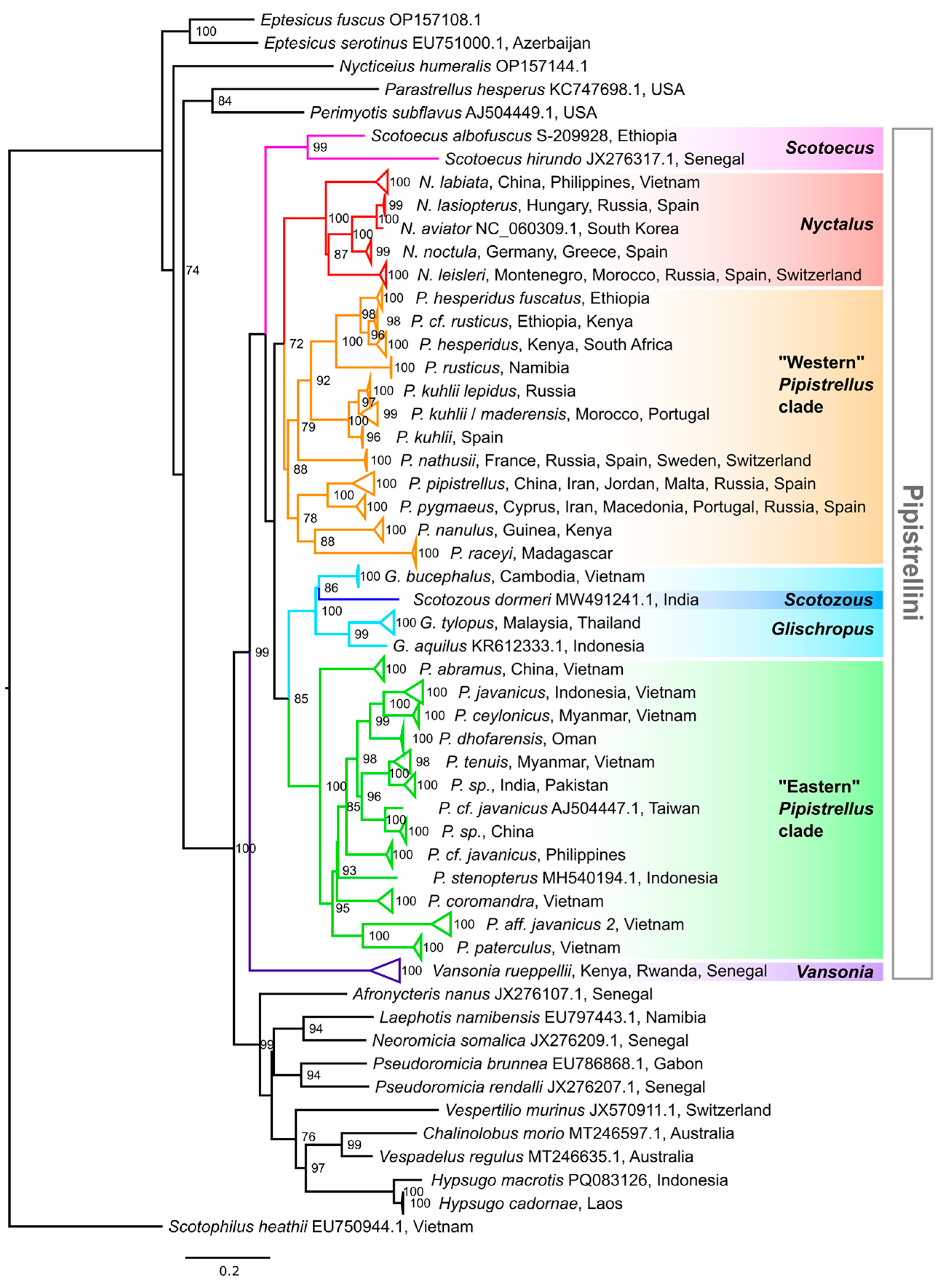
Figure 1.
Phylogenetic tree (ML) of the Pipistrellini tribe and some related taxa, based on mitochondrial cytb sequences. The phylogeny was inferred in IQ-TREE, the bootstrap supports (BS) obtained from 10,000 replicates are shown adjacent to nodes; BS below 70% are not shown. Sequences downloaded from GenBank are designated by GenBank accession numbers, sequences or ZMMU specimens are labeled with the letter S (Supporting Information, Table S4).
Figure 2.
Phylogenetic tree (ML) of four concatenated nuclear genes sequences of the Pipistrellini tribe and some related taxa. The phylogeny was inferred in IQ-TREE, the bootstrap supports (BS) obtained from 10,000 replicates are shown adjacent to nodes; BS below 70% are not shown. Sequences downloaded from GenBank are designated by GenBank accession numbers, sequences or ZMMU specimens are labeled with the letter S (Supporting Information, Table S5).
2.2. Morphological Analysis
In total, about 500 specimens of all genera within the tribe Pipistrellini were studied morphologically (see Appendix A). For morphometric analysis, measurements of 289 specimens of Pipistrellus s.l. were taken, though this list was then reduced to 280 due to missing measurements. Acronyms of repositories of the processed collections are as follow: AOPM—Aomori Prefectural Museum (Aomori, Japan); HNHM—Hungarian Natural History Museum (Budapest, Hungary); NHMUK—Museum of Natural History (London, UK); HUM—Hokkaido University Museum at the Botanical Garden, Dr. Abe’s collection (Sapporo, Japan); MNHN—National Museum of Natural History (Paris, France); NMSN—National Museum of Science and Nature (Tokyo/Tsukuba, Japan); NMNS—National Museum of Natural Sciences (Taichung, China); NSM—National Science Museum (Klong Luang, Thailand); ROM—Royal Ontario Museum (Toronto, ON, Canada); SMF—Naturmuseum Senckenberg (Frankfurt-am-Main, Germany); ZMTNU—Zoological Museum of Taiwan National University (Taipei, China); ZIN—Zoological Institute, Russian Academy of Sciences (St. Petersburg, Russia); ZMB—Berlin Zoological Museum (Berlin, Germany); ZMMU—Zoological Museum of Moscow State University (Moscow, Russia); ZRC—Zoological collection of the Lee Kong Chian Natural History Museum (Singapore); ZSM—Bavarian State Collection of Zoology (München, Germany).
For the morphometric study, a set of 22 cranial and teeth measurements was taken to determine the inter-taxa variability: total length of the skull from the anterior incisor alveoli to the most posterior part of the occiput (TL), condylo-canine length from the anterior edge of the upper canine to the posterior edge of occipital condyle (CCL), condylobasal length from the anterior incisor alveoli to the posterior edge of occipital condyle (CBL), mastoid width of skull at the level of the auditory bullae (MW), width of braincase above mastoids (BCW), occiput height, measured from the lower margins of occiput condyles (OH), maximal width across zygomatic arches (ZW), least width of the post-orbital constriction (POC), least width between eye sockets (IOW), rostral width at the level of the infraorbital foramina (RW), rostral length from anteorbital foramen to the alveolus of the inner incisor (RL), crown-measured width between the outer margins of upper canines (CC), crown-measured width between outer margins of M3 (MM), C–M3 length (CM), maxillary molariform row length (PM), length of the upper canine cingulum base (C), crown width and length of the upper posterior molar (M3W and M3L), length of the hard palate from anterior margines of canines to the posterior palate emargination (Pal), crown length of mandibular tooth row (cm), lower jaw length from alveolus of i1 to the posterior extremity of glenoid process (MdL) and lower jaw height to the tip of coronoid process (MdH). In order to reduce the influence of the overall size variation, all measurements were standardized by dividing values by the condylo-canine length.
To assess the pattern of variation in quantitative characters, Principal Component (PC) and Discriminant Function (DF) analyses were performed using appropriate Analysis and Classification modules of STATISTICA for Windows version 8.0 (StatSoft, Inc., Tulsa, OK, USA, 2004). The DF analysis was performed with two types of learning sets. In the first case, five learning sets were taken, namely “P. abramus”, “P. stenopterus”, “P. nathusii”, “eastern clade” (without P. abramus and P. stenopterus) and “western clade” (without P. nathusii). In the second case, species samples represented by more than ten specimens, were taken as learning sets (in total twelve): “P. abramus”, “P. stenopterus”, “P. ceylonicus”, “P. coromandra”, “P. murrai”, “P. endoi”, “P. javanicus”, “P. nathusii”, “P. kuhlii”, “P. hesperidus”, “P. pipistrellus” and “P. pygmaeus”; poorly represented species like P. babu, P. tenuis, P. paterculus and P. rusticus, as well as specimens with uncertain taxonomic affinity were included as “undetermined”. In both variants of DF analysis as well as in PC analysis, P. stenopterus was later excluded because of excessive morphological differences from other species.
Qualitative morphological features of the skull and dentition were studied on available specimens from the collection of ZMMU using standard optical binocular microscope.
3. Results
3.1. Molecular Genetic Results
We obtained the sequences of four nuclear and one mitochondrial genes: rag2 990 bp, dmp1 866 bp, apob 885 bp, thy 483 bp, cytb 1026 bp. In total, 398 original sequences were obtained during this study, while 238 sequences were retrieved from the GenBank database (Supporting Information, Tables S4 and S5). The material for Scotoecus, Vansonia, Scotozous genera was taken from the NCBI GenBank, while genera Pipistrellus, Nyctalus, Glischropus mostly contain alignments that we obtained.
3.1.1. Mitochondrial Data
The mitochondrial cytb tree is shown in Figure 1. In the cytb tree, genus Vansonia occupies the basal position within the Pipistrellini, while the Scotoecus clade is separated (though support value for this node is below 70%). The “western” Pipistrellus clade forms a sister group with Nyctalus (however, with low support), and the “eastern” Pipistrellus clade forms a sister group with Glischropus). P. nathusii is situated deep inside the radiation of the “western” Pipistrellus clade. The genus Scotozous is situated within the genus Glischropus being in sister relations with G. bucephalus with moderate support, thus making the genus Glischropus paraphyletic. Within the “eastern” clade, P. abramus takes the most basal position with high support, whereas P. stenopterus is placed deeply inside the group radiation. Most of the species in the “eastern” clade are highly supported in the cytb tree.
Based on the cytb gene data, uncorrected p-distances among the studied groups were calculated (Table 1). The distances were as follows: 17.2% between Nyctalus and the “western” pipistrelles, 16.9% between the genus Glischropus (including Scotozous dormeri) and the “eastern” pipistrelles and 17.4% between the “western” and “eastern” pipistrelles.
3.1.2. Nuclear Data
The total length of the concatenated sequences of the nuclear genes was 2581 bp. The overall ML-phylogenetic tree of the concatenated nuclear markers is shown in Figure 2. The ML-trees based on individual genes are presented in the Supporting Information, Figures S1–S4.
Uncorrected p-distances based on the concatenated nuDNA data are shown in Table 1. The monophyly of the tribe is strongly supported by the analysis, as well as that of the other genera of Vespertilionidae which were taken as outgroups. In the concatenate tree, most of the nodes within the tribe have support >90%. The results of the phylogenetic analysis of nuclear data strongly support the paraphyly of the genus Pipistrellus in the modern sense. Five well supported groups were found in the phylogenetic analysis of our nuclear data. Pipistrellus appeared subdivided into “eastern” and “western” Pipistrellus clades; the former formed a sister group with Glischropus, while the latter unites with Nyctalus. The genus Scotoecus forms the basal branch to all these groupings. Within the “western” pipistrelle clade, in contrast to the mitochondrial data, P. nathusii occupies a basal position; however, the support values are <70%. P. abramus is highly supported and placed in the most basal position of the “eastern” clade.
3.2. Morphological Results
3.2.1. Cranial Structure and Proportions
In terms of cranial morphometry, most pipistrelles are similar, and there is a wide overlap between the “western” and “eastern” clades, regardless of the type of analysis. According to the Principal Component (PC) analysis, P. stenopterus is well separated from all other species (Figure 3; Table 2), which is completely consistent with previously published data ([24]). This separation is associated with the second PC (correlated approximately equally with the lengths and widths of the skull). The values of the first PC (correlated primarily with the lengths of the tooth rows and the size of M3) isolate P. nathusii; other “western” and “eastern” pipistrelles form a single cloud. Excluding P. stenopterus from the sample exacerbates the isolation of P. nathusii, but only slightly reduces the overlap between the “western” and “eastern” species.
Figure 3.
Bivariate scatter plot for the first two factors of a Principal Component analysis based on 22 cranial and dental measurements of 280 specimens of Pipistrellus sensu lato (s. l.).
Table 2.
Results of PCA applied to specimens of the Pipistrellus s. l. based on 22 cranial measurements: factor loadings, eigenvalues and percentage of total variance. See the text for measurement abbreviations. Factor loadings over 0.8 are highlighted by bold.
The results of the Discriminant Function (DF) analysis in the basic version (with five training sets) do not differ significantly from the PC, except for the more pronounced isolation of P. stenopterus and P. nathusii (Figure 4; Table 3). The differences between all training sets are designated as significant (p < 0.001). The distribution looks similar when using 12 training sets; the only highly significant difference (p = 0.007) is between the P. pipistrellus and P. pygmaeus samples. When the P. stenopterus sample is excluded, P. ceylonicus is well separated in the space of the first two Canonical Variables (in addition to P. nathusii). Pipistrellus kuhlii also demonstrates some isolation (but not P. hesperidus, which was considered related to it); the remaining “western” and “eastern” species are conditionally divided into smaller and larger ones, continuing to form a single cloud (Figure 5A; Table 4). In the space of the third and fourth Canonical Variables obtained in the same analysis, there is some separation of the “western” and “eastern” species; the overlap between them is comparatively small. At the same time, P. nathusii is united with other “western” species (and P. kuhlii is isolated), and P. ceylonicus—with other “eastern” species; P. abramus is allocated to a separate cluster, slightly overlapping with others (Figure 5B). Thus, certain trends in the proportions of the skull, characteristic of the “western” and “eastern” clades, as well as for P. abramus, can be identified, but in general, most pipistrelles demonstrate high similarity (which, obviously, was one of the obstacles to the allocation of any supraspecific taxa in their composition). The exceptions are P. stenopterus (which was apparent earlier) and P. nathusii, which are quite clearly separated from all the species included in the analysis.
Figure 4.
Bivariate scatter plot for the first and second canonical variances of a Discriminant Function analysis based on 22 cranial and dental measurements of 280 specimens of Pipistrellus s. l. (five training sets, including P. stenopterus).
Table 3.
Phenetic (Squared Mahalanobis) distances between training sets (above diagonal) and significance of difference between them (p-level, below diagonal) calculated in forward stepwise Discriminant Function analysis of 280 specimens of Pipistrellus s. l. (five training sets, including P. stenopterus).
Figure 5.
Bivariate scatter plots for the first and second (A) and third and fourth (B) canonical variances of a Discriminant Function analysis based on 22 cranial and dental measurements of 253 specimens of Pipistrellus s. l. (eleven training sets, P. stenopterus excluded).
Table 4.
Phenetic (Squared Mahalanobis) distances between training sets (above diagonal) and significance of difference between them (p-level, below diagonal) calculated in forward stepwise Discriminant Function analysis of 253 specimens of Pipistrellus s. l. (eleven training sets, excluding P. stenopterus).
3.2.2. Dental Structure
The qualitative features of the dental system revealed in the course of the work include a degree of expression of the additional tips (cusps) on the upper incisors, height ratio of the inner and outer incisors, shape of the canine (presence or absence of an indentation or fracture on the posterior blade), size and position of the small premolar, shape of the anterior edge of the large premolar, development of the postprotocrista, metaconule and premetaconule crista on the upper molars (naming of these structures is given following [13,41] (Figure 6). In general, it is not possible to differentiate between “western” and “eastern” bats based on each of these characteristics, but they form certain syndromes that are apparently characteristic of each of the species groups. In “western” pipistrelles, P. kuhlii (and also P. hesperidus and P. rusticus; possibly the entire “kuhlii” species group) possess large unicuspid inner incisors, very small outer incisors, standing lateral to inner ones, a reduced small premolar, which is strongly displaced from the tooth row, a straight postprotocrista on M1, a weakly expressed metaconule and an underdeveloped premetaconule crista resulting in open trigon basin. In other “western” pipistrelles, the first incisor is distinctly bicuspid, the small premolar is less reduced, and trigon basin is closed by a well-developed premetaconule crista. Both outer incisor and small premolar are noticeably less reduced in P. nathusii than in the “pipistrellus” species group (and, possibly, less than in any other pipistrelles in general): the height of I2 exceeds the secondary tip of I1, and P2 is not displaced from the midline of the tooth row, the tooth row on the whole looks more elongated. The species of the “pipistrellus” group, with a general resemblance to the similarly sized “eastern” pipistrelles, have a concave postprotocrista. In pipistrelles of the “eastern” clade, the small premolar is variably reduced but always displaced from the tooth row, the first incisor is always bicuspid, and the premetaconule crista is usually well developed (except for P. stenopterus). The posterior blade of the upper canine has no indentation in P. paterculus and P. aff. javanicus, but it is developed in other species (like P. coromandra and P. javanicus), especially in P. abramus, where it is developed the most. In P. abramus, the metaconule is small, usually rounded and almost separate from the postprotocrista; in other species, it is elongated and, in fact, looks like a projection of the postprotocrista. Also, P. abramus has the least reduced I2 (among the examined species of the “eastern” clade), and the anterior margin of its P4 (in the occlusal projection) is practically straight, while in other “eastern” species it is more or less concave. It is possible that the similarity in dental structure between some “western” and “eastern” pipistrelles reflects ancestral morphotypes that persist in independent evolutionary lineages. Nevertheless, certain trends in dental morphology that distinguish species complexes can be traced.
Figure 6.
The shape of the anterior upper teeth from the left labial side (a–h) and the upper large premolar and first molar (right) from the occlusial side (i–p), characteristic of different species of Pipistrellus s.str. and Alionoctula: A. abramus (a,m), A. paterculus (b,n), A. tenuis (c,o), A. coromandra (d,p), A. javanicus (e,q), A. aff. javanicus (f,r), A. stenopterus (g,s), P. kuhlii (h,t), P. hesperidus (i,u), P. pipistrellus (j,v), P. pygmaeus (k,w), P. nathusii (l,x). Based on specimens from the collection of the Zoological Museum of Moscow State University. mtcl—metaconule. Scale bar 2 mm.
3.2.3. Baculum
The shape of the penial bone (baculum) of Pipistrellini representatives has been described in detail [8,11,24,42,43,44,45]. In terms of the general structure of this bone, representatives of the tribe are generally similar: their baculum is elongated, straight or smoothly curved in the sagittal plane, usually widened towards the base, with a rounded cross-section of the bone’s main shaft (Figure 7). The distal end often has a small bifurcation, straight or slightly bent downwards. In the “western” pipistrelles, the bone has a small tip bifurcation, one bend—smooth (the “pipistrellus” species group) or quite pronounced (the “kuhlii” species group); in P. nathusii, there is a second small bend in the distal third. This bone is usually noticeably smaller than in the “eastern” pipistrelles being in the examined species always shorter than 3 mm; the only known exception is Madagascar endemic P. raceyi, which has baculum of about 8 mm [46]). In representatives of the “eastern” clade (at least in all the species involved in the analysis), the length of the penial bone exceeded 4 mm. It, as a rule, has a single smooth bend (or a second small bend closer to the distal tip), or is almost straight, with a well-defined bifurcation and a basal notch. Its narrowing from the base to the tip is very smooth, sometimes almost imperceptible. The exceptions are P. stenopterus, which baculum, despite general morphological similarity, looks noticeably bigger and shortened [24], and P. abramus, in which baculum scarcely possesses a basal notch and has three noticeable bends [44,46]. In other genera classified as Pipistrellini, the baculum shape is similar within each genera. In Nyctalus, the baculum is relatively large, with a single smooth bend, a very weakly developed or completely undeveloped tip bifurcation and a narrow but deep basal notch. In Glischropus, the baculum differs from pipistrelles of the “eastern” clade by a pronounced expansion in the basal third [8,44]. The bacula of Scotoecus species have almost no bend, and the terminal bifurcation in some species has flattened lateral processes, bent downwards and inwards [8]. The bacula of Vansonia rueppellii and Scotozous dormeri are generally similar to those of the “eastern” pipistrelles: straight, slightly tapering, with a developed but not bent tip bifurcation [8].
Figure 7.
The shape of penial bone (baculum) in selected species of Pipistrellini: Nyctalus labiata (a), N. noctula (b), Pipistrellus kuhlii (c), P. hesperidus (d), P. pipistrellus (e), P. nathusii (f), Vansonia rueppellii (g), Scotoecus albofuscus (h), Scotozous dormeri (i), Alionoctula javanicus (j), A. aff. javanicus (k), A. coromandra (l), A. tenuis (m), A. abramus (n), Glischropus bucephalus (o), A. stenopterus (p); (d,g–i) and (n)—dorsal and right lateral view, other—dorsal, lateral and ventral views. (g–i)—after [8]; other—original. Scale bar 3 mm.
Thus, there are grounds (primarily molecular) to believe that the genus Pipistrellus in the currently accepted volume should be divided into several taxa. To support the principle of monophyly, the “eastern” pipistrelles should be allocated to a separate genus. The question of the status of P. nathusii is less clear: in different reconstructions, it occupies a sister position to the rest of the “western” pipistrelles or nests inside the diversity of “western” pipistrelles (supporting the monophyly of this clade) or, in others, it occupies a sister position to Nyctalus (in this case, accordingly, violating the monophyly of the “western” pipistrelles). This separation is also supported by its position in morphospace. We still do not see sufficiently convincing grounds to consider this lineage an independent genus, and propose to allocate this species to a subgenus within Pipistrellus. Among the “eastern” pipistrelles, the most isolated evolutionary lineage is definitely represented by P. abramus. It also has a number of morphological features in the teeth structure and baculum shape, distinguishing it from other related species. It is noteworthy that these differences are not as significant as in P. stenopterus, which, however, judging by the available genetic data, cannot be distinguished as a separate taxon. Thus, in order to reflect the isolation of the evolutionary lineage of P. abramus, we propose to allocate it to the species group of its own.
Several genus-group names have been proposed for the pipistrelles at different times: Romicia Gray, 1838, Vesperugo Keiserling et Blasius, 1839, Nannugo Kolenati, 1856, Euvesperugo Acloque, 1899 and Eptesicops Robers, 1926 [4,6,47,48]. Of them, Vesperugo and Euvesperugo are mixed taxa based on species, currently allocated to several different genera, and the other three names correspond to the “western” clade. The name Nannugo Kolenati, 1856 (based on Vespertilio nathusii, V. pipistrellus and V. kuhlii; cited on [6]) is suitable for designating the P. nathusii lineage (with fixation of the corresponding type species). The only genus-group name proposed for the “eastern” pipistrelles is Alionoctula Kruskop, Solovyeva and Kaznadzey, 2018 (type species P. stenopterus). Since P. stenopterus, according to our data, is rooted within the “eastern” clade, the name should be adapted as a generic name for the clade as a whole.
3.3. Taxonomic Part
Family Vespertilionidae Gray, 1821
Subfamily Vespertilioninae Gray, 1821
Tribe Pipistrellini Tate, 1942
Genus Pipistrellus Kaup, 1829—True pipistrelles
Subgenus Pipistrellus s.str.
Type species: Vespertilio pipistrellus Schreber, 1774.
Diagnosis (as considered here): small pipistrelle-like bats with nyctalodont lower molars, variably reduced upper premolars (P2) to some extent always displaced from the tooth row, variably reduced outer upper incisors that are always below the secondary tip of the inner incisor (if the latter present), a gradually tapering baculum that is shorter than 3 mm (with the exception of P. raceyi), has a single curve and a small bifurcation at the tip. The incisors, both upper and lower, are usually quite densely packed and close to the collateral canine. The inner incisors can be either unicuspid (“kuhlii” species group), which are accompanied by a strong reduction in the outer incisors, or distinctly bicuspid (“pipistrellus” species group). The trigon basin on the upper molars can be open (“kuhlii” species group) or closed (“pipistrellus” species group). Karyotypes are conservative and similar between species; the diploid number (2N) varies from 44 (in all European species) to 42 in some African species (P. rusticus and P. cf. hesperidus from Madagascar [16,49]; the number of autosomal shoulders (fundamental number, FN) in all known cases is 50 [50]. The karyotype difference in the pipistrelles and relatives from other Vespertilioninae was described in detail by [15]. Those features provided are presumably shared by all the Pipistrellini, including Pipistrellus s.str.
Content: nominotypical subgenus Pipistrellus s. str., as considered here, includes species of the “pipistrellus” (P. pipistrellus, P. pygmaeus, P. hanaki: [51]) and “kuhlii” (P. kuhlii, P. maderensis, P. hesperidus, P. simandouensis, P. rusticus: [21]) species groups, and also sub-Saharan African true pipistrelles with controversial affiliations within subgenus (P. nanulus, P. raceyi). We did not have either original material or published genetic data on P. inexpectatus, thus its taxonomic position still awaits clarification.
Subgenus Nannugo Kolenati, 1856
Type species (fixed here): Vespetilio nathusii Keiserling et Blasius, 1839.
Diagnosis: Small pipistrelle-like bats with nyctalodont lower molars. Small upper premolar less reduced than in other pipistrelles, almost not displaced from the tooth row midline. Inner upper incisor is strongly bicuspid; outer incisor similar to inner one in crown area and exceeds height of the secondary cusp of the inner incisor. There is usually a visible gap between upper outer incisor and canine. Lower incisors are not crowded; outer lower (third) incisor usually separated by at least small gaps from both canine and second incisor. Baculum gradually tapers from base to tip, shorter than 3 mm, with a small second bend in distal third. As in other West Palaearctic pipistrelles, diploid number is 44 and FN is 50 [52,53,54].
Content: monotypic.
Genus Alionoctula Kruskop, Solovyeva and Kaznadzey, 2018—Eastern pipistrelles
Type species: Pipistrellus stenopterus (Dobson, 1875).
Diagnosis: Small to medium size Pipistrellus-like bats with nyctalodont lower molars and two pairs of upper incisors, in terms of phylogeny, closer to Glischropus than to Pipistrellus s. str. and Nyctalus. External appearance and, in many species, cranial and tooth proportions quite similar to those Pipistrellus from the “pipistrellus” species group. Inner upper incisors are bicuspid; outer incisors are bicuspid or unicuspid, variable in size but never reach the secondary tip of the inner one. Incisors stand close to each other and to the canine. Canine has a smooth posterior blade in some species, but in most cases, possesses more or less developed indentation on blade. Small upper premolar variably reduced but always displaced from the tooth row midline. Upper molars are with straight postprotocrista and usually with closed trigon basin (with single exception). Baculum varies in size and shape but commonly exceeds 3.5 mm in length. Unlike the “western” clade, karyotypes vary in certain limits, with 2N changing from 26 to 38 (but always less than 42), and FN from 44 to 56 [49,55,56,57,58,59].
Content: this genus includes all the analyzed species from the “eastern” clade of pipistrelles, and tentatively—all the former Pipistrellus species living in Southern and East Asia and Australasia. Due to our current knowledge, we avoid dividing Alionoctula into subgenera, suggesting instead three species groups, namely “javanicus”, “abramus” and “stenopterus”. The core complex within the genus is the “javanicus” species group. It includes typical “eastern” pipistrelles of small size, with bicuspid inner upper incisors, absent or moderately developed indentation on the canine blade, variably reduced upper small premolar, which nonetheless is well-seen in labial view, upper molars with closed trigon basin, elongated metaconule and straight postprotocrista and baculum with well-developed tip bifurcation and basal notch, straight or possessing no more than two shallow bends. This group includes all but two of the pipistrelle species genetically identified as “eastern”: A. javanicus, A. ceylonicus, A. paterculus, A. coromandra, A. tenuis, A. babu and A. dhofarensis. Also, we have no reason to doubt that this same group includes A. murrai and A. endoi (in the second case this was confirmed by K. Kawai pers. com.).
As was noted above, the most basal position in this group is occupied by A. abramus (P. abramus in older classification), therefore we consider this species as a member of its own species group. It can be characterized by less reduced outer incisor, rounded metaconule on upper molars, well-defined indentation on posterior blade of the upper canine and baculum with three bends and almost absent basal notch. Diploid number is 26 (the lowest within pipistrelles), and FN is 44 [57,60,61]. We failed to separate genetically A. stenoptera (“P. stenopterus”) from other “eastern” pipistrelles, though this was completed previously on a smaller taxonomic sample [24], and its current phylogenetic position has low support. Meanwhile, this species undoubtedly is well-separated from all other pipistrelles by its larger size, robust and shortened skull, strong indentation on upper canine, open or half-open basin on upper molars, narrow wings and proportionally massive baculum, so we tend to consider it as a member of its own species group, which exact phylogenetic position within the genus requires further study. This species has 2N = 32 and FN = 50, which technically fall within the variation in the “eastern” pipistrelles, but not found in any other species with exactly these values [49].
Unfortunately, we did not have access to species from Australia and New Guinea traditionally assigned to Pipistrellus, and we also did not find any published genetic data on them. Following the available descriptions ([8,25,62]), we have almost no doubt that the species adamsi, angulatus, collinus, papuanus and wattsi belong to Alionoctula, and most likely to the “javanicus” species group, although the latter still requires confirmation. The available descriptions are insufficient to say anything definite about the taxonomic position of P. westralis; as in the case of a number of other Australian taxa, molecular genetic methods are needed.
4. Discussion
Our data are generally consistent with previously published results (including our own), indicating the need to revise the taxonomic boundaries within the tribe Pipistrellini [18,19,24,26,29]. In general, given the tree topology and morphological similarity of all “pipistrellini”, it would be possible to combine all genera of Pipistrellini into one “large” genus Pipistrellus, designating all clades within it as subgenera. However, there is no doubt that the morphological and ecological peculiarity of Nyctalus is quite high; noctules differ from “typical” pipistrelles noticeably more than Vansonia or Glischropus, currently recognized as separate genera. Accordingly, their reduction to an intrageneric taxon is hardly justified and is unlikely to be accepted by the mammalogical community.
A similar dilemma is known for other bat groups, when the discovered paraphyly of a recognized genus calls into question its boundaries and composition. An example is the situation with the complex of the genera Laephotis/Neoromicia sensu lato (s. l.) [21,63,64] and Eptesicus s. l. [65,66,67]. In the first case, the issue was almost unambiguously resolved in favor of identifying separate genera, while in the second case, the new classification was not accepted by all authors [67]. Among other groups of small mammals, an example of a similar situation can be given for jerboas from the subfamily Allactaginae [68].
Estimating the divergence time of the members of the taxon Pipistrellini is difficult, partly due to the small number of reliable calibration points. Reliable Pipistrellus remains appear in the European fossil record in Mammalian Neogene zones (MN) 11–12, i.e., around 7–7.5 MYA [69,70], but remains of noctules (Nyctalus storchi) were identified earlier, in MN 3, between 20 and 16 MYA [71]. Thus, it can be assumed that the divergence time of the Nyctalus and “western” Pipistrellus lineages dates back to the early Miocene, which is quite consistent with generic status. Obviously, the lineage of “eastern” pipistrelles, which separated even earlier, should be considered as an independent genus.
Not all modern species were included in this analysis: at least four Afrotropical species (although fortunately there are published genetic data for two of them: [21,23] and seven Australasian pipistrelle species were not represented at our disposal. Therefore, we only assume that they belong to the taxa we have identified and cannot exclude the existence of supraspecific taxa that were not covered by this study and, accordingly, are capable of expanding the system we have proposed. However, the example of Afropipistrellus grandidieri, which was once considered a true pipistrelle, later was placed in a separate subgenus, and then in a genus unrelated to Pipistrellini [22,64], showing that the taxonomic position of currently poorly studied taxa may be significantly revised over time. Moreover, the position of Scotozous dormeri inside Glischropus genus in our analysis was revealed using only one cytb sequence, which is definitely not enough for an unambiguous conclusion on the paraphyly of Glischropus.
In different reconstructions, the genus Vespertilio either forms a sister branch to Pipistrellini s.str. [17,19], or is closer to Hypsugo, Neoromicia and related genera [18,28,29,72,73]. Karyology data better fits the second opinion [14]. Therefore, we also consider Vespertilio outside the tribe Pipistrellini. However, the uncertainty and low support for the position of Vespertilio in different phylogenetic reconstructions apparently require a further study involving a larger array of genetic data (probably genomic). The solution to this issue is associated not only with clarifying the tribe boundaries, but also with finding out which clade should be called Vespertilionini.
Supplementary Materials
The following supporting information can be downloaded at: https://www.mdpi.com/article/10.3390/d17050317/s1, Table S1. List of primer sequences, range of annealing temperatures, and reference for original primer sequences used in this study. Rag2, dmp1, apob are nuclear exons, whereas thy is nuclear intron. Cytb is a mitochondrial gene. F and R refer to forward and reverse primers, respectively. Apob—apolipoprotein B; rag2—recombination activating gene II; dmp1—dentin matrix acidic phosphoprotein I; thy—thyrotropin; cytb—cytochrome b. Table S2. Best-fit sequence substitution models for each of the genes employed in the analysis separately. Maximum likelihood phylogenetic trees were configured by IQtree ModelFinder through ultrafast bootstrap (10,000–30,000 replicates) and are shown in Figures S1–S4 and Table S3. Model types for protein-coding gene concatenate analysis configured by IQtree ModelFinder through ultrafast bootstrap (10,000 replicates) for the phylogenetic tree with 3 codons. The coding data on three markers (rag2, dmp1, apob) were partitioned into 1st + 2nd and 3rd codon positions while thy left unpartitioned. Apob—apolipoprotein B; rag2—recombination activating gene II; dmp1—dentin matrix acidic phosphoprotein I; thy—thyrotropin. Table S4. List of the cytb sequences used in the analysis including original (in bold type) and taken from the GenBank. Museum abbreviations are as follows: AK—Texas Cooperative Wildlife Collection, College Station (USA); AM—Australian Museum Research Institute (Australia); EBD—Estación Biológica de Doñana (Spain); FMNH—Field Museum of Natural History (Philippines); HNHM—Hungarian Natural History Museum (Hungary); IVB—Institute of Vertebrate Biology, Academy of Sciences of the Czech Republic (Czech Republic); IZEA—Institute of Ecology, University of Lausanne (Switzerland); MHNG—Museum d’histoire naturelle (Switzerland); MZB—Museum Zoologicum Bogoriense (Indonesia); NIBRGR—National Institute of Biological Resources (South Korea); NMK—National Museums of Kenya (Kenya); NMP—National Museum (Natural History) (Czech Republic); ROM—Royal Ontario Museum (Canada); SMG—Steven M. Goodman personal collection; TK—Natural Science Research Laboratory, Museum of Texas Tech University (USA); ZFMK—Zoologisches Forschungsmuseum Alexander Koenig (Germany); ZMMU—Zoological Museum of Moscow State University (Russia). Abbreviation Prov. refers to provinces. Table S5. List of the nuclear genes’ sequences used in the analysis including original (in bold type) and taken from the GenBank. Museum abbreviations are as follows: DM—Durban Natural Science Museum (South Africa); FMNH—Field Museum of Natural History (Philippines); MHNG—Museum d’histoire naturelle (Switzerland); NHMB—Natural History Museum of Bern (Switzerland); RLH—Rodney L. Honeycutt personal collection; ROM—Royal Ontario Museum (Canada); SP (CM)—Carnegie Museum of Natural History (USA); TK—Texas Tech University (USA); TTU—Museum of Texas Tech University (USA); ZMMU—Zoological Museum of Moscow State University (Russia). Abbreviation Prov. refers to provinces. Figure S1. Phylogenetic ML tree reconstructed from alignment of the nuclear gene rag2 (recombination activating gene II). The phylogeny was inferred in IQ-TREE, the bootstrap supports obtained from 10,000 replicates and are shown on the tree nodes. Three codon positions were used for coding gene regions. Sequences downloaded from GenBank are indicated by GenBank accession numbers. Figure S2. Phylogenetic ML tree reconstructed from alignment of the nuclear gene apob (apolipoprotein B). The phylogeny was inferred in IQ-TREE, the bootstrap supports obtained from 10,000 replicates and are shown on the tree nodes. Three codon positions were used for coding gene regions. Sequences downloaded from GenBank are indicated by GenBank accession numbers. Most of the downloaded sequences have only 281 bp in length. Figure S3. Phylogenetic ML tree reconstructed from alignment of the nuclear gene dmp1 (dentin matrix acidic phosphoprotein I). The phylogeny was inferred in IQ-TREE, the bootstrap supports obtained from 10,000 replicates and are shown on the tree nodes. Three codon positions were used for coding gene regions. Sequences downloaded from GenBank are indicated by GenBank accession numbers. Figure S4. Phylogenetic ML tree reconstructed from alignment of the nuclear gene thy (thyrotropin). The phylogeny was inferred in IQ-TREE, the bootstrap supports obtained from 30,000 replicates and are shown on the tree nodes. Sequences downloaded from GenBank are indicated by GenBank accession numbers.
Author Contributions
Conceptualization, S.V.K. and S.S.Z.; methodology, S.S.Z., V.S.L., A.P.Y. and S.V.K.; validation, S.V.K.; formal analysis, S.S.Z. and V.S.L.; investigation, S.S.Z., A.P.Y. and S.V.K.; data curation, S.V.K.; writing—original draft preparation, S.V.K.; writing—review and editing, S.V.K. and S.S.Z.; visualization, S.S.Z. and S.S.Z.; supervision, S.V.K.; project administration, S.V.K.; funding acquisition, S.V.K. All authors have read and agreed to the published version of the manuscript.
Funding
The work was supported in part (study of the material from Northern Vietnam by SSZ and SVK) by the joint grant of the Russian Science Foundation and VAST 24-44-04004 (31 May 2024, https://rscf.ru/project/24-44-04004/).
Institutional Review Board Statement
Not applicable.
Informed Consent Statement
Not applicable.
Data Availability Statement
Genetic data: Data are available in a publicly accessible repository in GenBank.
Acknowledgments
Our special thanks to M.V. Kalyakin for administrative support during the use of the ZMMU facilities. Molecular genetic studies were performed at the facilities of the Vertebrate Zoology Department of Moscow University, with the invaluable support from A.A. Bannikova and A.A. Lisenkova. We are thankful to all curators of scientific collections, in which the morphological material was studied and measured: S. Yamauchi and T. Nishia (AOPM), G. Csorba (HNHM), Fumihito Takaya (HUM), R. Portela Miguez (NHMUK), Jean-Marc Pons (MNHN), S.-I. Kawada (NMSN), Dome Pratumthong (NSM), J. L. Eger and B. Lim (ROM), K. Krohmann (SMF), A.V. Abramov and L.L. Voita (ZIN), Frieder Mayer and Nora Lange (ZMB), Chua Aik Hwee Marcus (ZRC), Anneke van Heteren (ZSM). Obtaining materials from Vietnam became possible through collaboration with the Joint Vietnamese–Russian Tropical Research and Technological Centre, due to the support of Nguyen Dang Hoi and A.N. Kuznetsov. Three tissue samples were obtained from the Zhitkov Institute of Game Management and Fur Farming courtesy of A.E. Skopin. Two tissue samples were received from the Bat Rehabilitation Center of the Moscow Zoo under the guidance of O.G. Ilchenko. Sequences of some Ethiopian specimens were used with the kind permission of L.A. Lavrenchenko. The work was performed at the facilities of the Vertebrate Zoology Department, Biological Faculty and the Zoological Museum of the Moscow State University, with the assistance of the administration of these departments and in line with the research theme of the Zoological Museum (no. 121032300105-0).
Conflicts of Interest
The authors declare no conflicts of interest. The authors alone are responsible for the content and writing of this paper. The funders had no role in the design of this study, in the collection, analysis or interpretation of data, in the writing of this manuscript or in the decision to publish the results.
Appendix A
List of Specimens Used in Morphological Comparison and in Morphometric Study
Glischropus bucephalus Vietnam: ZMMU S-172561, ZMMU S-172562, ZMMU S-184658.
Glischropus sp. Thailand: NMSN M 28566.
Nyctalus leisleri Russia, European part: ZMMU S-12545, ZMMU S-176068, ZMMU S-176069, ZMMU S-176070, ZMMU S-94126, ZIN 85705, ZIN 85789, ZIN 46658; Iran: NMP PB3270, NMP PB3271, NMP PB3272; Caucasus: ZIN 80867, ZIN 80866, ZIN 80865, ZIN 87938; Great Britain: ROM MAM 94100.
Nyctalus montanus Nepal: ROM MAM 74637, BMNH 79.11.21.164 (type).
Nyctalus noctula Russia: ZMMU S-101044, ZMMU S-150066, ZMMU S-29990, ZMMU S-176073, ZMMU S-176075, ZMMU S-176072, ZMMU S-84062, ZMMU S-84063, ZMMU S-84064, ZMMU S-84065, ZMMU S-84066, ZMMU S-84067, ZMMU S-33153, ZMMU S-104536, ZMMU S-104537, ZMMU S-180221; Uzbekistan: ZMMU S-12562, ZMMU S-12569, ZMMU S-12570; Kazakhstan: ZMMU S-150342; UK: ROM MAM 78328, ROM MAM 102790, ROM MAM 102791, ROM MAM 102793, ROM MAM 102794.
Nyctalus labiata Nepal: ZMMU S-164496; China: ZMMU S-84061, NMP CN027, NMP CN028, NMP CN029, NMP CN030, NMP CN031, NMP CN032, NMP CN033, NMP PB2767, USNM 574305, USNM 574306, USNM 574307, USNM 574312, USNM 252902, USNM 253350; Vietnam: ZMMU S-195436, ZMMU S-195438.
Nyctalus furvus Japan: NMSN M 16688, NMSN M 16687, NMSN M 11623, NMSN M 11624, NMSN M 11621, NMSN M ?817, NMSN M 22935, NMSN M 22934, NMSN M 11622 (type).
Nyctalus aviator Japan, Hokkaido: NMSN M 21515; Japan, Honshu: NMSN M 15209, NMSN M 15211, NMSN M 15210, NMSN M 16838, NMSN M 16839, NMSN M 16840, NMSN M 19690, NMSN M 19692, NMSN M 5557, NMSN M 20545, NMSN M 20546, NMSN M 20273, NMSN M 15799; Tsushima Is.: NMSN M 22559.
Nyctalus lasiopterus Ukraine: ZMMU S-104544; Russia, European part: ZMMU S-84093, ZIN 48033, ZIN 48034, ZIN 61689; Crimea: ZMMU S-178329; Caucasus: ZMMU S-21556, ZMMU S-21555, ZMMU S-21553, ZMMU S-21552, ZMMU S-21554, ZMMU S-7808, ZIN 57746, ZIN 82424, ZIN 57749.
Pipistrellus nathusii Belarus: ZMMU S-164040; Russia: ZMMU S-4221, ZMMU S-4222, ZMMU S-175316, ZMMU S-7792, ZMMU S-108905, ZMMU S-108709, ZMMU S-108729, ZMMU S-204888, ZMMU S-158565, ZMMU S-161715, ZMMU S-163665, ZMMU S-166113, ZMMU S-168810, ZMMU S-169757, ZMMU S-169758, ZMMU S-175316, ZMMU S-176090, ZMMU S-183034; Azerbaijan: ZMMU S-108731, ZMMU S-108743; Kazakhstan: ZMMU S-94751.
Pipistrellus rusticus Ethiopia: ZMMU S-167223, ZMMU S-181673, ZMMU S-181674.
Pipistrellus pipistrellus Switzerland: ZMMU S-180542, ZMMU S-180543, ZMMU S-180522; Kazakhstan: ZMMU S-108585, ZMMU S-135848; Tajikistan: ZMMU S-12481, ZMMU S-12483; Uzbekistan: ZMMU S-168990; Kirgizstan: ZMMU S-71110; Russia: ZMMU S-166208, ZMMU S-176096, ZMMU S-168991, ZMMU S-163664, ZMMU S-166211, ZMMU S-169735, ZMMU S-173326, Pipistrellus pygmaeus Russia: ZMMU S-176095, ZMMU S-167245, ZMMU S-176092, ZMMU S-12465, ZMMU S-167244, ZMMU S-176094, ZMMU S-56330, ZMMU S-180207, ZMMU S-180215, ZMMU S-167247, ZMMU S-166215, ZMMU S-166212, ZMMU S-175459, ZMMU S-104737.
Pipistrellus kuhlii Iraq: ROM MAM 75671; Iran: NMP 48456, NMP 48372, ZMMU S-4199, ZMMU S-4200, ZMMU S-4201, ZMMU S-4202, ZMMU S-4203, ZMMU S-4204; Kazakhstan: ZIN 80806; Azerbaijan: ZMMU S-149478; Russia: ZMMU S-166218, ZMMU S-167379, ZMMU S-108439, ZMMU S-108447, ZMMU S-108453, ZMMU S-166217, ZMMU S-149480, ZMMU S-204934, ZMMU S-204935.
Pipistrellus hesperidus Ethiopia: ZMMU S-167221, ZMMU S-168926, ZMMU S-168927, ZMMU S-168938, ZMMU S-168940, ZMMU S-168943, ZMMU S-178471, ZMMU S-178472, ZMMU S-178763, ZMMU S-168928, ZMMU S-168932, ZMMU S-168933, ZMMU S-168934, ZMMU S-168935, ZMMU S-168936, ZMMU S-168939, ZMMU S-168941, ZMMU S-168942, ZMMU S-198119, ZMMU S-181670.
Alionoctula abramus Japan, Honshu: NMSN M14586, NMSN M14588, NMSN M14590, NMSN M15903, NMSN M15901, NMSN M14587, NMSN M20736, NMSN M20738, NMSN M6006, NMSN M29453, NMSN M29424, NMSN M17738, NMSN M17739, NMSN M17740, NMSN M17743, NMSN M17744, NMSN M17751, NMSN M17727, NMSN M17729, NMSN M17730, NMSN M17732, NMSN M17734; Japan, Shikoku: NMSN M18380, NMSN M19662, NMSN M19663, NMSN M18545, NMSN M18543, NMSN M18538, NMSN M21431, NMSN M21435; Japan, loc. indet.: ROM MAM 78223, ROM MAM 78224, ZMMU S-108365, ZMMU S-108366, ZMMU S-165128, ZMMU S-35353, ZMB 3153; Vietnam: ZMMU S-165136, ZMMU S-182124, ZMMU S-182125; China: ZMB 4983, ZMB 5703, ZMB 67000, ZMB 67019, ZMB 2568b (type of akakomuli), MNHN 1977-562.
Alionoctula babu Nepal: ZMMU S-164507, ZMMU S-164508, SMF58412, HUM 57646, HUM 57645, HUM 57644; Bangladesh: SMF59670.
Alionoctula ceylonicus India: HNHM 92.115.1., HNHM 92.116.1., HNHM 92.116.2., HNHM 92.116.3., HNHM 92.116.4., HNHM 92.116.5., HNHM 92.117.1., HNHM 92.117.2., ROM MAM 78234, MNHN 1985-1934, MNHN 1985-1976, NHMUK 9.1.4.73 (type of indicus); Sri Lanka: ZMB 48664, ZMB 66996; Pakistan: MNHN 1896-2442.
Alionoctula cf. ceylonicus (A. raptor?) China: HNHM 2007.21.1.; Vietnam: ZMMU S-210843, ZMMU S-201844, NHMUK 4.6.8.7 (type of raptor), MNHN 1948-368; Malaysia: NHMUK 57.220 (type of borneanus).
Alionoctula coromandra Vietnam: ZMMU S-173419, ZMMU S-173431, ZMMU S-182135, ZMMU S-173430, ZMMU S-202285, ZMMU S-184690, ZMMU S-175167, ZMMU S-207491, ZMMU S-207497, ZMMU S-200863, ZMMU S-200864, ZMMU S-200869, ZMMU S-182130, ZMMU S-173421, ZMMU S-186715, ZMMU S-190736, ZMMU S-205511.
Alionoctula endoi Japan: ZIN 59105, NMSN M5652, NMSN M21516, NMSN M5799, NMSN M64602, NMSN M60785, NMSN M64297, NMSN M71997, AOPM MC87008, AOPM MC87032, AOPM MC94010.
Alionoctula javanicus and A. aff. javanicus Indonesia: ROM MAM 86312, ROM MAM 86318, ROM MAM 86319, ROM MAM 86399, ROM MAM 86451, ZRC 4.5599, ZRC 4.5601, ZRC 4.5600, ZMB 66967, ZMB 22232, ZMB 2549, MNHN 1878-1973, ZMMU S-206452; Vietnam: ZMMU S-173373, ZMMU S-173375, ZMMU S-173379, ZMMU S-173461, ZMMU S-191949, ZMMU S-197024, ZMMU S-197032, ZMMU S-197034, ZMMU S-200524, ZMMU S-202228, ZMMU S-202239, ZMMU S-202245, ZMMU S-205508, ZMMU S-205509, ZMMU S-205512, ZMMU S-205530, ZMMU S-209716, ZMMU S-209718; China: MNHN 1868-1457; Cambodia: HNHM 2014.11.18; Thailand: HUM 56337.
Alionoctula mimus India: NHMUK 98.5.5.6 (type); Pakistan: ROM MAM 37378, ROM MAM 37379, ROM MAM 37380, ROM MAM 37382.
Alionoctula murrai Christmas Island: ZRC 4.7854, ZRC 4.7855, ZRC 4.7857, ZRC 4.7379, ZRC 4.7383, ZRC 4.7380, ZRC 4.7381, ZRC 4.7378, ZRC 4.7383, ZRC 4.7385.
Alionoctula paterculus Vietnam: ROM MAM 107732, ROM MAM 107747.
Alionoctula tenuis Vietnam: NHMUK 25.1.1.120 (type of tramatus), ZMMU S-184688; Thailand: ZRC 4.7853.
Alionoctula stenopterus Malaysia: NHMUK 42.8.19.14 (type), ROM MAM 36135, ROM MAM 36136, ROM MAM 36137, ROM MAM 36138, ROM MAM 36139, ROM MAM 36140, ZRC 4.7372, ZRC 4.7373, ZRC 4.7374, ZRC 4.7375, ZRC 4.7345, ZRC 4.7346, ZRC 4.7349, ZRC 4.7352; Singapore: ROM MAM 41434, ROM MAM 41435, ROM MAM 41436; Indonesia: ZMMU S-103146, ZMMU S-103147, ZMMU S-103148, ZMMU S-103149, ZMMU S-103150, NMW 40264, NMW 40265, NMW 40269, NMW 40277 ZRC 4.7343, ZRC 4.7344.
Alionoctula sp. India: ZMB 67007; Thailand: NSM 54-45490, NSM 54-45491, NSM 54-45495, NSM 54-45497; Vietnam: ROM MAM 107772; Indonesia: ZMB3246; China, Taiwan: ZMNTU 1.49., ZSM 1903/9508, ZSM 1903/9509, ZSM 1903/9510.
Scotozous dormeri India: HNHM 2003.19.8., HNHM 92.118.3., MNHN 1985-1933.
References
- Dobson, G.E. Descriptions of new or little-known species of bats of the genus Vesperugo. Proc. Zool. Soc. Lond. 1875, 470–474. [Google Scholar]
- Miller, G.S. The Families and Genera of Bats; Government Printing Office: Washington, DC, USA, 1907; pp. 1–282. [Google Scholar]
- Ognev, S.I. Mammals of the Eastern Europe and Northern Asia; Glavnauka: Moscow, Rusia, 1928; Volume 1, pp. 1–631. (In Russian) [Google Scholar]
- Tate, G.H.H. Results of the Archbold Expeditions 47. Review of the vespertilionine bats, with special attention to genera and species of the Archbold Expeditions. Bull. Am. Mus. Nat. Hist. 1942, 80, 221–297. [Google Scholar]
- Kuzyakin, A.P. Bats (Systematics, Life History and Utility in Agriculture and Forestry); Sovetskaya Nauka: Moscow, Rusia, 1950; pp. 1–444. (In Russian) [Google Scholar]
- Ellerman, J.R.; Morrison-Scott, T.C.S. Checklist of Palaearctic and Indian Mammals 1758 to 1946; British Museum (Nat. Hist.): London, UK, 1951; pp. 1–810. [Google Scholar]
- Corbet, G.B. The Mammals of the Palaearctic Region: A Taxonomic Review; Cornell University Press: London, UK; Ithaca, NY, USA, 1978; pp. 1–314. [Google Scholar]
- Hill, J.E.; Harrison, D.L. The baculum in Vespertilioninae (Chiroptera: Vespertilionidae) with a systematic review, a synopsis of Pipistrellus and Eptesicus, and the description of a new genus and subgenus. Bull. Br. Mus. Zool. 1987, 52, 225–305. [Google Scholar] [CrossRef]
- Corbet, G.B.; Hill, J.E. The Mammals of the Indomalayan Region; Oxford University Press: Oxford, UK, 1992; pp. 1–488. [Google Scholar]
- Koopman, K.F. Chiroptera: Systematics. Handbook of Zoology. Mammalia; Walter de Gruyter: Berlin, Germany, 1994; Volume 8, Part 60; pp. 1–217. [Google Scholar]
- Heller, K.-G.; Volleth, M. Taxonomic position of ‘Pipistrellus sociestatis’ Hill, 1972 and the karyological characteristics of the genus Eptesicus (Chiroptera: Vespertilionidae). Z. Zool. Syst. Evol. 1984, 22, 65–77. [Google Scholar] [CrossRef]
- Horacek, I.; Hanak, V. Generic status of Pipistrellus savii and comments on classification of the genus Pipistrellus (Chiroptera, Vespertilionidae). Myotis 1986, 23–24, 9–16. [Google Scholar]
- Menu, H. Morphotypes dentaires actuels et fossiles des chiropteres. 2eme partie: Implications systematiques et phylogeniques. Palaeovertebrata 1987, 17, 77–150. [Google Scholar]
- Volleth, M.; Tidemann, C.R. The origin of the Australian Vespertilioninae bats, as indicated by chromosomal studies. Z. Saugetierkd. 1991, 56, 321–330. [Google Scholar]
- Volleth, M.; Heller, K.-G. Phylogenetic relationships of vespertilionid genera (Mammalia: Chiroptera) as revealed by karyological analysis. J. Zool. Syst. Evol. Res. 1994, 32, 11–34. [Google Scholar] [CrossRef]
- Kearney, T.C.; Volleth, M.; Contrafatto, G.; Taylor, P.J. Systematic implications of chromosome GTG-band and bacula morphology for Southern African Eptesicus and Pipistrellus and several other species of Vespertilioninae (Chiroptera: Vespertilionidae). Acta Chiropterologica 2002, 4, 55–76. [Google Scholar] [CrossRef]
- Hoofer, S.R.; Van Den Bussche, R.A. Molecular phylogenetics of the chiropteran family Vespertilionidae. Acta Chiropterologica 2003, 5, 1–63. [Google Scholar] [CrossRef]
- Koubínová, D.; Irwin, N.; Hulva, P.; Koubek, P.; Zima, J. Hidden diversity in Senegalese bats and associated findings in the systematics of the family Vespertilionidae. Front. Zool. 2013, 10, 48. [Google Scholar] [CrossRef]
- Roehrs, Z.P.; Lack, J.B.; Van Den Bussche, R.A. Tribal phylogenetic relationships within Vespertilioninae (Chiroptera: Vespertilionidae) based on mitochondrial and nuclear sequence data. J. Mammal. 2010, 91, 1073–1092. [Google Scholar] [CrossRef]
- Thorn, E.; Kock, D.; Cuisin, J. 2007 Status of the African bats Vesperugo grandidieri Dobson 1876 and Vesperugo flavescens Seabra 1900 (Chiroptera, Vespertilionidae), with description of a new subgenus. Mammalia 2007, 71, 70–79. [Google Scholar] [CrossRef]
- Monadjem, A.; Demos, T.C.; Dalton, D.L.; Webala, P.W.; Musila, S.; Kerbis Peterhans, J.C.; Patterson, B.D. A revision of pipistrelle-like bats (Mammalia: Chiroptera: Vespertilionidae) in East Africa with the description of new genera and species. Zool. J. Linnean Soc. 2021, 191, 1114–1146. [Google Scholar] [CrossRef]
- Benda, P.; Uvizl, M.; Šklíba, J.; Mazoch, V.; Červený, J. African bats in the collection of the National Museum, Prague (Chiroptera). I. Bats from Zambia. Lynx Ser. Nova 2022, 53, 291–332. [Google Scholar] [CrossRef]
- Demos, T.C.; Webala, P.W.; Monadjem, A.; Patterson, B.D. Nuclear Introns Support the Subtribe Laephotina and Recently Proposed Genera of African Vespertilionidae. Acta Chiropterologica 2024, 26, 143–152. [Google Scholar] [CrossRef]
- Kruskop, S.V.; Solovyeva, E.N.; Kaznadzey, A.D. Unusual Pipistrelle: Taxonomic position of the Malayan Noctule (Pipistrellus stenopterus; Vespertilionidae; Chiroptera). Zool. Stud. 2018, 57, 1–15. [Google Scholar] [CrossRef]
- Moratelli, R.; Burgin, C.; Cláudio, V.; Novaes, R.; López-Baucells, A.; Haslauer, R. Family Vespertilionidae (Vesper Bats). In Handbook of the Mammals of the World, Volume 9: Bats; Wilson, D.E., Mittermeier, R.A., Eds.; Lynx Edicions: Barcelona, Spain, 2019; pp. 716–981. [Google Scholar]
- Zhukova, S.S.; Solovyeva, E.N.; Artyushin, I.V.; Kruskop, S.V. Paraphyly of the Pipistrelles (Pipistrellus; Vespertilionidae) is confirmed by the analysis of the nuclear gene markers. Doklady Biochem. Biophys. 2022, 507, 302–306. [Google Scholar] [CrossRef]
- Mayer, F.; Dietz, C.; Kiefer, A. Molecular species identification boosts bat diversity. Front. Zool. 2007, 4, 4. [Google Scholar] [CrossRef][Green Version]
- Zhukova, S.S.; Speranskaya, A.S.; Lisenkova, A.A.; Kruskop, S.V. The complete mitochondrial genome of Glischropus bucephalus (Vespertilionidae; Chiroptera) provides new evidence for Pipistrellus paraphyly. Diversity 2023, 15, 1085. [Google Scholar] [CrossRef]
- Dool, S.E.; Puechmaille, S.J. Challenges in the Vespertilionidae phylogeny: Resolving Pipistrellus nathusii placement and affirming generic status for Asian pipistrelles. J. Mammal. 2025, 106, 458–468. [Google Scholar] [CrossRef]
- Zhukova, S.S.; Kruskop, S.V. Is Nathusius’ pipistrelle Pipistrellus nathusii a special phylogenetic lineage? In Theriofauna of Belarus and Neighboring Regions, Proceedings of the International Scientific and Practical Conference Dedicated to the 90th Anniversary of the Birth of Professor P. G. Kozlo, Minsk, Belarus, 24–26 September 2024; Belarusskaya Nauka: Minsk, Belarus, 2024; pp. 343–345. (In Russian). [Google Scholar]
- Sambrook, J.; Fritsch, E.F.; Maniatis, T. Molecular Cloning: A Laboratory Manual, 2nd ed.; Cold Spring Harbour Lab Press: New York, NY, USA, 1989; pp. 1–1659. [Google Scholar]
- Eick, G.N.; Jacobs, D.S.; Matthee, C.A. A nuclear DNA phylogenetic perspective on the evolution of echolocation and historical biogeography of extant bats (Chiroptera). Mol. Biol. Evol. 2005, 22, 1869–1886. [Google Scholar] [CrossRef] [PubMed]
- Artyushin, I.V.; Bannikova, A.A.; Lebedev, V.S.; Kruskop, S.V. Mitochondrial DNA relationships among North Palaearctic Eptesicus (Vespertilionidae, Chiroptera) and past hybridization between Common Serotine and Northern Bat. Zootaxa 2009, 2262, 40–52. [Google Scholar] [CrossRef]
- Artyushin, I.V.; Kruskop, S.V.; Lebedev, V.S.; Bannikova, A.A. Molecular phylogeny of Serotines (Mammalia, Chiroptera, Eptesicus): Evolutionary and taxonomical aspects of the E. serotinus species group. Biol. Bull. 2018, 45, 469–477. [Google Scholar] [CrossRef]
- Kruskop, S.V.; Artyushin, I.V.; Yusefovich, A.P.; Undrakhbayar, E.; Speranskaya, A.S.; Lisenkova, A.A.; Bannikova, A.A.; Lebedev, V.S. Genetic diversity of Mongolian long-eared bats (Plecotus; Vespertilionidae; Chiroptera). Acta Chiropterologica 2020, 22, 243–255. [Google Scholar] [CrossRef]
- Burland, T.G. DNASTAR’s Lasergene sequence analysis software. Methods Mol. Biol. 2000, 132, 71–91. [Google Scholar]
- Tamura, K.; Stecher, G.; Kumar, S. MEGA11: Molecular evolutionary genetics analysis version 11. Mol. Biol. Evol. 2021, 38, 3022–3027. [Google Scholar] [CrossRef]
- Nguyen, L.-T.; Schmidt, H.A.; von Haeseler, A.; Minh, B.Q. IQ-TREE: A fast and effective stochastic algorithm for estimating maximum likelihood phylogenies. Mol. Biol. Evol. 2015, 32, 268–274. [Google Scholar] [CrossRef]
- Kalyaanamoorthy, S.; Minh, B.Q.; Wong, T.K.F.; von Haeseler, A.; Jermiin, L.S. ModelFinder: Fast model selection for accurate phylogenetic estimates. Nat. Methods 2017, 14, 587–589. [Google Scholar] [CrossRef]
- Minh, B.Q.; Nguyen, M.A.T.; von Haeseler, A. Ultrafast approximation for phylogenetic boot-strap. Mol. Biol. Evol. 2013, 30, 1188–1195. [Google Scholar] [CrossRef]
- Fracasso, M.P.A.; de Oliveira Salles, L.; Perini, F.A. Upper molar morphology and relationships among higher taxa in bats. J. Mammal. 2011, 92, 421–432. [Google Scholar] [CrossRef]
- Herdina, A.N.; Kelly, D.A.; Jahelková, H.; Lina, P.H.C.; Horáček, I.; Metscher, B.D. Testing hypotheses of bat baculum function with 3D models derived from microCT. J. Anat. 2015, 226, 229–235. [Google Scholar] [CrossRef]
- Herdina, A.N.; Plenk, H., Jr.; Benda, P.; Lina, P.H.; Herzig-Straschil, B.; Hilgers, H.; Metscher, B.D. Correlative 3D-imaging of Pipistrellus penis micromorphology: Validating quantitative microCT images with undecalcified serial ground section histomorphology. J. Morphol. 2015, 276, 695–706. [Google Scholar] [CrossRef]
- Kruskop, S.V. The bacula of bats from Indochina: Serotines and pipistrelles (Chiroptera; Vespertilionidae: Vespertilioninae). Plecotus 2019, 22, 88–103. (In Russian) [Google Scholar]
- Srinivasulu, B.; Kaur, H.; Shah, T.A.; Devender, G.; Gopi, A.; Raman, S.; Srinivasulu, C. A review of the bacular morphology of some Indian bats (Mammalia: Chiroptera). J. Threat. Taxa 2020, 12, 15985–16005. [Google Scholar] [CrossRef]
- Bates, P.J.J.; Ratrimomanarivo, F.H.; Harrison, D.L.; Goodman, S.M. A description of a new species of Pipistrellus (Chiroptera: Vespertilionidae) from Madagascar with a review of related Vespertilioninae from the island. Acta Chiropterologica 2006, 8, 299–324. [Google Scholar] [CrossRef]
- Palmer, T.S. Index Generum Mammalium: A List of the Genera and Families of Mammals; US Government Printing Office: Washington, DC, USA, 1904; pp. 1–984. [Google Scholar]
- Pavlinov, I.Y.; Rossolimo, O.L. Systematics of Mammals of USSR; Moscow State University Publishing: Moscow, Rusia, 1987; pp. 1–253. (In Russian) [Google Scholar]
- Volleth, M.; Bronner, G.; Göpfert, M.C.; Heller, K.-G.; von Helversen, O.; Yong, H.-S. Karyotype comparison and phylogenetic relationships of Pipistrellus-like bats (Vespertilionidae; Chiroptera; Mammalia). Chromosome Res. 2001, 9, 25–46. [Google Scholar] [CrossRef]
- Zima, J.; Horáček, I. Synopsis of karyotypes of vespertilionid bats (Mammalia: Chiroptera). Acta Univ. Carol. Biol. 1985, 1981, 311–329. [Google Scholar]
- Hulva, P.; Fornůsková, A.; Chudárková, A.; Evin, A.; Allegrini, B.; Benda, P.; Bryja, J. Mechanisms of radiation in a bat group from the genus Pipistrellus inferred by phylogeography, demography and population genetics. Mol. Ecol. 2010, 19, 5417–5431. [Google Scholar] [CrossRef]
- Fedyk, S.; Ruprecht, A.L. Karyotypes of Pipistrellus pipistrellus (Schreber 1774) and P. nathusii (Keyserling and Blasius 1839) (Chiroptera: Vespertilionidae). Caryologia 1976, 29, 283–289. [Google Scholar] [CrossRef]
- Zima, J. Chromosomal homology in the complements of bats of the family Vespertilionidae. II. G-band karyotypes of some Myotis, Eptesicus and Pipistrellus species. Folia Zool. 1982, 31, 31–36. [Google Scholar]
- Volleth, M. Differences in the location of nucleolus organizer regions in European vespertilionid bats. Cytogenet. Cell Genet. 1987, 44, 186–197. [Google Scholar] [CrossRef]
- Harada, M. Chromosomes of nine Chiropteran species in Japan (Chiroptera). La Kromosomo 1973, 91, 2885–2895. [Google Scholar]
- Dulic, B. Chromosomes of three species of Indianin the genus Pipistrellus may be facilitated by use of the Microchiroptera. Myotis 1981, 1819, 76–82. [Google Scholar]
- Ando, K.; Harada, M.; Uchida, T.A. A karyological study on five Japanese species of Myotis and Pipistrellus, with special attention to composition of their C-band materials. J. Mammal. Soc. Jpn. 1987, 12, 25–29. [Google Scholar]
- Morales, C.; Ballinger, W.; Bickham, W.; Greenbaum, F.; Schlitter, A. Genetic relationships among eight species of Eptesicus and Pipistrellus (Chiroptera: Vespertilionidae). J. Mammlogy 1991, 72, 286–291. [Google Scholar] [CrossRef]
- Sreepada, K.S.; Naldu, K.N.; Gururaj, M.E. Karyotypíc studies of four species of Pipistrellus (Mammalia: Chiroptera) from India. Mammalia 1996, 60, 407–416. [Google Scholar] [CrossRef]
- Lin, L.K.; Motokawa, M.; Harada, M. Karyological study of the house bat Pipistrellus abramus (Mammalia: Chiroptera) from Taiwan with comments on its taxonomic status. Raffles Bull. of Zool. 2002, 50, 507–510. [Google Scholar]
- Wu, Y.; Motokawa, M.; Li, Y.C.; Harada, M.; Chen, Z.; Lin, L.K. Karyology of eight species of bats (Mammalia: Chiroptera) from Hainan Island, China. Int. J. Biol. Sci. 2009, 5, 659–666. [Google Scholar] [CrossRef]
- Flannery, T.F. Mammals of New Guinea (Rev. and Upd. Ed.); Cornell University Press: Ithaca, NY, USA, 1995; pp. 1–568. [Google Scholar]
- Volleth, M.; Mayer, F.; Heller, K.-G.; Müller, S.; Fahr, J. Karyotype comparison of five African Vespertilionini species with comments on phylogenetic relationships and proposal of a new subtribe. Acta Chiropterologica 2023, 25, 35–52. [Google Scholar] [CrossRef]
- Monadjem, A.; Richards, L.R.; Decher, J.; Hutterer, R.; Mamba, M.L.; JGuyton, J.; Naskrecki, P.; Markotter, W.; Wipfler, B.; Kropff, A.S.; et al. A phylogeny for African Pipistrellus species with the description of a new species from West Africa (Mammalia: Chiroptera). Zool. J. Linnean Soc. 2021, 191, 548–574. [Google Scholar] [CrossRef]
- Cláudio, V.C.; Novaes, R.L.; Gardner, A.L.; Nogueira, M.R.; Wilson, D.E.; Maldonado, J.E.; Oliveira, J.A.; Moratelli, R. Taxonomic reevaluation of New World Eptesicus and Histiotus (Chiroptera: Vespertilionidae), with the description of a new genus. Zoologia 2023, 40, e22029. [Google Scholar] [CrossRef]
- Yi, X.; Latch, E.K. 2022 Systematics of the New World bats Eptesicus and Histiotus suggest trans-marine dispersal followed by Neotropical cryptic diversification. Mol. Phyl. Evol. 2022, 175, 107582. [Google Scholar] [CrossRef] [PubMed]
- Yi, X.; Latch, E.K.; Lim, B.K.; Koroiva, R.; Da Rocha, P.A.; Feijó, A. UCE-derived mitochondrial phylogeny reveals pervasive mito-nuclear discordances in serotine bats (genus Eptesicus) and complex evolutionary history in Eptesicus (Histiotus). Mamm. Biol. 2024, 104, 417–430. [Google Scholar] [CrossRef]
- Lebedev, V.S.; Shenbrot, G.I.; Krystufek, B.; Mahmoudi, A.; Melnikova, M.N.; Solovyeva, E.N.; Lisenkova, A.A.; Undrakhbayar, E.; Rogovin, K.A.; Surov, A.V.; et al. Phylogenetic relations and range history of jerboas of the Allactaginae subfamily (Dipodidae, Rodentia). Sci. Rep. 2022, 12, 842. [Google Scholar] [CrossRef]
- Mein, P. The Late Miocene small mammal succession from France, with emphasis on the Rhône valley localities. In The Evolution of Neogene Terrestrial Ecosystem in Europe. Hominoid Evolution and Climatic Change in Europe; Agustí, J., Rook, L., Andrews, P., Eds.; Cambridge University Press: Cambridge, UK, 1999; pp. 140–164. [Google Scholar]
- Rosina, V.V.; Sinitsa, M.V. Bats (Chiroptera, Mammalia) from the Turolian of the Ukraine: Phylogenetic and biostratigraphic considerations. N. Jb. Geol. Paläont. Abh. 2014, 272, 147–166. [Google Scholar] [CrossRef]
- Horáček, I. On the early history of vespertilionid bats in Europe: The Lower Miocene record from the Bohemian Massif. Lynx 2001, 32, 123–154. [Google Scholar]
- Ruedi, M.; Eger, J.L.; Lim, B.K.; Csorba, G. A new genus and species of vespertilionid bat from the Indomalayan region. J. Mammal. 2018, 99, 209–222. [Google Scholar] [CrossRef]
- Görföl, T.; Kruskop, S.V.; Vuong, T.T.; Estók, P.; Nguyen, T.S.; Csorba, G. A new genus of Vespertilionid bat: The end of a long journey for Joffre’s pipistrelle (Chiroptera: Vespertilionidae). J. Mammal. 2020, 101, 331–348. [Google Scholar] [CrossRef]
Disclaimer/Publisher’s Note: The statements, opinions and data contained in all publications are solely those of the individual author(s) and contributor(s) and not of MDPI and/or the editor(s). MDPI and/or the editor(s) disclaim responsibility for any injury to people or property resulting from any ideas, methods, instructions or products referred to in the content. |
© 2025 by the authors. Licensee MDPI, Basel, Switzerland. This article is an open access article distributed under the terms and conditions of the Creative Commons Attribution (CC BY) license (https://creativecommons.org/licenses/by/4.0/).






