Microbial Communities in Permafrost, Moraine and Deschampsia antarctica Rhizosphere Soils near Ecology Glacier (King George Island, Maritime Antarctic)
Abstract
1. Introduction
2. Materials and Methods
2.1. Sampling
2.2. Soil Physicochemical Properties
2.3. DNA Isolation
2.4. Amplicon Sequencing and Data Analysis
| Domain | Gene Target (Region) | Primer Set | Sequence (5′→3′) | Amplicon Size (bp) | Reference |
|---|---|---|---|---|---|
| Bacteria | 16S rRNA (V3~V4) | 341F 806R | CCTAYGGGRBGCASCAG GGACTACNNGGGTATCTAAT | 450 | [40] |
| Archaea | 16S rRNA (V4~V5) | Arch519F Arch915R | CAGCCGCCGCGGTAA GTGCTCCCCCGCCAATTCCT | 400~500 | [41] |
| Fungi | ITS | ITS3-2024F ITS4-2409R | GCATCGATGAAGAACGCAGC TCCTCCGCTTATTGATATGC | 380 | [42] |
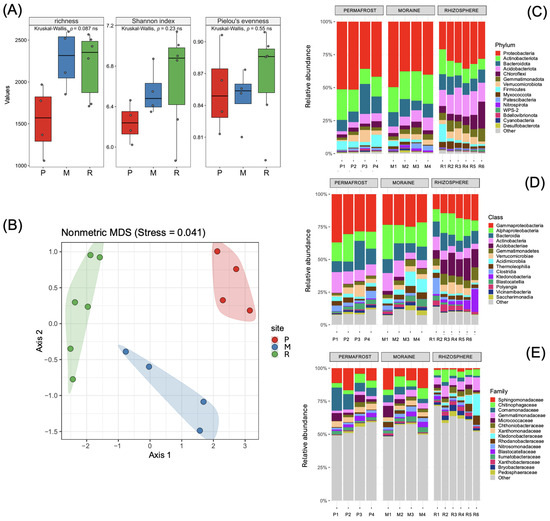
3. Results
4. Discussion
5. Conclusions
Author Contributions
Funding
Data Availability Statement
Acknowledgments
Conflicts of Interest
References
- Cowan, D.A.; Makhalanyane, T.P.; Dennis, P.G.; Hopkins, D.W. Microbial ecology and biogeochemistry of continental Antarctic soils. Front. Microbiol. 2014, 5, 154. [Google Scholar] [CrossRef] [PubMed]
- Coleine, C.; Albanese, D.; Ray, A.E.; Delgado-Baquerizo, M.; Stajich, J.E.; Williams, T.J.; Larsen, S.; Tringe, S.; Pennacchio, C.; Ferrari, B.C.; et al. Metagenomics untangles potential adaptations of Antarctic endolithic bacteria at the fringe of habitability. Sci. Total Environ. 2024, 917, 170290. [Google Scholar] [CrossRef] [PubMed]
- Duarte, A.W.F.; dos Santos, J.A.; Vianna, M.V.; Vieira, J.M.F.; Mallagutti, V.H.; Inforsato, F.J.; Wentzel, L.C.P.; Lario, L.D.; Rodrigues, A.; Pagnocca, F.C.; et al. Cold-adapted enzymes produced by fungi from terrestrial and marine Antarctic environments. Crit. Rev. Biotechnol. 2017, 38, 600–619. [Google Scholar] [CrossRef] [PubMed]
- Ramasamy, K.P.; Mahawar, L.; Rajasabapathy, R.; Rajeshwari, K.; Miceli, C.; Pucciarelli, S. Comprehensive insights on environmental adaptation strategies in Antarctic bacteria and biotechnological applications of cold adapted molecules. Front. Microbiol. 2023, 14, 1197797. [Google Scholar] [CrossRef]
- de Lemos, E.A.; da Silva, M.B.F.; Coelho, F.S.; Jurelevicius, D.; Seldin, L. The role and potential biotechnological applications of biosurfactants and bioemulsifiers produced by psychrophilic/psychrotolerant bacteria. Polar Biol. 2023, 46, 397–407. [Google Scholar] [CrossRef]
- Núñez-Montero, K.; Barrientos, L. Advances in antarctic research for antimicrobial discovery: A comprehensive narrative review of bacteria from antarctic environments as potential sources of novel antibiotic compounds against human pathogens and microorganisms of industrial importance. Antibiotics 2018, 7, 90. [Google Scholar] [CrossRef]
- Peck, L.S.; Convey, P.; Barnes, D.K. Environmental constraints on life histories in Antarctic ecosystems: Tempos, timings and predictability. Biol. Rev. Camb. Philos. Soc. 2006, 81, 75–109. [Google Scholar] [CrossRef] [PubMed]
- Lo Giudice, A.; Poli, A.; Finore, I.; Rizzo, C. Peculiarities of extracellular polymeric substances produced by Antarctic bacteria and their possible applications. Appl. Microbiol. Biotechnol. 2020, 104, 2923–2934. [Google Scholar] [CrossRef]
- Ortiz, M.; Bosch, J.; Coclet, C.; Johnson, J.; Lebre, P.; Salawu-Rotimi, A.; Vikram, S.; Makhalanyane, T.; Cowan, D. Microbial Nitrogen Cycling in Antarctic Soils. Microorganisms 2020, 8, 1442. [Google Scholar] [CrossRef] [PubMed]
- Peixoto, R.J.; Miranda, K.R.; Lobo, L.A.; Granato, A.; de Carvalho Maalouf, P.; de Jesus, H.E.; Rachid, C.T.; Moraes, S.R.; Dos Santos, H.F.; Peixoto, R.S.; et al. Antarctic strict anaerobic microbiota from Deschampsia antarctica vascular plants rhizosphere reveals high ecology and biotechnology relevance. Extremophiles 2016, 20, 875–884. [Google Scholar] [CrossRef] [PubMed]
- Styczynski, M.; Biegniewski, G.; Decewicz, P.; Rewerski, B.; Debiec-Andrzejewska, K.; Dziewit, L. Application of psychrotolerant antarctic bacteria and their metabolites as efficient plant growth promoting agents. Front. Bioeng. Biotechnol. 2022, 10, 772891. [Google Scholar] [CrossRef]
- Jansson, J.K.; Hofmockel, K.S. Soil microbiomes and climate change. Nat. Rev. Microbiol. 2020, 18, 35–46. [Google Scholar] [CrossRef] [PubMed]
- Lee, J.; Raymond, B.; Bracegirdle, T.; Chadès, I.; Fuller, R.A.; Shaw, J.D.; Terauds, A. Climate change drives expansion of Antarctic ice-free habitat. Nature 2017, 547, 49–54. [Google Scholar] [CrossRef] [PubMed]
- Pearce, D.A. Climate change and the microbiology of the Antarctic Peninsula region. Sci. Prog. 2008, 91, 203–217. [Google Scholar] [CrossRef] [PubMed]
- Abakumov, E.V.; Parnikoza, I.Y.; Zhianski, M.; Yaneva, R.; Lupachev, A.V.; Andreev, M.P.; Vlasov, D.; Riano, J.; Jaramillo, N. Ornithogenic factor of soil formation in Antarctica: A review. Eurasian Soil Sc. 2021, 54, 528–540. [Google Scholar] [CrossRef]
- Silva, J.P.D.; Veloso, T.G.R.; Costa, M.D.; Souza, J.J.L.L.; Soares, E.M.B.; Gomes, L.C.; Schaefer, C.E.G.R. Microbial successional pattern along a glacier retreat gradient from Byers Peninsula, Maritime Antarctica. Environ. Res. 2024, 241, 117548. [Google Scholar] [CrossRef] [PubMed]
- Hawes, T.C. Micro-terraforming by Antarctic springtails (Hexapoda: Entognatha). J. Nat. Hist. 2016, 50, 817–831. [Google Scholar] [CrossRef]
- Pessi, I.S.; Osorio-Forero, C.; Gálvez, E.J.C.; Simões, F.L.; Simões, J.C.; Junca, H.; Macedo, A.J. Distinct composition signatures of archaeal and bacterial phylotypes in the Wanda Glacier forefield, Antarctic Peninsula. FEMS Microbiol. Ecol. 2015, 91, 1–10. [Google Scholar] [CrossRef]
- Rime, T.; Hartmann, M.; Brunner, I.; Widmer, F.; Zeyer, J.; Frey, B. Vertical distribution of the soil microbiota along a successional gradient in a glacier forefield. Mol. Ecol. 2015, 24, 1091–1108. [Google Scholar] [CrossRef] [PubMed]
- Sedov, S.; Zazovskaya, E.; Fedorov-Davydov, D.; Alekseeva, T. Soils of East Antarctic oasis: Interplay of organisms and mineral components at microscale. Bol. Soc. Geol. Mex. 2019, 71, 43–63. [Google Scholar] [CrossRef]
- Roberts, P.; Newsham, K.K.; Bardgett, R.D.; Farrar, J.F.; Jones, D.L. Vegetation cover regulates the quantity, quality and temporal dynamics of dissolved organic carbon and nitrogen in Antarctic soils. Polar Biol. 2009, 32, 999–1008. [Google Scholar] [CrossRef]
- Krauze, P.; Wagner, D.; Yang, S.; Spinola, D.; Kühn, P. Influence of prokaryotic microorganisms on initial soil formation along a glacier forefield on King George Island, maritime Antarctica. Sci. Rep. 2021, 11, 13135. [Google Scholar] [CrossRef] [PubMed]
- Prietzel, J.; Prater, I.; Colocho Hurtarte, L.C.; Hrbáček, F.; Klysubun, W.; Mueller, C.W. Site conditions and vegetation determine phosphorus and sulfur speciation in soils of Antarctica. GCA 2019, 246, 339–362. [Google Scholar] [CrossRef]
- Maslovska, O.; Komplikevych, S.; Danylo, I.; Parnikoza, I.; Hnatush, S. Plant growth-promoting potential of bacterial isolates from the rhizosphere of Deschampsia antarctica. Ukr. Antarct. J. 2024, 22, 28. [Google Scholar] [CrossRef]
- Zhang, Q.; Acuña, J.J.; Inostroza, N.G.; Duran, P.; Mora, M.L.; Sadowsky, M.J.; Jorquera, M.A. Niche differentiation in the composition, predicted function, and co-occurrence networks in bacterial communities associated with antarctic vascular plants. Front. Microbiol. 2020, 11, 1036. [Google Scholar] [CrossRef]
- Pętlicki, M.; Sziło, J.; MacDonell, S.; Vivero, S.; Bialik, R.J. Recent deceleration of the ice elevation change of Ecology Glacier (King George Island, Antarctica). Remote Sens. 2017, 9, 520. [Google Scholar] [CrossRef]
- Bintanja, R. The local surface energy balance of the Ecology Glacier, King George Island, Antarctica: Measurements and modelling. Antarct. Sci. 1995, 7, 315–325. [Google Scholar] [CrossRef]
- Grzesiak, J.; Zdanowski, M.K.; Górniak, D.; Świątecki, A.; Aleksandrzak-Piekarczyk, T.; Szatraj, K.; Sasin-Kurowska, J.; Nieckarz, M. Microbial community changes along the Ecology Glacier ablation zone (King George Island, Antarctica). Polar Biol. 2015, 38, 2069–2083. [Google Scholar] [CrossRef]
- Sobota, I.; Kejna, M.; Araźny, A. Short-term mass changes and retreat of the Ecology and Sphinx glacier system, King George Island, Antarctic Peninsula. Antarct. Sci. 2015, 27, 500–510. [Google Scholar] [CrossRef]
- Combs, S.M.; Nathan, M.V. Soil organic matter. In Recommended Chemical Soil Test Procedures for The North Central Region, North Central Regional Research Publication No. 221 (Revised); Brown, J.R., Ed.; Missouri Agricultural Experiment Station: Columbia, MI, USA, 1998; pp. 53–58. Available online: https://www.canr.msu.edu/uploads/234/68557/rec_chem_soil_test_proce55c.pdf (accessed on 20 November 2024).
- Murphy, J.; Riley, J.P. A modified single solution method for the determination of phosphate in natural waters. Anal Chim. Acta 1962, 27, 31–36. [Google Scholar] [CrossRef]
- Schumacher, B.A. Methods for the Determination of Total Organic Carbon (TOC) in Soils and Sediments; NCEA-C-1282; USEPA: Las Vegas, NV, USA, 2002; 25p. [Google Scholar]
- Warncke, D.; Brown, J. Potassium and Other Basic Cations. In Recommended Chemical Soil Test Procedures for the North Central Region, North Central Regional Research Publication No. 221 (Revised); Brown, J.R., Ed.; Missouri Agricultural Experiment Station: Columbia, MI, USA, 1998; pp. 31–33. Available online: https://www.canr.msu.edu/uploads/234/68557/rec_chem_soil_test_proce55c.pdf (accessed on 20 November 2024).
- Loeppert, R.H.; Inskeep, W.P. Iron. In Methods of Soil Analysis, Part 3—Chemical Methods. Soil Science Society of America Book Series; Sparks, D.L., Page, A.L., Helmke, P.A., Loeppert, R.H., Soltanpour, P.N., Tabatabai, M.A., Johnston, C.T., Sumner, M.E., Eds.; John Wiley & Sons: Madison, WI, USA, 1996; pp. 517–550. [Google Scholar] [CrossRef]
- Bolyen, E.; Rideout, J.R.; Dillon, M.R.; Bokulich, N.A.; Abnet, C.C.; Al-Ghalith, G.A.; Alexander, H.; Alm, E.J.; Arumugam, M.; Asnicar, F.; et al. Reproducible, interactive, scalable and extensible microbiome data science using QIIME 2. Nat. Biotechnol. 2019, 37, 852–857. [Google Scholar] [CrossRef] [PubMed]
- Callahan, B.J.; McMurdie, P.J.; Rosen, M.J.; Han, A.W.; Johnson, A.J.A.; Holmes, S.P. DADA2: High-resolution sample inference from Illumina amplicon data. Nat. Methods 2016, 13, 581–583. [Google Scholar] [CrossRef]
- Quast, C.; Pruesse, E.; Yilmaz, P.; Gerken, J.; Schweer, T.; Yarza, P.; Peplies, J.; Glöckner, F.O. The SILVA ribosomal RNA gene database project: Improved data processing and web-based tools. Nucleic Acids Res. 2013, 41, D590–D596. [Google Scholar] [CrossRef]
- Abarenkov, K.; Nilsson, R.H.; Larsson, K.H.; Taylor, A.F.S.; May, T.W.; Frøslev, T.G.; Pawlowska, J.; Lindahl, B.; Põldmaa, K.; Truong, C.; et al. The UNITE database for molecular identification and taxonomic communication of fungi and other eukaryotes: Sequences, taxa and classifications reconsidered. Nucleic Acids Res. 2023, 52, D791–D797. [Google Scholar] [CrossRef] [PubMed]
- Vegan, 2.6-8.tar.gz; Vegan: Community Ecology Package. Ordination Methods, Diversity Analysis and Other Functions for Community and Vegetation Ecologists. 2024. [CrossRef]
- Yu, Y.; Lee, C.; Kim, J.; Hwang, S. Group-specific primer and probe sets to detect methanogenic communities using quantitative real-time polymerase chain reaction. Biotechnol. Bioeng. 2005, 89, 670–679. [Google Scholar] [CrossRef] [PubMed]
- Herfort, L.; Kim, J.H.; Coolen, M.J.L.; Abbas, B.; Schouten, S.; Herndl, G.; Damsté, J.S.S. Diversity of archaea and detection of crenar-chaeotal amoA genes in the rivers Rhine and Têt. Aquat. Microb. Ecol. 2009, 55, 189–201. [Google Scholar] [CrossRef]
- White, T.J.; Bruns, T.D.; Lee, S.B.; Taylor, J.W. Amplification and direct sequencing of fungal ribosomal RNA genes for phylogenetics. In PCR Protocols: A Guide to Methods and Applications; Innis, M.A., Gelfand, D.H., Sninsky, J.J., White, T.J., Eds.; Academic Press: New York, NY, USA, 1990; pp. 315–322. [Google Scholar] [CrossRef]
- Schultz, J.; Rosado, A.S. Microbial role in the ecology of antarctic plants. In The Ecological Role of Micro-Organisms in the Antarctic Environment; Castro-Sowinski, S., Ed.; Springer Polar Sciences; Springer: Cham, Switzerland, 2019; pp. 257–275. [Google Scholar] [CrossRef]
- Bajerski, F.; Wagner, D. Bacterial succession in Antarctic soils of two glacier forefields on Larsemann Hills, East Antarctica. FEMS Microbiol. Ecol. 2013, 85, 128–142. [Google Scholar] [CrossRef] [PubMed]
- Boy, J.; Godoy, R.; Shibistova, O.; Boy, D.; McCulloch, R.; de la Fuente, A.A.; Morales, M.A.; Mikutta, R.; Guggenberger, G. Successional patterns along soil development gradients formed by glacier retreat in the Maritime Antarctic, King George Island. Rev. Chil. Hist. Nat. 2016, 89, 6. [Google Scholar] [CrossRef]
- Engelen, A.; Convey, P.; Hodgson, D.A.; Roger Worland, M.; Ott, S. Soil properties of an Antarctic inland site: Implications for ecosystem development. Polar Biol. 2008, 31, 1453–1460. [Google Scholar] [CrossRef]
- Prekrasna, I.; Pavlovska, M.; Miryuta, N.; Dzhulai, A.; Dykyi, E.; Convey, P.; Kozeretska, I.; Bedernichek, T.; Parnikoza, I. Antarctic hairgrass rhizosphere microbiomes: Microscale effects shape diversity, structure, and function. Microbes Environ. 2022, 37, ME21069. [Google Scholar] [CrossRef] [PubMed]
- Znój, A.; Gawor, J.; Gromadka, R.; Chwedorzewska, K.J.; Grzesiak, J. Root-associated bacteria community characteristics of antarctic plants: Deschampsia antarctica and Colobanthus quitensis—A Comparison. Microb. Ecol. 2022, 84, 808–820. [Google Scholar] [CrossRef] [PubMed]
- Adeleke, R.; Nwangburuka, C.; Oboirien, B. Origins, roles and fate of organic acids in soils: A review. S. Afr. J. Bot. 2017, 108, 393–406. [Google Scholar] [CrossRef]
- Jones, D.L. Organic acids in the rhizosphere—A critical review. Plant Soil 1998, 205, 25–44. [Google Scholar] [CrossRef]
- Vives-Peris, V.; De Ollas, C.; Gómez-Cadenas, A.; Pérez-Clemente, R.M. Root exudates: From plant to rhizosphere and beyond. Plant Cell Rep. 2020, 39, 3–17. [Google Scholar] [CrossRef] [PubMed]
- Sun, S.; Xue, R.; Liu, M.; Wang, L.; Zhang, W. Research progress and hotspot analysis of rhizosphere microorganisms based on bibliometrics from 2012 to 2021. Front. Microbiol. 2023, 14, 1085387. [Google Scholar] [CrossRef]
- Bate, D.B.; Barrett, J.E.; Poage, M.A.; Virginia, R.A. Soil phosphorus cycling in an Antarctic polar desert. Geoderma 2008, 144, 21–31. [Google Scholar] [CrossRef]
- Richardson, A.E.; Simpson, R.J. Soil microorganisms mediating phosphorus availability update on microbial phosphorus. Plant Physiol. 2011, 156, 989–996. [Google Scholar] [CrossRef]
- Doytchinov, V.V.; Dimov, S.G. Microbial community composition of the Antarctic ecosystems: Review of the bacteria, fungi, and archaea identified through an ngs-based metagenomics approach. Life 2022, 12, 916. [Google Scholar] [CrossRef] [PubMed]
- Guajardo-Leiva, S.; Alarcón, J.; Gutzwiller, F.; Gallardo-Cerda, J.; Acuña-Rodríguez, I.S.; Molina-Montenegro, M.; Crandall, K.A.; Pérez-Losada, M.; Castro-Nallar, E. Source and acquisition of rhizosphere microbes in Antarctic vascular plants. Front. Microbiol. 2022, 13, 916210. [Google Scholar] [CrossRef]
- Li, Y.; Cha, Q.Q.; Dang, Y.R.; Chen, X.L.; Wang, M.; McMinn, A.; Espina, G.; Zhang, Y.Z.; Blamey, J.M.; Qin, Q.L. Reconstruction of the functional ecosystem in the high light, low temperature Union Glacier region, Antarctica. Front. Microbiol. 2019, 10, 2408. [Google Scholar] [CrossRef] [PubMed]
- Becker, B.; Pushkareva, E. Metagenomics Provides a Deeper Assessment of the Diversity of Bacterial Communities in Polar Soils Than Metabarcoding. Genes 2023, 14, 812. [Google Scholar] [CrossRef]
- Bottos, E.M.; Scarrow, J.W.; Archer, S.D.J.; McDonald, I.R.; Cary, S.C. Bacterial community structures of Antarctic soils. In Antarctic Terrestrial Microbiology; Cowan, D.A., Ed.; Springer: Berlin/Heidelberg, Germany, 2014; pp. 9–33. [Google Scholar] [CrossRef]
- Goordial, J.; Davila, A.; Lacelle, D.; Pollard, W.; Marinova, M.M.; Greer, C.W.; DiRuggiero, J.; McKay, C.P.; Whyte, L.G. Nearing the cold-arid limits of microbial life in permafrost of an upper dry valley, Antarctica. ISME J. 2016, 10, 1613–1624. [Google Scholar] [CrossRef]
- Ivanova, E.A.; Gladkov, G.V.; Kimeklis, A.K.; Kichko, A.A.; Karpova, D.V.; Andronov, E.E.; Abakumov, E.V. The structure of the prokaryotic communities of the initial stages of soil formation in Antarctic Peninsula. IOP Conf. Ser. Earth Environ. Sci. 2021, 862, 012056. [Google Scholar] [CrossRef]
- Lysak, L.V.; Maksimova, I.A.; Nikitin, D.A.; Ivanova, A.E.; Kudinova, A.G.; Soina, V.S.; Marfenina, O.E. Soil microbial communities of Eastern Antarctica. Moscow Univ. Biol. Sci. Bull. 2018, 73, 104–112. [Google Scholar] [CrossRef]
- Garrido-Benavent, I.; Pérez-Ortega, S.; Durán, J.; Ascaso, C.; Pointing, S.B.; Rodríguez-Cielos, R.; Navarro, F.; de Los Ríos, A. Differential colonization and succession of microbial communities in rock and soil substrates on a maritime Antarctic glacier forefield. Front Microbiol. 2020, 11, 126. [Google Scholar] [CrossRef] [PubMed]
- Wei, S.T.; Lacap-Bugler, D.C.; Lau, M.C.; Caruso, T.; Rao, S.; de Los Rios, A.; Archer, S.K.; Chiu, J.M.; Higgins, C.; Van Nostrand, J.D.; et al. Taxonomic and functional diversity of soil and hypolithic microbial communities in Miers Valley, McMurdo Dry Valleys, Antarctica. Front. Microbiol. 2016, 7, 1642. [Google Scholar] [CrossRef]
- Pershina, E.V.; Ivanova, E.A.; Abakumov, E.V.; Andronov, E.E. The impacts of deglaciation and human activity on the taxonomic structure of prokaryotic communities in Antarctic soils on King George Island. Antarct. Sci. 2018, 30, 278–288. [Google Scholar] [CrossRef]
- Wood, C.; Bruinink, A.; Trembath-Reichert, E.; Wilhelm, M.B.; Vidal, C.; Balaban, E.; McKay, C.P.; Swan, R.; Swan, B.; Goordial, J. Active microbiota persist in dry permafrost and active layer from Elephant Head, Antarctica. ISME Commun. 2024, 4, ycad002. [Google Scholar] [CrossRef]
- Dragone, N.B.; Diaz, M.A.; Hogg, I.D.; Lyons, W.B.; Jackson, W.A.; Wall, D.H.; Adams, B.; Fierer, N. Exploring the boundaries of microbial habitability in soil. J. Geophys. Res. Biogeosci. 2021, 126, e2020JG006052. [Google Scholar] [CrossRef]
- Chung, E.J.; Park, T.S.; Jeon, C.O.; Chung, Y.R. Chitinophaga oryziterrae sp. nov., isolated from the rhizosphere soil of rice (Oryza sativa L.). Int. J. Syst. Evol. Microbiol. 2012, 62, 3030–3035. [Google Scholar] [CrossRef] [PubMed]
- Bailey, V.L.; Fansler, S.J.; Stegen, J.C.; McCue, L.A. Linking microbial community structure to β-glucosidic function in soil aggregates. ISME J. 2013, 7, 2044–2053. [Google Scholar] [CrossRef] [PubMed]
- Wang, X.; Qu, Y.; Teng, X.; Xu, L.; Jin, L.; Xue, H.; Xun, Z.; Zhang, Q.; Wang, C.; Wang, L. Meta-analysis of root-associated bacterial communities of widely distributed native and invasive Poaceae plants in Antarctica. Polar Biol. 2024, 47, 741–755. [Google Scholar] [CrossRef]
- Zhang, E.; Thibaut, L.M.; Terauds, A.; Raven, M.; Tanaka, M.M.; van Dorst, J.; Wong, S.Y.; Crane, S.; Ferrari, B.C. Lifting the veil on arid-to-hyperarid Antarctic soil microbiomes: A tale of two oases. Microbiome 2020, 8, 37. [Google Scholar] [CrossRef]
- Li, Q.; Wang, N.; Han, W.; Zhang, B.; Zang, J.; Qin, Y.; Wang, L.; Liu, J.; Zhang, T. Soil Geochemical properties influencing the diversity of bacteria and archaea in soils of the Kitezh Lake Area, Antarctica. Biology 2022, 11, 1855. [Google Scholar] [CrossRef] [PubMed]
- Zumsteg, A.; Luster, J.; Göransson, H.; Smittenberg, R.H.; Brunner, I.; Bernasconi, S.M.; Zeyer, J.; Frey, B. Bacterial, archaeal and fungal succession in the forefield of a receding glacier. Microb. Ecol. 2012, 63, 552–564. [Google Scholar] [CrossRef]
- Alves, R.J.E.; Kerou, M.; Zappe, A.; Bittner, R.; Abby, S.S.; Schmidt, H.A.; Pfeifer, K.; Schleper, C. Ammonia oxidation by the arctic terrestrial Thaumarchaeote Candidatus Nitrosocosmicus arcticus is stimulated by increasing temperatures. Front. Microbiol. 2019, 10, 1571. [Google Scholar] [CrossRef] [PubMed]
- Hayashi, K.; Tanabe, Y.; Fujitake, N.; Kida, M.; Wang, Y.; Hayatsu, M.; Kudoh, S. Ammonia oxidation potentials and ammonia oxidizers of lichen–moss vegetated soils at two ice-free areas in East Antarctica. Microbes Environ. 2020, 35, 2–6. [Google Scholar] [CrossRef]
- Arros, P.; Palma, D.; Gálvez-Silva, M.; Gaete, A.; Gonzalez, H.; Carrasco, G.; Coche, J.; Perez, I.; Castro-Nallar, E.; Galbán, C. Life on the edge: Microbial diversity, resistome, and virulome in soils from the union glacier cold desert. Sci. Total Environ. 2024, 957, 177594. [Google Scholar] [CrossRef] [PubMed]
- Qin, Y.; Wang, N.; Zheng, L.; Li, Q.; Wang, L.; Xu, X.; Yin, X. Study of Archaeal Diversity in the Arctic Meltwater Lake Region. Biology 2023, 12, 1023. [Google Scholar] [CrossRef]
- Doytchinov, V.V.; Peykov, S.; Dimov, S.G. Study of the bacterial, fungal, and archaeal communities structures near the Bulgarian Antarctic Research Base “St. Kliment Ohridski” on Livingston Island, Antarctica. Life 2024, 14, 278. [Google Scholar] [CrossRef]
- Cox, F.; Newsham, K.K.; Bol, R.; Dungait, J.A.J.; Robinson, C.H. Not poles apart: Antarctic soil fungal communities show similarities to those of the distant Arctic. Ecol. Let. 2016, 19, 495–592. [Google Scholar] [CrossRef] [PubMed]
- Canini, F.; Geml, J.; D’Acqui, L.P.; Buzzini, P.; Turchetti, B.; Onofri, S.; Ventura, S.; Zucconi, L. Fungal diversity and functionality are driven by soil texture in Taylor Valley, Antarctica. Fungal Ecol. 2021, 50, 101041. [Google Scholar] [CrossRef]
- Godinho, V.M.; Gonçalves, V.N.; Santiago, I.F.; Figueredo, H.M.; Vitoreli, G.A.; Schaefer, C.E.; Barbosa, E.C.; Oliveira, J.G.; Alves, T.M.; Zani, C.L. Diversity and bioprospection of fungal community present in oligotrophic soil of continental Antarctica. Extremophiles 2015, 19, 585–596. [Google Scholar] [CrossRef] [PubMed]
- Durán, P.; Barra, P.J.; Jorquera, M.A.; Viscardi, S.; Fernandez, C.; Paz, C.; Mora, M.L.; Bol, R. Occurrence of soil fungi in Antarctic pristine environments. Front. Bioeng. Biotechnol. 2019, 7, 28. [Google Scholar] [CrossRef] [PubMed]
- Gonçalves, V.N.; Lirio, J.M.; Coria, S.H.; Lopes, F.A.C.; Convey, P.; de Oliveira, F.S.; Carvalho-Silva, M.; Câmara, P.E.A.S.; Rosa, L.H. Soil fungal diversity and ecology assessed using dna metabarcoding along a deglaciated chronosequence at Clearwater Mesa, James Ross Island, Antarctic Peninsula. Biology 2023, 12, 275. [Google Scholar] [CrossRef] [PubMed]
- Zdanowski, M.K.; Żmuda-Baranowska, M.J.; Borsuk, P.; Świątecki, A.; Górniak, D.; Wolicka, D.; Jankowska, K.M.; Grzesiak, J. Culturable bacteria community development in postglacial soils of Ecology Glacier, King George Island, Antarctica. Polar Biol. 2013, 36, 511–527. [Google Scholar] [CrossRef]
- Jung, D.; Liu, L.; He, S. Application of in situ cultivation in marine microbial resource mining. Mar. Life Sci. Technol. 2021, 3, 148–161. [Google Scholar] [CrossRef] [PubMed]
- Jung, D.; Liu, B.; He, X.; Owen, J.S.; Liu, L.; Yuan, Y.; Zhang, W.; He, S. Accessing previously uncultured marine microbial resources by a combination of alternative cultivation methods. Microb. Biotechnol. 2021, 14, 1148–1158. [Google Scholar] [CrossRef] [PubMed]
- Richter, I.; Herbold, C.W.; Lee, C.K.; McDonald, I.R.; Barrett, J.E.; Cary, S.C. Influence of soil properties on archaeal diversity and distribution in the McMurdo Dry Valleys, Antarctica. FEMS Microbiol. Ecol. 2014, 89, 347–359. [Google Scholar] [CrossRef] [PubMed]
- Santos, J.A.d.; Meyer, E.; Sette, L.D. Fungal community in antarctic soil along the retreating Collins Glacier (Fildes Peninsula, King George Island). Microorganisms 2020, 8, 1145. [Google Scholar] [CrossRef]
- Hodkinson, I.D.; Coulson, S.J.; Webb, N.R. Community assembly along proglacial chronosequences in the high Arctic: Vegetation and soil development in north-west Svalbard. J. Ecol. 2003, 91, 651–663. [Google Scholar] [CrossRef]
- Tscherko, D.; Rustemeier, J.; Richter, A.; Wanek, W.; Kandeler, E. Functional diversity of the soil microflora in primary succession across two glacier forelands in the Central Alps. Eur. J. Soil Sci. 2003, 54, 685–696. [Google Scholar] [CrossRef]
- Schütte, U.M.E.; Abdo, Z.; Foster, J.; Ravel, J.; Bunge, J.; Solheim, B.; Forney, L.J. Bacterial diversity in a glacier foreland of the high Arctic. Mol. Ecol. 2010, 19, 54–66. [Google Scholar] [CrossRef] [PubMed]
- Brown, S.P.; Jumpponen, A. Contrasting primary successional trajectories of fungi and bacteria in retreating glacier soils. Mol. Ecol. 2013, 23, 481–497. [Google Scholar] [CrossRef] [PubMed]





| Samples | Permafrost | Moraine | Rhizosphere |
|---|---|---|---|
| pH H2O | 7.6 ± 0.3 * a ** | 7.8 ± 0.2 a | 5.3 ± 0.4 b |
| Electrical conductivity (μS ·cm−1) | 29.9 ± 8.3 b | 31.6 ± 7.3 b | 51.2 ± 10.9 a |
| Organic matter (%) | 0.3 ± 0.1 b | 0.5 ± 0.2 b | 10.6 ± 2.9 a |
| Total P (mg ·kg−1) | 109.9 ± 5.9 b | 109 ± 16.1 b | 366 ± 38.2 a |
| Total N (mg ·kg−1) | 1.1 ± 0.2 b | 1.5 ± 0.4 b | 8.5 ± 1.1 a |
| Total C (mg ·kg−1) | 3.3 ± 0.3 b | 4 ± 0.4 b | 79.7 ± 11.8 a |
| POlsen (mg ·kg−1) | 16 ± 2.8 b | 11.3 ± 3.3 b | 119 ± 36.1 a |
| Ca+2 (mg ·kg−1) | 2340.5 ± 197 b | 3392 ± 328.5 a | 1402.5 ± 232.2 c |
| Mg+2 (mg ·kg−1) | 405.7 ± 54 c | 667.6 ± 110.3 b | 1013.3 ± 175.1 a |
| Na+ (mg ·kg−1) | 669 ± 65.1 a | 455.4 ± 26.6 b | 557.8 ± 88.8 ab |
| K+ (mg ·kg−1) | 155.4 ± 14.1 b | 164.2 ± 48.1 b | 396.9 ± 51.4 a |
| Fe+3 (mg ·kg−1) | 11.5 ± 0.6 b | 15.7 ± 3.2 b | 152.1 ± 32.7 a |
Disclaimer/Publisher’s Note: The statements, opinions and data contained in all publications are solely those of the individual author(s) and contributor(s) and not of MDPI and/or the editor(s). MDPI and/or the editor(s) disclaim responsibility for any injury to people or property resulting from any ideas, methods, instructions or products referred to in the content. |
© 2025 by the authors. Licensee MDPI, Basel, Switzerland. This article is an open access article distributed under the terms and conditions of the Creative Commons Attribution (CC BY) license (https://creativecommons.org/licenses/by/4.0/).
Share and Cite
Palma, D.E.; Gaete, A.; López, D.; Marcoleta, A.E.; Chávez, F.P.; Bravo, L.A.; Acuña, J.J.; Cambiazo, V.; Jorquera, M.A. Microbial Communities in Permafrost, Moraine and Deschampsia antarctica Rhizosphere Soils near Ecology Glacier (King George Island, Maritime Antarctic). Diversity 2025, 17, 86. https://doi.org/10.3390/d17020086
Palma DE, Gaete A, López D, Marcoleta AE, Chávez FP, Bravo LA, Acuña JJ, Cambiazo V, Jorquera MA. Microbial Communities in Permafrost, Moraine and Deschampsia antarctica Rhizosphere Soils near Ecology Glacier (King George Island, Maritime Antarctic). Diversity. 2025; 17(2):86. https://doi.org/10.3390/d17020086
Chicago/Turabian StylePalma, Daniel E., Alexis Gaete, Dariel López, Andrés E. Marcoleta, Francisco P. Chávez, León A. Bravo, Jacquelinne J. Acuña, Verónica Cambiazo, and Milko A. Jorquera. 2025. "Microbial Communities in Permafrost, Moraine and Deschampsia antarctica Rhizosphere Soils near Ecology Glacier (King George Island, Maritime Antarctic)" Diversity 17, no. 2: 86. https://doi.org/10.3390/d17020086
APA StylePalma, D. E., Gaete, A., López, D., Marcoleta, A. E., Chávez, F. P., Bravo, L. A., Acuña, J. J., Cambiazo, V., & Jorquera, M. A. (2025). Microbial Communities in Permafrost, Moraine and Deschampsia antarctica Rhizosphere Soils near Ecology Glacier (King George Island, Maritime Antarctic). Diversity, 17(2), 86. https://doi.org/10.3390/d17020086

