Next Article in Journal
Two New Species of Urocleidoides (Monopisthocotyla: Dactylogyridae) Parasitizing the Gills of Cyphocharax modestus (Characiformes: Curimatidae) Supported by Morphological and Molecular Data
Previous Article in Journal
Termite (Blattodea: Isoptera) Distribution Along an Elevational Gradient in Northwestern African Mountains
 
 
Font Type:
Arial Georgia Verdana
Font Size:
Aa Aa Aa
Line Spacing:
Column Width:
Background:
Article

Different Selection Levels of Mitogenomes: New Insights into Species Differentiation of the Triops longicaudatus (LeConte, 1846) Complex (Branchiopoda: Notostraca)

1
Key Laboratory of Palaeobiology and Petroleum Stratigraphy, Nanjing Institute of Geology and Palaeontology, Chinese Academy of Sciences, Nanjing 210008, China
2
International Cooperation Center for the Teacher Education and Training, Naruto University of Education, Naruto 7728502, Japan
*
Author to whom correspondence should be addressed.
Diversity 2024, 16(12), 715; https://doi.org/10.3390/d16120715
Submission received: 25 August 2024 / Revised: 16 October 2024 / Accepted: 19 November 2024 / Published: 22 November 2024

Abstract

Lineages of the Triops longicaudatus (LeConte, 1846) complex, originally endemic to the Americas, have been able to successfully colonize extreme environments such as temporary aquatic systems through shifts in their reproductive modes. To gain insights into their stress adaptations and species differentiation, we explored the genetic diversity of populations of the T. longicaudatus complex and constructed their haplotype networks. Using maximum likelihood and Bayesian analyses, we analyzed the complete mitogenome sequences of seven Triops species to infer their phylogenetic relationships. To identify the possible role of mtDNA evolution in stress adaptation, the evolutionary rates and molecular signatures of natural selection for all 13 PCGs were investigated using multiple approaches of selection tests. The results showed that signals of relaxed purifying selection and positive selection were found in specific genes of complexes I, IV, and V, indicating that mitogenomes in the T. longicaudatus complex have undergone adaptive evolution. Different patterns of selection in the mitochondrial genes between the hermaphroditic and gonochoric branches imply that functional constraints have played a significant role in the evolution of T. longicaudatus complex mitogenomes, which was essential for survival in extreme environments.

1. Introduction

The Notostraca (Crustacea: Branchiopoda) genus Triops Schrank, 1803, is a group of passively dispersing aquatic crustaceans commonly known as tadpole shrimp. Comprising over 20 recognized species, the genus is geographically widespread [1,2,3]. This group is supposed to be characterized by a long-term morphological stasis throughout its fossil record, suggesting a remarkable degree of evolutionary conservatism [4,5,6,7,8,9]. While the fundamental morphology of the Triops species is typically highly conserved, they do present a certain degree of intraspecific variations, with cryptic lineage complexes being common within this group. Despite its increasing popularity as a “living fossil”, the phylogeny and systematics of this group remain subjects of debate [7,10,11,12,13,14,15]. For example, the genus Triops in North America was previously considered to comprise a single, highly variable species, namely, Triops longicaudatus (LeConte, 1846) [16,17,18]. However, subsequent research has revealed that it actually includes a broader diversity of lineages, each possessing its own unique characteristics and ecological adaptations. Sassaman et al. [10] identified three distinct lineages occurring across the region spanning from California to Kansas in the USA that exhibited variations in population sex ratios, the number of legless abdominal rings, and allozyme mobility. This classification was later affirmed [12]. Among the three lineages, the androdioecious lineage distinguished itself, featuring the coexistence of males and hermaphrodites in varying frequencies within populations and bearing a mean of 8.1 (ranging from 7 to 10) legless abdominal rings. This lineage was classified as a distinct species and designated as T. newberryi (Packard, 1871) [10,12,19]. Meanwhile, two distinct forms of T. longicaudatus were recognized: the gonochoric variety T. longicaudatus “long”, characterized by a mean of 9.5 (ranging from 9 to 10) legless abdominal rings, and the hermaphroditic variety T. longicaudatus “short”, with a mean of 6.0 (ranging from 5 to 7) legless abdominal rings. These three distinct lineages, namely, the T. longicaudatus complex, originally endemic to the Americas, exhibited inconsistent distributional patterns (Figure 1): (1) Populations of T. longicaudatus “long” predominantly inhabited the central part of western USA, extending into Wyoming and Montana. (2) T. longicaudatus “short” was more geographically widespread, which was attributed to long-distance dispersal by migratory birds or recent anthropogenetic introductions. Consequently, its populations were widely dispersed in North America, South America, Korea, Japan, and some of the Pacific Islands. (3) T. newberryi was the predominant species in the southern and southwestern USA, where its distribution considerably overlapped with that of T. longicaudatus “short” [8,10,12,20]. Macdonald et al. [12] found subtle morphological differences and a moderate genetic distinctness between the three lineages based on the analysis of mitochondrial DNA. However, more recent phylogenetic analyses on the T. longicaudatus complex have given little support to the notion of T. longicaudatus “long” being a sister group of T. longicaudatus “short” [21,22]. Additionally, it has been proposed that T. longicaudatus “short” and T. newberryi are not monophyletic, underscoring the uncertainty around the systematic status of these three lineages [13]. Therefore, it is essential to determine the cryptic diversity within the highly variable T. longicaudatus complex for the conservation of genetic resources.
Ephemeral aquatic habitats, being ecologically among the most extreme environments, are typically characterized by a temporary hydroperiod and pronounced diurnal temperature fluctuations [23]. Like other large branchiopods, the genus Triops has adapted to survive in these ephemeral waters, notably through the production of resting eggs [24]. Also, the T. longicaudatus complex presents adaptations to extreme environmental challenges, including the development of rapid life cycles, transitions in reproductive modes, and high fecundity rates. Hence, adaptation to different energetic requirements is key to the successful colonization of the T. longicaudatus complex in extreme environments. Given that mitochondria are “powerhouses” that generate energy through the process of oxidative phosphorylation (OXPHOS), it is reasonable to hypothesize that mitogenome selection has played an important role in the adaptive processes of the T. longicaudatus complex.
Despite the previous studies on the characterization of Triops mitogenomes, mainly used in phylogenetic approaches, no analysis has been conducted on the potential mitogenome adaptive evolution in these lineages. In this study, we report the first complete mitochondrial genome of T. longicaudatus “short” collected in Japan. To explore the population genetic diversity of the T. longicaudatus complex, we used complete mitogenomes to examine the number of polymorphic sites, nucleotide diversity, and the number of haplotypes. Furthermore, we constructed haplotype networks based on the cox1 genes of 161 samples and nad1 genes of 150 samples, respectively. To consolidate our understanding of the evolutionary relationships within the genus Triops, we extended the analysis to include the complete mitogenome sequences of seven Triops species. Our primary goal was to elucidate the possible role of mtDNA evolution in driving the adaptive success of the T. longicaudatus complex in ephemeral aquatic habitats. To this end, we investigated the evolutionary rates and molecular signatures of natural selection for all 13 PCGs (protein-coding genes). Additionally, we explored the evolution of the candidate codons in the T. longicaudatus complex, offering new perspectives on the nature of the selection of these genetic elements.

2. Materials and Methods

2.1. Sample Collection and DNA Extraction

Specimens of T. longicaudatus “short” were collected from a paddy field near Naruto City, Tokushima Prefecture, Japan (134°26′ E, 34°03′ N). The voucher specimens (No. NATJTL01) were deposited at the Key Laboratory of Palaeobiology and Petroleum Stratigraphy, Nanjing Institute of Geology and Paleontology, Chinese Academy of Sciences, Nanjing, China. Total genomic DNA was extracted from the abdominal section of a single specimen using a DNeasy tissue kit (Qiagen, Hilden, Germany) according to the manufacturer’s instructions. The complete mitochondrial genome was sequenced, assembled, and deposited in GenBank (accession number: OR975331).

2.2. PCR Amplification and Sequencing, Sequence Assembly, and Gene Annotation

The amplification, sequencing, and assembly of mtDNA fragments, along with the annotation of mt genomes, were performed according to the methods previously outlined by Sun and Cheng [25]. Sequence analyses were conducted using the method of Sun and Cheng [26].

2.3. Analysis of Genetic Diversity

Using DnaSP 6.10 [27], we determined the number of polymorphic sites, substitutions, and indel sites across each of the PCGs, 22 tRNAs, and two mitochondrial rRNAs (rrnS and rrnL), as well as a putative control region. We subsequently verified these numbers manually to ensure accuracy. Additionally, nucleotide diversity (π) was determined using DAMBE 6 [28]. We calculated the interspecific distances and intraspecific divergence for both cox1 and nad1 genes using the maximum likelihood nucleotide model in MEGA X [29]. We also calculated the ML genetic distance across all Triops mitogenomes for each aligned PCG and the two rRNA genes. The haplotype number was determined using DnaSP 6.10 [27]. Subsequently, we visualized the spatial relationship among the haplotypes by constructing a median-joining network for cox1 and nad1 gene fragments, respectively, using PopART v.1.7 [30].

2.4. Phylogenetic Analysis

In total, the mitochondrial nad1 gene of 150 specimens and the mitochondrial cytochrome C oxidase subunit I (cox1) gene of 161 specimens were retrieved from GenBank (http://www.ncbi.nlm.nih.gov, accessed on 25 May 2024), representing five lineages of Triops (Table S1). We assessed the taxonomic status of the Japanese T. longicaudatus “short” population by reconstructing a phylogenetic tree using nad1 + cox1 datasets. To better resolve the internal phylogeny of Triops, we downloaded 19 sequenced mitochondrial genomes of branchiopods from GenBank. Six anostracans were used as outgroups. A complete list of species with their taxonomy, GenBank accession numbers, and nucleotide compositions in the regions of mtDNA is provided in Table S2. The best-fit nucleotide substitution models for each data partition were determined using jModelTest version 0.1.1 [31]. The best-selected partition schemes and models of the two datasets are listed in Supplementary Table S3. A Bayesian inference (BI) was performed using MrBayes version 3.2 [32]. Four replicate runs with four chains each were conducted for 10 million generations with independent models applied to each data partition, and trees were sampled every 1000 generations. After the first 25% values were discarded as burn-in, Bayesian posterior probability (BPP) values were calculated in a consensus tree. A partitioned maximum likelihood (ML) analysis was conducted using RAxML 7.0.3 [33]. The most appropriate substitution model for each of the separate partitions was used to optimize the topology with gamma rate heterogeneity. Node supports were estimated using the rapid bootstrap method in RAxML with 1000 replicates.

2.5. Signs of Selection

To test the selective pressure of the mitogenomes of the different lineages across the T. longicaudatus complex, the synonymous (dS) and nonsynonymous (dN) rates and ω (dN/dS) of each PCG were calculated under a “branch” model in the PAML package 4.7 [34]. The “branch” model comparisons included a single-ratio model (M0), which assumed no site-wise or branch-wise dN/dS variation and served as the null hypothesis, against a two-ratio model (M2), which assumed a different ω between the foreground and background clades. A unique ω value for all branches along the tree was first estimated under the M0 model. Then, one ω for the T. longicaudatus complex and another for the rest of the phylogeny were estimated under the M2 model. Meanwhile, the “branch” model comparisons were used to detect whether the gonochoric lineage (foreground) had a different ω from the hermaphroditic lineages (background) of the T. longicaudatus complex.
The selection at specific amino acid positions was measured using multiple approaches. Firstly, to identify the variation in positive selection along lineages and codons, particularly of the gonochoric lineages, both the “site” and “branch-site” models were implemented in the PAML package 4.7 [34]. Seven models were investigated: M0, M1a (nearly neutral), M2a (positive selection), M3 (discrete), M7 (beta), M8 (beta and ω > 1), and M8a (beta and ω = 1). We used likelihood ratio tests (LRTs) to compare four sets of nested models (M1a vs. M2a, M0 vs. M3, M7 vs. M8, and M8a vs. M8) for site-adaptive evolutionary analyses. A Bayes empirical Bayes (BEB) approach was used to identify sites under positive selection. The “branch-site” test (Model A null vs. Model A alternative) allowed for variable ω values across particular sites and branches, enabling us to infer whether codons in foreground branches underwent positive selection compared to those in background branches. Additionally, the HyPhy 2.5 software package available at the Datamonkey webserver (https://www.datamonkey.org/, accessed on 26 May 2024) was used to assess codons under selection pressure [35]. Using HyPhy, we conducted Bayesian inference (fast unconstrained Bayesian approximation, FUBAR) and maximum likelihood (fixed effects likelihood, FEL) analyses to detect individual sites subject to episodic diversifying selection and purifying selection, respectively [36,37,38]. Finally, a mixed effect model of evolution (MEME) was applied to identify sites subject to episodic (apparently across a subset of alleles) diversifying selection (p < 0.1) [39].

3. Results

3.1. Mitogenome Features

The total length of the mitogenome of T. longicaudatus “short” from Naruto City, Tokushima Prefecture, Japan, was 15,115 bp (69.42% AT content), which was similar to that reported for Triops taxa ranging from 15,111 bp in T. newberryi to 15,126 bp in Triops sp. (MG770893) (Table S2). Both the mitogenomes of T. longicaudatus “short” and T. newberryi consisted of 13 PCGs, 2 rRNA genes, 22 transfer RNA genes (tRNAs), a control region (CR), and a large number of intergenic sequences (spacers and overlaps). As for the partial mitochondrial genome of T. longicaudatus “long” (KM516710), it possessed 13 PCGs, 2 rRNA genes, and 21 tRNAs, as well as a partial sequence of trnI and a partial sequence of CR. There were a total of 3686 codons in all 13 PCGs of T. longicaudatus “short” and 3684 codons in T. newberryi (Table S2). A comparison of codon usage within the mt genomes of the three putative species revealed that the most frequently used amino acids were Leu (UUR, CUN), followed by Ser (AGN, UCN), Phe, Ile, and Ala, while those encoding Cys were rare. The three lineages of T. longicaudatus had identical start/stop codons with the exception of the nad2 gene (ATT/TAG in T. newberryi and ATT/TAA in T. longicaudatus “short” and T. longicaudatus “long”).

3.2. Genetic Diversity

Upon analysis of the mitogenomic alignment, a notable variation was observed in the level of polymorphic sites among the studied lineages. Specifically, there was a 4.85% difference in polymorphic sites between T. longicaudatus “long” and T. longicaudatus “short”, a 4.02% difference between T. longicaudatus “long” and T. newberryi, and a 3.14% difference between T. newberryi and T. longicaudatus “short”. When considering the overall mitogenome diversity (π) for the 13 PCGs, a relatively lower level was found in Triops (π = 19.33%) than in Daphnia (π = 26.32%). The nucleotide diversity for the 13 PCGs between T. longicaudatus “long” and T. newberryi was 4.80%, which was slightly higher than that between T. newberryi and T. longicaudatus “short” (π = 2.80%).
Based on the dataset of the 13 PCGs, the mean maximum likelihood distance between T. longicaudatus “short” and T. newberryi (3.11%) was lower than any other pairwise genetic distance observed, while the distance between T. longicaudatus “long” and T. newberryi (5.18%) was comparable to that between T. australiensis and lineages of the T. longicaudatus complex (7.75–8.47%). Based on the cox1 dataset, we identified 18 haplotypes in the 161 specimens, with the genetic distance between T. longicaudatus lineages varying from 2.62 to 5.53%. Notably, T. longicaudatus “short” had a substantial number of different cox1 haplotypes (nine in total), with one haplotype being widely distributed across the USA, Korea, and Japan. Based on the nad1 dataset, we identified 14 haplotypes in the 150 specimens, revealing a genetic distance between T. longicaudatus species, ranging from 3.52 to 6.04%. Interestingly, T. newberryi also had a substantial number of different haplotypes (seven). The interspecific divergence between T. longicaudatus “long” and T. newberryi exceeded 5.0% based on mtDNA analysis (5.18–6.04%). In contrast, a lower differentiation was observed between T. newberryi and T. longicaudatus “short” (2.62–3.53%). These results were in line with previous reports [12,20,40].

3.3. Phylogenetic Analyses

The phylogenetic trees constructed using maximum likelihood (ML) and Bayesian analyses of the concatenated cox1 + nad1 sequences were in almost complete agreement (Figure 2a). Using both methods of phylogenetic inference, T. longicaudatus “short” and T. newberryi formed a monophyletic group supported by a strong Bayesian posterior probability (BPP = 0.91) and bootstrap support (BS = 77). The cox1-based haplotype network spanning samples from four countries (USA, Mexico, Japan, and Korea) revealed 18 distinct haplotypes organized into three main clades separated by 22 and 6 mutation steps. These clades corresponded to T. longicaudatus “long” (USA; haplotype 3), T. newberryi (USA; haplotypes 1, 11–17), and T. longicaudatus “short” (USA, Mexico, Japan, and Korea; haplotypes 2, 4–10, 18), which also suggested reproductive isolation among the three lineages of the T. longicaudatus complex (Figure 2b). Notably, the T. longicaudatus “short” clade was separated from T. newberryi by six mutational steps, showing a relatively shallow divergence. However, the analysis based on the nad1 dataset structured the T. longicaudatus complex into two main clades separated by 16 mutation steps: the T. longicaudatus “long” clade (USA; haplotypes 3, 7) and the T. newberryi + T. longicaudatus “short” clade (USA, Japan, and Korea; haplotypes 1–2, 4–6, 8–14) (Figure 2c). Within the latter clade, T. longicaudatus “short” (USA, Japan, and Korea; haplotypes 2, 4, 6, 8–9) and T. newberryi (USA; haplotypes 1, 10–14) were connected via three missing intermediate haplotypes, implying potential extinctions or underrepresentation in the sampled population.
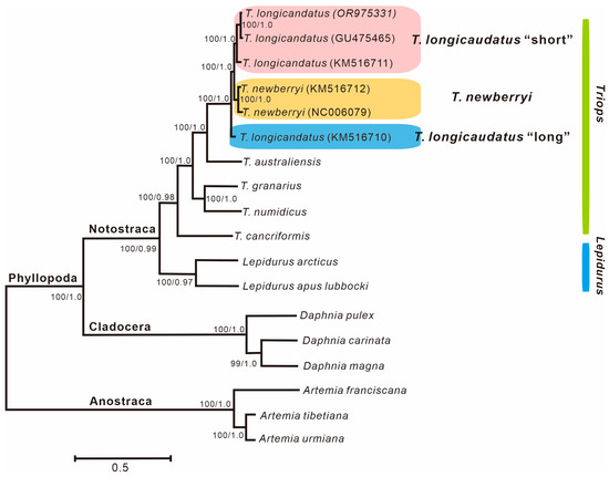
Based on the dataset of the 13 PCGs, both the ML and BI trees exhibited a remarkable congruence in their topologies with strong nodal supports (Figure 3). In both cases, the Japanese T. longicaudatus population was clustered into the T. longicaudatus “short” clade. The phylogenetic relationship of (T. australiensis (T. longicaudatus “long” (T. newberryi + T. longicaudatus “short”))) was supported with high values (BPP = 1.0, BS = 100). The phylogenetic analyses based on the 13 PCGs further confirmed the monophyly of Asian T. granarius and African T. numidicus, which was in consensus with previous studies [3,41].

3.4. Selection Analyses

The FUBAR analysis revealed 601 codons distributed across all 13 PCGs with evidence of pervasive purifying selection (PP > 0.9), indicating a widespread influence across the entire phylogeny. The nearly neutral CodeML site model M1a demonstrated that an overwhelming 93.59% of PCG codons were under purifying selection (M0 vs. M1a: likelihood ratio test p < 0.001), suggesting the prevalence of purifying selection in the mitogenomes. According to the site model analysis, PCGs (cox1–cox3) encoding complex IV (COXs) had the highest percentage of codons under purifying selection (97.20–100%). In contrast, genes encoding complex I (NDs) displayed a more relaxed selection, with nad6 and nad1 undergoing purifying selection at 78.64% and 87.78%, respectively. Further FEL site-by-site analyses were conducted to identify which codons were under neutral selection (p < 0.05). The results revealed that neutral selection was dominant in genes encoding complex I (41.82% in nad6 and 20.66% in nad1; Figure 4), with fewer sites undergoing neutral selection in genes encoding complex IV subunits (8.85–12.11%) and complex III (cytb: 12.47%). Branch model (M0 vs. M2) analyses also suggested that all mt PCGs of species within the T. longicaudatus complex underwent strong purifying selection (ω < 1), with ω values ranging from 0.0038 to 0.1046 (Table S4; Figure 4). Cox1 presented the smallest ω value (0.0038), followed by cox2 (0.0070), cytb (0.0103), and cox3 (0.0128), indicating that functional constraints, rather than neutral selection, were stronger for cox genes [25].
For site and branch-site models in CodeML, LRT did not find a significant difference between the models M1a and M2a and between Model A null and Model A alternative. However, comparisons between M7 and M8 revealed significant evidence for positive selection in the T. longicaudatus complex, with two codons under positive selection in nad5 (nad5441 and nad5543), one codon in nad1 (nad1303), and one codon in atp8 (atp84) (Table S5). In addition to these four candidate sites, Bayesian methods (FUBAR) identified an additional codon in nad5 under pervasive diversifying selection (nad5545; Table 1). Complementary to this, MEME-based analyses (p < 0.1) identified nad5543, nad5545, nad1303, and cox197 as sites subject to episodic diversifying selection (Table 1).

4. Discussion

4.1. Phylogenetic Implications for the T. longicaudatus Complex

DNA barcoding using mitochondrial DNA has proven to be significant for species-level delimitation, with a threshold of 5% serving as a useful guideline in branchiopod groups [42]. The observed genetic diversity between T. longicaudatus “long” and T. newberryi has highlighted the urgent need for revision, which could provide valuable insights into the evolutionary history and relationships of these species.
The present results of the phylogenetic analyses also clearly support that T. longicaudatus “long” was a different species to T. newberryi, despite the relatively modest genetic divergence observed between T. newberryi and T. longicaudatus “short”. This pattern was in general agreement with several published molecular studies [7,10,12,20,40], which grouped T. newberryi with T. longicaudatus “short” closely and positioned T. longicaudatus “long” as the basal taxon of the T. longicaudatus complex. Allozyme differentiation and morphological differences, such as the presence or absence of minuscule teeth on the dorsal surface and the number and size of teeth on the rear margin of the carapace, have also provided additional support for this phylogenetic relationship [10,43]. When comparing T. longicaudatus “short” and T. newberryi, the lack of statistical significance of genetic difference and discrete morphological differentiation has been repeatedly reported [12,43,44,45]. In conclusion, T. longicaudatus “long” fulfilled the species criteria [42] across at least three categories: allozyme polymorphism, morphological disparity, and genetic difference. This comprehensive analysis underscored the intricate evolutionary relationships within the T. longicaudatus complex and contributed to a deeper understanding of its taxonomic diversity.

4.2. Selective Pressure in the Evolutionary Processes of the T. longicaudatus Complex

The exploration of various approaches and assumptions has shed light on the patterns of mitogenomic evolution within the T. longicaudatus complex. FUBAR, embedded in the HyPhy software package [35], assesses the posterior probability of each codon belonging to each class of ω via detecting codons under pervasive purifying or diversifying selection. In contrast, CodeML, an integral component of the PAML package 4.7 [34], employs a maximum likelihood approach to infer genes under positive selection by comparing implemented models. These results, with consistent support from different approaches, revealed that neutral selection was dominant in genes encoding complex I, with fewer sites undergoing neutral selection in genes encoding complex IV subunits and complex III. Atp6 and cox genes generally exhibit lower ω values than nad genes (Table S4), which are typically associated with stricter functional constraints in extreme environments demanding high metabolic energy [46]. Different levels of selective pressure acting on mitogenomes could have functional implications, resulting in local adaptation [47,48,49]. The current study suggested that purifying selection was the predominant evolutionary force acting on the mitogenomes of the T. longicaudatus complex. This type of purifying selection effectively reduces genetic diversity by eliminating deleterious mutations to maintain proper protein function [50], which has been clearly demonstrated in the current case of the T. longicaudatus complex. On the other hand, positive selection could drive adaptations in mitochondrial genes and promote population divergence and cryptic speciation [51,52]. As mentioned above, two sites on the nad1 gene (nad1303) and nad5 gene (nad5543) were independently identified by three approaches as being under positive selection. Additionally, two more sites on the nad5 gene (nad5441 and nad5545) and one site on the atp8 gene (atp84) were identified by two complementary approaches. Therefore, these sites were considered to be under positive selection. Notably, nad1303 was found to be experiencing nonsynonymous substitutions, suggesting that its evolution was likely subject to relaxed purifying selection in the T. longicaudatus complex. Although cox197 was identified as a candidate site under episodic positive selection, it only affected the lineage of T. longicaudatus “short”, suggesting that this site might be a mildly deleterious mutation accumulated by relaxed purifying selection [53]. In this study, signals of relaxed purifying selection and positive selection were identified in the genes of complex I, one gene of complex IV, and one gene of complex V, respectively, providing compelling evidence of different levels of selective pressure acting on the mitogenomes of the T. longicaudatus complex.

4.3. Selection Pressure Comparison of the T. longicaudatus Complex in Different Reproductive Modes

Given that metabolic activity differed between the sexual and asexual branches, we investigated whether selective signals on the mitogenomes were associated with the reproductive shifts in the T. longicaudatus complex. Previous research has suggested that hermaphroditism was the primary reproductive mode for T. newberryi, with males of this species being nonreproductive. This indicated that T. longicaudatus “short” and T. newberryi had the same mating system [7,45]. Consequently, comparisons under three models were used to ascertain whether the gonochoric lineage (foreground) experienced different selective pressures from the hermaphroditic lineages (background) within the T. longicaudatus complex.
No significant difference was observed between the gonochoric and hermaphroditic lineages in the branch-site model (MA null vs. MA alternative). The site model (M7 vs. M8) was applied to detect sites of positive selection, revealing four potential sites with a posterior probability > 95% across atp8, nad1, and nad5 within both gonochoric and hermaphroditic lineages (Table 2), which indicated a lack of correlation between reproductive shifts and mitogenome selection. Additionally, the FEL analysis identified eight sites under positive selection across four genes (atp6, nad2, nad3, and nad5) when the gonochoric lineage was set as the foreground branch. In contrast, only three sites were detected across three genes (atp8, nad2, and nad5) when the hermaphroditic lineages were set as the foreground branches (Table 2). It was suggested that the sites with consistent support from at least two approaches could be considered positive selection sites [46,54]. Consequently, one codon in nad5 (nad5543) and one codon in atp8 (atp84) in the hermaphroditic lineages of the T. longicaudatus complex were deemed to be under positive selection. Notably, T. longicaudatus “short” was a more recently diverged species compared to T. longicaudatus “long”, with a widespread distribution ranging across North America, South America, Korea, Japan, and some of the Pacific Islands [8,10,12,20]. Therefore, the presence of positive selection on two amino acids has probably played an important role in the adaptive responses to environmental conditions, such as those related to metabolic requirements and oxygen levels. Such positive selection, enhancing survival or reproductive fitness, has been identified in the mitochondrial genes of various animals [46,55,56,57].
A previous study has explored the link between the adaptive evolution of mitochondrial genes and reproductive shifts [58]. They compared the complete mitogenome sequences between the sexual and obligately asexual lineages of the microcrustacean Daphnia pulex and revealed higher ω values in the asexual lineages, implying that asexual reproduction reduced the effective population size and, in turn, increased amino acid substitution rates [58]. The branch model analysis (M0 vs. M2) yielded average ω values for each gene in the hermaphroditic lineages of the T. longicaudatus complex, ranging from 0.004 to 0.279. This suggested that the 13 PCGs of the hermaphroditic lineages were under purifying selection (Table S6). In contrast, ω values in the gonochoric lineage ranged from 0.009 to 999 (indicating infinity). It was notable that the ω values were 58.667 and 999 for atp8, cox2, and nad3 in the gonochoric branch, respectively, indicating a rare synonymous substitution in the T. longicaudatus “long” sequence (Table S6). When compared with the M2 model, gonochoric T. longicaudatus “long” consistently exhibited significantly higher ω ratios in atp6, cytb, nad2, nad3, and nad6 than the hermaphroditic lineages of the T. longicaudatus complex (p < 0.05, Table S6; Figure 5). However, the concatenated set of the 13 PCGs, along with nad1 and nad5, displayed higher ω ratios in the hermaphroditic lineages compared to the gonochoric lineage (p < 0.001, Table S6; Figure 5). These results indicate that the mitogenomes of the lineages in these two branches have experienced different evolutionary pressures. The observed differences in selection pressures imply that functional constraints have played a pivotal role in the mitogenome evolution of the T. longicaudatus complex, which was crucial for survival in stressful environments. Our findings support the existence of different patterns of selection in the mitochondrial genes between the sexual and asexual branches, which demonstrates that mitochondrial genome selection is more complex than generally assumed. Furthermore, Triops populations are strongly structured and influenced by founder effects and genetic drift [7,10]. If the relaxed selection observed in this study associated with genetic drift increased amino acid substitution rates, it would provide support for the major finding of Meiklejoin et al. [59] concerning mitogenome adaptation and emphasize the importance of genetic hitchhiking.

5. Conclusions

In summary, the results of the phylogenetic and genetic diversity analyses convincingly support the idea that T. longicaudatus “long” is a distinct species from T. newberryi + T. longicaudatus “short”, underscoring the pressing need for taxonomic revision. Utilizing the T. longicaudatus complex as a model, this study elucidated for the first time the relationship between mitogenome evolution and reproductive shifts within the genus Triops. Our findings initially provided evidence of different levels of selective pressure on the mitogenomes of the T. longicaudatus complex. Overall, our selective results revealed that positive selection is present across the T. longicaudatus complex phylogeny, indicating a crucial role in adaptive responses to environmental conditions. The existence of different patterns of selection in the mitochondrial genes between the sexual and asexual branches suggests that mitochondrial genome selection is more complex than generally assumed. However, the number of sequenced taxa of T. longicaudatus “long” is still limited, necessitating further functional testing. Nevertheless, this study highlights the importance of evaluating selective pressure on mitochondrial genes and offers functional insights into the evolutionary processes of Triops.

Supplementary Materials

The following supporting information can be downloaded at: https://www.mdpi.com/article/10.3390/d16120715/s1, Table S1: cox1 & nad1 sequences of Notostraca retrieved from GenBank used in this study; Table S2: List of branchiopod taxa used in current phylogenetic analyses and their nucleotide compositions in regions of mitogenomes; Table S3: Partition schemes and best-fitting models for phylogenetic analyses; Table S4: Estimated ω values from the branch model analysis (M0 vs. M2) for the T. longicaudatus complex; Table S5: Site-specific ML parameter estimates for each of the 13 mitochondrial protein-coding genes in the T. longicaudatus complex species; Table S6: Estimated ω values from the branch model analysis (M0 vs. M2) for the gonochoric and hermaphroditic lineages of the T. longicaudatus complex [60,61,62,63,64,65,66,67,68,69,70,71].

Author Contributions

Conceptualization, X.S.; methodology, X.S.; formal analysis, X.S.; investigation, X.S. and T.K.; resources, T.K.; data curation, X.S.; writing—original draft preparation, X.S.; writing—review and editing, T.K.; funding acquisition, X.S. All authors have read and agreed to the published version of the manuscript.

Funding

This research was funded by the National Natural Science Foundation of China (42222201, 42288201) and by the Key Laboratory of Palaeobiology and Petroleum Stratigraphy at Nanjing Institute of Geology and Paleontology, Chinese Academy of Sciences.

Institutional Review Board Statement

Not applicable.

Data Availability Statement

All gene sequence data are available from GenBank (http://www.ncbi.nlm.nih.gov, accessed on 25 May 2024).

Acknowledgments

The authors are grateful to Shen YB for his encouragement and useful help. The authors extend their appreciation to the editors and the two anonymous reviewers for their valuable comments and suggestions that significantly improved this paper.

Conflicts of Interest

The author declares no conflicts of interest.

References

  1. Schranck, F.V.P. Favna Boica. Durchgedachte Geschichte der in Baiern Einheimischen und Zahmen Tiere; Philipp Krüll Universitätsbuchhändler: Landshut, Germany, 1803; Volume 3, p. 251. [Google Scholar]
  2. Korn, M.; Rabet, N.; Ghate, H.V.; Marrone, F.; Hundsdoerfer, A. Molecular phylogeny of the Notostraca. Mol. Phylogenet. Evol. 2013, 69, 1159–1171. [Google Scholar] [CrossRef] [PubMed]
  3. Rogers, D.C.; Schwentner, M.; Dalu, T.; Wasserman, R.J. A review of Triops granarius (Lucas, 1864) sensu lato (Notostraca: Triopsidae) of southern Africa and Madagascar, with comments on the group. J. Crustac. Biol. 2021, 41, ruaa089. [Google Scholar] [CrossRef]
  4. Tasch, P. Evolution of the Branchiopoda. In Phylogeny and Evolution of Crustacea; Whittington, H.B., Rolfe, W.D.I., Eds.; Harvard University Press: Cambridge, MA, USA, 1963; pp. 145–157. [Google Scholar]
  5. Voigt, S.; Hauschke, N.; Schneider, J.W. On the occurences of fossil notostracans in Germany—an overview. Abh. Ber. Naturkunde 2008, 31, 7–24. [Google Scholar]
  6. Garrouste, R.; Nel, A.; Gand, G. New fossil arthropods (Notostraca and Insecta: Syntonopterida) in the Continental Middle Permian of Provence (Bas-Argens Basin, France). C. R. Palevol. 2009, 8, 49–57. [Google Scholar] [CrossRef]
  7. Horn, R.L.; Kuehn, R.; Drechsel, V.; Cowley, D.E. Discriminating between the effects of founding events and reproductive mode on the genetic structure of Triops populations (Branchiopoda: Notostraca). PLoS ONE 2014, 9, e97473. [Google Scholar] [CrossRef] [PubMed]
  8. Naganawa, H. First record of Triops strenuus Wolf, 1911 (Branchiopoda, Notostraca), a tadpole shrimp of Australian origin, from Japan. Crustaceana 2018, 91, 425–438. [Google Scholar] [CrossRef]
  9. Naganawa, H. Invasive alien species Triops (Branchiopoda, Notostraca) in Japan and its ecological and economic impact. Rev. Agric. Sci. 2020, 8, 138–157. [Google Scholar] [CrossRef]
  10. Sassaman, C.; Simovich, M.; Fugate, M. Reproductive isolation and genetic differentiation in North American species of Triops (Crustacea: Branchiopoda: Notostraca). Hydrobiologia 1997, 359, 125–147. [Google Scholar] [CrossRef]
  11. Suno-Uchi, N.; Sasaki, F.; Chiba, S.; Kawata, M. Morphological stasis and phylogenetic relationships in Tadpole shrimps, Triops (Crustacea: Notostraca). Biol. J. Linn. Soc. Lond. 2008, 61, 439–457. [Google Scholar]
  12. Macdonald, K.S., III; Sallenave, R.M.; Cowley, D.E. Morphologic and genetic variation in Triops (Branchiopoda: Notostraca) from ephemeral waters of the northern Chihuahuan Desert of North America. J. Crustac. Biol. 2011, 31, 468–484. [Google Scholar] [CrossRef]
  13. Vanschoenwinkel, B.; Pinceel, T.; Vanhove, M.P.M.; Denis, C.; Jocqué, M.; Timms, B.V.; Brendonck, L. Toward a global phylogeny of the “living fossil” crustacean order of the Notostraca. PLoS ONE 2012, 7, e34998. [Google Scholar] [CrossRef] [PubMed]
  14. Mathers, T.C.; Hammond, R.L.; Jenner, R.A.; Hänfling, B.; Gómez, A. Multiple global radiations in tadpole shrimps challenge the concept of ‘living fossils’. PeerJ 2013, 1, e62. [Google Scholar] [CrossRef] [PubMed]
  15. Mathers, T.C.; Hammond, R.L.; Jenner, R.A.; Zierold, T.; Hänfling, B.; Gómez, A. High lability of sexual system over 250 million years of evolution in morphologically conservative tadpole shrimps. BMC Evol. Biol. 2013, 13, 30. [Google Scholar] [CrossRef] [PubMed]
  16. LeConte, J.F.L.S. A new species of Apus, A. longicaudatus. J. Nat. Hist. 1846, 18, 358. [Google Scholar] [CrossRef]
  17. Linder, F. Contributions to the morphology and taxonomy of the Branchiopoda Notostraca, with special reference to the North American species. Proc. U. S. Natl. Mus. 1952, 102, 1–69. [Google Scholar] [CrossRef]
  18. Longhurst, A.R. A review of the Notostraca. Bull. Br. Mus. Natl. Hist. Zool. 1955, 3, 3–57. [Google Scholar] [CrossRef]
  19. Packard, A.S. Preliminary Notice of North American Phyllopoda; Kessinger Publishing, LLC: Whitefish, MT, USA, 1871; Volume 2, pp. 108–113. [Google Scholar]
  20. Baek, S.Y.; Kim, S.K.; Ryu, S.H.; Suk, H.Y.; Choi, E.H.; Jang, K.H.; Kwak, M.; Jun, J.; Kim, S.G.; Hwang, U.W. Population genetic structure and phylogenetic origin of Triops longicaudatus (Branchiopoda: Notostraca) on the Korean Peninsula. J. Crustac. Biol. 2013, 33, 382–391. [Google Scholar] [CrossRef]
  21. Maeda-Martínez, A.M.; Obregón-Barboza, H.; García-Velazco, H.; Murugan, G. A proposal on the phylogeny and the historical biogeography of the tadpole shrimp Triops. Anostrac. News 2000, 8, 1–4. [Google Scholar]
  22. Murugan, G.; Maeda-Martínez, A.M.; Obregón-Barboza, H.; Hernández-Saavedra, N.Y. Molecular characterization of the tadpole shrimp Triops (Branchiopoda: Notostraca) from the Baja California Peninsula, Mexico: New insights on species diversity and phylogeny of the genus. Hydrobiologia 2002, 486, 101–113. [Google Scholar] [CrossRef]
  23. Tladi, M.; Wasserman, R.J.; Cuthbert, R.N.; Dalu, T.; Nyamukondiwa, C. Thermal limits and preferences of large branchiopods (Branchiopoda: Anostraca and Spinicaudata) from temporary wetland arid zone systems. J. Therm. Biol. 2021, 99, 102997. [Google Scholar] [CrossRef]
  24. Brendonck, L. Diapause, quiescence, hatching requirements: What we can learn from large freshwater branchiopods (Crustacea: Branchiopoda: Anostraca, Notostraca, Conchostraca). Hydrobiologia 1996, 320, 85–97. [Google Scholar] [CrossRef]
  25. Sun, X.Y.; Cheng, J.H. Characterization of the complete mitochondrial genome of Chinese Triops granarius and implications for species delimitation. Int. J. Biol. Macromol. 2019, 135, 734–744. [Google Scholar] [CrossRef] [PubMed]
  26. Sun, X.Y.; Cheng, J.H. Comparative Mitogenomic Analyses and New Insights into the Phylogeny of Thamnocephalidae (Branchiopoda: Anostraca). Genes 2022, 13, 1765. [Google Scholar] [CrossRef] [PubMed]
  27. Rozas, J.; Sánchez-DelBarrio, J.C.; Messeguer, X.; Rozas, R. DnaSP, DNA polymorphism analyses by the coalescent and other methods. Bioinformatics 2003, 19, 2496–2497. [Google Scholar] [CrossRef] [PubMed]
  28. Xia, X.H. DAMBE6: New tools for microbial genomics, phylogenetics, and molecular evolution. J. Hered. 2017, 108, 431–437. [Google Scholar] [CrossRef]
  29. Kumar, S.; Stecher, G.; Li, M.; Knyaz, C.; Tamura, K. MEGA X: Molecular evolutionary genetics analysis across computing platforms. Mol. Biol. Evol. 2018, 35, 1547–1549. [Google Scholar] [CrossRef]
  30. Leigh, J.W.; Bryant, D. PopART: Full-feature software for haplotype network construction. Methods Ecol. Evol. 2015, 6, 1110–1116. [Google Scholar] [CrossRef]
  31. Posada, D. jModelTest: Phylogenetic model averaging. Mol. Biol. Evol. 2008, 25, 1253–1256. [Google Scholar] [CrossRef]
  32. Ronquist, F.; Teslenko, M.; van der Mark, P.; Ayres, D.L.; Darling, A.; Höhna, S.; Huelsenbeck, J.P. MrBayes 3.2: Efficient Bayesian phylogenetic inference and model choice across a large model space. Syst. Biol. 2012, 61, 539–542. [Google Scholar] [CrossRef]
  33. Stamatakis, A. RAxML-VI-HPC: Maximum likelihood-based phylogenetic analyses with thousands of taxa and mixed models. Bioinformatics 2006, 22, 2688–2690. [Google Scholar] [CrossRef]
  34. Yang, Z. PAML 4: Phylogenetic Analysis by Maximum Likelihood. Mol. Biol. Evol. 2007, 24, 1586–1591. [Google Scholar] [CrossRef]
  35. Pond, S.L.K.; Poon, A.F.Y.; Velazquez, R.; Weaver, S.; Hepler, N.L.; Murrell, B.; Shank, S.D.; Magalis, B.R.; Bouvier, D.; Nekrutenko, A.; et al. HyPhy 2.5—A customizable platform for evolutionary hypothesis testing using phylogenies. Mol. Biol. Evol. 2020, 37, 295–299. [Google Scholar] [CrossRef] [PubMed]
  36. Pond, S.L.K.; Frost, S.D.W.; Muse, S.V. HyPhy: Hypothesis testing using phylogenies. Bioinformatics 2005, 21, 676–679. [Google Scholar] [CrossRef] [PubMed]
  37. Murrell, B.; Moola, S.; Mabona, A.; Weighill, T.; Sheward, D.; Pond, S.L.K.; Scheffler, K. FUBAR: A fast, unconstrained Bayesian AppRoximation for inferring selection. Mol. Biol. Evol. 2013, 30, 1196–1205. [Google Scholar] [CrossRef] [PubMed]
  38. Weaver, S.; Shank, S.D.; Spielman, S.J.; Li, M.; Muse, S.V.; Pond, S.L.K. Datamonkey 2.0: A modern web application for characterizing selective and other evolutionary processes. Mol. Biol. Evol. 2018, 35, 773–777. [Google Scholar] [CrossRef] [PubMed]
  39. Murrell, B.; Wertheim, J.O.; Moola, S.; Weighill, T.; Scheffler, K.; Pond, S.L.K. Detecting individual sites subject to episodic diversifying selection. PLoS Genet. 2012, 8, e1002764. [Google Scholar] [CrossRef]
  40. Horn, R.L.; Cowley, D.E. Evolutionary relationships within Triops (Branchiopoda: Notostraca) using complete mitochondrial genomes. J. Crustac. Biol. 2014, 34, 795–800. [Google Scholar] [CrossRef]
  41. Gan, H.M.; Wasserman, R.J.; Dalu, T.; Rogers, D.C. The complete mitogenome of a South African cryptic species of tadpole shrimp within the Triops granarius (Lucas, 1864) species group. Mitochondrial DNA Part B 2019, 4, 455–456. [Google Scholar] [CrossRef]
  42. Adamowicz, S.J.; Purvis, A. How many branchiopod crustacean species are there? Quantifying the components of underestimation. Global Ecol. Biogeogr. 2005, 14, 455–468. [Google Scholar] [CrossRef]
  43. Murugan, G.; Obregón-Barboza, H.; Maeda-Martínez, A.M.; Timms, B.V. Co-occurrence of two tadpole shrimp, Triops cf. australiensis (Branchiopoda: Notostraca), lineages in middle Paroo, north-western New South Wales, with the first record of Triops hermaphrodites for the Australian continent. Aust. J. Zool. 2009, 57, 77–84. [Google Scholar] [CrossRef]
  44. Stoeckle, B.C.; Cowley, D.E.; Schaack, Y.; Macdonald, K.S., III; Sallenave, R.; Kuehn, R. Microsatellites for North American species of Triops (Branchiopoda: Notostraca). J. Crustac. Biol. 2013, 33, 48–55. [Google Scholar] [CrossRef]
  45. Horn, R.L.; Cowley, D.E. Self-fertilization and the role of males in populations of tadpole shrimp (Branchiopoda: Notostraca: Triops). J. Hered. 2016, 107, 518–526. [Google Scholar] [CrossRef] [PubMed]
  46. Melo-Ferreira, J.; Vilela, J.; Fonseca, M.M.; da Fonseca, R.R.; Boursot, P.; Alves, P.C. The elusive nature of adaptive mitochondrial DNA evolution of an arctic lineage prone to frequent introgression. Genome Biol. Evol. 2014, 6, 886–896. [Google Scholar] [CrossRef] [PubMed]
  47. Da Fonseca, R.R.; Johnson, W.E.; O’Brien, S.J.; Ramos, M.; Antunes, A. The adaptive evolution of the mammalian mitochondrial genome. BMC Genomics 2008, 9, 119. [Google Scholar] [CrossRef] [PubMed]
  48. Stier, A.; Massemin, S.; Criscuolo, F. Chronic mitochondrial uncoupling treatment prevents acute cold-induced oxidative stress in birds. J. Comp. Physiol. B. 2014, 184, 1021–1029. [Google Scholar] [CrossRef]
  49. Guo, H.; Yang, H.; Tao, Y.; Tang, D.; Wu, Q.; Wang, Z.; Tang, B. Mitochondrial OXPHOS genes provides insights into genetics basis of hypoxia adaptation in anchialine cave shrimps. Genes Genom. 2018, 40, 1169–1180. [Google Scholar] [CrossRef]
  50. Palozzi, J.M.; Jeedigunta, S.P.; Hurd, T.R. Mitochondrial DNA Purifying Selection in Mammals and Invertebrates. J. Mol. Biol. 2018, 430, 4834–4848. [Google Scholar] [CrossRef]
  51. Tieleman, B.I.; Versteegh, M.A.; Fries, A.; Helm, B.; Dingemanse, N.J.; Gibbs, H.L.; Williams, J.B. Genetic modulation of energy metabolism in birds through mitochondrial function. Proc. Biol. Sci. 2009, 276, 1685–1693. [Google Scholar] [CrossRef]
  52. Noll, D.; Leon, F.; Brandt, D.; Pistorius, P.; Le Bohec, C.; Bonadonna, F.; Trathan, P.N.; Barbosa, A.; Rey, A.R.; Dantas, G.P.M.; et al. Positive selection over the mitochondrial genome and its role in the diversification of gentoo penguins in response to adaptation in isolation. Sci. Rep. 2022, 12, 3767. [Google Scholar] [CrossRef]
  53. Pavlova, A.; Gan, H.M.; Lee, Y.; Austin, C.M.; Gilligan, D.M.; Lintermans, M.; Sunnucks, P. Purifying selection and genetic drift shaped Pleistocene evolution of the mitochondrial genome in an endangered Australian freshwater fish. Heredity 2017, 118, 466–476. [Google Scholar] [CrossRef]
  54. Awadi, A.; Ben Slimen, H.; Schaschl, H.; Knauer, F.; Suchentrunk, F. Positive selection on two mitochondrial coding genes and adaptation signals in hares (genus Lepus) from China. BMC Ecol. Evol. 2021, 21, 100. [Google Scholar] [CrossRef] [PubMed]
  55. Shen, Y.Y.; Liang, L.; Zhu, Z.H.; Zhou, W.P.; Irwin, D.M.; Zhang, Y.P. Adaptive Evolution of Energy Metabolism Genes and the Origin of Flight in Bats. Proc. Natl. Acad. Sci. USA 2010, 107, 8666–8671. [Google Scholar] [CrossRef] [PubMed]
  56. Consuegra, S.; John, E.; Verspoor, E.; De Leaniz, C.G. Patterns of natural selection acting on the mitochondrial genome of a locally adapted fish species. Genet. Sel. Evol. 2015, 47, 58. [Google Scholar] [CrossRef] [PubMed]
  57. Ma, C.; Hu, R.; Costa, C.; Li, J. Genetic drift and purifying selection shaped mitochondrial genome variation in the high royal jelly-producing honeybee strain (Apis mellifera ligustica). Front. Genet. 2022, 13, 835967. [Google Scholar] [CrossRef] [PubMed]
  58. Paland, S.; Lynch, M. Transitions to asexuality result in excess amino acid substitutions. Science 2006, 311, 990–992. [Google Scholar] [CrossRef]
  59. Meiklejohn, C.D.; Montooth, K.L.; Rand, D.M. Positive and negative selection on the mitochondrial genome. Trends Genet. 2007, 23, 259–263. [Google Scholar] [CrossRef]
  60. Crease, T.J. The complete sequence of the mitochondrial genome of Daphnia pulex (Cladocera: Crustacea). Gene 1999, 233, 89–99. [Google Scholar] [CrossRef]
  61. Geng, X.; Cheng, R.; Deng, D.; Zhang, H. The complete mitochondrial DNA genome of Chinese Daphnia carinata (Cladocera: Daphniidae). Mitochondrial DNA Part B 2016, 1, 323–325. [Google Scholar] [CrossRef][Green Version]
  62. Cheng, R.; Deng, B.; Wang, Y.; Geng, X.; Li, J.; Zhang, X.; Peng, S.; Deng, D.; Zhang, H. Complete mitochondrial genome sequence of Daphnia magna (Crustacea: Cladocera) from Huaihe in China. J. Lake Sci. 2016, 28, 414–420. [Google Scholar]
  63. Perez, M.L.; Valverde, J.R.; Batuecas, B.; Amat, F.; Marco, R.; Garesse, R. Speciation in the Artemia genus: Mitochondrial DNA analysis of bisexual and parthenogenetic brine shrimps. J. Mol. Evol. 1994, 38, 156–168. [Google Scholar] [CrossRef]
  64. Zhang, H.; Luo, Q.; Sun, J.; Liu, F.; Wu, G.; Yu, J.; Wang, W. Mitochondrial genome sequences of Artemia tibetiana and Artemia urmiana: Assessing molecular changes for high plateau adaptation. Sci. China Life Sci. 2013, 56, 440–452. [Google Scholar] [CrossRef] [PubMed]
  65. Luchetti, A.; Forni, G.; Skaist, A.M.; Wheelan, S.J.; Mantovani, B. Mitochondrial genome diversity and evolution in Branchiopoda (Crustacea). Zool. Lett. 2019, 5, 15. [Google Scholar] [CrossRef] [PubMed]
  66. Umetsu, K.; Iwabuchi, N.; Yuasa, I.; Saitou, N.; Clark, P.F.; Boxshall, G.; Osawa, M.; Igarashi, K. Complete mitochondrial DNA sequence of a tadpole shrimp (Triops cancriformis) and analysis of museum samples. Electrophoresis. 2002, 23, 4080–4084. [Google Scholar] [CrossRef] [PubMed]
  67. Gan, H.M.; Tan, M.H.; Lee, Y.P.; Austin, C.M. The complete mitogenome of the Australian tadpole shrimp Triops australiensis (Spencer and Hall, 1895) (Crustacea: Branchiopoda: Notostraca). Mitochondrial DNA Part A 2016, 27, 2028–2029. [Google Scholar] [CrossRef] [PubMed]
  68. Cook, C.E.; Yue, Q.; Akam, M. Mitochondrial genomes suggest that hexapods and crustaceans are mutually paraphyletic. Proc. Biol. Sci. 2005, 272, 1295–1304. [Google Scholar] [CrossRef]
  69. Ryu, J.S.; Hwang, U.W. Complete mitochondrial genome of the longtail tadpole shrimp Triops longicaudatus (Crustacea, Branchiopoda, Notostraca). Mitochondrial DNA 2010, 21, 170–172. [Google Scholar] [CrossRef]
  70. Castellucci, F.; Luchetti, A.; Mantovani, B. Exploring mitogenome evolution in Branchiopoda (Crustacea) lineages reveals gene order rearrangements in Cladocera. Sci. Rep. 2022, 12, 4931. [Google Scholar] [CrossRef]
  71. Perna, N.T.; Kocher, T.D. Patterns of nucleotide composition at fourfold degenerate sites of animal mitochondrial genomes. J. Mol. Evol. 1995, 41, 353–358. [Google Scholar] [CrossRef]
Figure 1. Geographic distribution of the three lineages of the Triops longicaudatus complex (based on data in Table S1).
Figure 1. Geographic distribution of the three lineages of the Triops longicaudatus complex (based on data in Table S1).
Diversity 16 00715 g001
Figure 2. (a) Maximum likelihood (ML) and Bayesian trees of the T. longicaudatus complex based on the concatenated cox1 and nad1 sequences. ML bootstrap values and the Bayesian posterior probabilities are on the nodes. (b) Cox1-based haplotype network for all three lineages of the T. longicaudatus complex based on the median-joining network. (c) Nad1-based haplotype network for all three lineages of the T. longicaudatus complex based on the median-joining network. Black circles represent missing haplotypes.
Figure 2. (a) Maximum likelihood (ML) and Bayesian trees of the T. longicaudatus complex based on the concatenated cox1 and nad1 sequences. ML bootstrap values and the Bayesian posterior probabilities are on the nodes. (b) Cox1-based haplotype network for all three lineages of the T. longicaudatus complex based on the median-joining network. (c) Nad1-based haplotype network for all three lineages of the T. longicaudatus complex based on the median-joining network. Black circles represent missing haplotypes.
Diversity 16 00715 g002
Figure 3. Combined maximum likelihood (ML) and Bayesian trees of Notostraca based on mitochondrial nucleotide of 13 PCGs datasets with Daphnia and Artemia as outgroups. Numbers on each node indicate the bootstrap support values/Bayesian posterior probabilities.
Figure 3. Combined maximum likelihood (ML) and Bayesian trees of Notostraca based on mitochondrial nucleotide of 13 PCGs datasets with Daphnia and Artemia as outgroups. Numbers on each node indicate the bootstrap support values/Bayesian posterior probabilities.
Diversity 16 00715 g003
Figure 4. Percentage of sites under neutral evolution and the dN/dS ratios of each mitochondrial gene within the Triops longicaudatus complex.
Figure 4. Percentage of sites under neutral evolution and the dN/dS ratios of each mitochondrial gene within the Triops longicaudatus complex.
Diversity 16 00715 g004
Figure 5. Average ω of each mt PCG estimated by the branch model analysis (M0 vs. M2) of the hermaphroditic and gonochoric lineages of the T. longicaudatus complex. * p < 0.05. ∞: extremely high value (999).
Figure 5. Average ω of each mt PCG estimated by the branch model analysis (M0 vs. M2) of the hermaphroditic and gonochoric lineages of the T. longicaudatus complex. * p < 0.05. ∞: extremely high value (999).
Diversity 16 00715 g005
Table 1. Selection signature in codons of OXPHOS mitochondrial genes using two methods: FUBAR and MEME.
Table 1. Selection signature in codons of OXPHOS mitochondrial genes using two methods: FUBAR and MEME.
OXPHOS ComplexPervasive Positive Selection (FUBAR)Episodic Positive Selection (MEME)
GeneCodonAa aGeneCodonAa a
Vatp84V---
IV---cox197N
Inad1303Lnad1303L
nad5441Mnad5--
543L543L
545I545I
Aa: amino acid. a Amino acids listed are in reference to the first sequence in alignment.
Table 2. Codons that are candidates for being under positive selection based on two selection tests: FEL and CodeML. Sites under positive selection as determined by BEB analysis within the site models (M7 vs. M8). Amino acid refers to IUPAC amino acid codes. SM: site model; LRT: likelihood ratio test; FEL: fixed effects likelihood; and TL: T. longicaudatus complex.
Table 2. Codons that are candidates for being under positive selection based on two selection tests: FEL and CodeML. Sites under positive selection as determined by BEB analysis within the site models (M7 vs. M8). Amino acid refers to IUPAC amino acid codes. SM: site model; LRT: likelihood ratio test; FEL: fixed effects likelihood; and TL: T. longicaudatus complex.
ForegroundCodeML SMFEL (p < 0.05)
gonochoric TLGene2ΔlnLLRT p-valueCodonAa aBEBCodonAa ap-value
atp6 12T0.022
22S0.023
atp87.20.0274V0.951 *
nad18.2680.016303L0.997 **
nad2 199T0.030
nad3 6V0.0153
nad515.4100.000441M0.967 *
445M0.029
477G0.038
480F0.032
15.4100.000543L0.991 **
562M0.030
hermaphroditic TLatp87.20.0274V0.951 *4V0.040
nad18.2680.016303L0.997 **
nad2 309N0.039
nad515.4100.000441M0.967 *
15.4100.000543L0.991 **543L0.047
* BEB > 95%, ** > 99%. Aa: amino acid. a Amino acids listed are in reference to the first sequence in alignment.
Disclaimer/Publisher’s Note: The statements, opinions and data contained in all publications are solely those of the individual author(s) and contributor(s) and not of MDPI and/or the editor(s). MDPI and/or the editor(s) disclaim responsibility for any injury to people or property resulting from any ideas, methods, instructions or products referred to in the content.

Share and Cite

MDPI and ACS Style

Sun, X.; Kozai, T. Different Selection Levels of Mitogenomes: New Insights into Species Differentiation of the Triops longicaudatus (LeConte, 1846) Complex (Branchiopoda: Notostraca). Diversity 2024, 16, 715. https://doi.org/10.3390/d16120715

AMA Style

Sun X, Kozai T. Different Selection Levels of Mitogenomes: New Insights into Species Differentiation of the Triops longicaudatus (LeConte, 1846) Complex (Branchiopoda: Notostraca). Diversity. 2024; 16(12):715. https://doi.org/10.3390/d16120715

Chicago/Turabian Style

Sun, Xiaoyan, and Takeshi Kozai. 2024. "Different Selection Levels of Mitogenomes: New Insights into Species Differentiation of the Triops longicaudatus (LeConte, 1846) Complex (Branchiopoda: Notostraca)" Diversity 16, no. 12: 715. https://doi.org/10.3390/d16120715

APA Style

Sun, X., & Kozai, T. (2024). Different Selection Levels of Mitogenomes: New Insights into Species Differentiation of the Triops longicaudatus (LeConte, 1846) Complex (Branchiopoda: Notostraca). Diversity, 16(12), 715. https://doi.org/10.3390/d16120715

Note that from the first issue of 2016, this journal uses article numbers instead of page numbers. See further details here.

Article Metrics

Back to TopTop