Diversity of Gut Microbes in Adult Vespa velutina (Asian Hornet) Carcasses Killed by Natural Causes
Abstract
:1. Introduction
2. Materials and Methods
2.1. Materials Used
2.1.1. Adult Vespa velutina Sampling Method
2.1.2. Gut Dissection
2.2. DNA Extraction, PCR and Data Analysis
2.3. Isolation, Purification, and Identification of Cultural Microorganisms
3. Analysis of Results
3.1. Sequence Mosaic Assembly and OTU Clustering Analysis
3.2. Alpha and Beta Diversity Analysis of Gut Bacteria and Fungi
3.3. Identification of Fungi and Bacteria in the Gut of Adult V. velutina
3.4. Differences in Gut Bacteria and Fungi between VN and VA
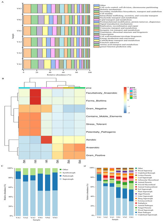
3.5. Function Prediction
3.6. Isolation and Identification of Culturable Microorganisms
4. Discussion
4.1. The Gut Bacteria over Fungi in Adult V. velutina
4.2. The VA1 Is a Potential Pathogenic Bacteria of Adult V. velutina
5. Conclusions
Author Contributions
Funding
Institutional Review Board Statement
Data Availability Statement
Conflicts of Interest
References
- Chi, L.; Li, Q.; Ma, L. Bionomics of Vespa velutina Lepeletier (Hymenoptera: Vespidae). J. Yunnan Agric. Univ. 2019, 34, 933–941. (In Chinese) [Google Scholar]
- Ueno, T. Flower-Visiting by the Invasive Hornet Vespa velutina nigrithorax (Hymenoptera: Vespidae). Int. J. Chem. Environ. Biol. Sci. 2015, 3, 444–448. [Google Scholar]
- Yang, Q.; Zhao, R.; Liu, X.; Guo, M.; Chen, X. Inhibitory Effects of Vespa velutina Extract on HepG2 Human Hepatoma Cells. J. Dali Univ. 2021, 6, 34–38. (In Chinese) [Google Scholar]
- Zhao, P.; Chang, M.; Luo, J.; Jiang, X. Approach-avoidance response of Vespa velutina workers to different plant extracts. J. For. Environ. 2021, 41, 76–81. (In Chinese) [Google Scholar]
- Bertolino, S.; Lioy, S.; Laurino, D.; Manino, A.; Porporato, M. Spread of the invasive yellow-legged hornet Vespa velutina (Hymenoptera: Vespidae) in Italy. Appl. Entomol. Zool. 2016, 51, 589–597. [Google Scholar] [CrossRef]
- Kishi, S.; Goka, K. Review of the invasive yellow-legged hornet, Vespa velutina nigrithorax (Hymenoptera: Vespidae), in Japan and its possible chemical control. Appl. Entomol. Zool. 2017, 52, 361–368. [Google Scholar] [CrossRef]
- Kamada, N.; Chen, G.Y.; Inohara, N.; Núñez, G. Control of pathogens and pathobionts by the gut microbiota. Nat. Immunol. 2013, 14, 685–690. [Google Scholar] [CrossRef]
- Ayres, J.S.; Schneider, D.S. Two ways to survive an infection: What resistance and tolerance can teach us about treatments for infectious diseases. Nat. Rev. Immunol. 2008, 8, 889. [Google Scholar]
- Zhong, Y.; Zou, D.; Liao, W.; Huang, N.; Luo, J. Comparison and Analysis of Diversified Intestinal Flora of Buzura suppressaria Larvae and Endophytes in Eucalyptus Leaves. J. For. Environ. 2021, 34, 10. (In Chinese) [Google Scholar]
- Fogarty, C.; Burgess, C.M.; Cotter, P.D.; Cabrera-Rubio, R.; Whyte, P.; Smyth, C.; Bolton, D.J. Diversity and composition of the gut microbiota of Atlantic salmon (Salmo salar) farmed in Irish waters. J. Appl. Microbiol. 2019, 127, 648–657. [Google Scholar] [CrossRef]
- Polenogova, O.V.; Kabilov, M.R.; Tyurin, M.V.; Rotskaya, U.N.; Krivopalov, A.V.; Morozova, V.V.; Mozhaitseva, K.; Kryukova, N.A.; Alikina, T.; Kryukov, V.Y.; et al. Parasitoid envenomation alters the Galleria mellonella midgut microbiota and immunity, thereby promoting fungal infection. Sci. Rep. 2019, 9, 4012. [Google Scholar] [CrossRef] [PubMed]
- Thong-On, A.; Suzuki, K.; Noda, S.; Inoue, J.I.; Kajiwara, S.; Ohkuma, M. Isolation and characterization of anaerobic bacteria for symbiotic recycling of uric acid nitrogen in the gut of various termites. Microbes Environ. 2012, 27, 186–192. [Google Scholar] [CrossRef]
- Huang, Z.; Qiu, J.; Li, J.; Xu, D.; Liu, Q. Exploration of microbial diversity based on 16S rRNA gene sequence analysis. Acta Microbiol. Sin. 2021, 61, 1044–1063. [Google Scholar]
- Amann, R.I.; Ludwig, W.; Schleifer, K.H. Phylogenetic identification and in situ detection of individual microbial cells without cultivation. Microbiol. Rev. 1995, 59, 143–169. [Google Scholar] [CrossRef] [PubMed]
- Steen, A.D.; Crits-Christoph, A.; Carini, P.; DeAngelis, K.M.; Fierer, N.; Lloyd, K.G.; Thrash, J.C. High proportions of bacteria and archaea across most biomes remain uncultured. ISME J. 2019, 13, 3126–3130. [Google Scholar] [CrossRef]
- The Human Microbiome Project Consortium. Structure, function and diversity of the healthy human microbiome. Nature 2012, 486, 207–214. [Google Scholar] [CrossRef]
- The Integrative HMP (iHMP) Research Network Consortium. The integrative human microbiome project. Nature 2019, 569, 641–648. [Google Scholar] [CrossRef]
- Turnbaugh, P.J.; Ley, R.E.; Hamady, M.; Fraser-Liggett, C.M.; Knight, R.; Gordon, J.I. The human microbiome project. Nature 2007, 449, 804–810. [Google Scholar] [CrossRef]
- Zhang, L.; Liu, F.; Wang, X.-L.; Wang, P.H.; Ma, S.L.; Yang, Y.; Ye, W.-G.; Diao, Q.-Y.; Dai, P.-L. Midgut Bacterial Communities of Vespa velutina Lepeletier (Hymenoptera: Vespidae). Front. Ecol. Evol. 2022, 10, 934054. [Google Scholar] [CrossRef]
- Cini, A.; Meriggi, N.; Bacci, G.; Cappa, F.; Vitali, F.; Cavalieri, D.; Cervo, R. Gut microbial composition in different castes and developmental stages of the invasive hornet Vespa velutina nigrithorax. Sci. Total Environ. 2020, 745, 140873. [Google Scholar] [CrossRef]
- Tu, Y.; Lu, B.; Zhang, Y.; Jiang, D.; Qi, K. Preliminary identification and functional analysis of larval gut bacteria in Opisina arenosella Walker. J. Biosaf. 2020, 29, 258–263. (In Chinese) [Google Scholar]
- Jia, F.; Zhou, Z.; Zhao, W.; Sun, H.; Yao, Y. Diversity of Gut Microorganisms in Natural Population of Agrilus mali (Coleoptera: Buprestidae). Sci. Silvae Sin. 2022, 58, 86–96. (In Chinese) [Google Scholar]
- Zhang, J.; Zhu, B.; Xu, C.; Ding, X.; Li, J.F.; Zhang, X.G.; Lu, Z.H. Strategy of selecting 16S rRNA hypervariable regions for matagenome-phylogenetic marker genes based analysis. Chin. J. Appl. Ecol. 2015, 26, 3545–3553. (In Chinese) [Google Scholar] [CrossRef]
- Zeng, W.; Cheng, X.; Bi, L.; Lu, Y.; Chen, X.; Zhao, Z.; Zhang, Z. Analysis of Endophytic Bacteria Species in Cinnamon Leaves and Twigs under Different Pretreatment Methods. J. Southwest For. Univ. 2022, 42, 23–29. (In Chinese) [Google Scholar]
- Kou, R.; Dou, F.; Li, H.; Zhou, Z.; Long, J.; Huang, D. Gut bacterial divergence between different larval instars of Andrena camellia Wu (Hymenoptera: Andrenidae). J. Environ. Entomol. 2022, 44, 402–413. (In Chinese) [Google Scholar]
- Buchanan, R.E.; Gibbons, N.E. Berger’s Handbook for Bacterial Identification, 8th ed.; Science Press: Beijing, China, 1984. (In Chinese) [Google Scholar]
- Wei, J. Fungal Identification Handbook; Shanghai Science and Technology Press: Shanghai, China, 1979. (In Chinese) [Google Scholar]
- Li, X.; Wang, J.; Sha, J. Screening and identification of a cellulose degrading fungus. Feed Res. 2019, 42, 83–86. (In Chinese) [Google Scholar]
- Douglas, A.E. The molecular basis of bacterial–insect symbiosis. J. Mol. Biol. 2014, 426, 3830–3837. [Google Scholar] [CrossRef]
- Engel, P.; Moran, N.A. The gut microbiota of insects–diversity in structure and function. FEMS Microbiol. Rev. 2013, 37, 699–735. [Google Scholar] [CrossRef]
- Stecher, B.; Hardt, W.-D. Mechanisms controlling pathogen colonization of the gut. Curr. Opin. Microbiol. 2011, 14, 82–91. [Google Scholar] [CrossRef]
- Suárez-Moo, P.; Cruz-Rosales, M.; Ibarra-Laclette, E.; Desgarennes, D.; Huerta, C.; Lamelas, A. Diversity and Composition of the Gut Microbiota in the Developmental Stages of the Dung Beetle Copris incertus Say (Coleoptera, Scarabaeidae). Front. Microbiol. 2020, 11, 1698. [Google Scholar] [CrossRef]
- Wang, X.; Gao, Q.; Wang, W.; Wang, X.; Lei, C.; Zhu, F. The gut bacteria across life stages in the synanthropic fly Chrysomya megacephala. BMC Microbiol. 2018, 18, 131. [Google Scholar] [CrossRef] [PubMed]
- Ewers, C.; Janssen, T.; Wieler, L.H. Avian pathogenic Escherichia coli (APEC). Berl. Und Munch. Tierarztl. Wochenschr. 2003, 116, 381–395. [Google Scholar]
- Jeong, H.U.; Mun, H.Y.; Oh, H.K.; Kim, S.B.; Yang, K.Y.; Kim, I.; Lee, H.B. Evaluation of insecticidal activity of a bacterial strain, Serratia sp. EML-SE1 against diamondback moth. J. Microbiol. 2010, 48, 541–545. [Google Scholar] [CrossRef] [PubMed]
- Mohan, M.; Selvakumar, G.; Sushil, S.N.; Bhatt, J.C.; Gupta, H.S. Entomopathogenicity of endophytic Serratia marcescens strain SRM against larvae of Helicoverpa armigera (Noctuidae: Lepidoptera). World J. Microbiol. Biotechnol. 2011, 27, 2545–2551. [Google Scholar] [CrossRef]
- Cheng, Y.; Zhao, W.; Lin, R.; Yao, Y.; Yu, S.; Zhou, Z.; Zhang, X.; Gao, Y.; Huai, W. Fusarium species in declining wild apple forests on the northern slope of the Tian Shan Mountains in north-western China. For. Pathol. 2019, 49, e12542. [Google Scholar] [CrossRef]
- Yang, W.; Chen, Y.; Chen, X.; Yao, Y.; Zhou, Y. A New Disease of Tea Plant Caused by Phoma adianticola. J. Tea Sci. 2016, 36, 59–67. [Google Scholar]





| Sample Number | Gene | Number of Raw Tags | Number of Valid Tags | Number of OTUs | Number of Taxa of Different Taxonomic Categories | ||||
|---|---|---|---|---|---|---|---|---|---|
| Phylum | Class | Orders | Family | Genus | |||||
| VA1 | ITS1 | 79,892 | 79,633 | 95 | 8 | 20 | 33 | 46 | 54 |
| 16S rRNA | 80,157 | 79,993 | 113 | 15 | 22 | 47 | 69 | 87 | |
| VA2 | ITS1 | 79,967 | 79,798 | 120 | 7 | 18 | 34 | 46 | 63 |
| 16S rRNA | 80,137 | 80,006 | 299 | 21 | 40 | 97 | 145 | 186 | |
| VA3 | ITS1 | 80,060 | 79,870 | 84 | 7 | 15 | 27 | 40 | 51 |
| 16S rRNA | 79,953 | 79,803 | 1896 | 36 | 82 | 218 | 375 | 688 | |
| VN1 | ITS1 | 80,221 | 79,908 | 1302 | 13 | 44 | 27 | 40 | 51 |
| 16S rRNA | 80,323 | 80,162 | 73 | 11 | 15 | 30 | 37 | 44 | |
| VN2 | ITS1 | 80,021 | 79,655 | 1302 | 13 | 45 | 100 | 197 | 345 |
| 16S rRNA | 79,939 | 79,765 | 3254 | 39 | 101 | 30 | 37 | 44 | |
| VN3 | ITS1 | 80,006 | 79,669 | 1425 | 13 | 51 | 109 | 234 | 406 |
| 16S rRNA | 79,947 | 79,764 | 3183 | 41 | 113 | 261 | 504 | 886 | |
| Groups | Sample Code | Diversity Index | ||||
|---|---|---|---|---|---|---|
| Ace | Chao1 | Shannon | Simpson | Coverage | ||
| Fungi | VA1 | 96.44 | 95.19 | 2.05 | 0.69 | 0.9999 |
| VA2 | 120.62 | 120.04 | 0.54 | 0.11 | 1.0000 | |
| VA3 | 84.87 | 84.16 | 1.81 | 0.57 | 1.0000 | |
| VN1 | 1326.43 | 1326.13 | 8.53 | 0.99 | 1.0000 | |
| VN3 | 1302.41 | 1302.16 | 8.62 | 0.99 | 1.0000 | |
| VN3 | 1426.06 | 1425.10 | 8.36 | 0.99 | 0.9999 | |
| Bacteria | VA1 | 113.00 | 113.00 | 1.51 | 0.44 | 1.0000 |
| VA2 | 303.32 | 299.72 | 2.67 | 0.71 | 0.9998 | |
| VA3 | 1896.17 | 1896.00 | 8.15 | 0.98 | 1.0000 | |
| VN1 | 73.71 | 73.04 | 1.31 | 0.51 | 1.0000 | |
| VN3 | 3254.32 | 3254.00 | 10.08 | 1.00 | 1.0000 | |
| VN3 | 3183.23 | 3183.00 | 10.26 | 1.00 | 1.0000 | |
| Category | Description | Sample (%) | |||||
|---|---|---|---|---|---|---|---|
| VA1 | VA2 | VA3 | VN1 | VN2 | VN3 | ||
| R | Genus function prediction only | 0.1107 | 0.1149 | 0.1148 | 0.1084 | 0.1123 | 0.1112 |
| E | Amino acid transport and metabolism | 0.1092 | 0.0935 | 0.0937 | 0.0895 | 0.1066 | 0.0986 |
| S | Function unknown | 0.0887 | 0.0750 | 0.0733 | 0.0871 | 0.0934 | 0.0749 |
| G | Carbohydrate transport and metabolism | 0.1050 | 0.0615 | 0.0612 | 0.0841 | 0.0720 | 0.0677 |
| C | Energy production and conversion | 0.0661 | 0.0642 | 0.0647 | 0.0652 | 0.0626 | 0.0648 |
| M | Cell wall/membrane/envelope biogenesis | 0.0549 | 0.0649 | 0.0659 | 0.0683 | 0.0618 | 0.0639 |
| K | Transcription | 0.0671 | 0.0643 | 0.0642 | 0.0581 | 0.0646 | 0.0632 |
| J | Translation, ribosomal structure, and biogenesis | 0.0456 | 0.0733 | 0.0744 | 0.0598 | 0.0510 | 0.0710 |
| P | Inorganic ion transport and metabolism | 0.0735 | 0.0507 | 0.0502 | 0.0546 | 0.0649 | 0.0553 |
| H | Coenzyme transport and metabolism | 0.0448 | 0.0482 | 0.0486 | 0.0486 | 0.0466 | 0.0497 |
| L | Replication, recombination, and repair | 0.0392 | 0.0485 | 0.0489 | 0.0481 | 0.0335 | 0.0466 |
| T | Signal transduction mechanisms | 0.0347 | 0.0419 | 0.0412 | 0.0350 | 0.0449 | 0.0400 |
| O | Posttranslational modification, protein turnover, and chaperones | 0.0335 | 0.0396 | 0.0396 | 0.0416 | 0.0341 | 0.0394 |
| I | Lipid transport and metabolism | 0.0240 | 0.0360 | 0.0361 | 0.0259 | 0.0338 | 0.0331 |
| F | Nucleotide transport and metabolism | 0.0242 | 0.0300 | 0.0303 | 0.0287 | 0.0225 | 0.0299 |
| U | Intracellular trafficking, secretion, and vesicular transport | 0.0222 | 0.0256 | 0.0255 | 0.0321 | 0.0256 | 0.0251 |
| N | Cell motility | 0.0119 | 0.0185 | 0.0180 | 0.0224 | 0.0263 | 0.0193 |
| Q | Secondary metabolites biosynthesis, transport, and catabolism | 0.0217 | 0.0187 | 0.0186 | 0.0184 | 0.0222 | 0.0184 |
| V | Defence mechanisms | 0.0136 | 0.0190 | 0.0193 | 0.0139 | 0.0122 | 0.0166 |
| D | Cell cycle control, cell division, and chromosome partitioning | 0.0086 | 0.0109 | 0.0109 | 0.0099 | 0.0082 | 0.0107 |
| Other | Other | 0.0005 | 0.0006 | 0.0006 | 0.0003 | 0.0009 | 0.0006 |
Disclaimer/Publisher’s Note: The statements, opinions and data contained in all publications are solely those of the individual author(s) and contributor(s) and not of MDPI and/or the editor(s). MDPI and/or the editor(s) disclaim responsibility for any injury to people or property resulting from any ideas, methods, instructions or products referred to in the content. |
© 2023 by the authors. Licensee MDPI, Basel, Switzerland. This article is an open access article distributed under the terms and conditions of the Creative Commons Attribution (CC BY) license (https://creativecommons.org/licenses/by/4.0/).
Share and Cite
Pang, M.; Luo, J.; Yang, Z.; Jiang, X. Diversity of Gut Microbes in Adult Vespa velutina (Asian Hornet) Carcasses Killed by Natural Causes. Diversity 2023, 15, 1162. https://doi.org/10.3390/d15121162
Pang M, Luo J, Yang Z, Jiang X. Diversity of Gut Microbes in Adult Vespa velutina (Asian Hornet) Carcasses Killed by Natural Causes. Diversity. 2023; 15(12):1162. https://doi.org/10.3390/d15121162
Chicago/Turabian StylePang, Meiling, Ji Luo, Zhende Yang, and Xuejian Jiang. 2023. "Diversity of Gut Microbes in Adult Vespa velutina (Asian Hornet) Carcasses Killed by Natural Causes" Diversity 15, no. 12: 1162. https://doi.org/10.3390/d15121162
APA StylePang, M., Luo, J., Yang, Z., & Jiang, X. (2023). Diversity of Gut Microbes in Adult Vespa velutina (Asian Hornet) Carcasses Killed by Natural Causes. Diversity, 15(12), 1162. https://doi.org/10.3390/d15121162

