Discovery of a New Species Provides a Deeper Insight into Taxonomic Grouping of the Deep-Sea Genus Acanthephyra (Crustacea: Decapoda) †
Abstract
1. Introduction
2. Methods
2.1. Morphological Analyses
2.2. Molecular Analyses
2.3. Statistical Analyses
- -
- Proportions of the 6th pleonic somite (P6): the ratio length to height;
- -
- Relative length of the 4th pleonic somite (L4): the ratio length of this somite to carapace length;
- -
- Relative length of the 5th pleonic somite (L5): the ratio length of this somite to carapace length;
- -
- Relative length of the 6th pleonic somite (L6): the ratio length of this somite to carapace length;
- -
- The ratio length of the 4th somite to length of the 5th somite (R4/5);
- -
- The ratio length of the 4th somite to length of the 6th somite (R4/6);
- -
- The ratio length of the 5th somite to length of the 6th somite (R5/6);
- -
- The ratio length of the 4th plus 5th somite to length of the 6th somite (R4 + 5/6).
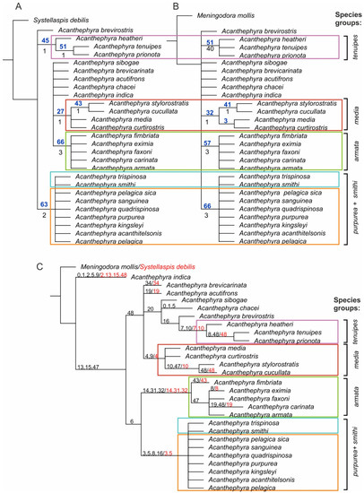
3. Results
3.1. Morphological Analyses
3.2. Molecular Analyses
- The clades “A. purpurea” and “A. smithi” were separate, which resulted in a retrieval of five species complexes (“A. purpurea” and “A. smithi” were merged on the morphological trees, four species complexes retrieved);
- Acanthephyra eximia was not nested in the clade “A. armata” (nested on the morphological trees);
- All five species complexes (“A. armata”, “A. purpurea”, “A. smithi”, “A. media”, and “A. tenuipes”) gained statistical support.
3.3. Statistical Analyses
4. Discussion
4.1. Taxonomic Implication
| 1. Rostrum with numerous dorsal teeth, all set anterior to hind margin of orbit | 2 |
| - Dorsal teeth if present, are partly set posterior to hind margin of orbit | 9 |
| 2. Sixth pleonic somite < 1.8 times as long as posterior height; telson with 3 pairs of dorsolateral spines | (“A. trispnosa” group) 3 |
| - Sixth pleonic somite > 1.9 times as long as posterior height; telson with 4–19 pairs of dorsolateral spines | (“A. purpurea” group) 4 |
| 3. Pleon with posteromedian tooth of 3rd somite much larger than that of 4th | A. trispinosa Kemp, 1939 |
| - Pleon with posteromedian tooth of 3rd somite similar that of 4th | A. smithi |
| 4. Carapace with short, sharp carina supporting branchiostegal spine | 5 |
| - Carapace with branchiostegal spine supported, if at all, by rounded ridge | 8 |
| 5. Telson armed with 4 pairs of dorsolateral spines | 6 |
| - Telson armed with 7–19 pairs of dorsolateral spines | 7 |
| 6. Pleon with posteromedian tooth on 4th somite | A. quadrispinosa |
| - Pleon without posteromedian tooth on 4th somite | A. purpurea |
| 7. Telson with 7–11 pairs of dorsolateral spines | A. pelagica |
| - Telson with 13–19 pairs of dorsolateral spines | A. acanthitelsonis |
| 8. Pleon with posteromedian tooth on 4th and 5th somites; telson with 4 pairs of dorsolateral spines | A. sanguinea |
| - Pleon without posteromedian tooth on 4th and 5th somites; telson with 5–6 pairs of dorsolateral spines | A. kingsleyi |
| 9. Telson dorsally convex in anterior part | (“A. armata” group) 10 |
| - Telson dorsally flattened or sulcate | 14 |
| 10. Carapace dorsally sinuous in lateral aspect; 1st pleonic somite without carina | 11 |
| - Carapace regularly convex in lateral aspect; 1st pleonic somite carinate | 12 |
| 11. Branchiostegal carina present | A. faxoni |
| - Branchiostegal carina absent | A. eximia |
| 12. Carapace carinate throughout length of dorsal midline | A. carinata |
| - Carapace without prominent carina on at least posterior 1/3 of dorsal midline | 13 |
| 13. Branchiostegal carina short, ~1/10 of carapace length | A. armata |
| - Branchiostegal carina long, ~1/3 of carapace length | A. fimbriata |
| 14. Anterior margin of rostrum nearly vertical (angle between ventral margin and horizontal axis> 50°) | (“A. media” group) 15 |
| - Anterior margin of rostrum oblique (angle between ventral margin and horizontal axis ≤ 45°) | 18 |
| 15. Carapace with distinct postorbital carina in the posterior half | 16 |
| - No distinct postorbital carina on carapace | 17 |
| 16. Acuminate tip of rostrum horizontal; telson with 4 pairs of dorsolateral spines | A. cucullata |
| - Acuminate tip of rostrum directed anteroventrally; telson with 3 pairs of dorsolateral spines | A. stylorostratis |
| 17. Rostrum < ½ as long as carapace, armed with dorsal 6–10 teeth | A. curtirostris |
| - Rostrum > ¾ as long as carapace, armed with 11–13 dorsal teeth | A. media |
| 18. Carapace with postorbital carina from near orbit nearly to posterior margin | A. indica |
| - Postorbital carina from near orbit nearly to posterior margin of carapace absent | 19 |
| 19. Carapace with conspicuous suprabranchial carina developed in the posterior half; branchiostegal spine set posterior of anterior margin of carapace | (“A. tenuipes” group) 20 |
| - No conspicuous suprabranchial carina developed in the posterior half of carapace; branchiostegal spine set on anterior margin of carapace | 22 |
| 20. Sharp (short) branchiostegal carina on carapace present | A. heatherisp.n. |
| - No sharp branchiostegal carina on carapace | 21 |
| 21. No carina on dorsal midline of 2nd pleonic somite; posterodorsal tooth on 3rd somite low and offset to left | A. tenuipes |
| - Dorsal midline of 2nd pleonic somite carinate, posterodorsal tooth on 3rd somite high and not offset to either side | A. prionota |
| 22. Rostral teeth (5–9) subuliform, distanced from each other | A. chacei |
| - Rostral teeth typical, saw-like | 23 |
| 23. Posteromedian tooth on 3rd pleonic somite fleshy and overreaching 4th somite | A. brevirostris |
| - Posteromedian tooth on 3rd pleonic somite not fleshy, not overreaching 4th somite | 24 |
| 24. No carina on dorsal midline of 2nd pleonic somite | A. sibogae |
| - Dorsal midline of 2nd pleonic somite carinate | 25 |
| 25. No carina on dorsal midline of 1st pleonic somite; telson with 9–13 dorsolateral spines | A. brevicarinata |
| - Dorsal midline of 1st pleonic somite carinate; telson with 5–6 dorsolateral spines | A. acutifrons |
4.2. A New Approach to Taxonomy of Acanthephyra
- Proportions of the 6th pleonic somite is 1.51–1.72 in “A. smithi” and 1.93–2.65 in “A. purpurea”;
- The ratio length of the 4th somite to length of the 6th somite is 0.88–0.92 in “A. smithi” and 0.61–0.85 in “A. purpurea”;
- The ratio length of the 4th plus 5th somite to length of the 6th somite is 1.59–1.71 in “A. smithi” and 1.22–1.58 in “A. purpurea”.
5. Conclusions
Author Contributions
Funding
Institutional Review Board Statement
Data Availability Statement
Acknowledgments
Conflicts of Interest
Appendix A
| Species | Coordinates | Other Information | Museum, Number |
|---|---|---|---|
| Acanthephyra acanthitelsonis | 1°30′ N, 10°10′ W | Atlantide-Expedition West Africa 1945–1946. St. 139, 02.05.1946, S200, 4:00. | ZMUK |
| Acanthephyra acanthytelsonis | 10°47′ N, 41°01′ W | Atlantic ocean, RV “Akademik Sergey Vavilov”, 21.10.2016, St. 2647, 800–1500 m, 20:00 | IO RAN |
| Acanthephyra acutifrons | 14°43′ N; 45°02′ W | “Professor Logatchev” 39 cruise St 215 RT, RTAK | IO RAN 39L 215 RT № 1 |
| Acanthephyra acutifrons | 8°53′ S, 159°23′ E | Oceanie, Salomon, New Georgia sound, SALOMONBOA 3, N.O. “Alis”, CP2783, prof. 1501–1545 m. 13.09.2007 | MNHN-IU-2016-9247 |
| Acanthephyra armata | 06°56′ N, 52°35′ W | N.O. “Hermano Gines” GUYANE 2014 Stn CP4405 555–597 m, MNHN-convention APA-973-1, 09.08.2014 | MNHN-IU-2013-2686 |
| Acanthephyra armata | 06°36′ N, 52°35′ W | N.O. “Hermano Gines” GUYANE 2014 Stn CP4405 555–597 m, MNHN-convention APA-973-1, 09.08.2014 | MNHN-IU-2016-9263 |
| Acanthephyra armata | 06°36′ N, 52°35′ W | N.O. “Hermano Gines” GUYANE 2014 Stn CP4405 555–597 m, MNHN-convention APA-973-1, 09.08.2014 | MNHN-IU-2016-9261 |
| Acanthephyra brevicarinata | No data | TALuD St.84 A | MNHN-IU-2018-1563 |
| Acanthephyra carinata | 05°27′ S, 145°56′ E | Papouasie Nouvelle-Guinee: Astrolabe Bay, N.O. “Alis”, BIOPAPUA. Stn CP3717, 850–945 m. 06.10.2010 | MNHN-IU-2016-9274 |
| Acanthephyra chacei | No data | Africana R/V, Cruise 060, St. A7018. 11.03.1988. South Atlantic Ocean | USNM 1113152 |
| Acanthephyra cucculata | 16° 04′ N; 46°41′ W | 39 cruise RV “Logatchev”, 14-15.03.2018, 1500–0 m | IO RAN 39L233RT № 65 |
| Acanthephyra curtirostris | 35°37′96″ E, 21°36′54″ S | Afrique, Mozambique, Canal du Mosambique, Indien, Mainbasa, “Vizconde de Eza”, CP3147. Chalut a perche, prof. 990–996 m, 12.04.2009 | MNHN-IU-2016-9280 (MNHN-Na-17146) |
| Acanthephyra curtirostris | 14°43′ N; 45°02′ W | 39 cruise RV “Logatchev” | IO RAN39L215RT, № 1 |
| Acanthephyra faxoni | 17°05′ S, 072°16′ W | SNP-1, Pacific ocean, Peru, off Southern coast. 1000 m, Jan 1972 | USNM 170562 |
| Acanthephyra faxoni | 8°11′ N, 79°03′ E | N.O. “Marion Dufresne “ SAFARI II, St.04 CP06, 1035 m | MNHN-IU-2018-1564 |
| Acanthephyra faxoni | 25°35′ S, 44°15′ E | SUD MADAGASCAR: Sud Pointe Barrow, Chalutier “Nosy Bell” stn CP 3595 821–910 m, Expedition ATIMO VATAE. 12.05.2010 | MNHN-IU-2016-9209 |
| Acanthephyra faxoni | No data | No data | MNHN-IU-2016-11791 |
| Acanthephyra fimbriata | 12°09′ N, 122°14′ E | MUSORSTOM 3, Phillipines. St. CP 136, 1404 m | MNHN-IU-2018-1565 |
| Acanthephyra heatheri | 50°35.14′ N; 130°05′ W | Canada, British Columbia, West of Cape Scott. 08.10.2006, 2125–2150 m. | RBCM 25-6-10-4(b) 007-00020-010 |
| Acanthephyra heatheri | 50°35.14′ N; 130°05′ W | Canada, British Columbia, West of Cape Scott. 08.10.2006, 2125–2150 m. | RBCM 25-6-10-4(b) 007-00020-010 |
| Acanthephyra heatheri | 50°35.14′ N; 130°05′ W | Canada, British Columbia, West of Cape Scott. 08.10.2006, 2125–2150 m. | RBCM 25-6-10-4(b) 007-00020-010 |
| Acanthephyra indica | 8°11′ N, 79°03′ E | N.O. “Marion Dufresne” SAFARI II, St.04 CP06, 1035 m | MNHN-IU-2018-1566 |
| Acanthephyra indica | 12°57′ S, 48°03′ E | Campagne MIRIKY Madagascar, “Miriky”, entre Nosy-be et Banc du Leven, Stn CP3219, 01.07.09, 906–918 m. | MNHN-IU-2009-1905 |
| Acanthephyra indica | 21°36′54″ S, 35°57′96″ E | Afrique, Mozambique, Canal du Mozambique, Indien. Mainbaza, N.O. “Vizconde de Eza”, Campagne Mainbaza. Stn. CP3147, 990–996 m. 12.04.2009. | MNHN-IU-2008-10188 |
| Acanthephyra kingsley | 10°49′ N, 41°00.5′ W | Atlantic ocean, RV”Akademik Sergey Vavilov”, 21.10.2016, St.2645, 200–800 m, 12:10 | |
| Acanthephyra media | 13°05′ N, 122°25′ E | MUSORSTOM 2, Phillipines. St. CP 42, 1580–1610 m | MNHN-IU-2018-1567 |
| Acanthephyra pelagica | 36°45′ N, 0°16′ E | DANA 1920–1922. St. 1128(1). S 200. 01.10.1921, 21.50. | ZMUK |
| Acanthephyra pelagica | 41°42′ N, 49°53′ W | Atlantic ocean, RV “AMK”, cruise 46, 22-23.09.2001, St. 4278, 0–3000 m. | IO RAN |
| Acanthephyra prionota | 13°22′ S, 47°38′ E | Madagascar Grand Shmidt 0–2000 m, 4.12.1974 | MNHN-IU-2018-1568 |
| Acanthephyra purpurea | 16° 04′ N; 46° 41′ W | “Professor Logatchev” 39 cruise St 233 | IO RAN 39L233 RT № 90 |
| Acanthephyra purpurea | 14° 40′ N; 45° 01′ W | “Professor Logatchev” 39 cruise St 178 RT, RTAK | IO RAN 39L 178RT № 93 |
| Acanthephyra quadrispinosa | 29°39′ S, 44°16′ E | Expedition ATIMO VATAE. SUD MADAGASCAR, Sud Pointe Barrow. Chalutier “Nosy Be 11”, Stn. CP 3596, 986–911 m. 12.05.2010. | MNHN-IU-2010-4285 |
| Acanthephyra quadrispinosa | 29°39′ S, 44°16′ E | Expedition ATIMO VATAE. SUD MADAGASCAR, Sud Pointe Barrow. Chalutier “Nosy Be 11”, Stn. CP 3596, 986–911 m. 12.05.2010. | MNHN-IU-2010-4285 |
| Acanthephyra sanguinea | 1°41′ N, 80°06′ E | N.O. “Marion Dufresne “ SAFARI II, St.8 CP11, 4360 m | MNHN-IU-2018-1569 |
| Acanthephyra sanguinea | 32°45′ S, 44°06′ E | Indian Ocean: Walters shoal, Plaine Sud. N.O. “Marion Dufresne”, Campagne MD208(Walters Shoal). Stn CP4914, 1598–1714 m. 11.05.2017 | MNHN-IU-2017-11196 |
| Acanthephyra sanguinea | 33°55′ S, 44°03′ E | Indian Ocean: Walters shoal, Plaine Nord-Est. N.O. “Marion Dufresne”, Campagne MD208(Walters Shoal). Stn CP4910, 986–988 m. 10.05.2017 | MNHN-IU-2016-9431 |
| Acanthephyra pelagica sica | Atlantic Ocean, R.V. “Akademik M. Keldysh”, 46 cruise. | IO RAN 19-D2 | |
| Acanthephyra pelagica sica | 37°37.8′ S, 77°51.8′ E | Chalutier Austral, Campagne de recherche 1996, Seamounts Iles Saint Paul et Amsterdam. Chalut pelagique №10. 03.07.1996. 17:15. 730–905 m. | MNHN-IU-2008-16810 |
| Acanthephyra pelagica sica | 33°55′ S, 44°03′ E | Indian Ocean: Walters shoal, N.O. “Marion Dufense”, Campagne MD208, Stn CP4914; 11.05.17; 1598–1714 m | MNHN-IU-2016-11793 |
| Acanthephyra smithi | 01°07′ S, 069°37′ E | Indian ocean. TE VEGA St. 189, 275–375 m. 01.11.1964 | USNM 125548 |
| Acanthephyra smithi | 12°28′ S, 48°06′ E | Indian ocean, RV “Vityaz”, cruise 17. 13.11.1988 | IO RAN |
| Acanthephyra stylorostratis | 06°59′ N, 78°50′ W | N.O. “Marion Dufresne “ SAFARI II, St.3 CP05, 2540 m | MNHN-IU-2018-1570 |
| Acanthephyra stylorostratis | 16°04′ N; 46°41′ W | “Professor Logatchev” 39 cruise St 233 RT, RTAK | IO RAN 39L 233RT № 92 |
| Acanthephyra stylorostratis | 16°04’ N; 46°40′ W | “Professor Logatchev” 39 cruise St 230 RT | IO RAN 39L 230RT № 31 |
| Acanthephyra stylorostratis | 14°38’ N; 44°56′ W | 39 cruise RV “Logatchev”, St 182 | IO RAN 39L182RT, № 46 |
| Acanthephyra sybogae | 05°04′30″ S, 130°12′00″ E | Alpha Helix R/V, AH 84. 28.04.1975. South Pacific Ocean, Banda sea, Indonesia. Widw. Traul RMT-8. Depth 0–1500 m. | USNM 195713 |
| Acanthephyra tenuipes | 13°22′ S, 47°38′ E | E-Madagascar Grand Schmidt 0–2000 m. 04.12.1974 | MNHN-IU-2018-1571 |
| Acanthephyra tenuipes | 29°50′9″ S, 48°35′5″ E | N.O. “Marion Dufresne “ SAFARI I St. 18, CP 10, 04.09.1979. 7:36–8:20, 3668–3800 m | MNHN-IU-2018-1572 |
| Acanthephyra trispinosa | 7°54′ S, 140°42′ W | Archipel des Marquises: ile Eiao. N/O “Alice” Campagne MUSORSTOM 9. Stn CP 1271, 600 m. 04.09.1997 | MNHN-IU-2018-1573 |
| Acanthephyra trispinosa | 10°18’00″ S, 161°54’0″ E | Oceanie, Salomon, Pacifique, Tree Sisters SALOMONBOA 3, Alis, CP 2820, prof. 75–819 m, 19.09.2007 | MNHN-IU-2016-9244 |
| Meningodora mollis | 34°06′ N, 17°06′ W | North Atlantic, Campagne Abyplaine, N.O. “Cryos”,Stn. CP11, 4270 m30.05.1981 | MNHN-IU-2011-5640 |
| Systellaspis debilis | 21°57′ N; 22°58′ W | Dana, 1920–1922, E 300. 27.10.192, St. 1157 | ZMUK |
| Character No | Character State | State No |
|---|---|---|
| 0. Rostrum, dorsal teeth subuliform and extending independently: | absent | 0 |
| present | 1 | |
| 1. Rostrum, 3 or less dorsal subuliform teeth extending independently | absent | 0 |
| present | 1 | |
| 2. Rostrum, dorsal teeth subtriangular and extending from a common crest: | absent | 0 |
| present | 1 | |
| 3. Rostrum, numerous dorsal teeth are all set anterior to orbit: | absent | 0 |
| present | 1 | |
| 4. Rostrum as a triangle with subvertical anterior margin: | absent | 0 |
| present | 1 | |
| 5. Rostrum, postorbital saw-like dorsal teeth: | absent | 0 |
| present | 1 | |
| 6. Rostrum, numerous (4 or more) ventral teeth: | absent | 0 |
| present | 1 | |
| 7. Developed branchiostegal spine set posterior of anterior margin: | absent | 0 |
| present | 1 | |
| 8. Sharp branchiostegal carina: | absent | 0 |
| present | 1 | |
| 9. Carapace, a long branchiostegal carina 0.5–1.0 of carapace length: | absent | 0 |
| present | 1 | |
| 10. Carapace, postorbital carina developed in the posterior half only: | absent | 0 |
| present | 1 | |
| 11. Carapace, a net of sharp reinforcing lateral carinae along whole length: | absent | 0 |
| present | 1 | |
| 12. Carapace, sharp reinforcing lateral carinae along ventral margin: | absent | 0 |
| present | 1 | |
| 13. Carapace, oblique transverse carina ventral of postorbital carina: | absent | 0 |
| present | 1 | |
| 14. Carapace, suprabranchial ridge: | inconspicuous | 0 |
| well-developed | 1 | |
| 15. Carapace, postorbital carina from orbit to posterior margin of carapace: | absent | 0 |
| present | 1 | |
| 16. Carapace, long (1/2 or more of carapace length) dorsal carina: | absent | 0 |
| present | 1 | |
| 17. First abdominal somite, anterior margin: | smooth | 0 |
| armed with a barb or tooth | 1 | |
| 18. First abdominal somite, a barb on anterior margin: | absent | 0 |
| present | 1 | |
| 19. First abdominal somite, dorsal carina: | absent | 0 |
| present | 1 | |
| 20. Second abdominal somite, strong dorsal carina: | absent | 0 |
| present | 1 | |
| 21. Third abdominal somite, sharp dorsal carina: | absent | 0 |
| present | 1 | |
| 22. Third abdominal somite, blunt dorsal carina: | absent | 0 |
| present | 1 | |
| 23. Fourth abdominal somite, dorsal carina: | absent | 0 |
| present | 1 | |
| 24. Fourth abdominal somite, a single spinule on lateral margin | absent | 0 |
| present | 1 | |
| 25. Fourth abdominal, serration on lateral margin: | absent | 0 |
| present | 1 | |
| 26. Fifth abdominal somite, dorsal carina: | absent | 0 |
| present | 1 | |
| 27. Fifth abdominal somite, spinules on lateral margin: | absent | 0 |
| present | 1 | |
| 28. Fifth abdominal, serration on lateral margin: | absent | 0 |
| present | 1 | |
| 29. Sixth abdominal somite, dorsal carina: | absent | 0 |
| present | 1 | |
| 30. Telson, spinose endpiece (type Oplophorus-Systellaspis): | absent | 0 |
| present | 1 | |
| 31. Telson, dorsal ridge: | absent | 0 |
| present | 1 | |
| 32. Telson, dorsal sulcus along at least 1/3 of length: | absent | 0 |
| present | 1 | |
| 33. Telson, apex armed with 2 pairs of movable spines: | absent | 0 |
| present | 1 | |
| 34. Telson, numerous (15 or more) lateral spines: | absent | 0 |
| present | 1 | |
| 35. Mandibles, incisor process subtriangular, molar process without deep channel: | absent | 0 |
| present | 1 | |
| 36. Mandible, molar process consisting of rather deep channel flanked by thin walls opposing similar structure on other member: | absent | 0 |
| present | 1 | |
| 37. Mandible, subtriangular incisor process dentate along entire margin: | absent | 0 |
| present | 1 | |
| 38. Mandible, subtriangular incisor process dentate along proximal margin, plus a single distal tooth on distal margin: | absent | 0 |
| present | 1 | |
| 39. Mandible, incisor process dentate along proximal margin, distal margin unarmed: | absent | 0 |
| present | 1 | |
| 40. Second maxilla, proximal endite bearing well-developed submarginal papilla and lamina: | absent | 0 |
| present | 1 | |
| 41. Second maxilla, proximal endite bearing reduced submarginal papilla and lamina: | absent | 0 |
| present | 1 | |
| 42. Second maxilliped, terminal segment attached to penultimate segment: | transversely | 0 |
| diagonally | 1 | |
| 43. Third pereopod, merus, anterior row of spines: | absent | 0 |
| present | 1 | |
| 44. Fourth pereopod, epipod: | vestigial or absent | 0 |
| well-developed | 1 | |
| 45. Fourth pereopod, ischium, anterior row of spines: | absent | 0 |
| present | 1 | |
| 46. Fifth pereopod, ischium, anterior row of spines: | absent | 0 |
| present | 1 | |
| 47. Fifth pereopod, ischium, posterior row of spines: | absent | 0 |
| present | 1 | |
| 48. Fifth pereopod, merus, anterior row of spines: | absent | 0 |
| present | 1 | |
| 49. Fifth pereopod, merus, posterior row of spines: | absent | 0 |
| present | 1 | |
| 50. Fifth pereopod, dactyl: | short | 0 |
| elongate | 1 | |
| 51. Fifth pereopod, rudimentary dactyl: | absent | 0 |
| present | 1 | |
| 52. Fifth pereopod, dactyl, several apical claws: | absent | 0 |
| present | 1 | |
| 53. Fifth pereopod, 8–10 rows of movable spines on inner surface of dactyl: | absent | 0 |
| present | 1 | |
| 54. Eggs: | large and few (<50) | 0 |
| small and numerous (>80) | 1 |
| Characters 0–50 | |||||||||||
| 0 | 5 | 10 | 15 | 20 | 25 | 30 | 35 | 40 | 45 | 50 | |
| | | | | | | | | | | | | | | | | | | | | | | |
| Systellaspis debilis | 00100 | 11000 | 00000 | 00110 | 00001 | 10110 | 10100 | 01100 | 01011 | 11111 | 10010 |
| Meningodora mollis | 001001001001110110000011001001001101001110100000000 | ||||||||||
| Acanthephyra curtirostris | 001011001100000010001101001001001101010010110001110 | ||||||||||
| Acanthephyra media | 001011001100000010001101001001001101010010110001110 | ||||||||||
| Acanthephyra cucullata | 001011001110000010001101001001001101010010110000010 | ||||||||||
| Acanthephyra stylorostratis | 001011001110000010001101001001001101010010110000110 | ||||||||||
| Acanthephyra armata | 001001101000001010001101001001010101010010110000010 | ||||||||||
| Acanthephyra carinata | 001001101000001010011101001001010101010010110000110 | ||||||||||
| Acanthephyra faxoni | 001001101000001010001101001001010101010010110000010 | ||||||||||
| Acanthephyra eximia | 001001100000001010001101001001010101010010110000010 | ||||||||||
| Acanthephyra fimbriata | 001001101000001010001101001001010101010010100001010 | ||||||||||
| Acanthephyra pelagica | 001100100000000000001101001001001101010010100001010 | ||||||||||
| Acanthephyra acanthitelsonis | 001100100000000000001101001001001101010010100001010 | ||||||||||
| Acanthephyra kingsleyi | 0011001000000000000011010010010011010100101?000??10 | ||||||||||
| Acanthephyra purpurea | 001100100000000000001101001001001101010010100000010 | ||||||||||
| Acanthephyra quadrispinosa | 001100100000000000001101001001001101010010100001010 | ||||||||||
| Acanthephyra sanguinea | 001100100000000000001101001001001101010010110001110 | ||||||||||
| Acanthephyrapelagicasica | 001100100000000000001101001001001101010010110001110 | ||||||||||
| Acanthephyra smithi | 001100100000000000001101001001001101010010100000010 | ||||||||||
| Acanthephyra trispinosa | 001100100000000000001101001001001101010010110001110 | ||||||||||
| Acanthephyra acutifrons | 001001001000000010011101001001001101010010110001110 | ||||||||||
| Acanthephyra indica | 110000001100010110001101001001001101010010110000010 | ||||||||||
| Acanthephyra prionota | 0010010100100000000001010010010011010100101?0001010 | ||||||||||
| Acanthephyra tenuipes | 0010010100100000000001010010010011010100101?0001010 | ||||||||||
| Acanthephyra heatheri | 0010010110100000000001010010010011010100101?0001110 | ||||||||||
| Acanthephyra brevicarinata | 001001001000000010001101001001001111010010110001110 | ||||||||||
| Acanthephyra brevirostris | 0010010010000000000001010010010011010100101?000???0 | ||||||||||
| Acanthephyra chacei | 111000001000000010000101001001001101010010110001110 | ||||||||||
| Acanthephyra sibogae | 0010010010000000100001010010010011010100101?000???0 | ||||||||||
| Characters 51–54 | |||||||||||
| 51 | |||||||||||
| | | |||||||||||
| Meningodora mollis | 1101 | ||||||||||
| Acanthephyra curtirostris | 1101 | ||||||||||
| Acanthephyra media | 1101 | ||||||||||
| Acanthephyra cucullata | 1101 | ||||||||||
| Acanthephyra stylorostratis | 1101 | ||||||||||
| Acanthephyra armata | 1101 | ||||||||||
| Acanthephyra carinata | 1101 | ||||||||||
| Acanthephyra faxoni | 1101 | ||||||||||
| Acanthephyra eximia | 1101 | ||||||||||
| Acanthephyra fimbriata | 1101 | ||||||||||
| Acanthephyra pelagica | 1101 | ||||||||||
| Acanthephyra acanthitelsonis | 1101 | ||||||||||
| Acanthephyra kingsleyi | 1101 | ||||||||||
| Acanthephyra purpurea | 1101 | ||||||||||
| Acanthephyra quadrispinosa | 1101 | ||||||||||
| Acanthephyra sanguinea | 1101 | ||||||||||
| Acanthephyrapelagicasica | 1101 | ||||||||||
| Acanthephyra smithi | 1101 | ||||||||||
| Acanthephyra trispinosa | 1101 | ||||||||||
| Acanthephyra acutifrons | 1101 | ||||||||||
| Acanthephyra indica | 1101 | ||||||||||
| Acanthephyra prionota | 1101 | ||||||||||
| Acanthephyra tenuipes | 1101 | ||||||||||
| Acanthephyra heatheri | 1101 | ||||||||||
| Acanthephyra brevicarinata | 1101 | ||||||||||
| Acanthephyra brevirostris | 1101 | ||||||||||
| Acanthephyra chacei | 1101 | ||||||||||
| Acanthephyra sibogae | 1101 | ||||||||||
References
- Vereshchaka, A.; Abyzova, G.; Lunina, A.; Musaeva, E.; Sutton, T. A novel approach reveals high zooplankton standing stock deep in the sea. Biogeosciences 2016, 13, 6261–6271. [Google Scholar] [CrossRef]
- Vereshchaka, A.L.; Lunina, A.A.; Sutton, T. Assessing deep-pelagic shrimp biomass to 3000 m in the Atlantic Ocean and ramifications of upscaled global biomass. Sci. Rep. 2019, 9, 5946. [Google Scholar] [CrossRef] [PubMed]
- WoRMS Editorial Board. World Register of Marine Species. Available online: https://www.marinespecies.org (accessed on 11 August 2022). [CrossRef]
- Hanamura, Y. Description of a new species Acanthephyra brevicarinata (Crustacea, Decapoda, Caridea) from the Eastern tropical Pacific, with notes on biological characteristics. Bull. Plankton Soc. Jpn. 1984, 31, 65–74. [Google Scholar]
- Vereshchaka, A.; Kulagin, D.; Lunina, A.A. A New Shrimp Genus (Crustacea: Decapoda) from the Deep Atlantic and an unusual cleaning mechanism of pelagic Decapods. Diversity 2021, 13, 536. [Google Scholar] [CrossRef]
- Kemp, S.W. On Acanthephyra purpurea and its allies (Crustacea Decapoda: Hoplophoridæ). Ann. Mag. Nat. Hist. 1939, 4, 568–579. [Google Scholar] [CrossRef]
- Chace, F.A. The Caridean Shrimps (Crustacea: Decapoda) of the Albatross Philippine Expedition, 1907–1910, Part 4: Families Oplophoridae and Nematocarcinidae; Smithsonian Institution Press: Washington, DC, USA, 1986; 81p. [Google Scholar]
- Wong, J.M.; Pérez-Moreno, J.L.; Chan, T.Y.; Frank, T.M.; Bracken-Grissom, H.D. Phylogenetic and transcriptomic analyses reveal the evolution of bioluminescence and light detection in marine deep-sea shrimps of the family Oplophoridae (Crustacea: Decapoda). Mol. Phylogenet. Evol. 2015, 83, 278–292. [Google Scholar] [CrossRef]
- Kemp, S.W. On the occurrence of the genus Acanthephyra in deep water off the West Coast of Ireland. Fish. Irel. Sci. Investig. 1906, 1, 1–28. [Google Scholar]
- Burukovsky, R.N.; Romensky, L.L. New Findings of Several Species of Shrimps and Description of Pasiphaea natalensis sp.n. Zool. Zhurnal 1982, 61, 1797–1801, (In Russian with English summary). [Google Scholar]
- Nixon, K. The parsimony ratchet, a new method for rapid parsimony analysis. Cladistics 1999, 15, 407–414. [Google Scholar] [CrossRef]
- Goloboff, P.; Farris, S.; Nixon, K. TNT: Tree Analysis Using New Technology. 2000. Available online: http://www.lillo.org.ar/phylogeny/tnt/ (accessed on 25 August 2022).
- Aznar-Cormano, L.; Brisset, J.; Chan, T.-Y.; Corbari, L.; Puillandre, N.; Utge, J.; Zbinden, M.; Zuccon, D.; Samadi, S. An improved taxonomic sampling is a necessary but not sufficient condition for resolving inter-families relationships in Caridean decapods. Genetica 2015, 143, 195–205. [Google Scholar] [CrossRef]
- Lunina, A.A.; Kulagin, D.N.; Vereshchaka, A.L. Phylogenetic revision of the shrimp genera Ephyrina, Meningodora and Notostomus(Acanthephyridae: Caridea). Zool. J. Linn. Soc. 2021, 193, 1002–1019. [Google Scholar] [CrossRef]
- Schubart, C.D.; Huber, M.G.J. Genetic comparisons of German populations of the stone crayfish, Austropotamobius torrentium (Crustacea: Astacidae). Bull. Français Pêche Piscic. 2006, 380–381, 1019–1028. [Google Scholar] [CrossRef]
- Schubart, C.D. Mitochondrial DNA and decapod phylogenies: The importance of pseudogenes and primer optimization. Decapod Crustacean Phylogenetics 2009, 4, 65. [Google Scholar]
- Abascal, F.; Zardoya, R.; Telford, M.J. TranslatorX: Multiple alignment of nucleotide sequences guided by amino acid translations. Nucleic Acids Res. 2010, 38, W7–W13. [Google Scholar] [CrossRef] [PubMed]
- Lanfear, R.; Frandsen, P.B.; Wright, A.M.; Senfeld, T.; Calcott, B. PartitionFinder 2: New methods for selecting partitioned models of evolution for molecular and morphological phylogenetic analyses. Mol. Biol. Evol. 2016, 34, 772–773. [Google Scholar] [CrossRef] [PubMed]
- Stamatakis, A. RAxML version 8: A tool for phylogenetic analysis and post-analysis of large phylogenies. Bioinformatics 2014, 30, 1312–1313. [Google Scholar] [CrossRef]
- Ronquist, F.; Teslenko, M.; Van Der Mark, P.; Ayres, D.L.; Darling, A.; Höhna, S.; Huelsenbeck, J.P. MrBayes 3.2: Efficient Bayesian phylogenetic inference and model choice across a large model space. Syst. Biol. 2012, 61, 539–542. [Google Scholar] [CrossRef]
- Kimura, M. A simple method for estimating evolutionary rate of base substitutions through comparative studies of nucleotide sequences. J. Mol. Evol. 1980, 16, 111–120. [Google Scholar] [CrossRef]
- Kumar, S.; Stecher, G.; Li, M.; Knyaz, C.; Tamura, K. MEGA X: Molecular Evolutionary Genetics Analysis across computing platforms. Mol. Biol. Evol. 2018, 35, 1547–1549. [Google Scholar] [CrossRef]
- Lunina, A.A.; Kulagin, D.N.; Vereshchaka, A.L. Oplophoridae (Decapoda: Crustacea): Phylogeny, taxonomy and evolution studied by a combination of morphological and molecular methods. Zool. J. Linn. Soc. 2019, 186, 213–232. [Google Scholar] [CrossRef]
- Lunina, A.A.; Kulagin, D.N.; Vereshchaka, A.L. A hard-earned draw: Phylogeny-based revision of the deep-sea shrimp Bentheogennema (Decapoda: Benthesicymidae) transfers two species to other genera and reveals two new species. Zool. J. Linn. Soc. 2019, 178, 15–32. [Google Scholar] [CrossRef]
- Vereshchaka, A.L.; Corbari, L.; Kulagin, D.N.; Lunina, A.A.; Olesen, J. A phylogeny-based revision of the shrimp genera Altelatipes, Benthonectes and Benthesicymus (Crustacea: Decapoda: Benthesicymidae). Zool. J. Linn. Soc. 2019, 189, 207–227. [Google Scholar] [CrossRef]
- Vereshchaka, A.L.; Kulagin, D.N.; Lunina, A.A. Across the benthic and pelagic realms: A species-level phylogeny of Benthesicymidae (Crustacea: Decapoda). Invertebr. Syst. 2021, 35, 776–796. [Google Scholar] [CrossRef]





| Species | Voucher No | Locality | GenBank/BOLD ID | References |
|---|---|---|---|---|
| Acanthephyra acanthitelsonis | HBG4218 | Gulf of Mexico | MF19724 | https://www.ncbi.nlm.nih.gov/nuccore/MF197246.1 accessed on 20 September 2022 |
| Acanthephyra acutifrons | HBG1254 | Gulf of Mexico | KP076167 | [8] |
| Acanthephyra armata | MNHN-IU-2011-3081 | Papua New Guinea | KP759353 | [12] |
| Acanthephyra carinata | HBG923 | Philippines | KP076184 | [8] |
| Acanthephyra cucullata | HBG925 | Taiwan | KP076160 | [8] |
| Acanthephyra curtirostris | HBG1407 | Gulf of Mexico | KP076161 | [8] |
| Acanthephyra eximia | MNHN-IU-2008-16779 | Pacific Ocean: Southern Archipelago | KP759360 | [13] |
| Acanthephyra fimbriata | HBG927 | Philippines | KP076185 | [8] |
| Acanthephyra indica | MNHN-IU-2008-10188 | Mozambique Channel | MW043001 | [14] |
| Acanthephyra kingsleyi | ACP68 | Central Atlantic | OP558788 | This study |
| Acanthephyra media | HBG930 | Philippines | KP076166 | [8] |
| Acanthephyra pelagica | HBG153 | North Atlantic | KP076182 | [8] |
| Acanthephyra prionota | ACP29 | Central Atlantic | OP558789 | This study |
| Acanthephyra purpurea | HBG899A | Gulf of Mexico | KP076170 | [8] |
| Acanthephyra quadrispinosa | HBG931 | Taiwan | KP076178 | [8] |
| Acanthephyra pelagica sica | ACP59 | South Atlantic | OP558790 | This study |
| Acanthephyra smithi | Not mentioned | Not mentioned | MH398093 | https://www.ncbi.nlm.nih.gov/nuccore/MH398093 accessed on 9 September 2022 |
| Acanthephyra stylorostratis | HBG3547 | Gulf of Mexico | MH572585 | https://www.ncbi.nlm.nih.gov/nuccore/MH572585 accessed on 20 September 2022 |
| Acanthephyra tenuipes | ACP65 | North Atlantic | OP558791 | This study |
| Acanthephyra trispinosa | DSB_4650 | East Pacific | CCZ3763-20 | Published in BOLD |
| Acanthephyra heatheri | INV0794a | North-East Pacific | DSCRA045-06 | Published in BOLD as Acanthephyra curtirostris |
| Acanthephyra heatheri | INV0794b | North-East Pacific | DSCRA046-06 | Published in BOLD as Acanthephyra curtirostris |
| Acanthephyra heatheri | INV0794c | North-East Pacific | DSCRA047-06 | Published in BOLD as Acanthephyra curtirostris |
| Outgroups | ||||
| Ephyrina benedicti | ACP1 | Central Atlantic | MW043002 | [14] |
| Meningodora mollis | HBG901 | Gulf of Mexico | KP076192 | [8] |
| Notostomus elegans | ACP23 | Central Atlantic | MW043011 | [14] |
| Group | Species | P6 | L4 | L5 | L6 | R4/5 | R4/6 | R5/6 | R4 + 5/6 |
|---|---|---|---|---|---|---|---|---|---|
| «A. armata» | A. armata | 1.67 | 0.52 | 0.39 | 0.54 | 1.33 | 0.95 | 0.71 | 1.66 |
| A. armata | 1.35 | 0.48 | 0.38 | 0.43 | 1.27 | 1.13 | 0.88 | 2.01 | |
| A. carinata | 1.27 | 0.39 | 0.34 | 0.42 | 1.16 | 0.93 | 0.80 | 1.74 | |
| A. carinata | 1.14 | 0.48 | 0.35 | 0.40 | 1.39 | 1.21 | 0.87 | 2.09 | |
| A. faxoni | 1.51 | 0.44 | 0.31 | 0.48 | 1.41 | 0.91 | 0.65 | 1.56 | |
| A. faxoni | 1.50 | 0.52 | 0.33 | 0.50 | 1.58 | 1.05 | 0.67 | 1.72 | |
| A. fimbriata | 1.48 | 0.50 | 0.36 | 0.49 | 1.39 | 1.02 | 0.73 | 1.75 | |
| «A. media» | A. cucculata | 2.66 | 0.36 | 0.43 | 0.78 | 0.83 | 0.46 | 0.55 | 1.01 |
| A. curtirostris | 2.31 | 0.57 | 0.48 | 0.80 | 1.18 | 0.72 | 0.61 | 1.32 | |
| A. curtirostris | 2.17 | 0.69 | 0.52 | 0.75 | 1.33 | 0.91 | 0.69 | 1.60 | |
| A. media | 2.18 | 0.54 | 0.42 | 0.71 | 1.29 | 0.77 | 0.59 | 1.36 | |
| A. stylorostratis | 3.08 | 0.50 | 0.49 | 0.85 | 1.02 | 0.59 | 0.58 | 1.16 | |
| A. stylorostratis | 2.65 | 0.46 | 0.42 | 0.75 | 1.11 | 0.62 | 0.56 | 1.18 | |
| A. stylorostratis | 2.44 | 0.45 | 0.45 | 0.61 | 0.99 | 0.73 | 0.74 | 1.48 | |
| «A. purpurea» | A. acanthytelsonis | 2.01 | 0.47 | 0.40 | 0.60 | 1.18 | 0.79 | 0.67 | 1.46 |
| A. kingsley | 2.08 | 0.42 | 0.40 | 0.56 | 1.04 | 0.75 | 0.72 | 1.46 | |
| A. kingsley | 1.93 | 0.42 | 0.35 | 0.50 | 1.20 | 0.85 | 0.71 | 1.56 | |
| A. pelagica | 1.98 | 0.40 | 0.42 | 0.57 | 0.95 | 0.70 | 0.74 | 1.43 | |
| A. pelagica | 1.94 | 0.46 | 0.44 | 0.57 | 1.04 | 0.81 | 0.78 | 1.58 | |
| A. pelagica sica | 2.17 | 0.40 | 0.42 | 0.62 | 0.96 | 0.64 | 0.67 | 1.31 | |
| A. pelagica sica | 2.11 | 0.49 | 0.46 | 0.62 | 1.07 | 0.79 | 0.74 | 1.53 | |
| A. purpurea | 2.49 | 0.47 | 0.43 | 0.73 | 1.09 | 0.64 | 0.59 | 1.23 | |
| A. purpurea | 2.18 | 0.48 | 0.37 | 0.61 | 1.31 | 0.79 | 0.60 | 1.38 | |
| A. quadrispinosa | 2.38 | 0.45 | 0.43 | 0.70 | 1.06 | 0.64 | 0.61 | 1.25 | |
| A. quadrispinosa | 2.34 | 0.60 | 0.51 | 0.74 | 1.18 | 0.81 | 0.69 | 1.49 | |
| A. sanguinea | 2.65 | 0.52 | 0.52 | 0.84 | 1.00 | 0.61 | 0.61 | 1.22 | |
| A. sanguinea | 2.40 | 0.49 | 0.45 | 0.69 | 1.08 | 0.71 | 0.65 | 1.36 | |
| A. sanguinea | 2.05 | 0.52 | 0.44 | 0.63 | 1.19 | 0.83 | 0.70 | 1.53 | |
| «A. smithi» | A. smithi | 1.51 | 0.47 | 0.41 | 0.52 | 1.14 | 0.90 | 0.79 | 1.69 |
| A. smithi | 1.72 | 0.51 | 0.44 | 0.55 | 1.16 | 0.92 | 0.79 | 1.71 | |
| A. trispinosa | 1.72 | 0.50 | 0.41 | 0.57 | 1.23 | 0.88 | 0.72 | 1.59 | |
| «A. tenuipes» | A. heatheri | 2.11 | 0.32 | 0.32 | 0.49 | 1.01 | 0.67 | 0.66 | 1.32 |
| A. prionota | 2.81 | 0.46 | 0.38 | 0.66 | 1.19 | 0.69 | 0.58 | 1.27 | |
| A. tenuipes | 2.23 | 0.34 | 0.28 | 0.50 | 1.21 | 0.69 | 0.57 | 1.26 | |
| Detection rate,% | 85.30 | 50.00 | 55.90 | 67.60 | 52.90 | 67.60 | 52.90 | 100.00 |
| A. acanthitelsonis | A. acutifrons | A. armata | A. carinata | A. cucullata | A. curtirostris | A. heatheri | A. eximia | A. fimbriata | A. indica | A. kingsleyi | A. media | A. pelagica | A. prionota | A. purpurea | A. quadrispinosa | A. pelagica sica | A. smithi | A. stylorostratis | A. tenuipes | A. trispinosa | |
|---|---|---|---|---|---|---|---|---|---|---|---|---|---|---|---|---|---|---|---|---|---|
| A. acanthitelsonis | |||||||||||||||||||||
| A. acutifrons | 17.2 | ||||||||||||||||||||
| A. armata | 19.2 | 16.0 | |||||||||||||||||||
| A. carinata | 21.2 | 18.9 | 15.4 | ||||||||||||||||||
| A. cucullata | 18.4 | 15.6 | 18.2 | 21.6 | |||||||||||||||||
| A. curtirostris | 18.1 | 17.5 | 17.8 | 21.8 | 10.2 | ||||||||||||||||
| A. heatheri | 19.6 | 21.8 | 16.0 | 18.5 | 21.0 | 19.9 | |||||||||||||||
| A. eximia | 22.9 | 18.6 | 17.1 | 18.6 | 18.7 | 19.6 | 20.2 | ||||||||||||||
| A. fimbriata | 20.0 | 17.5 | 16.9 | 17.6 | 19.4 | 18.9 | 20.1 | 20.0 | |||||||||||||
| A. indica | 23.1 | 19.5 | 22.5 | 25.7 | 17.7 | 18.8 | 24.0 | 21.1 | 23.0 | ||||||||||||
| A. kingsleyi | 10.0 | 17.0 | 17.9 | 19.5 | 18.8 | 19.8 | 19.8 | 19.2 | 18.8 | 21.0 | |||||||||||
| A. media | 17.0 | 16.8 | 17.8 | 21.1 | 10.0 | 3.1 | 20.8 | 18.3 | 18.0 | 20.1 | 18.5 | ||||||||||
| A. pelagica | 2.4 | 16.8 | 18.8 | 20.4 | 18.8 | 19.1 | 20.8 | 23.1 | 19.3 | 23.6 | 9.7 | 18.2 | |||||||||
| A. prionota | 18.3 | 22.7 | 16.2 | 18.6 | 20.6 | 20.3 | 3.7 | 22.3 | 19.9 | 25.6 | 18.7 | 21.6 | 19.5 | ||||||||
| A. purpurea | 10.4 | 17.4 | 17.7 | 19.9 | 19.0 | 19.1 | 20.6 | 21.8 | 18.2 | 23.5 | 9.4 | 18.0 | 10.0 | 19.7 | |||||||
| A. quadrispinosa | 9.3 | 18.6 | 18.5 | 19.3 | 18.6 | 18.3 | 19.7 | 22.1 | 18.4 | 22.6 | 9.1 | 17.8 | 9.3 | 18.6 | 3.3 | ||||||
| A. pelagica sica | 0.2 | 17.4 | 19.0 | 21.0 | 18.6 | 17.9 | 19.4 | 22.7 | 19.8 | 22.8 | 9.8 | 17.2 | 2.2 | 18.1 | 10.2 | 9.1 | |||||
| A. smithi | 20.3 | 16.5 | 16.9 | 20.3 | 18.2 | 17.4 | 21.9 | 19.4 | 17.7 | 20.4 | 20.3 | 18.0 | 20.8 | 22.5 | 20.9 | 20.3 | 20.1 | ||||
| A. stylorostratis | 18.3 | 14.9 | 19.8 | 20.9 | 8.6 | 11.0 | 21.4 | 19.1 | 19.1 | 19.6 | 18.3 | 10.1 | 18.3 | 20.9 | 18.7 | 18.9 | 18.5 | 18.0 | |||
| A. tenuipes | 21.7 | 21.0 | 17.6 | 18.7 | 20.2 | 21.0 | 13.2 | 19.6 | 21.0 | 23.9 | 18.7 | 22.1 | 21.7 | 12.6 | 20.7 | 19.9 | 21.4 | 21.4 | 19.7 | ||
| A. trispinosa | 19.2 | 17.5 | 19.4 | 19.7 | 19.9 | 20.2 | 19.8 | 19.9 | 18.8 | 21.1 | 17.6 | 20.4 | 18.9 | 19.9 | 19.0 | 18.0 | 19.0 | 14.6 | 18.9 | 20.0 |
Publisher’s Note: MDPI stays neutral with regard to jurisdictional claims in published maps and institutional affiliations. |
© 2022 by the authors. Licensee MDPI, Basel, Switzerland. This article is an open access article distributed under the terms and conditions of the Creative Commons Attribution (CC BY) license (https://creativecommons.org/licenses/by/4.0/).
Share and Cite
Vereshchaka, A.; Kulagin, D.; Lunina, A. Discovery of a New Species Provides a Deeper Insight into Taxonomic Grouping of the Deep-Sea Genus Acanthephyra (Crustacea: Decapoda). Diversity 2022, 14, 907. https://doi.org/10.3390/d14110907
Vereshchaka A, Kulagin D, Lunina A. Discovery of a New Species Provides a Deeper Insight into Taxonomic Grouping of the Deep-Sea Genus Acanthephyra (Crustacea: Decapoda). Diversity. 2022; 14(11):907. https://doi.org/10.3390/d14110907
Chicago/Turabian StyleVereshchaka, Alexander, Dmitry Kulagin, and Anastasiia Lunina. 2022. "Discovery of a New Species Provides a Deeper Insight into Taxonomic Grouping of the Deep-Sea Genus Acanthephyra (Crustacea: Decapoda)" Diversity 14, no. 11: 907. https://doi.org/10.3390/d14110907
APA StyleVereshchaka, A., Kulagin, D., & Lunina, A. (2022). Discovery of a New Species Provides a Deeper Insight into Taxonomic Grouping of the Deep-Sea Genus Acanthephyra (Crustacea: Decapoda). Diversity, 14(11), 907. https://doi.org/10.3390/d14110907

