Abstract
The potential of secondary metabolites as systematic markers to get new insights in an intricate phylogeny of a recent evolutionary radiation is explored. A chemosystematic study of the genus Lupinus (Fabaceae) was performed, using quinolizidine (QA) and piperidine alkaloids (ammodendrine) as diagnostic characters. Seven major QA and the piperidine alkaloid ammodendrine were found to be the most frequent compounds. Two groups were supported according to their geographic origin: an Old World/Atlantic American group and a West New World group and this pattern is concordant with molecular data (here, based on an original barcode approach using the nuclear marker ITS). However, QA profiles are less informative at the species level. Despite a lack of resolution within the two groups, the alkaloid profiles agree with well supported clades based on DNA molecular characters. The combined use of chemical and barcode genetic markers represents a viable alternative for separating recent evolutionary lineages to a first approximation without having to resort to an expensive and sophisticated molecular arsenal such as next generation sequencing.
1. Introduction
The genus Lupinus L. (Fabaceae) comprises an uncertain number of annual and perennial plants as 200, 280, 300, and more than 500 species have been proposed by various authors [1,2,3,4,5], a rigorous taxonomic, morphometric, systematic, and molecular revision is urgently required. Originating from the Mediterranean basin with only a dozen of species found in Europe, North Africa, and in the Middle East, lupins show an impressive radiation in the New World [6,7,8,9].
Three main centers of diversification have been recognized in the New World [8,9]: The Rocky Mountains, the Andes and Mexico cluster in a single and poorly defined clade, and an older one is located in dry tropical zone from Atlantic South America with a subclade distributed from Texas to Florida [6,7,10]. In the first region, relatively young evolutionary radiations have been identified which have led rapidly to a great diversification of life-history traits (e.g., with herbaceous, shrubby, and tree-like growth forms; annual and perennial life histories; allogamous and autogamous modes of fecundation; rough and smooth seeds for old world species) which are responsible for the complex taxonomic relationships and taxonomic ambiguities among Lupinus species [7,8,11,12].
One of the major challenges is to try to delimit the existing species in the genus Lupinus and to resolve their phylogenetic relationships. Since the 1990s, an increasing number of systematic studies have addressed this topic based on molecular tools such as nucleotide sequences of chloroplast and nuclear marker genes [3,6,7,9,10,12,13,14]. Even though notable improvements have been made during the last two decades (the origin of the genus has been dated from the Miocene (16 ± 5 million years ago) [7], only the relationships among Old World taxa are now well established. The New World lupins have undergone a rapid speciation within the last few million years, which makes a phylogenetic analysis more complicated as most taxa are closely related and may even comprise several reticulation evolution events [11]. Many phylogenetic patterns remain fragile and most nodes are not well supported.
Furthermore, the clarification of the taxonomy at lower levels within the genus is far from unequivocal because of the occurrence of many cryptic species complexes. Among them, few complexes have been the focus of population genetics studies that often enabled to refine former morphological conclusions: L. albifrons [15], L. montanus [11,12], L. lepidus [16], and L. microcarpus [17].
To establish an integrative taxonomy, chemical characters can complement genetic markers. The genus Lupinus is known to be rich in chemical diversity [10]. Naturally found in a large range of habitats, lupins are qualified as pioneer species to colonize poor soils through a powerful root system in symbiosis with nitrogen-fixing soil bacteria Bradyrhizobium and Rhizobium [18,19]. The abundance of nitrogen is a prerequisite for the production of high amounts of secondary metabolites, particularly quinolizidine alkaloids (QAs) which are numerous in Lupinus [20] and which serve as a chemical defense system against herbivores [10,21,22].
QA synthesis takes place in chloroplasts. It is initiated by the decarboxylation of lysine through the action of lysine decarboxylase (LDC), which produces cadaverine. Cyclization and tailoring reactions (dehydrogenation, oxygenation, esterification) further modify different types of QA skeletons (e.g., bicyclic and tetracyclic alkaloids) and lead to a diversity of structures [23,24]. QAs are involved in many biological activities acting as chemical defense against herbivores [4,21,25] and pathogens by inhibiting the proliferation of viruses [26], bacteria [21,27], and fungi. Environmental influences on QA profiles are not well understood, but several authors have discussed the effects of mechanical damage, sunlight, and drought [23,26,28,29].
In general, QA profiles are known to be species specific [4,10,22,30,31] and may be useful as markers for distinguishing taxa. Nevertheless, they often fail to separate phylogenetic units [10,30,31]. Chemotaxonomy was born in the 1960s with John Vaughan’s work to obtain an alternative to morphology-based systematics. Today, the use of secondary metabolites as systematic markers is rare but has experienced a comeback during the last two decades. In a review, van Wyk [32] highlighted the usefulness of secondary metabolites for obtaining a more profound understanding of relationships in the Genistoid tribes of Fabaceae. Some authors [33,34,35,36] have reported an agreement between molecular markers and chemical profiles to suggest new taxonomic subdivisions [37].
Here, we investigated the reliability of wild collected specimen QAs as a systematic marker for 32 species of Lupinus in comparison to a molecular phylogeny based on barcode nucleotide sequences of ITS (Internal Transcribed Spacer) DNA for 66 species which have been widely used in plant phylogenetics [6,12,31]. Our goal is to comfort former results obtained by Michael Wink and collaborators these last 30 years and to fill some gaps, especially by adding Mexican species sequenced by Bermudez-Torres in the laboratory of M. Wink.
2. Materials and Methods
2.1. DNA Sequences and Treatment
Accessions of 66 species covering the entire distribution area of Lupinus (Old and New World) can be download in GenBank (Table S1) or were already published directly in literature [6,13,14]. Most sequences came from the laboratories of Wink and Äinouche [6,13,14] and additive sequences of Mexican species were obtained by Bermudez-Torres [5,11,12] or this study (Table S1 for accession numbers). Note that several sequences of various species were obtained (the total dataset is of 188 individuals) but only a single individual per species is shown here as no or very few intraspecific differences were observed (data not shown).
Alignments consist of nucleotide sequences of the non-functional ribosomal region of ITS 1 and 2 (Internal Transcribed Spacer). The total DNA matrix was aligned by using the ClustalW algorithm implemented in MEGA 5 [38] and ambiguous positions were corrected manually when necessary.
The data analysis was done using PAUP software version 4.0b10 [39] and MEGA.X (10.2.4) [40]. Note that the use of RAxML provided a similar topology.
Maximum likelihood (ML) was used to infer phylogenetic relationships within the genus Lupinus. No starting trees were used, as it was possible to make taxon addition without them. ModelTest was used to determine the most reliable substitution model [41] so the GTR + G + I model was chosen. Parameters were: unequal base frequencies (A = 0.18; C = 0.30; G = 0.30; T = 0.22), estimated substitution rates (AC = 0.63; AG = 1.61; AT = 1.17; CG = 0.61; CT = 4.76; GT = 1.0), estimated proportion of invariant sites (0.22), and estimated gamma shape parameter (0.72). Bootstrap values were calculated from 1000 replicates for the ITS analysis.
2.2. Quinolizine Alkaloids (QA) Database
QA profiles of 110 accessions from 28 species of Old and New World Lupinus were extracted from the publication of Wink et al. [22] and were the base for this analysis. More details about the extraction, quantification, and analysis of QAs can be found in Wink et al. [22]. As for ITS sequence, only a single individual per species is presented here considering that intraspecific differences are low and not informative.
We enlarged this dataset by the determination of QA profiles of four Mexican species based on the GC-MS (gas chromatography-mass spectrometry) identification and quantification of QA extract of L. aschenbornii, L. hintonii, L. montanus, and L. campestris. A 30 m fused silica capillary column (DB1, 0.25 mm I.D., 0.25µ) was used for the analysis. The GC temperature program was: 150 °C for 5 min, from 150 to 300 °C at 5 °C/min linear slope, then 300 °C for 15 min. Analyses were performed in split mode (split ratio 1:25, Helium as carrier gas, flow 1 mL/min), the injection volume was 1 μL, the injector temperature 250 °C, the MS interface temperature 300 °C, and the acquisition range from m/z 50 to 450. The source operated in EI mode at 70 eV. Each analysis was repeated four times. The Kováts index was determined by co-chromatography of linear n-alkanes. QAs were identified after database match using their Kováts index, molecular weight, and their 5 most abundant fragment ions.
The QA quantification was performed in full-scan mode by the external standard method, using lupanine and sparteine as standard. The concentration of QA in the samples was estimated by using sparteine (1 mg/mL) as reference.
In total, more than 100 QAs including cytisine and anagyrine were detected in seeds and leaves but most of them were only recorded as trace amounts. Concentrations of each QA detected were estimated as a percentage among the total components. Numbers of occurrences for each percentage value from 0 to 100 were plotted and following the changes of slope, we could determine five different classes of QA amount: 0 (absence), 1 (traces, <1%), 2 (2 to 13%), 3 (14 to 30%), and 4 (31 to 100%). For each class, the threshold values were those that presented the lowest numbers of occurrences.
The coded matrix was then subjected to a principal component analysis (PCA) and eight alkaloids as original variables (seven QA and one piperidine alkaloid, ammodendrine (Am)), were characterized as the most relative to the three principal components: sparteine, 11,12-dehydrosparteine, α-isolupanine, lupanine, multiflorine, epilupinine, lupinine (QA), and ammodendrine. We submitted the individuals’ projections deduced from PCA into the 3D plot to a hierarchical cluster analysis using the Ward criterion. PCA and clustering were performed with R software version 2.14.2 [42].
3. Results
3.1. Phylogenetic Relationships Based on ITS
The length of nucleotide sequences in the ITS 1 and 2 dataset comprised 460 nucleotides. A total of 120 nucleotide substitutions were detected (from which 93 represented parsimony-informative characters) and three indels of 1 or 4 bp were treated as single evolutionary events.
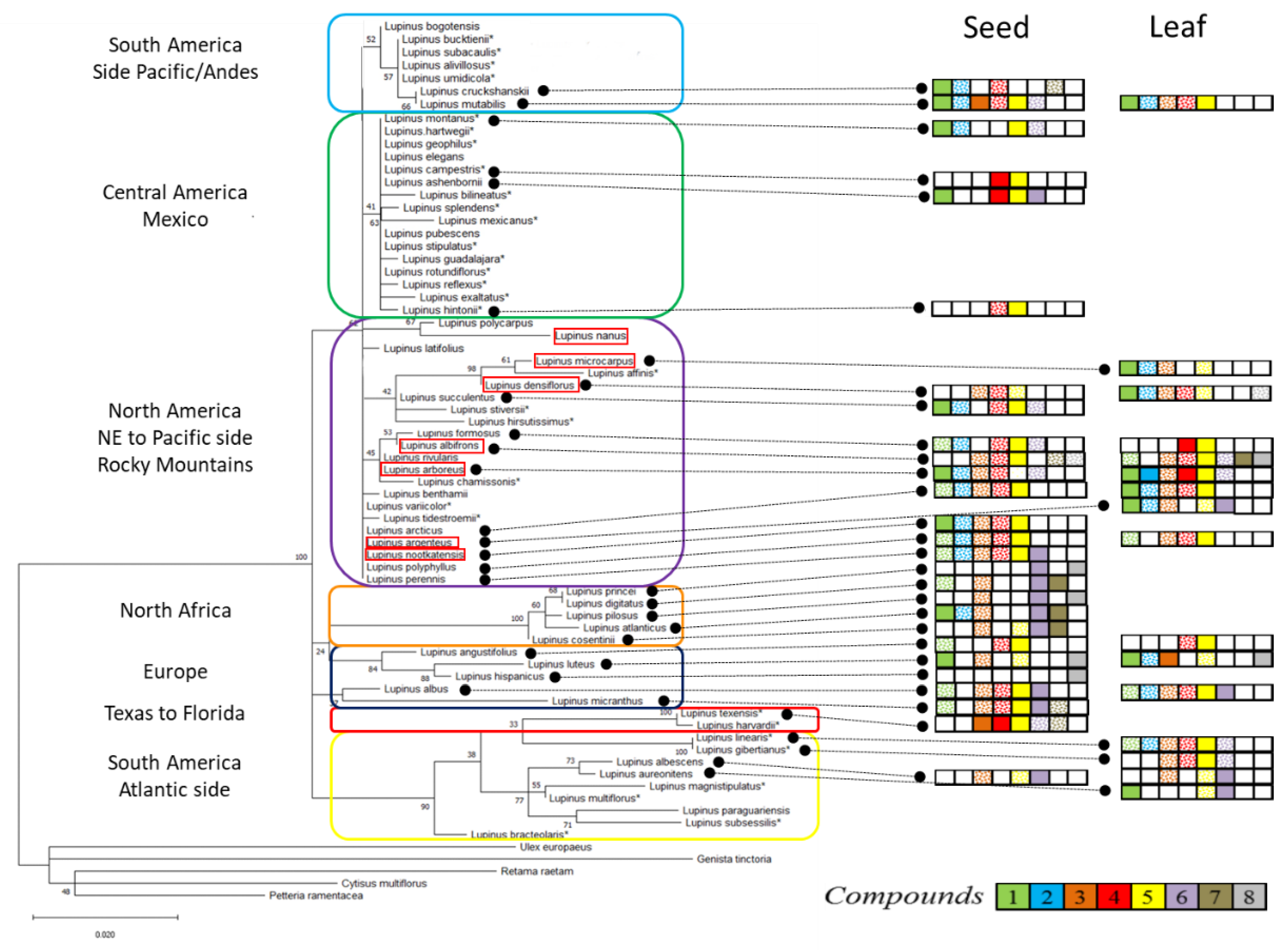
The general topology of the phylogeny based on the ITS sequences reconstructed from 66 Lupinus species is presented in Figure 1. The tree indicates that the genus is composed of two main clades. The first clade gathered West American species and exhibit two distinct sub-clades corresponding to taxa from Mexico (Central America and Mexico) and the Andes (South America, Pacific side/Andes), two centers of diversification, and a third not well-defined subclade corresponding to the North-West American (North America NE to Pacific side, Rocky Mountains) taxa.
Figure 1.
Phylogenetic relationships (maximum likelihood, see Material and Methods section) within Lupinus (66 species) + 5 Genistoids (Ulex europaeus; Genista tinctoria; Retama raetam; Cytisus multiflorus; and Petteria ramentacea) as outgroups based on ITS 1&2 (460 nucleotides). Numbers above branches indicate bootstrap support levels. Thirty-two species were available for both ITS and alkaloid analysis (even though many additive species were partially analyzed but not included here). The amount of seven QAs and one piperidine alkaloid are presented in the associated bar. Codes: 1 = sparteine; 2 = 11, 12-dehydrosparteine; 3 = ammodendrine; 4 = α-isolupanine; 5 = lupanine; 6 = multiflorine; 7 = epilupinine; 8 = lupinine. Each compound was either found absent (blank box), or in traces (confetti-filled box), or present in higher amounts (≥2%, colored box). Squared taxa in red indicate North American species that contain cytisine or anagyrine.
The second clade comprised Old World (Europe and North Africa) and Atlantic American species (dry tropical forest from Atlantic South America and few species from Texas to Florida). Smooth seeded lupins (mainly European taxa: L. angustifolius, L. luteus, etc.), unifoliate and allied species from South-Eastern Brazil and Argentina: L. aureonitens, L. albescens, etc., and North-Eastern America (Texas and Florida: L. texensis and L. harvardii) were placed together in a diversified sub-clade. Lupinus taxa with rough seeds (mainly Mediterranean species: L. digitatus, L. pilosus, etc.) formed a second sub-clade.
3.2. Alkaloid Profiles and Relationships
Among the total number of taxa studied in this paper, for 32 lupin species, both ITS and QA profiles were available (see Figure 1). Eight alkaloids (seven QA + ammodendrine, a piperidine alkaloid) were found as the most frequent compounds in leaves and seeds of the Lupinus taxa considered. None of the taxa produced all the eight alkaloids together but all the samples contained at least one alkaloid (L. hispanicus) up to seven different major alkaloids (L. albifrons). Following the topology of the molecular phylogeny, the general trend consisted in substantial differentiation of the alkaloid composition between the two main clades especially concerning three QA: multiflorine, epilupinine, and lupinine. Multiflorine (a tetracyclic QA) was found in both clades but at different levels of concentration since it was recovered in a high amount in many Old World and Atlantic South America taxa (L. micranthus, L. albus, L. cosentinii, L. digitatus, L. princei, L. pilosus, L. atlanticus, L. albescens, and L. aureonitens) while in Western America, only three species contained high amounts of multiflorine (L. perennis, L. argenteus, and the Mexican; L. aschenbornii). Likewise, the bicyclic QA epilupinine and lupinine were mostly detected in a few Old World and East American lupins (nine taxa over the fifteen sampled) whereas we found them in only three species native to North-West America (L. densiflorus, L. albifrons, and L. cruckshanskii). Two oxidized QA with a pyridine ring (cytisine and anagyrine) were unexpectedly found only in some North American species while these compounds are widely distributed in more basal genistoids. Finally, a relationship was found between certain North American species (L. latifolius, L. argenteus, L. holosericeus, L. caudatus, and L. leucophyllus) and few Mexican species (L. campestris and L. bilineatus) which share varying amounts of epiaphyllidine, aphyllidine, and aphylline (This study, Bermúdez-Torres et al. and Wink et al. [4,22,26,30]).
3.3. QA-Based Clustering of Lupinus
A scatter plot resulting from the principal component analysis (PCA) is presented in Figure 2. Three principal components were extracted from the QA data and explained 61% of the total variance (PC1 = 25%, PC2 = 20%, PC3 = 16%). This analysis showed a clear trend to separate lupins from Old World/Atlantic South America and the rest of the dataset. The individual projections were then submitted to a hierarchical cluster analysis documented in Figure 2. Two groups were distinguished based on alkaloid profiles of 28 Lupinus species: 110 individuals. The cluster A contained almost exclusively Old World and Atlantic South American representatives with distinct alkaloid profiles. Indeed, multiflorine, epilupinine, and lupinine were found in a substantial number of samples (see pie charts in Figure 2). The cluster B gathered predominantly taxa of Western America which contained the three QAs of interest with lower proportions. Only multiflorine was found in a quarter of the lupin species of the cluster B, however in low amounts.
Figure 2.
Scatter plot of 110 individuals (28 species) based on the three principal components of the PCA using seeds and roots alkaloid data and hierarchical cluster analysis deduced from the PCA. Pie charts of clusters A and B represent the repartition of taxa deduced from QA profile analysis according to their geographic origin. Smaller pie charts represent the two main clusters the proportion of taxa not exhibiting (blank) or exhibiting traces (light color) and higher amounts (deep color) of multiflorine (6), epilupinine (7), and lupinine (8).
To estimate putative biases of seeds versus leaf alkaloid profiles (which are known to differ substantially) in the total dataset, we performed two independent cluster analyses with only leaf (Figure 3a) or only seeds chemical data (Figure 3b). Leaf profiles contained more alkaloids as they are the site of alkaloid synthesis and seeds are rather a sink. We could not find a clear structure in the leaf dataset while that based on seeds enabled to clearly distinguish lupins from Old World and Atlantic South America from Western America.
Figure 3.
Hierarchical cluster analysis deduced from the PCA based on only leaf alkaloid profiles; 74 individuals (a) and only seed alkaloid profiles; 40 individuals (b).
4. Discussion
4.1. Phylogenetic Relationships Based on ITS
DNA barcoding revealed two main groups: a first one is composed of well separated species revealing an ancient evolutionary history with a sub-group of European and North African rough-seeded lupins, a sub-group comprising Old World smooth-seeded, and Atlantic American lupins including few species distributed along the northern coasts of the Gulf of Mexico (from Texas to Florida). The second group is composed of poorly separated recent American species distributed from NE America to the Pacific mountain chains (from Rocky Mountains, Mexico, Central America cordilleras, and Andes).
These results partly agree with the new advances about the phylogeny of Lupinus achieved during the last 15 years using a large dataset with a special focus on Old World lupins [6,13,14] showing two similar clades described as an Atlantic America/Old World group (comprising Florida and South America) and a Western America group. This topology was confirmed [7] with some new insights about the dating of the deepest node (Lupinus stem node dated from 16 ± 5 Mya) confirming the former findings [6]. Species from Old World and Florida were gathered into the same older group, leading to the conclusion of a Mediterranean origin of the genus, while the rest of Lupinus taxa were found in a numerous clade displaying a divergence between East and West of America with a large and rapid Andean radiation dated from 1.5 ± 0.5 Mya. These Western American species were then thought to derive in two perennial species-rich clades [8]. In a multi-locus approach combining data from plastid and nuclear DNA, the divergence West-East in America was confirmed [3] and two independent events of colonization from North to South America were proposed dated from 7 and 2 Mya. The use of next generation sequencing and single nucleotide polymorphism data (SNPs) will help to unravel the phylogeny and phylogeography of lupins in the future.
4.2. QAs and Chemotaxonomy
In our study, the only pattern well supported by clustering based on alkaloid profiles of seeds and leaves was the divergence between Old World/Atlantic America and the rest of America (Figure 2), which was already highlighted in previous phylogenetic publications [6,7]. This observation may be an argument in favor of using alkaloids as systematic markers: secondary metabolites appear to be efficient in separating larger entities like geographic regions and divisions. The distribution and concentrations of QAs and ammodendrine in Lupinus taxa led to an unambiguous split between East and West parts of their distribution.
Differences in terms of diversity [22] and concentration [43] of alkaloid profiles between seeds and leaves affect significantly patterns of relationships (Figure 3). However, our leaf QA dataset used is not representative of all clades. QA profiles of seeds led to much higher structuration and the clear separation of Old World/East America from the rest of America. The patterns obtained from seeds reflected the molecular patterns and implied a closer evolutionary link between seeds QA profiles and DNA as it was already demonstrated at a lower geographical scale for Old world species [44].
The case of Lupinus taxa from Texas/Florida is interesting since they cluster with the Old World clade and not the New World clade as expected [6,7,9]. A chemical characterization of L. diffusus, species from Florida, with a special focus on alkaloids was performed [45]. This species produced multiflorine, one of the major QAs of some Old World taxa supporting the old relationship between Texas/Florida species and Old World as already suggested [3,7]. Nonetheless, L. texensis has a QA pattern in between the two main clades with high concentrations of α-isolupanine such as some species growing south on central Mexican mountains, but also with some alkaloids related to Old World smooth-seeded species.
QAs and ammodendrine constitute a valuable tool to resolve deep nodes [32]. However, they are not good markers at the intermediate taxonomic level [10,31] even though they are species-specific [44,46].
The unexpected absence of oxidized QA, cytisine, and anagyrine in most of lupins was already spotted [10,31]. These compounds are widespread in most of, evolutionary more basal, genistoids. Interestingly, a possible metabolic reversion of the switch-off of production of these compounds is observed, but only on some North American species, traducing the fast evolution of West American lupins lineage in relation with adaptations to the very diverse environments of this geographical area [47].
The fact that the alkaloid profiles often vary at low-taxonomic levels suggests that selection produces site-specific (i.e., local) patterns concerning traits in lupins [44]. This assumption has been the core of questions concerning the reliability of secondary metabolites as systematic secondary metabolites [48]. Almost twenty years later, Wink [31] reviewed the different functions played by the secondary metabolites (among them alkaloids) in the plant life and again concluded that alkaloids must be considered as adaptive traits. The genes for the biosynthesis of QA evolved much earlier during evolution before the genus Lupinus appeared. Thus, it is most likely, that the QA genes are still present in all lupin species, but their expression is under environmental control. This would explain the patchy occurrence of some QA, such as cytisine in some lupin taxa [10,31]. As a consequence, for some years now, authors have showed little interest in using alkaloids in systematics since chemical characters are known to not be neutral. The main problem would be to get similar chemical profiles in apparently unrelated taxa, which can give distorted indications of systematic affinity; however, the QA could complement molecular and morphological markers [48].
4.3. Implications for Biogeographic Scenario
Two complementary hypotheses must be mentioned to explain the supported chemical-based relationship between Old World and Atlantic America: (i) an ‘adaptive convergence’ and/or (ii) a ‘biosynthesis pathway convergence’.
In the case of adaptation, the production of the same alkaloids could be due to similar abiotic conditions, indeed lupins from Old World and Atlantic America grow at lower elevations than those from Western America. Therefore, composition and amount of certain secondary metabolites could be alike. This adaptive convergence due to similar habitats was already mentioned [9] for some life history traits. Almost exclusively, annual species are found in lower elevations (for instance, all taxa from the Old World are annual) and semelparity (associated to annual life) could represent an adaptive process to grow in lowlands. On the contrary, iteroparity (the mode of reproduction found in perennial lupins) is a key innovation for dispersing and colonizing montane habitats, like in Western America [5,9,47]. A more exhaustive and detailed comparison of QA patterns of American species growing in similar habitats could be one way to test this hypothesis.
In complement to the first hypothesis, we can also evoke a common biosynthesis pathway, which would result in a common ancestry involving migration events from Old World to Eastern New World. In Lupinus, the divergence between Europe and America was dated from less than 10 Mya and the favored mechanism of dispersal across the Atlantic Ocean has been the long distance dispersal (LDD) with two supposed independent events [3,5,6]. Already Charles Darwin had discussed potential dispersal mechanism, such as transport of seeds across the oceans, or by wind or birds. These events are probably rare. Since the molecular phylogenies only imply two major colonization events to the New World, these events could have been achieved via long-distance dispersal.
What about migration via land bridges? The Bering route has been hypothesized but ruled out [6] because of the total absence of Lupinus in Asia where habitats could have been suitable for lupins. The North Atlantic Land Bridge (NALB) has frequently been assumed for plant migration but only until the early Miocene [49] and later plant migration between Old and New World was supposed to occur via dispersal mechanisms because of the closing of the NALB about 20–25 Mya. However, some studies [50] reconsidered this dating and claimed that migration along the NALB could occur much later until the late Miocene: despite its discontinuity. The NALB could have represented a plausible migration route for plants until 5–6 Mya as well demonstrated for Rhododendron and Quercus [51,52,53]. Such current amphi-Atlantic distribution of plant lineages with a close relationship between Old World and Atlantic South American has been already described in Quercus [53].
Supplementary Materials
The following are available online at https://www.mdpi.com/article/10.3390/d13060263/s1, Table S1. New Mexican Lupinus ITS sequences and accession numbers in GenBank.
Author Contributions
Conceptualization, K.B.-T. and M.W.; methodology, M.W.; software, L.L. and M.F.; formal analysis, M.F. and L.L.; investigation, K.B.-T., A.T. and M.W.; resources, M.W. and C.G.; writing—original draft preparation, M.F.; writing—review and editing, L.L., A.M.H.-S. and M.W.; visualization, M.F. and L.L.; supervision, M.W.; project administration, K.B.-T. and M.W.; funding acquisition, K.B.-T.; C.G. and M.W. All authors have read and agreed to the published version of the manuscript.
Funding
University Paul Sabatier (Toulouse, France) and CNRS funded this research for field trips for L.L. and M.F. Research done at Instituto Politécnico Nacional (KBT) was supported by Consejo Nacional de Ciencia y Tecnología (CONACyT 26411N, CONACyT 100808-Z, CONACyT A1-S-34633) and the Secretaria de Investigación y Posgrado del Instituto Politécnico Nacional (SIP 20172240, SIP 20180777 and SIP20196663). Work at Heidelberg University (MW) had been funded by DFG, EU, and DAAD.
Institutional Review Board Statement
Not applicable.
Informed Consent Statement
Not applicable.
Data Availability Statement
Data is available on the request from a corresponding author.
Acknowledgments
Hedwig Sauer-Gürth and Heidi Staudter (IPMB) provided help in DNA sequencing.
Conflicts of Interest
M.W. is Editor-in-Chief and L.L. is Section Editor-in-Chief of this journal.
References
- Dunn, D.B. Cytotaxonomy and distribution of the New World lupin species. In Proceedings of the Third International Lupin Conference, La Rochelle, France, 4–8 June 1984; pp. 67–85. [Google Scholar]
- Kasprzak, A.; Šafář, J.; Janda, J.; Doležel, J.; Wolko, B.; Naganowska, B. The bacterial artificial chromosome (BAC) library of the narrow-leafed lupin (Lupinus angustifolius L.). Cell. Mol. Biol. Lett. 2006, 11, 396–407. [Google Scholar] [CrossRef] [PubMed]
- Eastwood, R.J.; Drummond, C.S.; Schifino-Wittmann, M.T.; Hughes, C. Diversity and evolutionary history of Lupins–Insights from new phylogenies. In Lupins for Health and Wealth, Proceedings of the 12th International Lupin Conference, Fremantle, Australia, 14–18 September 2008; Palta, J.A., Berger, J.B., Eds.; International Lupin Association: Canterbury, New Zealand, 2008; pp. 346–354. [Google Scholar]
- Bermudez-Torres, K.; Herrera, J.M.; Figueroa Brito, R.; Wink, M.; Legal, L. Activity of quinolizidine alkaloids from three Mexican Lupinus against the lepidopteran crop pest Spodoptera frugiperda. Biocontrol 2009, 54, 459–466. [Google Scholar] [CrossRef]
- Bermúdez-Torres, K.; Legal, L.; Ferval, M. High Altitude Ecosystems in the Era of Climate Change. Lupinus species in Central Mexico in the Era of Climate Change: Adaptation, migration or extinction? In Climate Change Impacts on High-Altitude Ecosystems; Ozturk, M., Hakeem, K.R., Faridah-Hanum, I., Efe, R., Eds.; Springer: Heidelberg, Germany, 2015; Chapter 8; pp. 215–228. [Google Scholar]
- Käss, E.; Wink, M. Molecular phylogeny and phylogeography of Lupinus (Leguminosae) inferred from nucleotide sequences of the rbcL gene ITS 1 + 2 regions of rDNA. Plant Syst. Evol. 1997, 208, 139–167. [Google Scholar] [CrossRef]
- Hughes, C.; Eastwood, R.J. Island radiation on a continental scale: Exceptional rates of plant diversification after uplift of the Andes. Proc. Natl. Acad. Sci. USA 2006, 103, 10334–10339. [Google Scholar] [CrossRef] [PubMed]
- Drummond, C.S. Diversification of Lupinus (Leguminosae) in the western New World: Derived evolution of perennial life history and colonization of montane habitats. Mol. Phylogenet. Evol. 2008, 48, 408–421. [Google Scholar] [CrossRef]
- Drummond, C.S.; Eastwood, R.J.; Miotto, S.T.S.; Hughes, C. Multiple continental radiations and correlates of diversification in Lupinus (Leguminosae): Testing for key innovations with incomplete taxon sampling. Syst. Biol. 2012, 61, 443–460. [Google Scholar] [CrossRef]
- Wink, M.; Botschen, F.; Gosmann, C.; Schafer, H.; Waterman, G. Chemotaxonomy seen from a phylogenetic perspective and evolution of secondary metabolism. Annu. Plant Rev. 2009, 40, 364–433. [Google Scholar]
- Ferval, M.; Legal, L.; Gers, C.; Pélissier, C.; Winterton, P.; Sánchez López, J.A.; Corona-Rangel, M.L.; Bermúdez-Torres, K. When island-like populations at high elevation show genetic divergence despite no morphological variability. The case of Lupinus montanus in Central Mexico. Turk. J. Bot. 2013, 37, 789–801. [Google Scholar] [CrossRef]
- Ferval, M.; Bermúdez-Torres, K.; Gers, C.; Legal, L. Genomic fingerprinting versus nuclear gene sequences: A comparative approach for studying the Lupinus montanus (Fabaceae) species complex. S. Afr. J. Bot. 2013, 89, 106–110. [Google Scholar] [CrossRef][Green Version]
- Aïnouche, A.; Bayer, R.J. Phylogenetic relationships in Lupinus (Fabaceae: Papilionoideae) based on Internal Transcribed Spacer Sequences (ITS) of nuclear ribosomal DNA. Am. J. Bot. 1999, 86, 590–607. [Google Scholar] [CrossRef] [PubMed]
- Aïnouche, A.; Bayer, R.J.; Misset, M.T. Molecular phylogeny, diversification and character evolution in Lupinus (Fabaceae) with special attention to Mediterranean and African lupins. Plant Syst. Evol. 2004, 246, 211–222. [Google Scholar] [CrossRef]
- Huang, D.I.; Friar, E.A. Relationships in the Lupinus albifrons species complex (Fabaceae) based on two highly variable chloroplast regions. Syst. Bot. 2011, 36, 362–370. [Google Scholar] [CrossRef]
- Weitemer, K.A. Phylogeographic Patterns and Intervarietal Relationships within Lupinus lepidus: Morphological Differences, Genetic Similarities. Master Thesis, Portland State University, Portland, OR, USA, 2010. [Google Scholar]
- Drummond, C.S.; Hamilton, M.B. Hierarchical components of genetic variation at a species boundary: Population structure in two sympatric varieties of Lupinus microcarpus (Leguminosae). Mol. Ecol. 2007, 16, 753–769. [Google Scholar] [CrossRef]
- Barrera, L.L.; Trujillo, M.E.; Goodfellow, M.; García, F.J.; Hernández-Lucas, I.; Dávila, G.; Van Berkum, P.; Martínez-Romero, E. Biodiversity of Bradyrhizobia nodulating Lupinus spp. Int. J. Syst. Bacteriol. 1997, 47, 1086–1091. [Google Scholar] [CrossRef]
- Del Moral, R.; Rozzell, L.R. Long-term effects of Lupinus lepidus on vegetation dynamics at Mount St. Helens. Plant Ecol. 2005, 181, 203–215. [Google Scholar] [CrossRef]
- Johnson, N.D.; Liu, B.; Bentley, B.L. The effects of nitrogen fixation, soil nitrate, and defoliation on the growth, alkaloids, and nitrogen levels of Lupinus succulentus (Fabaceae). Oecologia 1987, 74, 425–431. [Google Scholar] [CrossRef] [PubMed]
- Wink, M. Plant breeding: Importance of plant secondary metabolites for protection against pathogens and herbivores. Theor. Appl. Genet. 1988, 75, 225–233. [Google Scholar] [CrossRef]
- Wink, M.; Meißner, C.; Witte, L. Patterns of quinolizidine alkaloids in 56 species of the genus Lupinus. Phytochemistry 1995, 38, 139–153. [Google Scholar] [CrossRef]
- Roberts, M.F.; Wink, M. Alkaloids: Biochemistry, Ecology and Medicinal Applications; Plenum Press: New York, NY, USA; London, UK, 1998. [Google Scholar]
- Bunsupa, S.; Yamazaki, M.; Saito, K. Quinolizidine alkaloids biosynthesis: Recent advances and future prospects. Front. Plant Sci. 2013, 3, 1–7. [Google Scholar] [CrossRef] [PubMed]
- Chevalier, L.; Desbuquois, C.; Papineau, J.; Charrier, M. Influence of the quinolizidine alkaloid content of Lupinus albus (Fabaceae) on the feeding choices of Helix aspersa (Gastropoda: Pulmonata). J. Molluscan Stud. 1999, 66, 61–68. [Google Scholar] [CrossRef]
- Wink, M. Quinolizidine alkaloids: Biochemistry, metabolism and function in plants and cell suspension cultures. Planta Med. 1987, 53, 509–514. [Google Scholar] [CrossRef]
- De la Vega, R.; Gutierrez, M.P.; Sanz, C.; Calvo, R.; Robredo, L.M.; de la Cuadra, C.; Muzquiz, M. Bactericide-like effect of Lupinus alkaloids. Ind. Crop Prod. 1996, 5, 141–148. [Google Scholar] [CrossRef]
- Chludil, H.D.; Vilariño, M.; Franco, M.L.; Leicach, S.R. Changes in Lupinus albus and Lupinus angustifolius alkaloid profiles in response to mechanical damage. J. Agric. Food Chem. 2009, 57, 6107–6113. [Google Scholar] [CrossRef] [PubMed]
- Chludil, H.D.; Leicach, S.R.; Corbino, G.B.; Barriga, L.G.; Vilariño, M. Genistin and quinolizidine induction in L. angustifolius aerial parts in response to mechanical damage. J. Plant Interact. 2013, 8, 117–124. [Google Scholar] [CrossRef]
- Wink, M.; Waterman, P.G. Chemotaxonomy in relation to molecular phylogeny of plants. Annu. Plant Rev. 1999, 2, 300–341. [Google Scholar]
- Wink, M. Evolution of secondary metabolites in legumes (Fabaceae). S. Afr. J. Bot. 2013, 89, 164–175. [Google Scholar] [CrossRef]
- Van Wyk, B.E. The value of chemosystematics in clarifying relationships in the genistoid tribes of papilionoid legumes. Biochem. Syst. Ecol. 2003, 31, 875–884. [Google Scholar] [CrossRef]
- Zidorn, C.; Stuppner, H. Chemosystematics of taxa from the Leondoton section Oporinia. Biochem. Syst. Ecol. 2001, 29, 827–837. [Google Scholar] [CrossRef]
- Máximo, P.; Lourenço, A.; Tei, A.; Wink, M. Chemotaxonomy of Portuguese Ulex: Quinolizidine alkaloids as taxonomical markers. Phytochemistry 2006, 67, 1943–1949. [Google Scholar] [CrossRef]
- Larsson, S. The “new” chemosystematics: Phylogeny and phytochemistry. Phytochemistry 2007, 68, 2903–2907. [Google Scholar] [CrossRef] [PubMed]
- Roux, O.; Gers, C.; Legal, L. When, among variations during ontogeny, cuticular compounds of Calliphoridae may be used as phylogenetic markers. Biochem. Syst. Ecol. 2006, 34, 406–416. [Google Scholar] [CrossRef]
- Rønsted, N.; Franzyk, H.; Mølgaard, P.; Jaroszewski, J.W.; Jensen, S.R. Chemotaxonomy and evolution of Plantago L. Plant Syst. Evol. 2003, 242, 63–82. [Google Scholar] [CrossRef]
- Tamura, K.; Peterson, D.; Peterson, N.; Stecher, G.; Nei, M.; Kumar, S. MEGA5: Molecular evolutionary genetics analysis using Maximum Likelihood, evolutionary distance, and Maximum Parsimony methods. Mol. Biol. Evol. 2005, 28, 2731–2739. [Google Scholar] [CrossRef] [PubMed]
- Swofford, D.L. PAUP Phylogenetic Analysis Using Parsimony; Version 4.0b10; Sinauer: Sunderland, MA, USA, 2001. [Google Scholar]
- Kumar, S.; Stecher, G.; Li, M.; Knyaz, C.; Koichiro Tamura, K. MEGA X: Molecular Evolutionary Genetics Analysis across computing platforms. Mol. Biol. Evol. 2018, 35, 1547–1549. [Google Scholar] [CrossRef] [PubMed]
- Felsenstein, J. Confidence limits on phylogeny: An approach using the bootstrap. Evolution 1985, 39, 783–789. [Google Scholar] [CrossRef] [PubMed]
- Ihaka, R.; Gentleman, R. R: A language for data analysis and graphics. J. Comput. Graph. Stat. 1996, 5, 299–314. [Google Scholar]
- García-Mateos, R.; Soto-Hernandez, M.; Kelly, D. Alkaloids from six Erythrina species endemic to Mexico. Biochem. Syst. Ecol. 1998, 26, 545–551. [Google Scholar] [CrossRef]
- Święcicki, W.; Czepiel, K.; Wilczura, P.; Barzyk, P.; Kaczmarek, Z.; Kroc, M. Chromatographic Fingerprinting of the Old World Lupins Seed Alkaloids: A Supplemental Toll in Species Discrimination. Plants 2019, 8, 548. [Google Scholar] [CrossRef] [PubMed]
- Goldberg, S.I.; Moates, R.F. Alkaloids of Lupinus diffusus Nutt. Phytochemistry 1967, 6, 137–140. [Google Scholar] [CrossRef]
- Adler, L.S.; Kittelson, P.M. Variation in Lupinus arboreus alkaloid profiles and relationships with multiple herbivores. Biochem. Syst. Ecol. 2004, 32, 371–390. [Google Scholar] [CrossRef]
- Nevado, B.; Atchinson, G.W.; Hughes, C.E.; Filatov, D.A. Widespread adaptative evolution during repeated evolutionary radiations in New World lupins. Nat. Commun. 2016, 7, 12384. [Google Scholar] [CrossRef] [PubMed]
- Reynolds, T. The evolution of chemosystematics. Phytochemistry 2007, 68, 2887–2895. [Google Scholar] [CrossRef]
- Tiffney, B.H.; Manchester, S.R. The use of geological and paleontological evidence in evaluating plant phylogeographic hypotheses in the northern hemisphere Tertiary. Int. J. Plant Sci. 2001, 162, S3–S17. [Google Scholar] [CrossRef]
- Denk, T.; Grímsson, F.; Zetter, R. Episodic migration of oaks to Iceland: Evidence for a North Atlantic “land bridge” in the latest Miocene. Am. J. Bot. 2010, 97, 276–287. [Google Scholar] [CrossRef] [PubMed]
- Milne, R.I. Northern hemisphere plant disjunctions: A window on Tertiary land bridges and climate change? Ann. Bot. 2006, 98, 465–472. [Google Scholar] [CrossRef]
- Grímmson, G.; Denk, T.; Símonarson, A. Middle Miocene floras of Iceland–The early colonization of an island? Rev. Paleobot. Palynol. 2007, 144, 181–219. [Google Scholar] [CrossRef]
- Denk, T.; Grimm, G.W. The oaks of western Eurasia: Traditional classifications and evidence from two nuclear markers. Taxon 2010, 59, 351–366. [Google Scholar] [CrossRef]
Publisher’s Note: MDPI stays neutral with regard to jurisdictional claims in published maps and institutional affiliations. |
© 2021 by the authors. Licensee MDPI, Basel, Switzerland. This article is an open access article distributed under the terms and conditions of the Creative Commons Attribution (CC BY) license (https://creativecommons.org/licenses/by/4.0/).


