Pridopidine Protects ALS Patient-Derived Neural Progenitor Cells via Sigma-1 Receptor Activation
Abstract
1. Introduction
2. Results
2.1. Differentiation of Sporadic ALS Patient iPSCs into Neural Progenitor Cells
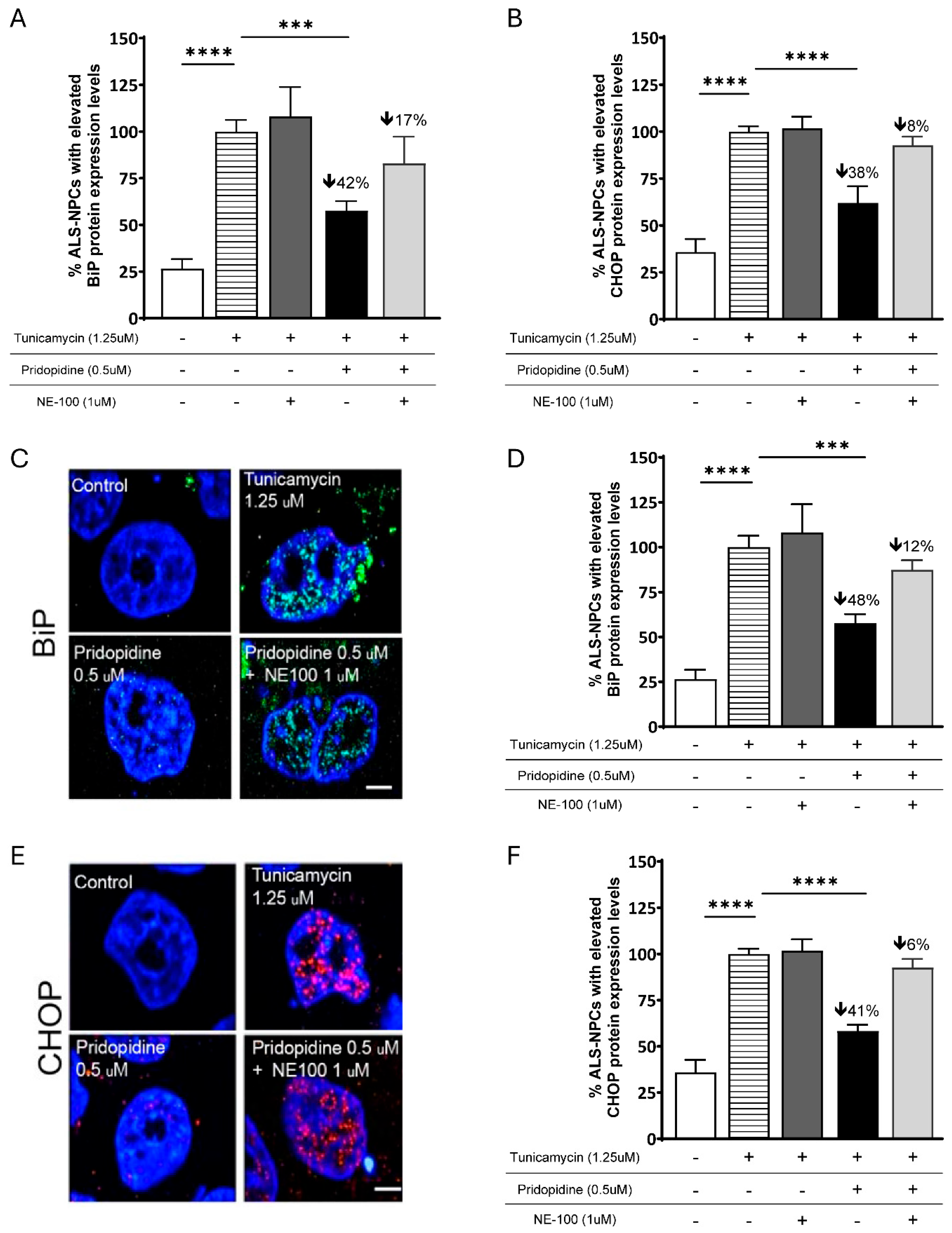
2.2. Pridopidine Reduces ER Stress Markers BiP and CHOP in ALS iPSC-Derived NPCs
2.3. Pridopidine’s Effect on ER Stress Markers Is Mediated by Sigma-1 Receptor Activation
2.4. Pridopidine Restores Mitochondrial Membrane Potential and Reduces Mitochondrial Apoptotic Signaling in ALS-NPCs
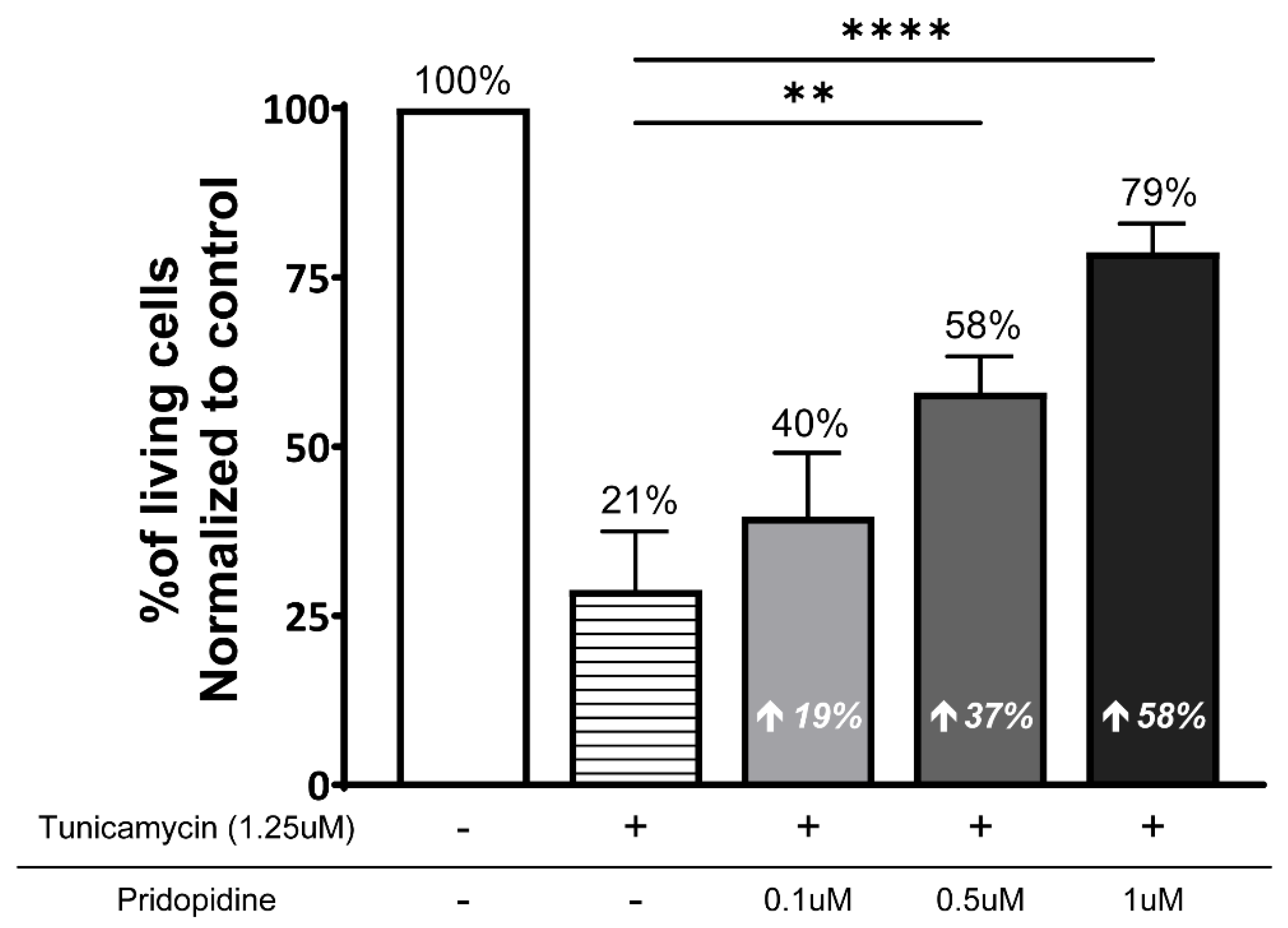
2.5. Pridopidine Enhances Cell Viability Under ER Stress in Sporadic ALS NPCs
3. Discussion
4. Methods and Materials
4.1. Experimental Model and Subject Details
4.2. Differentiation of iPSCs into NPCs
4.3. Quantitative Real-Time PCR (qPCR)
4.4. Induction of ER Stress and Treatment Conditions
4.5. Detection of Mitochondrial Potential
4.6. Immunostaining and Confocal Microscopy
4.7. Cell Viability and Flow Cytometry (FACS)
4.8. Statistical Analysis
Author Contributions
Funding
Institutional Review Board Statement
Informed Consent Statement
Data Availability Statement
Acknowledgments
Conflicts of Interest
Abbreviations
| IPSCs | induced pluripotent stem cells |
| NPCs | neural progenitor cells |
| ALS | amyotrophic lateral sclerosis |
| ER | endoplasmic reticulum |
| S1R | Sigma-1 receptor |
| MAM | mitochondria-associated membrane |
| BAX | BCL2-associated X protein |
References
- Masrori, P.; Van Damme, P. Amyotrophic Lateral Sclerosis: A Clinical Review. Eur. J. Neurol. 2020, 27, 1918–1929. [Google Scholar] [CrossRef]
- Riva, N.; Domi, T.; Pozzi, L.; Lunetta, C.; Schito, P.; Spinelli, E.G.; Cabras, S.; Matteoni, E.; Consonni, M.; Bella, E.D.; et al. Update on Recent Advances in Amyotrophic Lateral Sclerosis. J. Neurol. 2024, 271, 4693–4723. [Google Scholar] [CrossRef]
- Ionescu, A.; Gradus, T.; Altman, T.; Maimon, R.; Saraf Avraham, N.; Geva, M.; Hayden, M.; Perlson, E. Targeting the Sigma-1 Receptor via Pridopidine Ameliorates Central Features of ALS Pathology in a SOD1G93A Model. Cell Death Dis. 2019, 10, 210. [Google Scholar] [CrossRef]
- Blair, H.A. Tofersen: First Approval. Drugs 2023, 83, 1039–1043. [Google Scholar] [CrossRef]
- Bensimon, G.; Lacomblez, L.; Meininger, V. A Controlled Trial of Riluzole in Amyotrophic Lateral Sclerosis. N. Engl. J. Med. 1994, 330, 585–591. [Google Scholar] [CrossRef]
- Abe, K.; Aoki, M.; Tsuji, S.; Itoyama, Y.; Sobue, G.; Togo, M.; Hamada, C.; Tanaka, M.; Akimoto, M.; Nakamura, K.; et al. Safety and Efficacy of Edaravone in Well Defined Patients with Amyotrophic Lateral Sclerosis: A Randomised, Double-Blind, Placebo-Controlled Trial. Lancet Neurol. 2017, 16, 505–512. [Google Scholar] [CrossRef]
- Chen, J.J. Overview of Current and Emerging Therapies for Amytrophic Lateral Sclerosis. Am. J. Manag. Care 2020, 26, S191–S197. [Google Scholar] [CrossRef]
- Xu, X.; Shen, D.; Gao, Y.; Zhou, Q.; Ni, Y.; Meng, H.; Shi, H.; Le, W.; Chen, S.; Chen, S. A Perspective on Therapies for Amyotrophic Lateral Sclerosis: Can Disease Progression Be Curbed? Transl. Neurodegener. 2021, 10, 29. [Google Scholar] [CrossRef]
- Lu, L.; Deng, Y.; Xu, R. Current Potential Therapeutics of Amyotrophic Lateral Sclerosis. Front. Neurol. 2024, 15, 1402962. [Google Scholar] [CrossRef]
- Hoxhaj, P.; Hastings, N.; Kachhadia, M.P.; Gupta, R.; Sindhu, U.; Durve, S.A.; Azam, A.; Auz Vinueza, M.J.; Win, B.; Win, S.H.; et al. Exploring Advancements in the Treatment of Amyotrophic Lateral Sclerosis: A Comprehensive Review of Current Modalities and Future Prospects. Cureus 2023, 15, e45489. [Google Scholar] [CrossRef]
- Chen, J.; Bassot, A.; Giuliani, F.; Simmen, T. Amyotrophic Lateral Sclerosis (ALS): Stressed by Dysfunctional Mitochondria-Endoplasmic Reticulum Contacts (MERCs). Cells 2021, 10, 1789. [Google Scholar] [CrossRef]
- Candelise, N.; Salvatori, I.; Scaricamazza, S.; Nesci, V.; Zenuni, H.; Ferri, A.; Valle, C. Mechanistic Insights of Mitochondrial Dysfunction in Amyotrophic Lateral Sclerosis: An Update on a Lasting Relationship. Metabolites 2022, 12, 233. [Google Scholar] [CrossRef]
- Bernard-Marissal, N.; Chrast, R.; Schneider, B.L. Endoplasmic Reticulum and Mitochondria in Diseases of Motor and Sensory Neurons: A Broken Relationship? Cell Death Dis. 2018, 9, 333. [Google Scholar] [CrossRef]
- Johri, A.; Chandra, A. Connection Lost, MAM: Errors in ER–Mitochondria Connections in Neurodegenerative Diseases. Brain Sci. 2021, 11, 1437. [Google Scholar] [CrossRef]
- De Lorenzo, F.; Lüningschrör, P.; Nam, J.; Beckett, L.; Pilotto, F.; Galli, E.; Lindholm, P.; Rüdt von Collenberg, C.; Mungwa, S.T.; Jablonka, S.; et al. CDNF Rescues Motor Neurons in Models of Amyotrophic Lateral Sclerosis by Targeting Endoplasmic Reticulum Stress. Brain 2023, 146, 3783–3799. [Google Scholar] [CrossRef]
- Matus, S.; Valenzuela, V.; Medinas, D.B.; Hetz, C. ER Dysfunction and Protein Folding Stress in ALS. Int. J. Cell Biol. 2013, 2013, 674751. [Google Scholar] [CrossRef]
- Jeon, Y.-M.; Kwon, Y.; Lee, S.; Kim, H.-J. Potential Roles of the Endoplasmic Reticulum Stress Pathway in Amyotrophic Lateral Sclerosis. Front. Aging Neurosci. 2023, 15, 1047897. [Google Scholar] [CrossRef]
- Watts, M.E.; Giadone, R.M.; Ordureau, A.; Holton, K.M.; Harper, J.W.; Rubin, L.L. Analyzing the ER Stress Response in ALS Patient Derived Motor Neurons Identifies Druggable Neuroprotective Targets. Front. Cell. Neurosci. 2024, 17, 1327361. [Google Scholar] [CrossRef]
- Ghemrawi, R.; Khair, M. Endoplasmic Reticulum Stress and Unfolded Protein Response in Neurodegenerative Diseases. Int. J. Mol. Sci. 2020, 21, 6127. [Google Scholar] [CrossRef]
- Hetz, C.; Saxena, S. ER Stress and the Unfolded Protein Response in Neurodegeneration. Nat. Rev. Neurol. 2017, 13, 477–491. [Google Scholar] [CrossRef]
- Scheper, W.; Hoozemans, J.J.M. The Unfolded Protein Response in Neurodegenerative Diseases: A Neuropathological Perspective. Acta Neuropathol. 2015, 130, 315–331. [Google Scholar] [CrossRef]
- Almanza, A.; Carlesso, A.; Chintha, C.; Creedican, S.; Doultsinos, D.; Leuzzi, B.; Luís, A.; McCarthy, N.; Montibeller, L.; More, S.; et al. Endoplasmic Reticulum Stress Signalling—From Basic Mechanisms to Clinical Applications. FEBS J. 2019, 286, 241–278. [Google Scholar] [CrossRef]
- Walter, P.; Ron, D. The Unfolded Protein Response: From Stress Pathway to Homeostatic Regulation. Science 2011, 334, 1081–1086. [Google Scholar] [CrossRef]
- Chen, Q.; Thompson, J.; Hu, Y.; Lesnefsky, E.J. Tunicamycin-Induced Endoplasmic Reticulum Stress Damages Complex I in Cardiac Mitochondria. Life 2022, 12, 1209. [Google Scholar] [CrossRef]
- Hayashi, T.; Su, T.-P. Sigma-1 Receptor Chaperones at the ER-Mitochondrion Interface Regulate Ca2+ Signaling and Cell Survival. Cell 2007, 131, 596–610. [Google Scholar] [CrossRef]
- Su, T.-P.; Su, T.-C.; Nakamura, Y.; Tsai, S.-Y. The Sigma-1 Receptor as a Pluripotent Modulator in Living Systems. Trends Pharmacol. Sci. 2016, 37, 262–278. [Google Scholar] [CrossRef]
- Sharma, N.; Patel, C.; Shenkman, M.; Kessel, A.; Ben-Tal, N.; Lederkremer, G.Z. The Sigma-1 Receptor Is an ER-Localized Type II Membrane Protein. J. Biol. Chem. 2021, 297, 101299. [Google Scholar] [CrossRef]
- Ryskamp, D.A.; Korban, S.; Zhemkov, V.; Kraskovskaya, N.; Bezprozvanny, I. Neuronal Sigma-1 Receptors: Signaling Functions and Protective Roles in Neurodegenerative Diseases. Front. Neurosci. 2019, 13, 862. [Google Scholar] [CrossRef]
- Zhemkov, V.; Ditlev, J.A.; Lee, W.-R.; Wilson, M.; Liou, J.; Rosen, M.K.; Bezprozvanny, I. The Role of Sigma 1 Receptor in Organization of Endoplasmic Reticulum Signaling Microdomains. eLife 2021, 10, e65192. [Google Scholar] [CrossRef]
- Naia, L.; Ly, P.; Mota, S.I.; Lopes, C.; Maranga, C.; Coelho, P.; Gershoni-Emek, N.; Ankarcrona, M.; Geva, M.; Hayden, M.R.; et al. The Sigma-1 Receptor Mediates Pridopidine Rescue of Mitochondrial Function in Huntington Disease Models. Neurotherapeutics 2021, 18, 1017–1038. [Google Scholar] [CrossRef]
- Crouzier, L.; Denus, M.; Richard, E.M.; Tavernier, A.; Diez, C.; Cubedo, N.; Maurice, T.; Delprat, B. Sigma-1 Receptor Is Critical for Mitochondrial Activity and Unfolded Protein Response in Larval Zebrafish. Int. J. Mol. Sci. 2021, 22, 11049. [Google Scholar] [CrossRef]
- Crouzier, L.; Danese, A.; Yasui, Y.; Richard, E.M.; Liévens, J.-C.; Patergnani, S.; Couly, S.; Diez, C.; Denus, M.; Cubedo, N.; et al. Activation of the Sigma-1 Receptor Chaperone Alleviates Symptoms of Wolfram Syndrome in Preclinical Models. Sci. Transl. Med. 2022, 14, eabh3763. [Google Scholar] [CrossRef]
- Shenkman, M.; Geva, M.; Gershoni-Emek, N.; Hayden, M.R.; Lederkremer, G.Z. Pridopidine Reduces Mutant Huntingtin-induced Endoplasmic Reticulum Stress by Modulation of the Sigma-1 Receptor. J. Neurochem. 2021, 158, 467–481. [Google Scholar] [CrossRef]
- Zhemkov, V.; Geva, M.; Hayden, M.R.; Bezprozvanny, I. Sigma-1 Receptor (S1R) Interaction with Cholesterol: Mechanisms of S1R Activation and Its Role in Neurodegenerative Diseases. Int. J. Mol. Sci. 2021, 22, 4082. [Google Scholar] [CrossRef]
- Eddings, C.R.; Arbez, N.; Akimov, S.; Geva, M.; Hayden, M.R.; Ross, C.A. Pridopidine Protects Neurons from Mutant-Huntingtin Toxicity via the Sigma-1 Receptor. Neurobiol. Dis. 2019, 129, 118–129. [Google Scholar] [CrossRef]
- Estévez-Silva, H.M.; Mediavilla, T.; Giacobbo, B.L.; Liu, X.; Sultan, F.R.; Marcellino, D.J. Pridopidine Modifies Disease Phenotype in a SOD1 Mouse Model of Amyotrophic Lateral Sclerosis. Eur. J. Neurosci. 2022, 55, 1356–1372. [Google Scholar] [CrossRef]
- Goldberg, Y.P.; Navon-Perry, L.; Cruz-Herranz, A.; Chen, K.; Hecker-Barth, G.; Spiegel, K.; Cohen, Y.; Niethammer, M.; Tan, A.M.; Schuring, H.; et al. The Safety Profile of Pridopidine, a Novel Sigma-1 Receptor Agonist for the Treatment of Huntington’s Disease. CNS Drugs 2025, 39, 485–498. [Google Scholar] [CrossRef]
- Ryskamp, D.; Wu, J.; Geva, M.; Kusko, R.; Grossman, I.; Hayden, M.; Bezprozvanny, I. The Sigma-1 Receptor Mediates the Beneficial Effects of Pridopidine in a Mouse Model of Huntington Disease. Neurobiol. Dis. 2017, 97, 46–59. [Google Scholar] [CrossRef]
- Grachev, I.D.; Meyer, P.M.; Becker, G.A.; Bronzel, M.; Marsteller, D.; Pastino, G.; Voges, O.; Rabinovich, L.; Knebel, H.; Zientek, F.; et al. Sigma-1 and Dopamine D2/D3 Receptor Occupancy of Pridopidine in Healthy Volunteers and Patients with Huntington Disease: A [18F] Fluspidine and [18F] Fallypride PET Study. Eur. J. Nucl. Med. Mol. Imaging 2021, 48, 1103–1115. [Google Scholar] [CrossRef]
- Weng, T.-Y.; Tsai, S.-Y.A.; Su, T.-P. Roles of Sigma-1 Receptors on Mitochondrial Functions Relevant to Neurodegenerative Diseases. J. Biomed. Sci. 2017, 24, 74. [Google Scholar] [CrossRef]
- Malar, D.S.; Thitilertdecha, P.; Ruckvongacheep, K.S.; Brimson, S.; Tencomnao, T.; Brimson, J.M. Targeting Sigma Receptors for the Treatment of Neurodegenerative and Neurodevelopmental Disorders. CNS Drugs 2023, 37, 399–440. [Google Scholar] [CrossRef] [PubMed]
- Delprat, B.; Crouzier, L.; Su, T.-P.; Maurice, T. At the Crossing of ER Stress and MAMs: A Key Role of Sigma-1 Receptor? Adv Exp. Med. Biol. 2020, 1131, 699–718. [Google Scholar] [CrossRef] [PubMed]
- Maurice, T.; Goguadze, N. Sigma-1 (Σ1) Receptor in Memory and Neurodegenerative Diseases. Handb. Exp. Pharmacol. 2017, 244, 81–108. [Google Scholar] [CrossRef]
- Maurice, T.; Hiramatsu, M.; Itoh, J.; Kameyama, T.; Hasegawa, T.; Nabeshima, T. Behavioral Evidence for a Modulating Role of σ Ligands in Memory Processes. I. Attenuation of Dizocilpine (MK-801)-Induced Amnesia. Brain Res. 1994, 647, 44–56. [Google Scholar] [CrossRef]
- Maurice, T.; Lockhart, B.P. Neuroprotective and Anti-Amnesic Potentials of Sigma (σ) Receptor Ligands. Prog. Neuropsychopharmacol. Biol. Psychiatry 1997, 21, 69–102. [Google Scholar] [CrossRef]
- Maurice, T.; Urani, A.; Phan, V.L.; Romieu, P. The Interaction between Neuroactive Steroids and the Σ1 Receptor Function: Behavioral Consequences and Therapeutic Opportunities. Brain Res. Rev. 2001, 37, 116–132. [Google Scholar] [CrossRef]
- Monnet, F.P. Sigma-1 Receptor as Regulator of Neuronal Intracellular Ca2+: Clinical and Therapeutic Relevance. Biol. Cell 2005, 97, 873–883. [Google Scholar] [CrossRef]
- Matsuno, K.; Matsunaga, K.; Senda, T.; Mita, S. Increase in Extracellular Acetylcholine Level by Sigma Ligands in Rat Frontal Cortex. J. Pharmacol. Exp. Ther. 1993, 265, 851–859. [Google Scholar] [CrossRef]
- Matsuno, K.; Senda, T.; Matsunaga, K.; Mita, S. Ameliorating Effects of σ Receptor Ligands on the Impairment of Passive Avoidance Tasks in Mice: Involvement in the Central Acetylcholinergic System. Eur. J. Pharmacol. 1994, 261, 43–51. [Google Scholar] [CrossRef]
- Maurice, T.; Su, T.-P. The Pharmacology of Sigma-1 Receptors. Pharmacol. Ther. 2009, 124, 195–206. [Google Scholar] [CrossRef] [PubMed]
- Monnet, F.P.; Debonnel, G.; Junien, J.L.; De Montigny, C. N-Methyl-D-Aspartate-Induced Neuronal Activation Is Selectively Modulated by σ Receptors. Eur. J. Pharmacol. 1990, 179, 441–445. [Google Scholar] [CrossRef]
- Monnet, F.P.; Blier, P.; Debonnel, G.; de Montigny, C. Modulation by Sigma Ligands of N-Methyl-D-Aspartate-Induced [3H]Noradrenaline Release in the Rat Hippocampus: G-Protein Dependency. Naunyn. Schmiedebergs. Arch. Pharmacol. 1992, 346, 32–39. [Google Scholar] [CrossRef]
- Bermack, J.E.; Debonnel, G. Distinct Modulatory Roles of Sigma Receptor Subtypes on Glutamatergic Responses in the Dorsal Hippocampus. Synapse 2005, 55, 37–44. [Google Scholar] [CrossRef]
- Hayashi, T.; Maurice, T.; Su, T.P. Ca2+ Signaling via Σ1-Receptors: Novel Regulatory Mechanism Affecting Intracellular Ca2+ Concentration. J. Pharmacol. Exp. Ther. 2000, 293, 788–798. [Google Scholar] [CrossRef]
- Hong, W.; Nuwayhid, S.J.; Werling, L.L. Modulation of Bradykinin-induced Calcium Changes in SH-SY5Y Cells by Neurosteroids and Sigma Receptor Ligands via a Shared Mechanism. Synapse 2004, 54, 102–110. [Google Scholar] [CrossRef]
- Urani, A.; Romieu, P.; Roman, F.J.; Yamada, K.; Noda, Y.; Kamei, H.; Manh Tran, H.; Nagai, T.; Nabeshima, T.; Maurice, T. Enhanced Antidepressant Efficacy of Σ1 Receptor Agonists in Rats after Chronic Intracerebroventricular Infusion of β-Amyloid-(1–40) Protein. Eur. J. Pharmacol. 2004, 486, 151–161. [Google Scholar] [CrossRef]
- Smith-Dijak, A.I.; Nassrallah, W.B.; Zhang, L.Y.J.; Geva, M.; Hayden, M.R.; Raymond, L.A. Impairment and Restoration of Homeostatic Plasticity in Cultured Cortical Neurons From a Mouse Model of Huntington Disease. Front. Cell. Neurosci. 2019, 13, 209. [Google Scholar] [CrossRef]
- Francardo, V.; Geva, M.; Bez, F.; Denis, Q.; Steiner, L.; Hayden, M.R.; Cenci, M.A. Pridopidine Induces Functional Neurorestoration via the Sigma-1 Receptor in a Mouse Model of Parkinson’s Disease. Neurotherapeutics 2019, 16, 465–479. [Google Scholar] [CrossRef]
- Lee, G.; Chambers, S.M.; Tomishima, M.J.; Studer, L. Derivation of Neural Crest Cells from Human Pluripotent Stem Cells. Nat. Protoc. 2010, 5, 688–701. [Google Scholar] [CrossRef]
- Qu, Q.; Li, D.; Louis, K.R.; Li, X.; Yang, H.; Sun, Q.; Crandall, S.R.; Tsang, S.; Zhou, J.; Cox, C.L.; et al. High-Efficiency Motor Neuron Differentiation from Human Pluripotent Stem Cells and the Function of Islet-1. Nat. Commun. 2014, 5, 3449. [Google Scholar] [CrossRef]
- Uchida, N.; Buck, D.W.; He, D.; Reitsma, M.J.; Masek, M.; Phan, T.V.; Tsukamoto, A.S.; Gage, F.H.; Weissman, I.L. Direct Isolation of Human Central Nervous System Stem Cells. Proc. Natl. Acad. Sci. USA 2000, 97, 14720–14725. [Google Scholar] [CrossRef]
- McArthur, K.; Whitehead, L.W.; Heddleston, J.M.; Li, L.; Padman, B.S.; Oorschot, V.; Geoghegan, N.D.; Chappaz, S.; Davidson, S.; San Chin, H.; et al. BAK/BAX Macropores Facilitate Mitochondrial Herniation and MtDNA Efflux during Apoptosis. Science 2018, 359, eaao6047. [Google Scholar] [CrossRef]
- Lorenz, C.; Lesimple, P.; Bukowiecki, R.; Zink, A.; Inak, G.; Mlody, B.; Singh, M.; Semtner, M.; Mah, N.; Auré, K.; et al. Human IPSC-Derived Neural Progenitors Are an Effective Drug Discovery Model for Neurological MtDNA Disorders. Cell Stem Cell 2017, 20, 659–674.e9. [Google Scholar] [CrossRef]
- Zink, A.; Lisowski, P.; Prigione, A. Generation of Human IPSC-Derived Neural Progenitor Cells (NPCs) as Drug Discovery Model for Neurological and Mitochondrial Disorders. Bio-Protocol 2021, 11, e3939. [Google Scholar] [CrossRef]
- Bernard-Marissal, N.; Médard, J.-J.; Azzedine, H.; Chrast, R. Dysfunction in Endoplasmic Reticulum-Mitochondria Crosstalk Underlies SIGMAR1 Loss of Function Mediated Motor Neuron Degeneration. Brain 2015, 138, 875–890. [Google Scholar] [CrossRef] [PubMed]
- Lee, S.; Shang, Y.; Redmond, S.A.; Urisman, A.; Tang, A.A.; Li, K.H.; Burlingame, A.L.; Pak, R.A.; Jovičić, A.; Gitler, A.D.; et al. Activation of HIPK2 Promotes ER Stress-Mediated Neurodegeneration in Amyotrophic Lateral Sclerosis. Neuron 2016, 91, 41–55. [Google Scholar] [CrossRef]
- Maurice, T. Bi-Phasic Dose Response in the Preclinical and Clinical Developments of Sigma-1 Receptor Ligands for the Treatment of Neurodegenerative Disorders. Expert Opin. Drug Discov. 2021, 16, 373–389. [Google Scholar]
- Geva, M.; Goldberg, Y.P.; Leitner, M.L.; Chen, K.; Feng, W.; Emek, N.G.; Berry, J.D.; Paganoni, S.; Shefner, J.; Cudkowicz, M.E.; et al. Pridopidine Treatment Benefits in Definite, Probable, and Early (<18mo Onset) Subjects with ALS in the HEALEY ALS Platform Trial. Neurotherapeutics 2025, 22, e00675. [Google Scholar] [CrossRef]
- Shefner, J.M.; Oskarsson, B.; Macklin, E.A.; Chibnik, L.B.; Quintana, M.; Saville, B.R.; Detry, M.A.; Vestrucci, M.; Marion, J.; Mcglothlin, A.; et al. Pridopidine in Amyotrophic Lateral Sclerosis: The HEALEY ALS Platform Trial. JAMA 2025, 333, 1128–1137. [Google Scholar] [CrossRef]
- Reilmann, R.; Feigin, A.; Rosser, A.E.; Kostyk, S.K.; Saft, C.; Cohen, Y.; Schuring, H.; Hand, R.; Tan, A.M.; Chen, K.; et al. Pridopidine in Early-Stage Manifest Huntington’s Disease: A Phase 3 Trial. Nat. Med. 2025, 31, 3780–3789. [Google Scholar] [CrossRef]
- Hayden, D.; Lai, P.-Y.; Donahue, R.A.; Chen, H.-W.; Wang, J.; Mathai, N.; Lopes, G.; McCaffrey, A.; Scalia, J.; Luppino, S.; et al. CNM-Au8 in Amyotrophic Lateral Sclerosis. JAMA 2025, 333, 1138. [Google Scholar] [CrossRef]





| iPSC Line Name | Gender | Age | Ethnicity | Genotype of Locus | Disease | Primary Tissue |
|---|---|---|---|---|---|---|
| CS14isALS-Tnxx | male | 42 | Unknown | Sporadic | ALS | PBMC |
| Gene Name | Full Gene Name | Primer Sequence |
|---|---|---|
| GAPDH | Glyceraldehyde-3-phosphate dehydrogenase | Forward 5′-CTTTTGCGTCGCCAG-3′ Backward 5′-TTGATGGCAACAATATCCAC-3′ |
| MKI67 | Marker of proliferation Ki67 | Forward 5′-GACAGAGGTTCCTAAGAGAG-3′ Backward 5′-AACAATCAGATTTGCTTCCG-3′ |
| BAX | Bcl2 Associated X, Apoptosis Regulator | Forward 5′-AACTGGACAGTAACATGGAG-3′ Backward 5′-TTGCTGGCAAAGTAGAAAAG-3′ |
Disclaimer/Publisher’s Note: The statements, opinions and data contained in all publications are solely those of the individual author(s) and contributor(s) and not of MDPI and/or the editor(s). MDPI and/or the editor(s) disclaim responsibility for any injury to people or property resulting from any ideas, methods, instructions or products referred to in the content. |
© 2026 by the authors. Licensee MDPI, Basel, Switzerland. This article is an open access article distributed under the terms and conditions of the Creative Commons Attribution (CC BY) license.
Share and Cite
Meltzer, M.; Zamir, M.S.; Tzuri, N.; Tan, A.M.; Geva, M.; Hayden, M.R.; Lichtenstein, R.G. Pridopidine Protects ALS Patient-Derived Neural Progenitor Cells via Sigma-1 Receptor Activation. Int. J. Mol. Sci. 2026, 27, 3489. https://doi.org/10.3390/ijms27083489
Meltzer M, Zamir MS, Tzuri N, Tan AM, Geva M, Hayden MR, Lichtenstein RG. Pridopidine Protects ALS Patient-Derived Neural Progenitor Cells via Sigma-1 Receptor Activation. International Journal of Molecular Sciences. 2026; 27(8):3489. https://doi.org/10.3390/ijms27083489
Chicago/Turabian StyleMeltzer, May, Maya Shefler Zamir, Noam Tzuri, Andrew M. Tan, Michal Geva, Michael R. Hayden, and Rachel G. Lichtenstein. 2026. "Pridopidine Protects ALS Patient-Derived Neural Progenitor Cells via Sigma-1 Receptor Activation" International Journal of Molecular Sciences 27, no. 8: 3489. https://doi.org/10.3390/ijms27083489
APA StyleMeltzer, M., Zamir, M. S., Tzuri, N., Tan, A. M., Geva, M., Hayden, M. R., & Lichtenstein, R. G. (2026). Pridopidine Protects ALS Patient-Derived Neural Progenitor Cells via Sigma-1 Receptor Activation. International Journal of Molecular Sciences, 27(8), 3489. https://doi.org/10.3390/ijms27083489

