Comparative Transcriptomic and ceRNA Network Analyses of Non-Coding and Coding RNAs in Heads of Apis mellifera Workers from Queenright and Queenless Colonies
Abstract
1. Introduction
2. Results
2.1. Data Summary of the Whole-Transcriptome Sequencing
2.2. Identification and Characteristics of Non-Coding and Coding RNAs
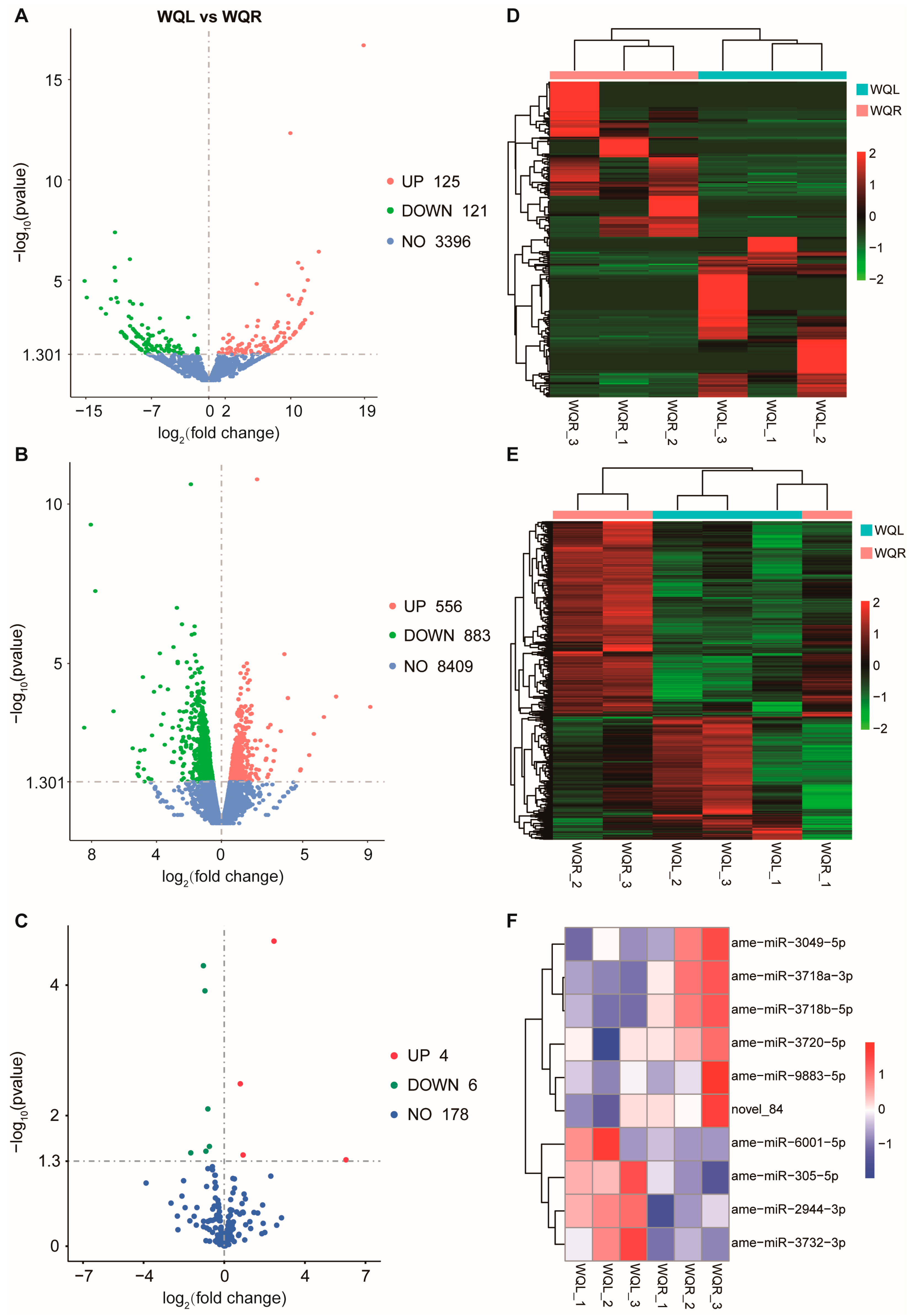
2.3. Comparative Expression Profiling of Non-Coding and Coding RNAs
2.4. Functional Analysis of DElncRNAs via Cis-Regulation

2.5. Functional Analysis of DElncRNAs via Trans-Regulation


2.6. Functional Analysis of DEmRNAs
2.7. CeRNA Networks of DElncRNAs, DEmRNAs, and DEmiRNAs
2.8. Verification of DElncRNAs and DEmRNAs
3. Discussion
4. Materials and Methods
4.1. Insect Rearing and Collection
4.2. RNA Extraction, Library Construction, and Whole-Transcriptome Sequencing
4.3. Raw Data Analysis
4.4. Identification and Characterization of lncRNAs
4.5. Identification of miRNAs
4.6. Differential Expression Analysis of Coding and Non-Coding RNAs
4.7. Target Gene Prediction and Functional Enrichment
4.8. Construction of lncRNA-miRNA-mRNA Network
4.9. Quantitative Real-Time PCR Validation
5. Conclusions
Supplementary Materials
Author Contributions
Funding
Data Availability Statement
Acknowledgments
Conflicts of Interest
Abbreviations
| LncRNA | Long non-coding RNA |
| miRNA | microRNA |
| QMP | Queen Mandibular Pheromone |
| WQR | Queenright Worker |
| WQL | Queenless Worker |
| GO | Gene Ontology |
| KEGG | Kyoto Encyclopedia of Genes and Genomes |
| ceRNA | Competing endogenous RNA |
| JH | Juvenile Hormone |
| OBP | Odorant Binding Protein |
| CSP | Chemosensory Protein |
| qPCR | Quantitative real-time PCR |
References
- Klein, A.M.; Vaissière, B.E.; Cane, J.H.; Steffan-Dewenter, I.; Cunningham, S.A.; Kremen, C.; Tscharntke, T. Importance of pollinators in changing landscapes for world crops. Proc. Biol. Sci. 2007, 274, 303–313. [Google Scholar] [CrossRef]
- Seeley, T.D. The Wisdom Of the Hive: The Social Physiology of Honey Bee Colonies; Harvard University Press: Cambridge, MA, USA, 1995; pp. 1–317. [Google Scholar]
- Potts, S.G.; Biesmeijer, J.C.; Kremen, C.; Neumann, P.; Schweiger, O.; Kunin, W.E. Global pollinator declines: Trends, impacts and drivers. Trends Ecol. Evol. 2010, 25, 345–353. [Google Scholar] [CrossRef]
- Slessor, K.N.; Winston, M.L.; Le Conte, Y. Pheromone communication in the honeybee (Apis mellifera L.). J. Chem. Ecol. 2005, 31, 2731–2745. [Google Scholar] [CrossRef]
- Slessor, K.N.; Kaminski, L.A.; King, G.G.S.; Borden, J.H.; Winston, M.L. Semiochemical basis of the retinue response to queen honey bees. Nature 1988, 332, 354–356. [Google Scholar] [CrossRef]
- Hoover, S.E.; Keeling, C.I.; Winston, M.L.; Slessor, K.N. The effect of queen pheromones on worker honey bee ovary development. Naturwissenschaften 2003, 90, 477-80. [Google Scholar] [CrossRef]
- Sagili, R.R.; Pankiw, T. Effects of Brood Pheromone Modulated Brood Rearing Behaviors on Honey Bee (Apis mellifera L.) Colony Growth. J. Insect Behav. 2009, 22, 339–349. [Google Scholar] [CrossRef] [PubMed]
- Nouvian, M.; Reinhard, J.; Giurfa, M. The defensive response of the honeybee Apis mellifera. J. Exp. Biol. 2016, 219, 3505–3517. [Google Scholar] [CrossRef]
- Butler, C.G.; Fairey, E.M. The Role of the Queen in Preventing Oogenesis in Worker Honeybees. J. Apicult. Res. 1963, 2, 14–18. [Google Scholar] [CrossRef]
- Keeling, C.I.; Slessor, K.N.; Higo, H.A.; Winston, M.L. New components of the honey bee (Apis mellifera L.) queen retinue pheromone. Proc. Natl. Acad. Sci. USA 2003, 100, 4486–4491. [Google Scholar] [CrossRef] [PubMed]
- Vergoz, V.; Schreurs, H.A.; Mercer, A.R. Queen pheromone blocks aversive learning in young worker bees. Science 2007, 317, 384–386. [Google Scholar] [CrossRef]
- Karpe, S.D.; Dhingra, S.; Brockmann, A.; Sowdhamini, R. Computational genome-wide survey of odorant receptors from two solitary bees Dufourea novaeangliae (Hymenoptera: Halictidae) and Habropoda laboriosa (Hymenoptera: Apidae). Sci. Rep. 2017, 7, 10823. [Google Scholar] [CrossRef]
- Robinson, G.E.; Winston, M.L.; Huang, Z.; Pankiw, T. Queen mandibular gland pheromone influences worker honey bee (Apis mellifera L.) foraging ontogeny and juvenile hormone titers. J. Insect Physiol. 1998, 44, 685–692. [Google Scholar] [CrossRef]
- Cardoen, D.; Wenseleers, T.; Ernst, U.R.; Danneels, E.L.; Laget, D.; DE Graaf, D.C.; Schoofs, L.; Verleyen, P. Genome-wide analysis of alternative reproductive phenotypes in honeybee workers. Mol. Ecol. 2011, 20, 4070–4084. [Google Scholar] [CrossRef]
- Robinson, G.E.; Strambi, C.; Strambi, A.; Huang, Z.Y. Reproduction in worker honey bees is associated with low juvenile hormone titers and rates of biosynthesis. Gen. Comp. Endocrinol. 1992, 87, 471–480. [Google Scholar] [CrossRef] [PubMed]
- Mercer, T.R.; Dinger, M.E.; Mattick, J.S. Long non-coding RNAs: Insights into functions. Nat. Rev. Genet. 2009, 10, 155–159. [Google Scholar] [CrossRef]
- Krol, J.; Loedige, I.; Filipowicz, W. The widespread regulation of microRNA biogenesis, function and decay. Nat. Rev. Genet. 2010, 11, 597–610. [Google Scholar] [CrossRef] [PubMed]
- Bartel, D.P. MicroRNAs: Target recognition and regulatory functions. Cell 2009, 136, 215–233. [Google Scholar] [CrossRef] [PubMed]
- Chen, X.; Yu, X.; Cai, Y.; Zheng, H.; Yu, D.; Liu, G.; Zhou, Q.; Hu, S.; Hu, F. Next-generation small RNA sequencing for microRNAs profiling in the honey bee Apis mellifera. Insect Mol. Biol. 2010, 19, 799–805. [Google Scholar] [CrossRef]
- Ashby, R.; Forêt, S.; Searle, I.; Maleszka, R. MicroRNAs in Honey Bee Caste Determination. Sci. Rep. 2016, 6, 18794. [Google Scholar] [CrossRef]
- Greenberg, J.K.; Xia, J.; Zhou, X.; Thatcher, S.R.; Gu, X.; Ament, S.A.; Newman, T.C.; Green, P.J.; Zhang, W.; Robinson, G.E.; et al. Behavioral plasticity in honey bees is associated with differences in brain microRNA transcriptome. Genes. Brain Behav. 2012, 11, 660–670. [Google Scholar] [CrossRef]
- Huang, J.; Wang, T.; Qiu, Y.; Hassanyar, A.K.; Zhang, Z.; Sun, Q.; Ni, X.; Yu, K.; Guo, Y.; Yang, C.; et al. Differential Brain Expression Patterns of microRNAs Related to Olfactory Performance in Honey Bees (Apis mellifera). Genes 2023, 14, 1000. [Google Scholar] [CrossRef]
- Chen, X.; Fu, J. The microRNA miR-14 Regulates Egg-Laying by Targeting EcR in Honeybees (Apis mellifera). Insects 2021, 12, 351. [Google Scholar] [CrossRef]
- Stuart, S.H.; Ahmed, A.C.C.; Kilikevicius, L.; Robinson, G.E. Effects of microRNA-305 knockdown on brain gene expression associated with division of labor in honey bee colonies (Apis mellifera). J. Exp. Biol. 2024, 227, eb246785. [Google Scholar] [CrossRef]
- Song, Y.X.; Ren, Y.P.; Ran, Y.Y.; Fan, N.; Wu, T.; Zang, H.; Jiao, M.X.; Yan, T.Z.; Luo, Q.M.; Chen, D.F.; et al. Ame-miR-2161 affects the survival and development of honeybee larvae through the juvenile hormone acid methyltransferase gene. Insect Mol. Biol. 2026, 35, 79–90. [Google Scholar] [CrossRef] [PubMed]
- Li, L.; Liu, F.; Li, W.; Li, Z.; Pan, J.; Yan, L.; Zhang, S.; Huang, Z.Y.; Su, S. Differences in microRNAs and their expressions between foraging and dancing honey bees, Apis mellifera L. J. Insect Physiol. 2012, 58, 1438–1443. [Google Scholar] [CrossRef] [PubMed]
- Rinn, J.L.; Chang, H.Y. Genome regulation by long noncoding RNAs. Annu. Rev. Biochem. 2012, 81, 145–166. [Google Scholar] [CrossRef] [PubMed]
- Humann, F.C.; Tiberio, G.J.; Hartfelder, K. Sequence and expression characteristics of long noncoding RNAs in honey bee caste development--potential novel regulators for transgressive ovary size. PLoS ONE 2013, 8, e78915. [Google Scholar] [CrossRef]
- Chen, Y.J.; Li, Y.J.; Wu, S.; Yang, W.C.; Miao, J.; Gu, S.H.; Li, J.H.; Miao, X.Q.; Li, X. Transcriptional identification of differentially expressed genes associated with division of labor in Apis cerana cerana. Insect Sci. 2021, 28, 457–471. [Google Scholar] [CrossRef]
- Wang, Z.; Wang, S.; Fan, X.; Zhang, K.; Zhang, J.; Zhao, H.; Gao, X.; Zhang, Y.; Guo, S.; Zhou, D.; et al. Systematic Characterization and Regulatory Role of lncRNAs in Asian Honey Bees Responding to Microsporidian Infestation. Int. J. Mol. Sci. 2023, 24, 5886. [Google Scholar] [CrossRef]
- Zhang, B.; Zhang, C.; Zhang, J.; Lu, S.; Zhao, H.; Jiang, Y.; Ma, W. Regulatory roles of long non-coding RNAs in short-term heat stress in adult worker bees. BMC Genom. 2024, 25, 506. [Google Scholar] [CrossRef]
- Huang, M.; Tan, X.; Yang, S.; Zhou, Z.; Wang, D.; Dong, J. Long Non-Coding RNA LOC113219358 Regulates Immune Responses in Apis mellifera Through Protein Interactions. Int. J. Mol. Sci. 2025, 26, 676. [Google Scholar] [CrossRef]
- Soshnev, A.A.; Ishimoto, H.; McAllister, B.F.; Li, X.; Wehling, M.D.; Kitamoto, T.; Geyer, P.K. A conserved long noncoding RNA affects sleep behavior in Drosophila. Genetics 2011, 189, 455–468. [Google Scholar] [CrossRef]
- Li, M.; Wen, S.; Guo, X.; Bai, B.; Gong, Z.; Liu, X.; Wang, Y.; Zhou, Y.; Chen, X.; Liu, L.; et al. The novel long non-coding RNA CRG regulates Drosophila locomotor behavior. Nucleic Acids Res. 2012, 40, 11714–11727. [Google Scholar] [CrossRef]
- Cui, M.Y.; Xu, M.B.; Wang, Y.X.; Bai, B.Y.; Chen, R.S.; Liu, L.; Li, M.X. Long noncoding RNA LRG modulates Drosophila locomotion by sequestering Synaptotagmin 1 protein. Insect Sci. 2024, 31, 1756–1769. [Google Scholar] [CrossRef] [PubMed]
- Cardoso-Júnior, C.A.M.; Tibério, G.J.; Peruzzolo, M.C.; Vieira, L.C.; Lago, D.C.; Paschoal, A.R.; Ronai, I.; Oldroyd, B.P.; Hartfelder, K. A sterility-associated long noncoding RNA involved in honey bee caste determination and adult queen and worker fertility. Proc. Natl. Acad. Sci. USA 2026, 123, e2527882123. [Google Scholar] [CrossRef] [PubMed]
- Villar, G.; Hefetz, A.; Grozinger, C.M. Evaluating the Effect of Honey Bee (Apis mellifera) Queen Reproductive State on Pheromone-Mediated Interactions with Male Drone Bees. J. Chem. Ecol. 2019, 45, 588–597. [Google Scholar] [CrossRef]
- Kuszewska, K.; Woloszczuk, A.; Woyciechowski, M. Reproductive Cessation and Post-Reproductive Lifespan in Honeybee Workers. Biology 2024, 13, 287. [Google Scholar] [CrossRef]
- Derrien, T.; Johnson, R.; Bussotti, G.; Tanzer, A.; Djebali, S.; Tilgner, H.; Guernec, G.; Martin, D.; Merkel, A.; Knowles, D.G.; et al. The GENCODE v7 catalog of human long noncoding RNAs: Analysis of their gene structure, evolution, and expression. Genome Res. 2012, 22, 1775–1789. [Google Scholar] [CrossRef] [PubMed]
- Ponting, C.P.; Oliver, P.L.; Reik, W. Evolution and functions of long noncoding RNAs. Cell 2009, 136, 629–641. [Google Scholar] [CrossRef]
- Paoli, M.; Galizia, G.C. Olfactory coding in honeybees. Cell Tissue Res. 2021, 383, 35–58. [Google Scholar] [CrossRef]
- Liu, F.; Shi, T.; Qi, L.; Su, X.; Wang, D.; Dong, J.; Huang, Z.Y. lncRNA profile of Apis mellifera and its possible role in behavioural transition from nurses to foragers. BMC Genom. 2019, 20, 393. [Google Scholar] [CrossRef]
- Harshman, L.G.; Zera, A.J. The Cost of Reproduction: The Devil in the Details. Trends Ecol. Evol. 2007, 22, 80–86. [Google Scholar] [CrossRef]
- Zhao, C.; Peng, Y.; Li, W.; Raza, M.F.; Wang, W.; Zhang, Y.; Chen, Y.; Guo, J.; Huang, S.; Han, R. The role of gut microbiota-gonadal axis in ovary activation of Asian honey bee (Apis cerana) queens. npj Biofilms Microbiomes 2025, 11, 97. [Google Scholar] [CrossRef]
- Kim, W.; Jho, E.H. The history and regulatory mechanism of the Hippo pathway. BMB Rep. 2018, 51, 106–118. [Google Scholar] [CrossRef]
- Chen, X.; Ma, C.; Chen, C.; Lu, Q.; Shi, W.; Liu, Z.; Wang, H.; Guo, H. Integration of lncRNA-miRNA-mRNA reveals novel insights into oviposition regulation in honey bees. PeerJ 2017, 5, e3881. [Google Scholar] [CrossRef]
- Menail, H.A.; Cormier, S.B.; Léger, A.; Robichaud, S.; Hebert-Chatelain, E.; Lamarre, S.G.; Pichaud, N. Age-related flexibility of energetic metabolism in the honey bee Apis mellifera. FASEB J. 2023, 37, e23222. [Google Scholar] [CrossRef] [PubMed]
- Han, B.; Wei, Q.; Amiri, E.; Hu, H.; Meng, L.; Strand, M.K.; Tarpy, D.R.; Xu, S.; Li, J.; Rueppell, O. The molecular basis of socially induced egg-size plasticity in honey bees. eLife 2022, 11, e80499. [Google Scholar] [CrossRef] [PubMed]
- Singh, M.; Priya, K.; Nagar, A.; Nalavade, R. Emerging landscape of lncRNA-miRNA interactions as architects of gene expression patterns. Mol. Biol. Rep. 2025, 52, 810. [Google Scholar] [CrossRef] [PubMed]
- Liz, J.; Portela, A.; Soler, M.; Gómez, A.; Ling, H.; Michlewski, G.; Calin, G.A.; Guil, S.; Esteller, M. Regulation of pri-miRNA processing by a long noncoding RNA transcribed from an ultraconserved region. Mol. Cell 2014, 55, 138–147. [Google Scholar] [CrossRef]
- Wu, Y.; Cheng, T.; Liu, C.; Liu, D.; Zhang, Q.; Long, R.; Zhao, P.; Xia, Q. Systematic Identification and Characterization of Long Non-Coding RNAs in the Silkworm, Bombyx mori. PLoS ONE 2016, 11, e0147147. [Google Scholar] [CrossRef]
- Shpigler, H.Y.; Herb, B.; Drnevich, J.; Band, M.; Robinson, G.E.; Bloch, G. Juvenile hormone regulates brain-reproduction tradeoff in bumble bees but not in honey bees. Horm. Behav. 2020, 126, 104844. [Google Scholar] [CrossRef]
- Zhao, M.; Wu, J.; Kang, W.; Wei, Q.; Xu, S.; Guo, H.; Han, B. Queen Loss Remodels Brain Dopamine and Hormonal Pathways During Worker Ovary Activation in Apis mellifera. Insects 2026, 17, 308. [Google Scholar] [CrossRef] [PubMed]
- Nakaoka, T.; Takeuchi, H.; Kubo, T. Laying workers in queenless honeybee (Apis mellifera L.) colonies have physiological states similar to that of nurse bees but opposite that of foragers. J. Insect Physiol. 2008, 54, 806–812. [Google Scholar] [CrossRef]
- Tan, K.; Wang, Y.; Dong, S.; Liu, X.; Zhuang, D.; Chen, W.; Oldroyd, B.P. Associations between reproduction and work in workers of the Asian hive bee Apis cerana. J. Insect Physiol. 2015, 82, 33–37. [Google Scholar] [CrossRef] [PubMed]
- Pelosi, P.; Iovinella, I.; Zhu, J.; Wang, G.; Dani, F.R. Beyond chemoreception: Diverse tasks of soluble olfactory proteins in insects. Biol. Rev. Camb. Philos. Soc. 2018, 93, 184–200. [Google Scholar] [CrossRef] [PubMed]
- Liu, F.; Li, W.; Li, Z.; Zhang, S.; Chen, S.; Su, S. High-abundance mRNAs in Apis mellifera: Comparison between nurses and foragers. J. Insect Physiol. 2011, 57, 274–279. [Google Scholar] [CrossRef]
- Nambiar, A.; Manjithaya, R. Driving autophagy-the role of molecular motors. J. Cell Sci. 2024, 137, jcs260481. [Google Scholar] [CrossRef] [PubMed]
- Roy, T.; Jain, R.; Brockmann, A. Transcriptional responses in feeder time-trained foragers suggest diverse interactions between the circadian clock and mushroom bodies in honey bees. Sci. Rep. 2025, 16, 2128. [Google Scholar] [CrossRef]
- Yu, Z.; Pei, T.; Wang, H.; Wang, C.; Liu, J.; Storey, K.B. Lysine Methylation and Histone Modifications during Cold Stress of Insects: Freeze-Tolerant Eurosta solidaginis and Freeze-Avoiding Epiblema scudderiana. Insects 2024, 15, 498. [Google Scholar] [CrossRef]
- Abreu, F.C.P.; Freitas, F.C.P.; Simões, Z.L.P. Circadian Clock Genes Are Differentially Modulated during the Daily Cycles and Chronological Age in the Social Honeybee (Apis Mellifera). Apidologie 2018, 49, 71–83. [Google Scholar] [CrossRef]
- Kelsey, J.S.; Fastman, N.M.; Blumberg, D.D. Evidence of an evolutionarily conserved LMBR1 domain-containing protein that associates with endocytic cups and plays a role in cell migration in dictyostelium discoideum. Eukaryot. Cell. 2012, 11, 401–416. [Google Scholar] [CrossRef]
- Dolezal, D.; Liu, Z.; Zhou, Q.; Pignoni, F. Fly LMBR1/LIMR-type protein Lilipod promotes germ-line stem cell self-renewal by enhancing BMP signaling. Proc. Natl. Acad. Sci. USA 2015, 12, 13928-33. [Google Scholar] [CrossRef] [PubMed]
- Sánchez-Carrón, G.; García-García, M.I.; López-Rodríguez, A.B.; Jiménez-García, S.; Sola-Carvajal, A.; García-Carmona, F.; Sánchez-Ferrer, A. Molecular characterization of a novel N-acetylneuraminate lyase from Lactobacillus plantarum WCFS1. Appl. Environ. Microbiol. 2011, 77, 2471–2478. [Google Scholar] [CrossRef] [PubMed][Green Version]
- Boutin, S.; Alburaki, M.; Mercier, P.L.; Giovenazzo, P.; Derome, N. Differential gene expression between hygienic and non-hygienic honeybee (Apis mellifera L.) hives. BMC Genom. 2015, 16, 500. [Google Scholar] [CrossRef]
- Salmena, L.; Poliseno, L.; Tay, Y.; Kats, L.; Pandolfi, P.P. A ceRNA hypothesis: The Rosetta Stone of a hidden RNA language? Cell 2011, 146, 353–358. [Google Scholar] [CrossRef]
- Huang, Y.; Pang, Y.; Xu, Y.; Liu, L.; Zhou, H. The identification of regulatory ceRNA network involved in Drosophila Toll immune responses. Dev. Comp. Immunol. 2024, 151, 105105. [Google Scholar] [CrossRef] [PubMed]
- Robinson, G.E. Regulation of division of labor in insect societies. Annu. Rev. Entomol. 1992, 37, 637–665. [Google Scholar] [CrossRef]
- Kim, D.; Langmead, B.; Salzberg, S.L. HISAT: A fast spliced aligner with low memory requirements. Nat. Methods 2015, 12, 357–360. [Google Scholar] [CrossRef]
- Langmead, B.; Trapnell, C.; Pop, M.; Salzberg, S.L. Ultrafast and memory-efficient alignment of short DNA sequences to the human genome. Genome Biol. 2009, 10, R25. [Google Scholar] [CrossRef] [PubMed]
- Pertea, M.; Pertea, G.M.; Antonescu, C.M.; Chang, T.C.; Mendell, J.T.; Salzberg, S.L. StringTie enables improved reconstruction of a transcriptome from RNA-seq reads. Nat. Biotechnol. 2015, 33, 290–295. [Google Scholar] [CrossRef]
- Kang, Y.J.; Yang, D.C.; Kong, L.; Hou, M.; Meng, Y.Q.; Wei, L.; Gao, G. CPC2: A fast and accurate coding potential calculator based on sequence intrinsic features. Nucleic Acids Res. 2017, 45, W12–W16. [Google Scholar] [CrossRef]
- Mistry, J.; Bateman, A.; Finn, R.D. Predicting active site residue annotations in the Pfam database. BMC Bioinform. 2007, 8, 298. [Google Scholar] [CrossRef]
- Sun, L.; Luo, H.; Bu, D.; Zhao, G.; Yu, K.; Zhang, C.; Liu, Y.; Chen, R.; Zhao, Y. Utilizing sequence intrinsic composition to classify protein-coding and long non-coding transcripts. Nucleic Acids Res. 2013, 41, e166. [Google Scholar] [CrossRef]
- Wen, M.; Shen, Y.; Shi, S.; Tang, T. miREvo: An integrative microRNA evolutionary analysis platform for next-generation sequencing experiments. BMC Bioinform. 2012, 13, 140. [Google Scholar] [CrossRef]
- Friedländer, M.R.; Mackowiak, S.D.; Li, N.; Chen, W.; Rajewsky, N. miRDeep2 accurately identifies known and hundreds of novel microRNA genes in seven animal clades. Nucleic Acids Res. 2012, 40, 37–52. [Google Scholar] [CrossRef] [PubMed]
- Robinson, M.D.; McCarthy, D.J.; Smyth, G.K. edgeR: A Bioconductor package for differential expression analysis of digital gene expression data. Bioinformatics 2010, 26, 139–140. [Google Scholar] [CrossRef]
- Love, M.I.; Huber, W.; Anders, S. Moderated estimation of fold change and dispersion for RNA-seq data with DESeq2. Genome Biol. 2014, 15, 550. [Google Scholar] [CrossRef] [PubMed]
- Kopp, F.; Mendell, J.T. Functional Classification and Experimental Dissection of Long Noncoding RNAs. Cell 2018, 172, 393–407. [Google Scholar] [CrossRef] [PubMed]
- Bao, Z.; Yang, Z.; Huang, Z.; Zhou, Y.; Cui, Q.; Dong, D. LncRNADisease 2.0: An updated database of long non-coding RNA-associated diseases. Nucleic Acids Res. 2019, 47, D1034–D1037. [Google Scholar] [CrossRef]
- Enright, A.J.; John, B.; Gaul, U.; Tuschl, T.; Sander, C.; Marks, D.S. MicroRNA targets in Drosophila. Genome Biol. 2003, 5, R1. [Google Scholar] [CrossRef]
- Yu, G.; Wang, L.G.; Han, Y.; He, Q.Y. clusterProfiler: An R package for comparing biological themes among gene clusters. OMICS 2012, 16, 284–287. [Google Scholar] [CrossRef] [PubMed]
- Shannon, P.; Markiel, A.; Ozier, O.; Baliga, N.S.; Wang, J.T.; Ramage, D.; Amin, N.; Schwikowski, B.; Ideker, T. Cytoscape: A software environment for integrated models of biomolecular interaction networks. Genome Res. 2003, 13, 2498–2504. [Google Scholar] [CrossRef] [PubMed]
- Livak, K.J.; Schmittgen, T.D. Analysis of relative gene expression data using real-time quantitative PCR and the 2−ΔΔCT Method. Methods 2001, 25, 402–408. [Google Scholar] [CrossRef] [PubMed]






| Samples | Raw_Reads | Total Reads | Mapped Reads | Q30 (%) |
|---|---|---|---|---|
| WQL_1 | 93,163,850 | 90,929,070 | 83,099,729 (91.39%) | 97.28 |
| WQL_2 | 85,496,558 | 83,846,738 | 67,093,838 (80.02%) | 96.96 |
| WQL_3 | 82,393,056 | 80,915,288 | 75,435,478 (93.23%) | 96.93 |
| WQR_1 | 93,145,662 | 90,970,748 | 86,659,407 (95.26%) | 97.74 |
| WQR_2 | 95,650,118 | 92,925,416 | 85,989,503 (92.54%) | 96.96 |
| WQR_3 | 97,979,758 | 95,508,356 | 88,028,256 (92.17%) | 96.97 |
| Samples | Total Reads | Clean Reads | Mapped Reads | Q30 (%) |
|---|---|---|---|---|
| WQL_1 | 13,276,482 | 13,053,943 | 9,348,156 (96.60%) | 98.77 |
| WQL_2 | 13,773,061 | 13,666,357 | 10,342,671 (86.17%) | 98.84 |
| WQL_3 | 9,923,350 | 9,790,293 | 6,854,461 (79.64%) | 97.89 |
| WQR_1 | 11,382,423 | 11,217,681 | 8,184,710 (97.22%) | 98.85 |
| WQR_2 | 12,235,840 | 12,058,811 | 10,081,067 (97.31%) | 98.84 |
| WQR_3 | 11,651,499 | 11,442,013 | 9,866,839 (97.34%) | 98.63 |
| Types | Total | WQL_1 | WQL_2 | WQL_3 | WQR_1 | WQR_2 | WQR_3 |
|---|---|---|---|---|---|---|---|
| mature miRNA | 176 | 155 | 159 | 157 | 156 | 156 | 163 |
| novel miRNA | 12 | 7 | 10 | 9 | 8 | 7 | 9 |
Disclaimer/Publisher’s Note: The statements, opinions and data contained in all publications are solely those of the individual author(s) and contributor(s) and not of MDPI and/or the editor(s). MDPI and/or the editor(s) disclaim responsibility for any injury to people or property resulting from any ideas, methods, instructions or products referred to in the content. |
© 2026 by the authors. Licensee MDPI, Basel, Switzerland. This article is an open access article distributed under the terms and conditions of the Creative Commons Attribution (CC BY) license.
Share and Cite
Kan, Y.; Chu, Y.; Shi, H.; Zhang, Z.; Liu, R.; Zhang, Z.; Li, D.; Qiao, H. Comparative Transcriptomic and ceRNA Network Analyses of Non-Coding and Coding RNAs in Heads of Apis mellifera Workers from Queenright and Queenless Colonies. Int. J. Mol. Sci. 2026, 27, 3426. https://doi.org/10.3390/ijms27083426
Kan Y, Chu Y, Shi H, Zhang Z, Liu R, Zhang Z, Li D, Qiao H. Comparative Transcriptomic and ceRNA Network Analyses of Non-Coding and Coding RNAs in Heads of Apis mellifera Workers from Queenright and Queenless Colonies. International Journal of Molecular Sciences. 2026; 27(8):3426. https://doi.org/10.3390/ijms27083426
Chicago/Turabian StyleKan, Yunchao, Yanru Chu, Huixuan Shi, Zhaonan Zhang, Runqiang Liu, Zhongyin Zhang, Dandan Li, and Huili Qiao. 2026. "Comparative Transcriptomic and ceRNA Network Analyses of Non-Coding and Coding RNAs in Heads of Apis mellifera Workers from Queenright and Queenless Colonies" International Journal of Molecular Sciences 27, no. 8: 3426. https://doi.org/10.3390/ijms27083426
APA StyleKan, Y., Chu, Y., Shi, H., Zhang, Z., Liu, R., Zhang, Z., Li, D., & Qiao, H. (2026). Comparative Transcriptomic and ceRNA Network Analyses of Non-Coding and Coding RNAs in Heads of Apis mellifera Workers from Queenright and Queenless Colonies. International Journal of Molecular Sciences, 27(8), 3426. https://doi.org/10.3390/ijms27083426

