Modeled Aqueous Humor Protein Concentrations to Enable Biomarker Development in Uveal Melanoma
Abstract
1. Introduction
2. Results
2.1. Clinical Demographics
2.2. Generating Calibrated Protein Concentration Estimates
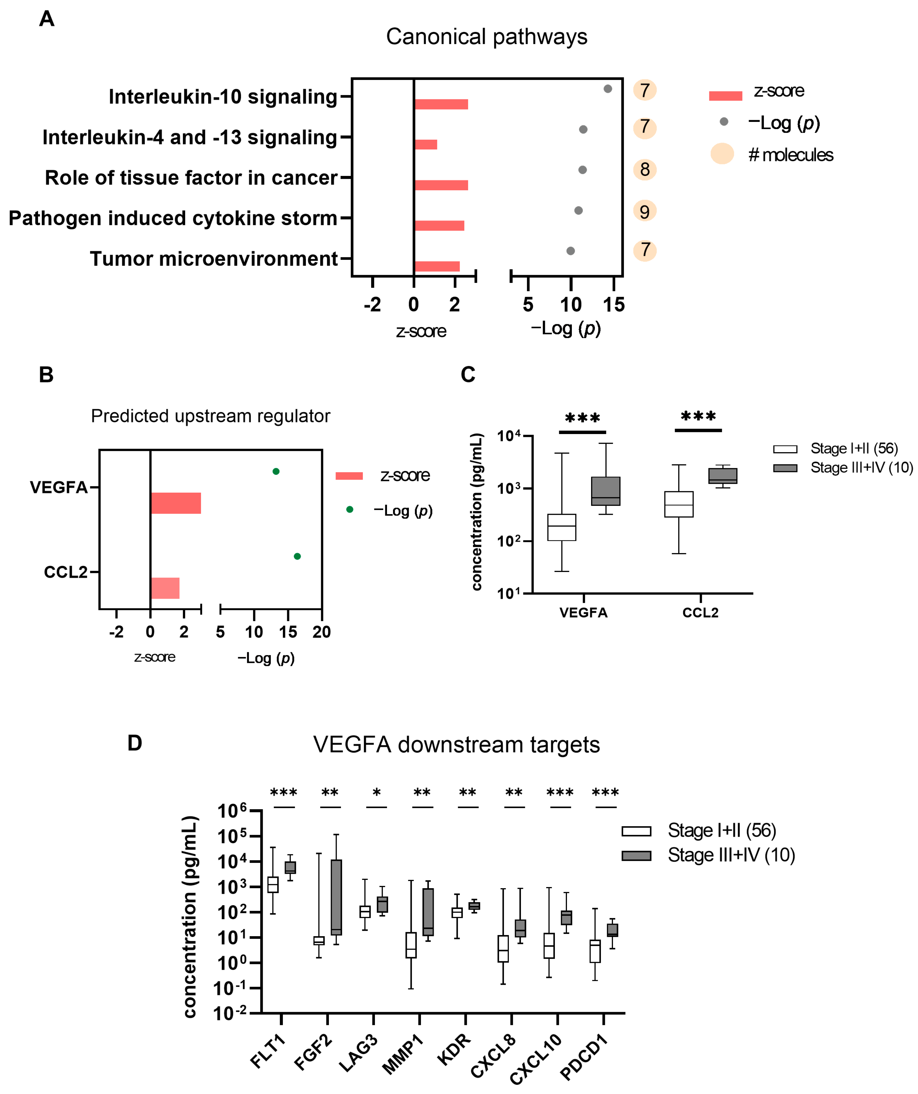
2.3. Pathway Analysis
3. Discussion
4. Materials and Methods
4.1. Patient Clinical Characteristics and Demographics
4.2. Specimen Collection and Storage
4.3. Proximity Extension Assay (PEA) for Protein Quantification
4.4. Regression-Based Extrapolation of Absolute Concentrations
4.5. Gene Ontology and Pathway Analysis
4.6. Statistical Analysis
5. Conclusions
Author Contributions
Funding
Institutional Review Board Statement
Informed Consent Statement
Data Availability Statement
Acknowledgments
Conflicts of Interest
Appendix A





References
- Jager, M.J.; Shields, C.L.; Cebulla, C.M.; Abdel-Rahman, M.H.; Grossniklaus, H.E.; Stern, M.-H.; Carvajal, R.D.; Belfort, R.N.; Jia, R.; Shields, J.A.; et al. Uveal Melanoma. Nat. Rev. Dis. Primers 2020, 6, 24, Correction in Nat. Rev. Dis. Primers 2022, 8, 4. [Google Scholar] [CrossRef]
- Rodriguez-Vidal, C.; Fernandez-Diaz, D.; Fernandez-Marta, B.; Lago-Baameiro, N.; Pardo, M.; Silva, P.; Paniagua, L.; Blanco-Teijeiro, M.J.; Piñeiro, A.; Bande, M. Treatment of Metastatic Uveal Melanoma: Systematic Review. Cancers 2020, 12, 2557. [Google Scholar] [CrossRef]
- Beasley, A.B.; Chen, F.K.; Isaacs, T.W.; Gray, E.S. Future Perspectives of Uveal Melanoma Blood Based Biomarkers. Br. J. Cancer 2022, 126, 1511–1528. [Google Scholar] [CrossRef]
- Lamas, N.J.; Martel, A.; Nahon-Estève, S.; Goffinet, S.; Macocco, A.; Bertolotto, C.; Lassalle, S.; Hofman, P. Prognostic Biomarkers in Uveal Melanoma: The Status Quo, Recent Advances and Future Directions. Cancers 2021, 14, 96. [Google Scholar] [CrossRef]
- Yeşiltaş, Y.S.; Zabor, E.C.; Wrenn, J.; Oakey, Z.; Singh, A.D. Surveillance for Metastasis in High-Risk Uveal Melanoma Patients: Standard Versus Enhanced Protocols. Cancers 2023, 15, 5025. [Google Scholar] [CrossRef]
- Onken, M.D.; Worley, L.A.; Char, D.H.; Augsburger, J.J.; Correa, Z.M.; Nudleman, E.; Aaberg, T.M.; Altaweel, M.M.; Bardenstein, D.S.; Finger, P.T.; et al. Collaborative Ocular Oncology Group Report Number 1: Prospective Validation of a Multi-Gene Prognostic Assay in Uveal Melanoma. Ophthalmology 2012, 119, 1596–1603. [Google Scholar] [CrossRef]
- Field, M.G.; Durante, M.A.; Decatur, C.L.; Tarlan, B.; Oelschlager, K.M.; Stone, J.F.; Kuznetsov, J.; Bowcock, A.M.; Kurtenbach, S.; Harbour, J.W. Epigenetic Reprogramming and Aberrant Expression of PRAME Are Associated with Increased Metastatic Risk in Class 1 and Class 2 Uveal Melanomas. Oncotarget 2016, 7, 59209–59219. [Google Scholar] [CrossRef]
- Field, M.G.; Decatur, C.L.; Kurtenbach, S.; Gezgin, G.; van der Velden, P.A.; Jager, M.J.; Kozak, K.N.; Harbour, J.W. PRAME as an Independent Biomarker for Metastasis in Uveal Melanoma. Clin. Cancer Res. 2016, 22, 1234–1242. [Google Scholar] [CrossRef] [PubMed]
- Eide, N.; Walaas, L. Fine-Needle Aspiration Biopsy and Other Biopsies in Suspected Intraocular Malignant Disease: A Review. Acta Ophthalmol. 2009, 87, 588–601. [Google Scholar] [CrossRef] [PubMed]
- Karcioglu, Z.A.; Gordon, R.A.; Karcioglu, G.L. Tumor Seeding in Ocular Fine Needle Aspiration Biopsy. Ophthalmology 1985, 92, 1763–1767. [Google Scholar] [CrossRef] [PubMed]
- Singh, A.D.; Biscotti, C.V. Fine Needle Aspiration Biopsy of Ophthalmic Tumors. Saudi J. Ophthalmol. 2012, 26, 117–123. [Google Scholar] [CrossRef]
- Wolf, J.; Rasmussen, D.K.; Sun, Y.J.; Vu, J.T.; Wang, E.; Espinosa, C.; Bigini, F.; Chang, R.T.; Montague, A.A.; Tang, P.H.; et al. Liquid-Biopsy Proteomics Combined with AI Identifies Cellular Drivers of Eye Aging and Disease In Vivo. Cell 2023, 186, 4868–4884.e12. [Google Scholar] [CrossRef]
- Heiferman, M.J.; Mahajan, V.B.; Mruthyunjaya, P. Proteomics in Uveal Melanoma. Curr. Opin. Ophthalmol. 2022, 33, 202–210. [Google Scholar] [CrossRef]
- Velez, G.; Nguyen, H.V.; Chemudupati, T.; Ludwig, C.A.; Toral, M.; Reddy, S.; Mruthyunjaya, P.; Mahajan, V.B. Liquid Biopsy Proteomics of Uveal Melanoma Reveals Biomarkers Associated with Metastatic Risk. Mol. Cancer 2021, 20, 39. [Google Scholar] [CrossRef]
- Cheng, Y.; Feng, J.; Zhu, X.; Liang, J. Cytokines Concentrations in Aqueous Humor of Eyes with Uveal Melanoma. Medicine 2019, 98, e14030. [Google Scholar] [CrossRef] [PubMed]
- Zuidervaart, W.; Hensbergen, P.J.; Wong, M.-C.; Deelder, A.M.; Tensen, C.P.; Jager, M.J.; Gruis, N.A. Proteomic Analysis of Uveal Melanoma Reveals Novel Potential Markers Involved in Tumor Progression. Investig. Ophthalmol. Vis. Sci. 2006, 47, 786–793. [Google Scholar] [CrossRef] [PubMed]
- Midena, E.; Parrozzani, R.; Midena, G.; Trainiti, S.; Marchione, G.; Cosmo, E.; Londei, D.; Frizziero, L. In Vivo Intraocular Biomarkers. Medicine 2020, 99, e22091. [Google Scholar] [CrossRef] [PubMed]
- Demirci, H.; Tang, L.; Demirci, F.Y.; Ozgonul, C.; Weber, S.; Sundstrom, J. Investigating Vitreous Cytokines in Choroidal Melanoma. Cancers 2023, 15, 3701. [Google Scholar] [CrossRef]
- Berry, J.L.; Xu, L.; Kooi, I.; Linn Murphree, A.; Prabakar, R.K.; Reid, M.; Stachelek, K.; Le, B.H.A.; Welter, L.; Reiser, B.J.; et al. Genomic cfDNA Analysis of Aqueous Humor in Retinoblastoma Predicts Eye Salvage: The Surrogate Tumor Biopsy for Retinoblastoma. Mol. Cancer Res. 2018, 16, 1701–1712. [Google Scholar] [CrossRef]
- Missotten, G.S.O.; Notting, I.C.; Schlingemann, R.O.; Zijlmans, H.J.; Lau, C.; Eilers, P.H.C.; Keunen, J.E.E.; Jager, M.J. Vascular Endothelial Growth Factor A in Eyes with Uveal Melanoma. Arch. Ophthalmol. 2006, 124, 1428–1434. [Google Scholar] [CrossRef]
- el Filali, M.; Missotten, G.S.O.A.; Maat, W.; Ly, L.V.; Luyten, G.P.M.; van der Velden, P.A.; Jager, M.J. Regulation of VEGF-A in Uveal Melanoma. Investig. Ophthalmol. Vis. Sci. 2010, 51, 2329–2337. [Google Scholar] [CrossRef] [PubMed]
- Basson, C.; Serem, J.C.; Bipath, P.; Hlophe, Y.N. Chemokines as Possible Therapeutic Targets in Metastatic Melanoma. Cancer Med. 2023, 12, 14387–14402. [Google Scholar] [CrossRef]
- Leonard-Murali, S.; Bhaskarla, C.; Yadav, G.S.; Maurya, S.K.; Galiveti, C.R.; Tobin, J.A.; Kann, R.J.; Ashwat, E.; Murphy, P.S.; Chakka, A.B.; et al. Uveal Melanoma Immunogenomics Predict Immunotherapy Resistance and Susceptibility. Nat. Commun. 2024, 15, 2863. [Google Scholar] [CrossRef]
- Moshtaghion, S.M.M.; Locri, F.; Reyes, A.P.; Plastino, F.; Kvanta, A.; Morillo-Sanchez, M.J.; Rodríguez-de-la-Rúa, E.; Gutierrez-Sanchez, E.; Montero-Sánchez, A.; Lucena-Padros, H.; et al. VEGF in Tears as a Biomarker for Exudative Age-Related Macular Degeneration: Molecular Dynamics in a Mouse Model and Human Samples. Int. J. Mol. Sci. 2025, 26, 3855. [Google Scholar] [CrossRef]
- Yoon, K.-C.; Park, C.-S.; You, I.-C.; Choi, H.-J.; Lee, K.-H.; Im, S.-K.; Park, H.-Y.; Pflugfelder, S.C. Expression of CXCL9, -10, -11, and CXCR3 in the Tear Film and Ocular Surface of Patients with Dry Eye Syndrome. Investig. Ophthalmol. Vis. Sci. 2010, 51, 643–650. [Google Scholar] [CrossRef] [PubMed]
- Berry, J.L.; Xu, L.; Polski, A.; Jubran, R.; Kuhn, P.; Kim, J.W.; Hicks, J. Aqueous Humor Is Superior to Blood as a Liquid Biopsy for Retinoblastoma. Ophthalmology 2020, 127, 552–554. [Google Scholar] [CrossRef]
- Walz, J.M.; Boehringer, D.; Deissler, H.L.; Faerber, L.; Goepfert, J.C.; Heiduschka, P.; Kleeberger, S.M.; Klettner, A.; Krohne, T.U.; Schneiderhan-Marra, N.; et al. Pre-Analytical Parameters Affecting Vascular Endothelial Growth Factor Measurement in Plasma: Identifying Confounders. PLoS ONE 2016, 11, e0145375. [Google Scholar] [CrossRef] [PubMed]




Disclaimer/Publisher’s Note: The statements, opinions and data contained in all publications are solely those of the individual author(s) and contributor(s) and not of MDPI and/or the editor(s). MDPI and/or the editor(s) disclaim responsibility for any injury to people or property resulting from any ideas, methods, instructions or products referred to in the content. |
© 2026 by the authors. Licensee MDPI, Basel, Switzerland. This article is an open access article distributed under the terms and conditions of the Creative Commons Attribution (CC BY) license.
Share and Cite
Huang, E.; Chen, Y.; Peng, C.-C.; Liang, D.; Reid, M.; Khoche, A.; Kuhn, P.; Mason, J.; Jiang, X.; Berry, J.L.; et al. Modeled Aqueous Humor Protein Concentrations to Enable Biomarker Development in Uveal Melanoma. Int. J. Mol. Sci. 2026, 27, 3124. https://doi.org/10.3390/ijms27073124
Huang E, Chen Y, Peng C-C, Liang D, Reid M, Khoche A, Kuhn P, Mason J, Jiang X, Berry JL, et al. Modeled Aqueous Humor Protein Concentrations to Enable Biomarker Development in Uveal Melanoma. International Journal of Molecular Sciences. 2026; 27(7):3124. https://doi.org/10.3390/ijms27073124
Chicago/Turabian StyleHuang, Elaine, Yilin Chen, Chen-Ching Peng, Donny Liang, Mark Reid, Atrey Khoche, Peter Kuhn, Jeremy Mason, Xuejuan Jiang, Jesse L. Berry, and et al. 2026. "Modeled Aqueous Humor Protein Concentrations to Enable Biomarker Development in Uveal Melanoma" International Journal of Molecular Sciences 27, no. 7: 3124. https://doi.org/10.3390/ijms27073124
APA StyleHuang, E., Chen, Y., Peng, C.-C., Liang, D., Reid, M., Khoche, A., Kuhn, P., Mason, J., Jiang, X., Berry, J. L., & Xu, L. (2026). Modeled Aqueous Humor Protein Concentrations to Enable Biomarker Development in Uveal Melanoma. International Journal of Molecular Sciences, 27(7), 3124. https://doi.org/10.3390/ijms27073124

