Baloxavir Acid-Induced Mitochondrial Toxicity and Cell Cycle Arrest Contribute to Its Adverse Effects
Abstract
1. Introduction
2. Results
2.1. Baloxavir Acid (BXA) Induces Mitochondrial Fragmentation and Dysfunction
2.2. Live-Cell Imaging Reveals Dynamic Mitochondrial Morphological Changes
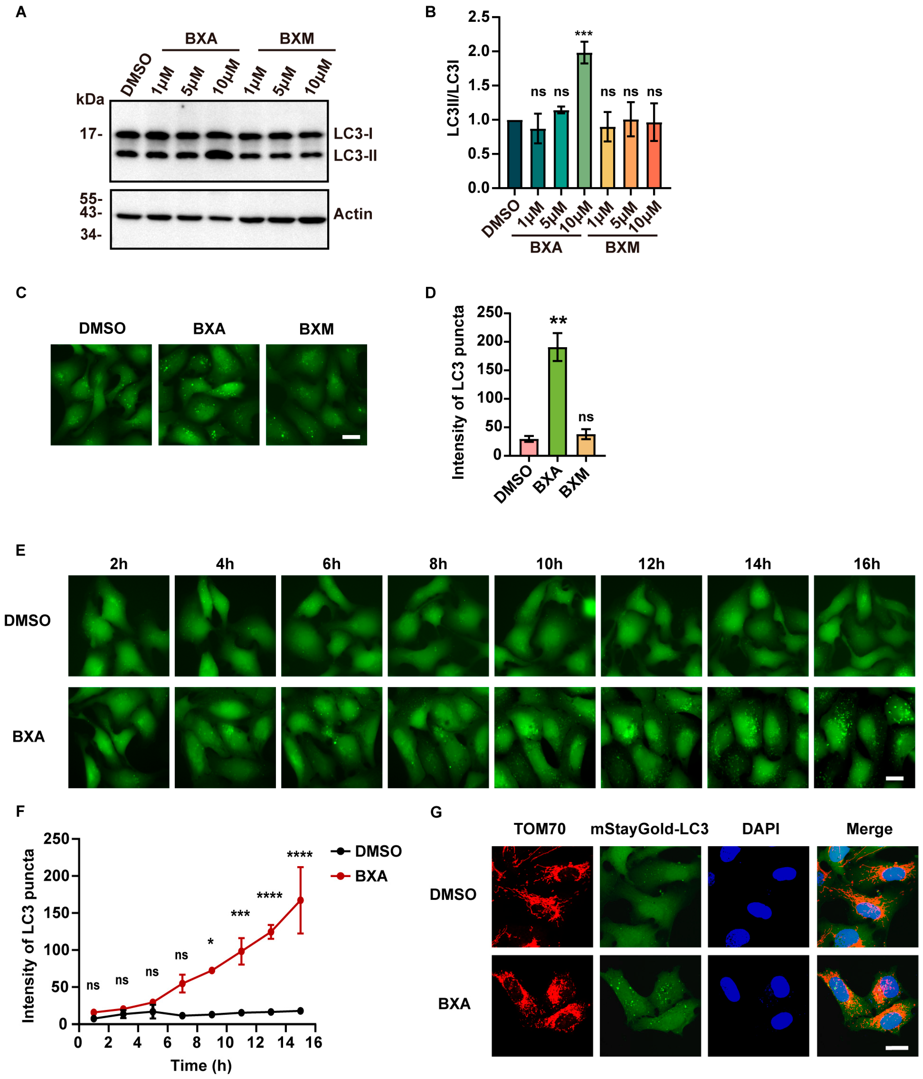
2.3. BXA Also Induces Autophagy
2.4. BXA Treatment Leads to Cell Cycle Arrest and Apoptosis
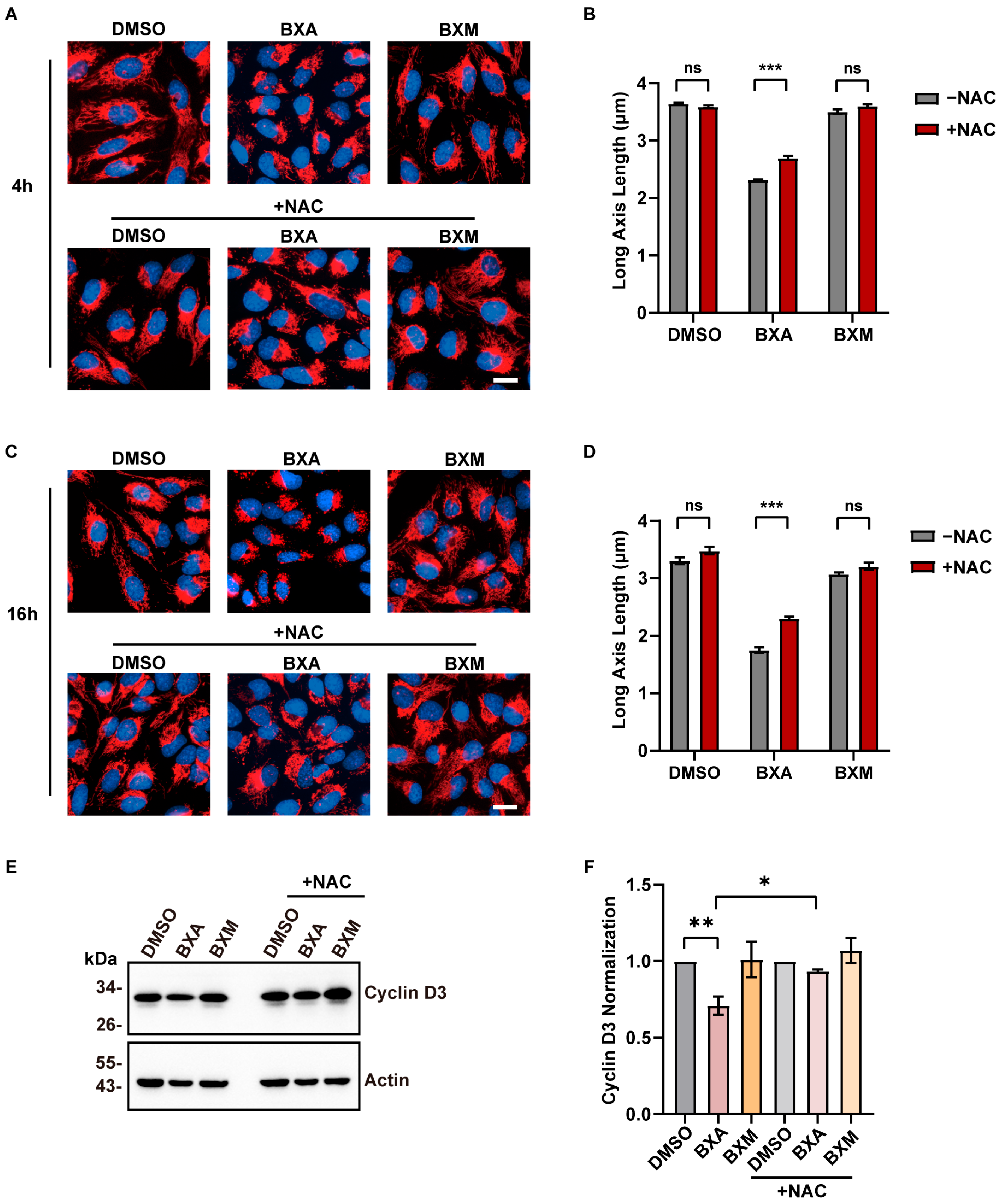
2.5. N-Acetylcysteine Alleviates BXA-Induced Mitochondrial Fragmentation and the Decreased Expression of Cyclin D3
2.6. BXA Induces Liver Toxicity In Vivo
3. Discussion
4. Materials and Methods
4.1. Cell Culture
4.2. Antibodies and Reagents
4.3. Plasmid Construction and Validation
4.4. Immunofluorescence
4.5. Western Blot
4.6. Live-Cell Time-Lapse Imaging
4.7. Image Analysis and Morphometric Quantification
4.8. JC-1 Staining
4.9. Rhod-2 AM Staining
4.10. Mitochondrial DNA Quantification
- -
- Human MT-ND4 Forward: 5′-CACCCAAGAACAGGGTTTGT-3′
- -
- Human MT-ND4 Reverse: 5′-TGGCCATGGGTATGTTGTTA-3′
- -
- Human β2M Forward: 5′-TGCTGTCTCCATGTTTGATGTATCT-3′
- -
- Human β2M Reverse: 5′-TCTCTGCTCCCCACCTCTAAGT-3′
4.11. Quantitative Real-Time PCR Analysis
- -
- Human GAPDH Forward: 5′-GTCTCCTCTGACTTCAACAGCG-3′
- -
- Human GAPDH Reverse: 5′-ACCACCCTGTTGCTGTAGCCAA-3′
- -
- Human Cyclin D3 Forward: 5′-AGATCAAGCCGCACATGCGGAA-3′
- -
- Human Cyclin D3 Reverse: 5′-ACGCAAGACAGGTAGCGATCCA-3′
- -
- Human CDK4 Forward: 5′-CCATCAGCACAGTTCGTGAGGT-3′
- -
- Human CDK4 Reverse: 5′-TCAGTTCGGGATGTGGCACAGA-3′
4.12. Cell Cycle Analysis
4.13. Apoptosis Quantification
4.14. N-Acetylcysteine Rescue Assay
4.15. In Vivo Hepatotoxicity Assessment
4.16. Statistical Analysis
5. Conclusions
Supplementary Materials
Author Contributions
Funding
Institutional Review Board Statement
Informed Consent Statement
Data Availability Statement
Acknowledgments
Conflicts of Interest
Abbreviations
| BXA | Baloxavir acid |
| BXM | Baloxavir marboxil |
| NAC | N-acetylcysteine |
| PA | Polymerase acidic |
| TMRM | Tetramethylrhodamine |
References
- Paget, J.; Spreeuwenberg, P.; Charu, V.; Taylor, R.J.; Iuliano, A.D.; Bresee, J.; Simonsen, L.; Viboud, C. Global Seasonal Influenza-Associated Mortality Collaborator Network and GLaMOR Collaborating Teams. Global mortality associated with seasonal influenza epidemics: New burden estimates and predictors from the GLaMOR Project. J. Glob. Health 2019, 9, 020421. [Google Scholar] [CrossRef]
- Macias, A.E.; McElhaney, J.E.; Chaves, S.S.; Nealon, J.; Nunes, M.C.; Samson, S.I.; Seet, B.T.; Weinke, T.; Yu, H. The disease burden of influenza beyond respiratory illness. Vaccine 2021, 39, A6–A14. [Google Scholar] [CrossRef]
- Paules, C.; Subbarao, K. Influenza. Lancet 2017, 390, 697–708. [Google Scholar] [CrossRef]
- Global Influenza Strategy 2019–2030. Available online: https://www.who.int/publications/i/item/9789241515320 (accessed on 20 December 2025).
- Han, A.X.; de Jong, S.P.J.; Russell, C.A. Co-evolution of immunity and seasonal influenza viruses. Nat. Rev. Microbiol. 2023, 21, 805–817. [Google Scholar] [CrossRef]
- Meseko, C.; Sanicas, M.; Asha, K.; Sulaiman, L.; Kumar, B. Antiviral options and therapeutics against influenza: History, latest developments and future prospects. Front. Cell. Infect. Microbiol. 2023, 13, 1269344. [Google Scholar] [CrossRef]
- Bonomini, A.; Mercorelli, B.; Loregian, A. Antiviral strategies against influenza virus: An update on approved and innovative therapeutic approaches. Cell. Mol. Life Sci. 2025, 82, 75. [Google Scholar] [CrossRef]
- Kumari, R.; Sharma, S.D.; Kumar, A.; Ende, Z.; Mishina, M.; Wang, Y.; Falls, Z.; Samudrala, R.; Pohl, J.; Knight, P.R.; et al. Antiviral Approaches against Influenza Virus. Clin. Microbiol. Rev. 2023, 36, e0004022. [Google Scholar] [CrossRef] [PubMed]
- Motisi, M.A.; Tamborino, A.; Parigi, S.; Galli, L.; de Martino, M.; Chiappini, E. The use of antiviral drugs in children. J. Chemother. 2022, 34, 73–86. [Google Scholar] [CrossRef] [PubMed]
- Heo, Y.A. Baloxavir: First Global Approval. Drugs 2018, 78, 693–697. [Google Scholar] [CrossRef] [PubMed]
- O’Hanlon, R.; Shaw, M.L. Baloxavir marboxil: The new influenza drug on the market. Curr. Opin. Virol. 2019, 35, 14–18. [Google Scholar] [CrossRef]
- Shirley, M. Baloxavir Marboxil: A Review in Acute Uncomplicated Influenza. Drugs 2020, 80, 1109–1118. [Google Scholar] [CrossRef]
- Noshi, T.; Kitano, M.; Taniguchi, K.; Yamamoto, A.; Omoto, S.; Baba, K.; Hashimoto, T.; Ishida, K.; Kushima, Y.; Hattori, K.; et al. In vitro characterization of baloxavir acid, a first-in-class cap-dependent endonuclease inhibitor of the influenza virus polymerase PA subunit. Antivir. Res. 2018, 160, 109–117. [Google Scholar] [CrossRef]
- Yang, T. Baloxavir Marboxil: The First Cap-Dependent Endonuclease Inhibitor for the Treatment of Influenza. Ann. Pharmacother. 2019, 53, 754–759. [Google Scholar] [CrossRef]
- Abraham, G.M.; Morton, J.B.; Saravolatz, L.D. Baloxavir: A Novel Antiviral Agent in the Treatment of Influenza. Clin. Infect. Dis. 2020, 71, 1790–1794. [Google Scholar] [CrossRef]
- Fukao, K.; Noshi, T.; Yamamoto, A.; Kitano, M.; Ando, Y.; Noda, T.; Baba, K.; Matsumoto, K.; Higuchi, N.; Ikeda, M.; et al. Combination treatment with the cap-dependent endonuclease inhibitor baloxavir marboxil and a neuraminidase inhibitor in a mouse model of influenza A virus infection. J. Antimicrob. Chemother. 2019, 74, 654–662. [Google Scholar] [CrossRef]
- Gao, Y.; Zhao, Y.; Liu, M.; Luo, S.; Chen, Y.; Chen, X.; Zheng, Q.; Xu, J.; Shen, Y.; Zhao, W.; et al. Antiviral Medications for Treatment of Nonsevere Influenza: A Systematic Review and Network Meta-Analysis. JAMA Intern. Med. 2025, 185, 293–301. [Google Scholar] [CrossRef]
- Ikematsu, H.; Hayden, F.G.; Kawaguchi, K.; Kinoshita, M.; de Jong, M.D.; Lee, N.; Takashima, S.; Noshi, T.; Tsuchiya, K.; Uehara, T. Baloxavir Marboxil for Prophylaxis against Influenza in Household Contacts. N. Engl. J. Med. 2020, 383, 309–320. [Google Scholar] [CrossRef]
- Monto, A.S.; Kuhlbusch, K.; Bernasconi, C.; Cao, B.; Cohen, H.A.; Graham, E.; Hurt, A.C.; Katugampola, L.; Kamezawa, T.; Lauring, A.S.; et al. Efficacy of Baloxavir Treatment in Preventing Transmission of Influenza. N. Engl. J. Med. 2025, 392, 1582–1593. [Google Scholar] [CrossRef] [PubMed]
- Liao, G.; Xia, M.; Jiang, Y.; Chen, H.; Liao, W.; Peng, J.; Cai, S. Prospective observational study of baloxavir marboxil in adults and adolescents with uncomplicated influenza from China. Front. Microbiol. 2023, 14, 1292735. [Google Scholar] [CrossRef] [PubMed]
- Dufrasne, F. Baloxavir Marboxil: An Original New Drug against Influenza. Pharmaceuticals 2021, 15, 28. [Google Scholar] [CrossRef] [PubMed]
- Hayden, F.G.; Sugaya, N.; Hirotsu, N.; Lee, N.; de Jong, M.D.; Hurt, A.C.; Ishida, T.; Sekino, H.; Yamada, K.; Portsmouth, S.; et al. Baloxavir Marboxil for Uncomplicated Influenza in Adults and Adolescents. N. Engl. J. Med. 2018, 379, 913–923. [Google Scholar] [CrossRef]
- Ison, M.G.; Portsmouth, S.; Yoshida, Y.; Shishido, T.; Mitchener, M.; Tsuchiya, K.; Uehara, T.; Hayden, F.G. Early treatment with baloxavir marboxil in high-risk adolescent and adult outpatients with uncomplicated influenza (CAPSTONE-2): A randomised, placebo-controlled, phase 3 trial. Lancet Infect. Dis. 2020, 20, 1204–1214. [Google Scholar] [CrossRef]
- Sarker, J.; Carkovic, E.; Ptaszek, K.; Lee, T.A. Antiviral influenza treatments and hemorrhage-related adverse events in the United States Food and Drug Administration Adverse Event Reporting System (FAERS) database. Pharmacotherapy 2024, 44, 383–393. [Google Scholar] [CrossRef]
- Sugawara, T.; Ohkusa, Y.; Taniguchi, K.; Miyazaki, C.; Kato, Y.; Okabe, N. Association of bleeding symptoms during influenza infection and administered drugs. Drug Discov. Ther. 2021, 15, 261–267. [Google Scholar] [CrossRef]
- Li, Y.; Wang, X.; Liao, Y.; Zeng, Y.; Lin, W.; Zhuang, W. Safety analysis of Oseltamivir and Baloxavir Marboxil after market approval: A pharmacovigilance study based on the FDA adverse event reporting system. BMC Infect. Dis. 2024, 24, 446. [Google Scholar] [CrossRef]
- Rath, S.K.; Dash, A.K.; Sarkar, N.; Panchpuri, M. A Glimpse for the subsistence from pandemic SARS-CoV-2 infection. Bioorg. Chem. 2025, 154, 107977. [Google Scholar] [CrossRef]
- Lai, X.; Jin, L.; Zhou, Y.; Li, Y.; Sheng, L.; Xie, G.; Fang, J. Safety evaluation of baloxavir marboxil: Analysis and discussion utilizing real adverse events from the FAERS database. BMC Pharmacol. Toxicol. 2025, 26, 110. [Google Scholar] [CrossRef] [PubMed]
- Baker, J.; Block, S.L.; Matharu, B.; Burleigh Macutkiewicz, L.; Wildum, S.; Dimonaco, S.; Collinson, N.; Clinch, B.; Piedra, P.A. Baloxavir Marboxil Single-dose Treatment in Influenza-infected Children: A Randomized, Double-blind, Active Controlled Phase 3 Safety and Efficacy Trial (miniSTONE-2). Pediatr. Infect. Dis. J. 2020, 39, 700–705. [Google Scholar] [CrossRef]
- Kurosawa, K.; Takasaki, S.; Suzuki, H.; Sato, Y.; Akiyama, M.; Akiba, M.; Saiki, Y.; Mano, N. A Case of an Increase in Prothrombin Time-International Normalized Ratio by Interaction Between Warfarin and Baloxavir Marboxil in a Patient on Implantable Ventricular Assist Device. J. Pharm. Pharm. Sci. 2021, 24, 37–40. [Google Scholar] [CrossRef] [PubMed]
- Liu, H.; Xu, S.; Yang, T.; Luo, H.; Hu, Y.; Huang, J.; Zhou, Y.; Zhao, C.; Wu, H.; Ding, J. Simultaneous quantification of baloxavir marboxil and its active metabolite in human plasma using UHPLC-MS/MS: Application to a human pharmacokinetic study with different anticoagulants. J. Pharm. Biomed. Anal. 2024, 249, 116387. [Google Scholar] [CrossRef]
- Wei, W.; Huang, L.; Bai, Y.; Chang, E.; Liu, J. The real-world safety of oseltamivir and baloxavir marboxil in children: A disproportionality analysis of the FDA adverse event reporting system. Front. Pharmacol. 2024, 15, 1391003. [Google Scholar] [CrossRef]
- Shao, C.S.; Zhou, X.H.; Miao, Y.H.; Wang, P.; Zhang, Q.Q.; Huang, Q. In situ observation of mitochondrial biogenesis as the early event of apoptosis. iScience 2021, 24, 103038. [Google Scholar] [CrossRef]
- Mokranjac, D.; Paschen, S.A.; Kozany, C.; Prokisch, H.; Hoppins, S.C.; Nargang, F.E.; Neupert, W.; Hell, K. Tim50, a novel component of the TIM23 preprotein translocase of mitochondria. EMBO J. 2003, 22, 816–825. [Google Scholar] [CrossRef]
- Jenkins, B.C.; Neikirk, K.; Katti, P.; Claypool, S.M.; Kirabo, A.; McReynolds, M.R.; Hinton, A., Jr. Mitochondria in disease: Changes in shapes and dynamics. Trends Biochem. Sci. 2024, 49, 346–360. [Google Scholar] [CrossRef]
- Song, Y.; Huang, P.; Liu, X.; Zhao, Z.; Wang, Y.; Cui, B.; Duan, L. Light-inducible deformation of mitochondria in live cells. Cell Chem. Biol. 2022, 29, 109–119 e103. [Google Scholar] [CrossRef]
- Kreimendahl, S.; Rassow, J. The Mitochondrial Outer Membrane Protein Tom70-Mediator in Protein Traffic, Membrane Contact Sites and Innate Immunity. Int. J. Mol. Sci. 2020, 21, 7262. [Google Scholar] [CrossRef]
- Sin, J.; Andres, A.M.; Taylor, D.J.; Weston, T.; Hiraumi, Y.; Stotland, A.; Kim, B.J.; Huang, C.; Doran, K.S.; Gottlieb, R.A. Mitophagy is required for mitochondrial biogenesis and myogenic differentiation of C2C12 myoblasts. Autophagy 2016, 12, 369–380. [Google Scholar] [CrossRef] [PubMed]
- Killackey, S.A.; Bi, Y.; Soares, F.; Hammi, I.; Winsor, N.J.; Abdul-Sater, A.A.; Philpott, D.J.; Arnoult, D.; Girardin, S.E. Mitochondrial protein import stress regulates the LC3 lipidation step of mitophagy through NLRX1 and RRBP1. Mol. Cell 2022, 82, 2815–2831 e2815. [Google Scholar] [CrossRef] [PubMed]
- Lu, Y.; Li, Z.; Zhang, S.; Zhang, T.; Liu, Y.; Zhang, L. Cellular mitophagy: Mechanism, roles in diseases and small molecule pharmacological regulation. Theranostics 2023, 13, 736–766. [Google Scholar] [CrossRef]
- Takaki, T.; Echalier, A.; Brown, N.R.; Hunt, T.; Endicott, J.A.; Noble, M.E. The structure of CDK4/cyclin D3 has implications for models of CDK activation. Proc. Natl. Acad. Sci. USA 2009, 106, 4171–4176. [Google Scholar] [CrossRef] [PubMed]
- Koszalka, P.; Tilmanis, D.; Roe, M.; Vijaykrishna, D.; Hurt, A.C. Baloxavir marboxil susceptibility of influenza viruses from the Asia-Pacific, 2012–2018. Antivir. Res 2019, 164, 91–96. [Google Scholar] [CrossRef]
- Liu, Y.; Retout, S.; Duval, V.; Jia, J.; Zou, Y.; Wang, Y.; Cosson, V.; Jolivet, S.; De Buck, S. Pharmacokinetics, safety, and simulated efficacy of an influenza treatment, baloxavir marboxil, in Chinese individuals. Clin. Transl. Sci. 2022, 15, 1196–1203. [Google Scholar] [CrossRef]
- Kim, Y.; Lee, S.; Kim, Y.; Jang, I.J.; Lee, S. Pharmacokinetics and safety of a novel influenza treatment (baloxavir marboxil) in Korean subjects compared with Japanese subjects. Clin. Transl. Sci. 2022, 15, 422–432. [Google Scholar] [CrossRef] [PubMed]
- Zerbato, J.M.; Avihingsanon, A.; Singh, K.P.; Zhao, W.; Deleage, C.; Rosen, E.; Cottrell, M.L.; Rhodes, A.; Dantanarayana, A.; Tumpach, C.; et al. HIV DNA persists in hepatocytes in people with HIV-hepatitis B co-infection on antiretroviral therapy. EBioMedicine 2023, 87, 104391. [Google Scholar] [CrossRef]
- Liu, Q.; Bi, G.; Chen, G.; Guo, X.; Tu, S.; Tong, X.; Xu, M.; Liu, M.; Wang, B.; Jiang, H.; et al. Time-Dependent Distribution of Hydroxychloroquine in Cynomolgus Macaques Using Population Pharmacokinetic Modeling Method. Front. Pharmacol. 2020, 11, 602880. [Google Scholar] [CrossRef] [PubMed]
- Hosseini-Yeganeh, M.; McLachlan, A.J. Tissue distribution of terbinafine in rats. J. Pharm. Sci. 2001, 90, 1817–1828. [Google Scholar] [CrossRef]






Disclaimer/Publisher’s Note: The statements, opinions and data contained in all publications are solely those of the individual author(s) and contributor(s) and not of MDPI and/or the editor(s). MDPI and/or the editor(s) disclaim responsibility for any injury to people or property resulting from any ideas, methods, instructions or products referred to in the content. |
© 2026 by the authors. Licensee MDPI, Basel, Switzerland. This article is an open access article distributed under the terms and conditions of the Creative Commons Attribution (CC BY) license.
Share and Cite
Zhan, P.; Ren, Y.; Han, K.; Jin, G.; Yang, Y.; Shi, L.; Ci, Y. Baloxavir Acid-Induced Mitochondrial Toxicity and Cell Cycle Arrest Contribute to Its Adverse Effects. Int. J. Mol. Sci. 2026, 27, 2967. https://doi.org/10.3390/ijms27072967
Zhan P, Ren Y, Han K, Jin G, Yang Y, Shi L, Ci Y. Baloxavir Acid-Induced Mitochondrial Toxicity and Cell Cycle Arrest Contribute to Its Adverse Effects. International Journal of Molecular Sciences. 2026; 27(7):2967. https://doi.org/10.3390/ijms27072967
Chicago/Turabian StyleZhan, Pengyu, Yuxing Ren, Kai Han, Guoming Jin, Yang Yang, Lei Shi, and Yali Ci. 2026. "Baloxavir Acid-Induced Mitochondrial Toxicity and Cell Cycle Arrest Contribute to Its Adverse Effects" International Journal of Molecular Sciences 27, no. 7: 2967. https://doi.org/10.3390/ijms27072967
APA StyleZhan, P., Ren, Y., Han, K., Jin, G., Yang, Y., Shi, L., & Ci, Y. (2026). Baloxavir Acid-Induced Mitochondrial Toxicity and Cell Cycle Arrest Contribute to Its Adverse Effects. International Journal of Molecular Sciences, 27(7), 2967. https://doi.org/10.3390/ijms27072967

