Mechanically Soft Phase-Separated Gelatin/Hyaluronic Acid Hydrogels Support Long-Term Expansion of Human Mesenchymal Stem Cells While Preserving Multipotency
Abstract
1. Introduction
2. Results and Discussion
2.1. Rational Design and Fabrication of Gtn-Ph/HA-Ph Phase-Separated Hydrogels
2.2. Gtn-Ph/HA-Ph-Mediated Recovery of hMSC Proliferation on Soft Hydrogels
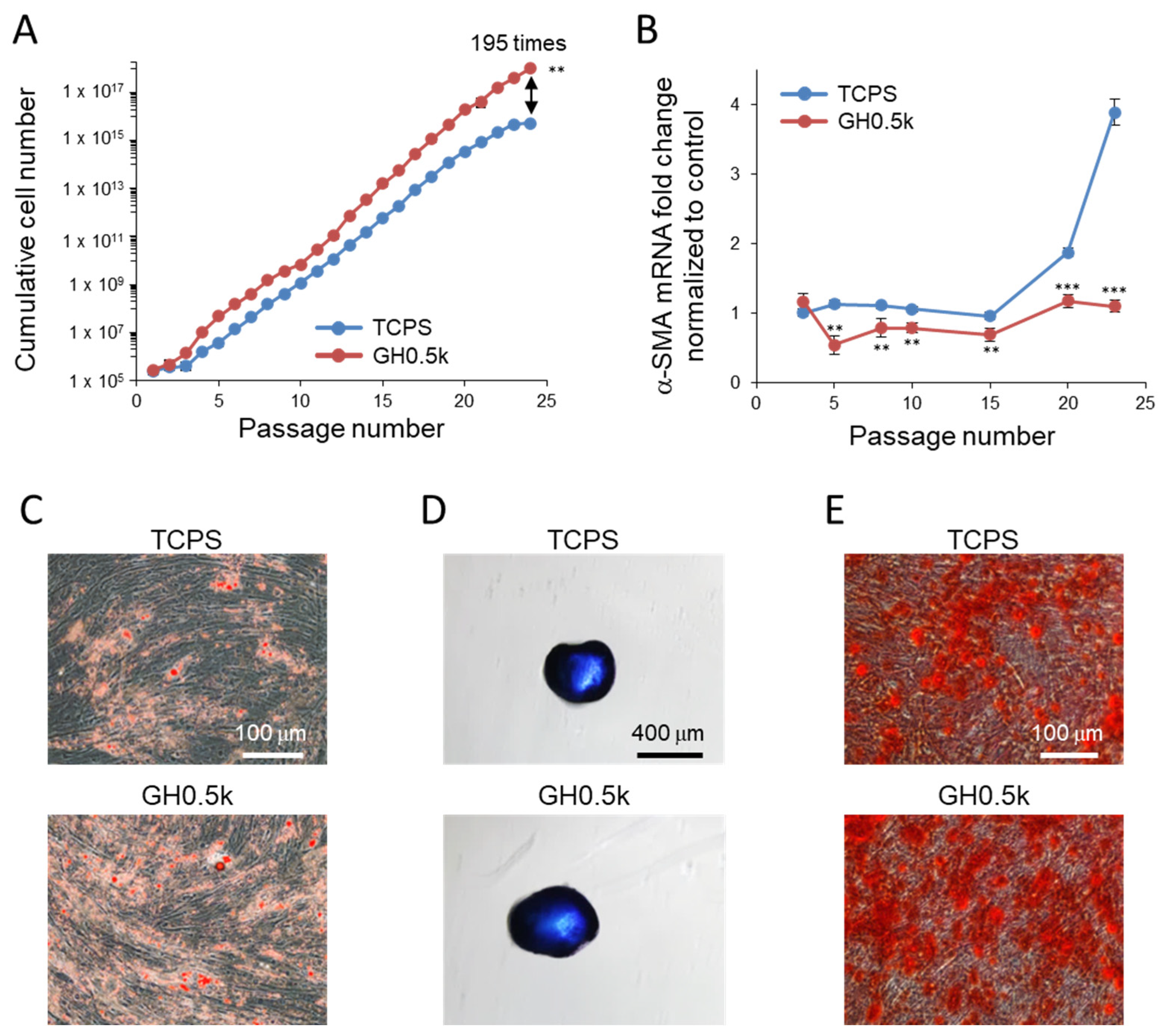
2.3. Long-Term Expansion and Maintenance of Multipotency of GH0.5k Phase-Separated Hydrogels
3. Materials and Methods
3.1. Materials
3.2. Synthesis of Gtn-Ph and HA-Ph, and Their Fluorescence Labeling
3.3. Rheological Measurement of Hydrogels
3.4. Observation of Micro-Pattern in Phase-Separated Hydrogels
3.5. Long-Term hMSC Culture
3.6. Statistical Analysis
4. Conclusions
Supplementary Materials
Author Contributions
Funding
Institutional Review Board Statement
Informed Consent Statement
Data Availability Statement
Acknowledgments
Conflicts of Interest
References
- Rodríguez-Fuentes, D.E.; Fernández-Garza, L.E.; Samia-Meza, J.A.; Barrera-Barrera, S.A.; Caplan, A.I.; Barrera-Saldaña, H.A. Mesenchymal Stem Cells Current Clinical Applications: A Systematic Review. Arch. Med. Res. 2021, 52, 93–101. [Google Scholar] [CrossRef]
- Zhou, T.; Yuan, Z.; Weng, J.; Pei, D.; Du, X.; He, C.; Lai, P. Challenges and Advances in Clinical Applications of Mesenchymal Stromal Cells. J. Hematol. Oncol. 2021, 14, 24. [Google Scholar] [CrossRef]
- Mishra, V.K.; Shih, H.-H.; Parveen, F.; Lenzen, D.; Ito, E.; Chan, T.-F.; Ke, L.-Y. Identifying the Therapeutic Significance of Mesenchymal Stem Cells. Cells 2020, 9, 1145. [Google Scholar] [CrossRef]
- Elmi, F.; Soltanmohammadi, F.; Fayeghi, T.; Farajnia, S.; Alizadeh, E. Preventing MSC Aging and Enhancing Immunomodulation: Novel Strategies for Cell-Based Therapies. Regen. Ther. 2025, 29, 517–539. [Google Scholar] [CrossRef]
- Sharma, R.R.; Pollock, K.; Hubel, A.; McKenna, D. Mesenchymal Stem or Stromal Cells: A Review of Clinical Applications and Manufacturing Practices. Transfusion 2014, 54, 1418–1437. [Google Scholar] [CrossRef]
- Bruder, S.P.; Jaiswal, N.; Haynesworth, S.E. Growth Kinetics, Self-Renewal, and the Osteogenic Potential of Purified Human Mesenchymal Stem Cells during Extensive Subcultivation and Following Cryopreservation. J. Cell. Biochem. 1997, 64, 278–294. [Google Scholar] [CrossRef]
- DiGirolamo, C.M.; Stokes, D.; Colter, D.; Phinney, D.G.; Class, R.; Prockop, D.J. Propagation and Senescence of Human Marrow Stromal Cells in Culture: A Simple Colony-forming Assay Identifies Samples with the Greatest Potential to Propagate and Differentiate. Br. J. Haematol. 1999, 107, 275–281. [Google Scholar] [CrossRef] [PubMed]
- Rombouts, W.J.C.; Ploemacher, R.E. Primary Murine MSC Show Highly Efficient Homing to the Bone Marrow but Lose Homing Ability Following Culture. Leukemia 2003, 17, 160–170. [Google Scholar] [CrossRef] [PubMed]
- Baxter, M.A.; Wynn, R.F.; Jowitt, S.N.; Wraith, J.E.; Fairbairn, L.J.; Bellantuono, I. Study of Telomere Length Reveals Rapid Aging of Human Marrow Stromal Cells Following In Vitro Expansion. Stem Cells 2004, 22, 675–682. [Google Scholar] [CrossRef]
- Książek, K. A Comprehensive Review on Mesenchymal Stem Cell Growth and Senescence. Rejuvenation Res. 2009, 12, 105–116. [Google Scholar] [CrossRef]
- Yoon, D.S.; Kim, Y.H.; Jung, H.S.; Paik, S.; Lee, J.W. Importance of Sox2 in Maintenance of Cell Proliferation and Multipotency of Mesenchymal Stem Cells in Low-Density Culture. Cell Prolif. 2011, 44, 428–440. [Google Scholar] [CrossRef]
- Pieri, L.; Urbani, S.; Mazzanti, B.; Pozzo, S.D.; Santosuosso, M.; Saccardi, R.; Bosi, A.; Faussone-Pellegrini, M.S.; Vannucchi, M.G. Human Mesenchymal Stromal Cells Preserve Their Stem Features Better When Cultured in the Dulbecco’s Modified Eagle Medium. Cytotherapy 2011, 13, 539–548. [Google Scholar] [CrossRef] [PubMed]
- Gharibi, B.; Hughes, F.J. Effects of Medium Supplements on Proliferation, Differentiation Potential, and In Vitro Expansion of Mesenchymal Stem Cells. Stem Cells Transl. Med. 2012, 1, 771–782. [Google Scholar] [CrossRef]
- Nekanti, U.; Rao, V.B.; Bahirvani, A.G.; Jan, M.; Totey, S.; Ta, M. Long-Term Expansion and Pluripotent Marker Array Analysis of Wharton’s Jelly-Derived Mesenchymal Stem Cells. Stem Cells Dev. 2010, 19, 117–130. [Google Scholar] [CrossRef]
- Julavijitphong, S.; Wichitwiengrat, S.; Tirawanchai, N.; Ruangvutilert, P.; Vantanasiri, C.; Phermthai, T. A Xeno-Free Culture Method That Enhances Wharton’s Jelly Mesenchymal Stromal Cell Culture Efficiency over Traditional Animal Serum–Supplemented Cultures. Cytotherapy 2014, 16, 683–691. [Google Scholar] [CrossRef]
- Griffiths, S.; Baraniak, P.R.; Copland, I.B.; Nerem, R.M.; McDevitt, T.C. Human Platelet Lysate Stimulates High-Passage and Senescent Human Multipotent Mesenchymal Stromal Cell Growth and Rejuvenation in vitro. Cytotherapy 2013, 15, 1469–1483. [Google Scholar] [CrossRef] [PubMed]
- Chase, L.G.; Yang, S.; Zachar, V.; Yang, Z.; Lakshmipathy, U.; Bradford, J.; Boucher, S.E.; Vemuri, M.C. Development and Characterization of a Clinically Compliant Xeno-Free Culture Medium in Good Manufacturing Practice for Human Multipotent Mesenchymal Stem Cells. Stem Cells Transl. Med. 2012, 1, 750–758. [Google Scholar] [CrossRef] [PubMed]
- Hartmann, I.; Hollweck, T.; Haffner, S.; Krebs, M.; Meiser, B.; Reichart, B.; Eissner, G. Umbilical Cord Tissue-Derived Mesenchymal Stem Cells Grow Best under GMP-Compliant Culture Conditions and Maintain Their Phenotypic and Functional Properties. J. Immunol. Methods 2010, 363, 80–89. [Google Scholar] [CrossRef]
- Wu, X.; Kang, H.; Liu, X.; Gao, J.; Zhao, K.; Ma, Z. Serum and Xeno-free, Chemically Defined, No-plate-coating-based Culture System for Mesenchymal Stromal Cells from the Umbilical Cord. Cell Prolif. 2016, 49, 579–588. [Google Scholar] [CrossRef]
- Lee, M.-S.; Youn, C.; Kim, J.; Park, B.; Ahn, J.; Hong, S.; Kim, Y.-D.; Shin, Y.; Park, S. Enhanced Cell Growth of Adipocyte-Derived Mesenchymal Stem Cells Using Chemically-Defined Serum-Free Media. Int. J. Mol. Sci. 2017, 18, 1779. [Google Scholar] [CrossRef]
- Chase, L.G.; Lakshmipathy, U.; Solchaga, L.A.; Rao, M.S.; Vemuri, M.C. A Novel Serum-Free Medium for the Expansion of Human Mesenchymal Stem Cells. Stem Cell Res. Ther. 2010, 1, 8. [Google Scholar] [CrossRef]
- Majd, H.; Wipff, P.-J.; Buscemi, L.; Bueno, M.; Vonwil, D.; Quinn, T.M.; Hinz, B. A Novel Method of Dynamic Culture Surface Expansion Improves Mesenchymal Stem Cell Proliferation and Phenotype. Stem Cells 2009, 27, 200–209. [Google Scholar] [CrossRef] [PubMed]
- Talele, N.P.; Fradette, J.; Davies, J.E.; Kapus, A.; Hinz, B. Expression of α-Smooth Muscle Actin Determines the Fate of Mesenchymal Stromal Cells. Stem Cell Rep. 2015, 4, 1016–1030. [Google Scholar] [CrossRef] [PubMed]
- Li, C.X.; Talele, N.P.; Boo, S.; Koehler, A.; Knee-Walden, E.; Balestrini, J.L.; Speight, P.; Kapus, A.; Hinz, B. MicroRNA-21 Preserves the Fibrotic Mechanical Memory of Mesenchymal Stem Cells. Nat. Mater. 2017, 16, 379–389. [Google Scholar] [CrossRef]
- Winer, J.P.; Janmey, P.A.; McCormick, M.E.; Funaki, M. Bone Marrow-Derived Human Mesenchymal Stem Cells Become Quiescent on Soft Substrates but Remain Responsive to Chemical or Mechanical Stimuli. Tissue Eng. Part A 2009, 15, 147–154. [Google Scholar] [CrossRef] [PubMed]
- Chowdhury, F.; Li, Y.; Poh, Y.-C.; Yokohama-Tamaki, T.; Wang, N.; Tanaka, T.S. Soft Substrates Promote Homogeneous Self-Renewal of Embryonic Stem Cells via Downregulating Cell-Matrix Tractions. PLoS ONE 2010, 5, e15655. [Google Scholar] [CrossRef]
- Tan, S.; Yamashita, A.; Gao, S.J.; Kurisawa, M. Hyaluronic Acid Hydrogels with Defined Crosslink Density for the Efficient Enrichment of Breast Cancer Stem Cells. Acta Biomater. 2019, 94, 320–329. [Google Scholar] [CrossRef]
- Liu, J.; Tan, Y.; Zhang, H.; Zhang, Y.; Xu, P.; Chen, J.; Poh, Y.-C.; Tang, K.; Wang, N.; Huang, B. Soft Fibrin Gels Promote Selection and Growth of Tumorigenic Cells. Nat. Mater. 2012, 11, 734–741. [Google Scholar] [CrossRef]
- Tse, J.R.; Engler, A.J. Stiffness Gradients Mimicking In Vivo Tissue Variation Regulate Mesenchymal Stem Cell Fate. PLoS ONE 2011, 6, e15978. [Google Scholar] [CrossRef]
- Park, J.S.; Chu, J.S.; Tsou, A.D.; Diop, R.; Tang, Z.; Wang, A.; Li, S. The Effect of Matrix Stiffness on the Differentiation of Mesenchymal Stem Cells in Response to TGF-β. Biomaterials 2011, 32, 3921–3930. [Google Scholar] [CrossRef]
- Sun, M.; Chi, G.; Li, P.; Lv, S.; Xu, J.; Xu, Z.; Xia, Y.; Tan, Y.; Xu, J.; Li, L.; et al. Effects of Matrix Stiffness on the Morphology, Adhesion, Proliferation and Osteogenic Differentiation of Mesenchymal Stem Cells. Int. J. Med. Sci. 2018, 15, 257–268. [Google Scholar] [CrossRef] [PubMed]
- Vega, S.L.; Arvind, V.; Mishra, P.; Kohn, J.; Sanjeeva Murthy, N.; Moghe, P.V. Substrate Micropatterns Produced by Polymer Demixing Regulate Focal Adhesions, Actin Anisotropy, and Lineage Differentiation of Stem Cells. Acta Biomater. 2018, 76, 21–28. [Google Scholar] [CrossRef] [PubMed]
- Bello, A.B.; Kim, D.; Kim, D.; Park, H.; Lee, S.-H. Engineering and Functionalization of Gelatin Biomaterials: From Cell Culture to Medical Applications. Tissue Eng. Part B Rev. 2020, 26, 164–180. [Google Scholar] [CrossRef]
- Klees, R.F.; Salasznyk, R.M.; Vandenberg, S.; Bennett, K.; Plopper, G.E. Laminin-5 Activates Extracellular Matrix Production and Osteogenic Gene Focusing in Human Mesenchymal Stem Cells. Matrix Biol. 2007, 26, 106–114. [Google Scholar] [CrossRef]
- Novoseletskaya, E.; Grigorieva, O.; Nimiritsky, P.; Basalova, N.; Eremichev, R.; Milovskaya, I.; Kulebyakin, K.; Kulebyakina, M.; Rodionov, S.; Omelyanenko, N.; et al. Mesenchymal Stromal Cell-Produced Components of Extracellular Matrix Potentiate Multipotent Stem Cell Response to Differentiation Stimuli. Front. Cell Dev. Biol. 2020, 8, 555378. [Google Scholar] [CrossRef]
- Park, Y.H.; Yun, J.I.; Han, N.R.; Park, H.J.; Ahn, J.Y.; Kim, C.; Choi, J.H.; Lee, E.; Lim, J.M.; Lee, S.T. Mass Production of Early-Stage Bone-Marrow-Derived Mesenchymal Stem Cells of Rat Using Gelatin-Coated Matrix. Biomed Res. Int. 2013, 2013, 347618. [Google Scholar] [CrossRef]
- Linsley, C.; Wu, B.; Tawil, B. The Effect of Fibrinogen, Collagen Type I, and Fibronectin on Mesenchymal Stem Cell Growth and Differentiation into Osteoblasts. Tissue Eng. Part A 2013, 19, 1416–1423. [Google Scholar] [CrossRef]
- Geiger, B.; Spatz, J.P.; Bershadsky, A.D. Environmental Sensing through Focal Adhesions. Nat. Rev. Mol. Cell Biol. 2009, 10, 21–33. [Google Scholar] [CrossRef]
- Chen, C.S.; Mrksich, M.; Huang, S.; Whitesides, G.M.; Ingber, D.E. Geometric Control of Cell Life and Death. Science 1997, 276, 1425–1428. [Google Scholar] [CrossRef]
- Tay, C.Y.; Wu, Y.L.; Cai, P.; Tan, N.S.; Venkatraman, S.S.; Chen, X.; Tan, L.P. Bio-Inspired Micropatterned Hydrogel to Direct and Deconstruct Hierarchical Processing of Geometry-Force Signals by Human Mesenchymal Stem Cells during Smooth Muscle Cell Differentiation. NPG Asia Mater. 2015, 7, e199. [Google Scholar] [CrossRef]
- Yang, C.; DelRio, F.W.; Ma, H.; Killaars, A.R.; Basta, L.P.; Kyburz, K.A.; Anseth, K.S. Spatially Patterned Matrix Elasticity Directs Stem Cell Fate. Proc. Natl. Acad. Sci. USA 2016, 113, E4439–E4445. [Google Scholar] [CrossRef] [PubMed]
- Gerecht, S.; Burdick, J.A.; Ferreira, L.S.; Townsend, S.A.; Langer, R.; Vunjak-Novakovic, G. Hyaluronic Acid Hydrogel for Controlled Self-Renewal and Differentiation of Human Embryonic Stem Cells. Proc. Natl. Acad. Sci. USA 2007, 104, 11298–11303. [Google Scholar] [CrossRef] [PubMed]
- Wong, T.Y.; Chang, C.-H.; Yu, C.-H.; Huang, L.L.H. Hyaluronan Keeps Mesenchymal Stem Cells Quiescent and Maintains the Differentiation Potential over Time. Aging Cell 2017, 16, 451–460. [Google Scholar] [CrossRef]
- Solis, M.A.; Chen, Y.-H.; Wong, T.Y.; Bittencourt, V.Z.; Lin, Y.-C.; Huang, L.L.H. Hyaluronan Regulates Cell Behavior: A Potential Niche Matrix for Stem Cells. Biochem. Res. Int. 2012, 2012, 346972. [Google Scholar] [CrossRef]
- Xu, K.; Narayanan, K.; Lee, F.; Bae, K.H.; Gao, S.; Kurisawa, M. Enzyme-Mediated Hyaluronic Acid-Tyramine Hydrogels for the Propagation of Human Embryonic Stem Cells in 3D. Acta Biomater. 2015, 24, 159–171. [Google Scholar] [CrossRef]
- Williams, K.; Motiani, K.; Giridhar, P.V.; Kasper, S. CD44 Integrates Signaling in Normal Stem Cell, Cancer Stem Cell and (Pre) Metastatic Niches. Exp. Biol. Med. 2013, 238, 324–338. [Google Scholar] [CrossRef]
- Mohand-Kaci, F.; Assoul, N.; Martelly, I.; Allaire, E.; Zidi, M. Optimized Hyaluronic Acid–Hydrogel Design and Culture Conditions for Preservation of Mesenchymal Stem Cell Properties. Tissue Eng. Part C Methods 2013, 19, 288–298. [Google Scholar] [CrossRef] [PubMed]
- Sakai, S.; Ohi, H.; Taya, M. Gelatin/Hyaluronic Acid Content in Hydrogels Obtained through Blue Light-Induced Gelation Affects Hydrogel Properties and Adipose Stem Cell Behaviors. Biomolecules 2019, 9, 342. [Google Scholar] [CrossRef]
- Nedunchezian, S.; Wu, C.W.; Wu, S.C.; Chen, C.H.; Chang, J.K.; Wang, C.K. Characteristic and Chondrogenic Differentiation Analysis of Hybrid Hydrogels Comprised of Hyaluronic Acid Methacryloyl (HAMA), Gelatin Methacryloyl (GelMA), and the Acrylate-Functionalized Nano-Silica Crosslinker. Polymers 2022, 14, 2003. [Google Scholar] [CrossRef]
- Albertsson, P.-Å. Partition of Cell Particles and Macromolecules in Polymer Two-Phase Systems. Adv. Protein Chem. 1970, 24, 309–341. [Google Scholar]
- Yamamoto, N.; Kurisawa, M.; Yui, N. Double-Stimuli-Responsive Degradable Hydrogels: Interpenetrating Polymer Networks Consisting of Gelatin and Dextran with Different Phase Separation. Macromol. Rapid Commun. 1996, 17, 313–318. [Google Scholar] [CrossRef]
- Kurisawa, M.; Yui, N. Gelatin/Dextran Intelligent Hydrogels for Drug Delivery: Dual-Stimuli-Responsive Degradation in Relation to Miscibility in Interpenetrating Polymer Networks. Macromol. Chem. Phys. 1998, 199, 1547–1554. [Google Scholar] [CrossRef]
- Bae, K.H.; Lee, F.; Xu, K.; Keng, C.T.; Tan, S.Y.; Tan, Y.J.; Chen, Q.; Kurisawa, M. Microstructured Dextran Hydrogels for Burst-Free Sustained Release of PEGylated Protein Drugs. Biomaterials 2015, 63, 146–157. [Google Scholar] [CrossRef] [PubMed]
- Wang, L.-S.; Boulaire, J.; Chan, P.P.Y.; Chung, J.E.; Kurisawa, M. The Role of Stiffness of Gelatin–Hydroxyphenylpropionic Acid Hydrogels Formed by Enzyme-Mediated Crosslinking on the Differentiation of Human Mesenchymal Stem Cell. Biomaterials 2010, 31, 8608–8616. [Google Scholar] [CrossRef] [PubMed]
- Wang, L.-S.; Du, C.; Chung, J.E.; Kurisawa, M. Enzymatically Cross-Linked Gelatin-Phenol Hydrogels with a Broader Stiffness Range for Osteogenic Differentiation of Human Mesenchymal Stem Cells. Acta Biomater. 2012, 8, 1826–1837. [Google Scholar] [CrossRef]
- Lee, F.; Chung, J.E.; Kurisawa, M. An Injectable Enzymatically Crosslinked Hyaluronic Acid–Tyramine Hydrogel System with Independent Tuning of Mechanical Strength and Gelation Rate. Soft Matter 2008, 4, 880–887. [Google Scholar] [CrossRef]
- Wang, L.-S.; Chung, J.E.; Pui-Yik Chan, P.; Kurisawa, M. Injectable Biodegradable Hydrogels with Tunable Mechanical Properties for the Stimulation of Neurogenesic Differentiation of Human Mesenchymal Stem Cells in 3D Culture. Biomaterials 2010, 31, 1148–1157. [Google Scholar] [CrossRef]
- Ng, S.; Tan, W.J.; Pek, M.M.X.; Tan, M.H.; Kurisawa, M. Mechanically and Chemically Defined Hydrogel Matrices for Patient-Derived Colorectal Tumor Organoid Culture. Biomaterials 2019, 219, 119400. [Google Scholar] [CrossRef]
- Gerardo, H.; Lima, A.; Carvalho, J.; Ramos, J.R.D.; Couceiro, S.; Travasso, R.D.M.; Pires das Neves, R.; Grãos, M. Soft Culture Substrates Favor Stem-like Cellular Phenotype and Facilitate Reprogramming of Human Mesenchymal Stem/Stromal Cells (HMSCs) through Mechanotransduction. Sci. Rep. 2019, 9, 9086. [Google Scholar] [CrossRef]
- Yang, C.; Tibbitt, M.W.; Basta, L.; Anseth, K.S. Mechanical Memory and Dosing Influence Stem Cell Fate. Nat. Mater. 2014, 13, 645–652. [Google Scholar] [CrossRef]
- Chen, X.D.; Qian, H.Y.; Neff, L.; Satomura, K.; Horowitz, M.C. Thy-1 Antigen Expression by Cells in the Osteoblast Lineage. J. Bone Miner. Res. 1999, 14, 362–375. [Google Scholar] [CrossRef]
- Younesi, F.S.; Hinz, B. The Myofibroblast Fate of Therapeutic Mesenchymal Stromal Cells: Regeneration, Repair, or Despair? Int. J. Mol. Sci. 2024, 25, 8712. [Google Scholar] [CrossRef] [PubMed]
- Park, H.H.; Kim, Y.; Jang, B.S.; Genişcan, S.; Hwang, D.H.; Seo, Y.; Jee, S.; Seo, H.G.; Kim, H.S.; Einisadr, A.; et al. Mechanical Environment Afforded by Engineered Hydrogel Critically Regulates Survival of Neural Stem Cells Transplanted in the Injured Spinal Cord via Piezo1-Mediated Mechanotransduction. Adv. Sci. 2026, 13, e07160. [Google Scholar] [CrossRef] [PubMed]
- Lee, D.; Zhang, H.; Ryu, S. Elastic Modulus Measurement of Hydrogels; Springer: Berlin/Heidelberg, Germany, 2018; pp. 1–21. [Google Scholar]





| Sample | Gtn-Ph (wt%) | HA-Ph (wt%) | HRP (mU/mL) | H2O2 (mM) | G′ (kPa) | E′ (kPa) b | Gel Point (min) c |
|---|---|---|---|---|---|---|---|
| GH0.5k | 4.5 | 0.5 | 6.9 | 2.2 | 0.54 ± 0.10 | 1.63 ± 0.30 | 337 ± 8.0 |
| GH0.7k | 4.5 | 0.5 | 7.8 | 2.2 | 0.70 ± 0.08 | 2.09 ± 0.23 | 27.7 ± 6.8 |
| GH0.8k | 4.5 | 0.5 | 8.8 | 2.2 | 0.79 ± 0.52 | 2.36 ± 1.57 | 27.0 ± 13.8 |
| GH1.0k | 4.5 | 0.5 | 9.8 | 2.2 | 0.96 ± 0.72 | 2.87 ± 2.15 | 22.95 ± 7.2 |
| GH1.7k | 4.5 | 0.5 | 11.0 | 2.2 | 1.74 ± 0.80 | 5.21 ± 2.40 | 15.0 ± 4.2 |
| GH2.4k | 4.5 | 0.5 | 14.7 | 2.2 | 2.44 ± 0.35 | 7.33 ± 1.05 | 11.2 ± 2.5 |
| GH3.3k | 4.5 | 0.5 | 19.6 | 2.2 | 3.27 ± 0.35 | 9.81 ± 1.04 | 8.06 ± 0.9 |
| GH3.7k | 4.5 | 0.5 | 29.4 | 2.2 | 3.73 ± 0.27 | 11.2 ± 0.81 | 4.45 ± 0.55 |
| GH3.9k | 4.5 | 0.5 | 58.8 | 2.2 | 3.92 ± 0.32 | 11.8 ± 0.96 | 1.61 ± 0.13 |
| GH3.8k | 4.5 | 0.5 | 88.0 | 2.2 | 3.80 ± 0.37 | 11.4 ± 1.11 | 1.21 ± 0.22 |
Disclaimer/Publisher’s Note: The statements, opinions and data contained in all publications are solely those of the individual author(s) and contributor(s) and not of MDPI and/or the editor(s). MDPI and/or the editor(s) disclaim responsibility for any injury to people or property resulting from any ideas, methods, instructions or products referred to in the content. |
© 2026 by the authors. Licensee MDPI, Basel, Switzerland. This article is an open access article distributed under the terms and conditions of the Creative Commons Attribution (CC BY) license.
Share and Cite
Yamashita, A.; Yongvongsoontorn, N.; Chung, J.E.; Kurisawa, M. Mechanically Soft Phase-Separated Gelatin/Hyaluronic Acid Hydrogels Support Long-Term Expansion of Human Mesenchymal Stem Cells While Preserving Multipotency. Int. J. Mol. Sci. 2026, 27, 2932. https://doi.org/10.3390/ijms27072932
Yamashita A, Yongvongsoontorn N, Chung JE, Kurisawa M. Mechanically Soft Phase-Separated Gelatin/Hyaluronic Acid Hydrogels Support Long-Term Expansion of Human Mesenchymal Stem Cells While Preserving Multipotency. International Journal of Molecular Sciences. 2026; 27(7):2932. https://doi.org/10.3390/ijms27072932
Chicago/Turabian StyleYamashita, Atsushi, Nunnarpas Yongvongsoontorn, Joo Eun Chung, and Motoichi Kurisawa. 2026. "Mechanically Soft Phase-Separated Gelatin/Hyaluronic Acid Hydrogels Support Long-Term Expansion of Human Mesenchymal Stem Cells While Preserving Multipotency" International Journal of Molecular Sciences 27, no. 7: 2932. https://doi.org/10.3390/ijms27072932
APA StyleYamashita, A., Yongvongsoontorn, N., Chung, J. E., & Kurisawa, M. (2026). Mechanically Soft Phase-Separated Gelatin/Hyaluronic Acid Hydrogels Support Long-Term Expansion of Human Mesenchymal Stem Cells While Preserving Multipotency. International Journal of Molecular Sciences, 27(7), 2932. https://doi.org/10.3390/ijms27072932

