Anti-Inflammatory Potential of Novel Tethered Agonists of the Adhesion G Protein-Coupled Receptor F5
Abstract
1. Introduction
2. Results
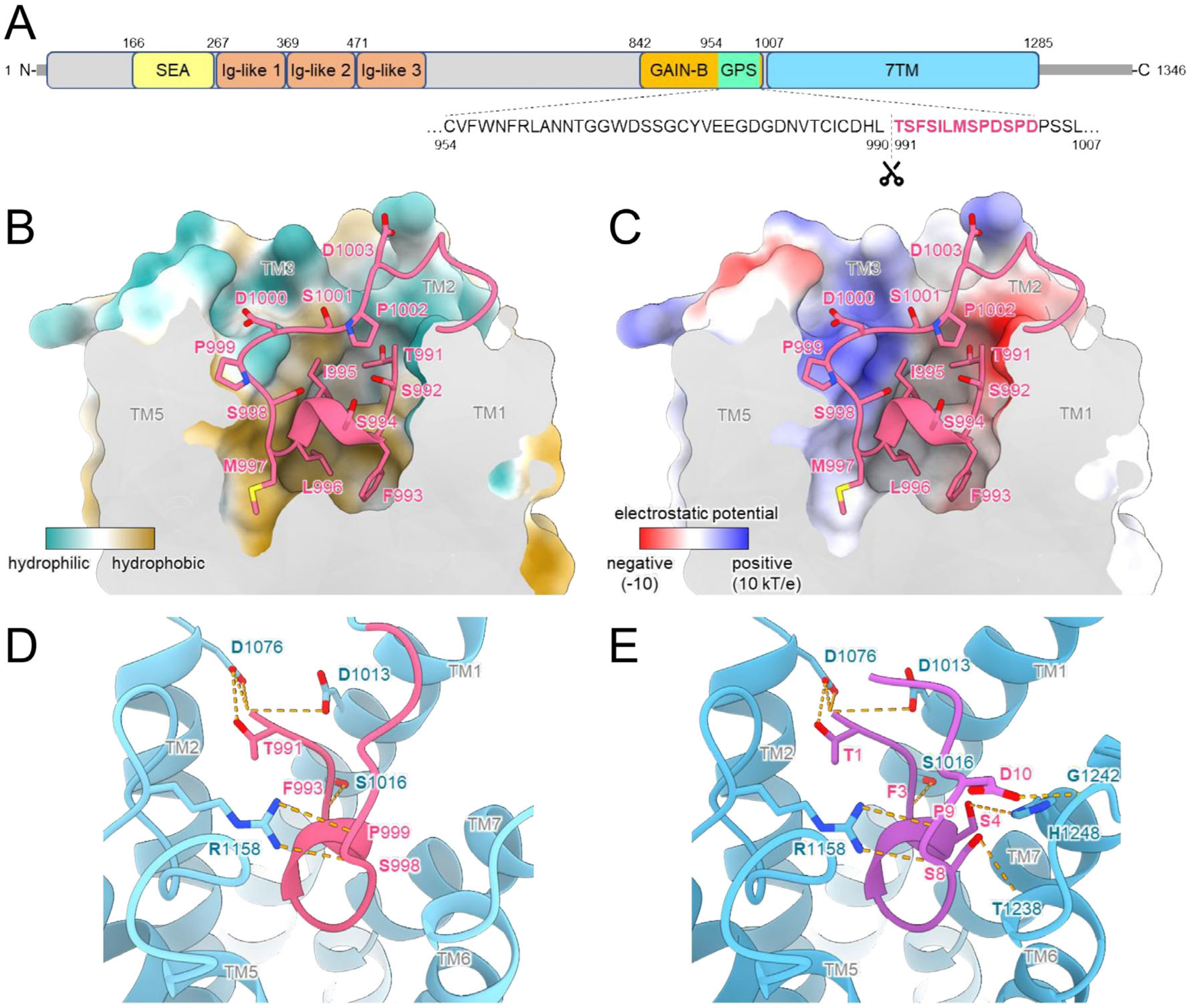
2.1. C-Terminal Region of Stachel Peptide Is Crucial for ADGRF5 Activity
2.2. Modifications at Positions 11 and 13 Improve the Functional Potency of the Stachel-Derived Peptide
2.3. Identification of Novel Agonists with Enhanced Potency to Activate ADGRF5
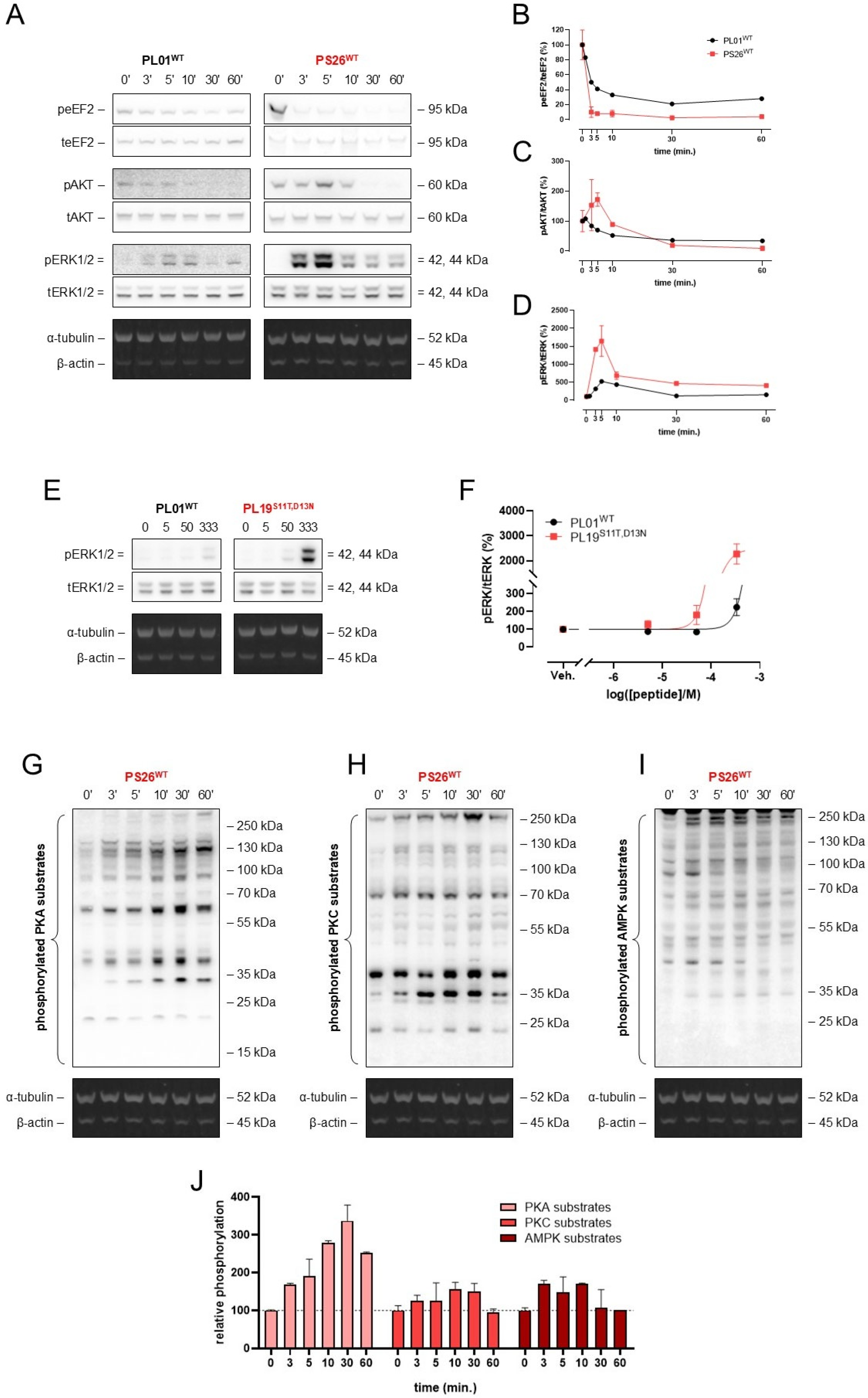
2.4. ADGRF5 Agonists with Modified Stachel Sequence Trigger Intracellular Signaling
2.5. ADGRF5 Agonists with Modified Stachel Sequence Prevent Colitis Progression
3. Discussion
4. Materials and Methods
4.1. Prediction of the ADGRF5 Structure Using AlphaFold
4.2. Cell Culture
4.3. Characterization of HEK-293 Cells with ADGRF5 Overexpression
4.3.1. Reverse Transcription Polymerase Chain Reaction
4.3.2. Immunocytochemistry
4.4. Peptides
4.5. Calcium Flux Assay
4.6. Inositol Phosphate Accumulation Assay
4.7. Protein Isolation and Western Blot
4.8. Mice
4.9. Murine Model of Colitis and Macroscopic Analysis of Colons
4.10. Microscopic Score Evaluation
4.11. Statistical Analysis
Supplementary Materials
Author Contributions
Funding
Institutional Review Board Statement
Informed Consent Statement
Data Availability Statement
Conflicts of Interest
Abbreviations
| 7TM | 7-transmembrane |
| aa | amino acids |
| ADGRF5 | adhesion G protein-coupled receptor F5 |
| AF3 | AlphaFold3 |
| AKT | Ak strain transforming |
| AMPK | 5′-AMP-activated protein kinase |
| CD | Crohn’s disease |
| DSS | dextran sulfate sodium |
| EC50 | half-maximal effective concentration |
| eEF2 | eukaryotic elongation factor 2 |
| ERK1/2 | extracellular signal-regulated kinases 1/2 |
| GAIN | GPCR autoproteolysis-inducing |
| GPCR | G protein-coupled receptor |
| GPR116 | G protein-coupled receptor 116 |
| GPS | GPCR proteolysis site |
| IBD | inflammatory bowel diseases |
| i.p. | intraperitoneally |
| IP | inositol phosphate |
| NCP | negative control peptide |
| PKA | protein kinase A |
| PKC | protein kinase C |
| pLDDT | per-residue confidence prediction |
| pTM | predicted template modeling |
| SEA | sea urchin sperm protein, Enterokinase and Agrin |
| TM | transmembrane |
| UC | ulcerative colitis |
References
- Jacenik, D.; Hikisz, P.; Beswick, E.J.; Fichna, J. The clinical relevance of the adhesion G protein-coupled receptor F5 for human diseases and cancers. Biochim. Biophys. Acta Mol. Basis Dis. 2023, 1869, 166683. [Google Scholar] [CrossRef] [PubMed]
- Hamann, J.; Aust, G.; Araç, D.; Engel, F.B.; Formstone, C.; Fredriksson, R.; Hall, R.A.; Harty, B.L.; Kirchhoff, C.; Knapp, B.; et al. International Union of Basic and Clinical Pharmacology. XCIV. Adhesion G protein-coupled receptors. Pharmacol. Rev. 2015, 67, 338–367. [Google Scholar] [CrossRef]
- Abe, J.; Suzuki, H.; Notoya, M.; Yamamoto, T.; Hirose, S. Ig-hepta, a novel member of the G protein-coupled hepta-helical receptor (GPCR) family that has immunoglobulin-like repeats in a long N-terminal extracellular domain and defines a new subfamily of GPCRs. J. Biol. Chem. 1999, 274, 19957–19964. [Google Scholar] [CrossRef]
- Fukuzawa, T.; Hirose, S. Multiple processing of Ig-Hepta/GPR116, a G protein-coupled receptor with immunoglobulin (Ig)-like repeats, and generation of EGF2-like fragment. J. Biochem. 2006, 140, 445–452. [Google Scholar] [CrossRef]
- Demberg, L.M.; Winkler, J.; Wilde, C.; Simon, K.U.; Schön, J.; Rothemund, S.; Schöneberg, T.; Prömel, S.; Liebscher, I. Activation of Adhesion G Protein-coupled Receptors: Agonist specificity of stachel sequence-derived peptides. J. Biol. Chem. 2017, 292, 4383–4394. [Google Scholar] [CrossRef]
- Brown, K.; Filuta, A.; Ludwig, M.G.; Seuwen, K.; Jaros, J.; Vidal, S.; Arora, K.; Naren, A.P.; Kandasamy, K.; Parthasarathi, K.; et al. Epithelial Gpr116 regulates pulmonary alveolar homeostasis via Gq/11 signaling. JCI Insight 2017, 2, e93700. [Google Scholar] [CrossRef]
- Tang, X.; Jin, R.; Qu, G.; Wang, X.; Li, Z.; Yuan, Z.; Zhao, C.; Siwko, S.; Shi, T.; Wang, P.; et al. GPR116, an adhesion G-protein-coupled receptor, promotes breast cancer metastasis via the Gαq-p63RhoGEF-Rho GTPase pathway. Cancer Res. 2013, 73, 6206–6218. [Google Scholar] [CrossRef] [PubMed]
- Yang, M.Y.; Hilton, M.B.; Seaman, S.; Haines, D.C.; Nagashima, K.; Burks, C.M.; Tessarollo, L.; Ivanova, P.T.; Brown, H.A.; Umstead, T.M.; et al. Essential regulation of lung surfactant homeostasis by the orphan G protein-coupled receptor GPR116. Cell Rep. 2013, 3, 1457–1464. [Google Scholar] [CrossRef] [PubMed]
- Ariestanti, D.M.; Ando, H.; Hirose, S.; Nakamura, N. Targeted Disruption of Ig-Hepta/Gpr116 Causes Emphysema-like Symptoms That Are Associated with Alveolar Macrophage Activation. J. Biol. Chem. 2015, 290, 11032–11040. [Google Scholar] [CrossRef]
- Wang, C.; Fan, H.Q.; Zhang, Y.W. MiR-511-5p functions as a tumor suppressor and a predictive of prognosis in colorectal cancer by directly targeting GPR116. Eur. Rev. Med. Pharmacol. Sci. 2019, 23, 6119–6130. [Google Scholar] [CrossRef]
- Kubo, F.; Ariestanti, D.M.; Oki, S.; Fukuzawa, T.; Demizu, R.; Sato, T.; Sabirin, R.M.; Hirose, S.; Nakamura, N. Loss of the adhesion G-protein coupled receptor ADGRF5 in mice induces airway inflammation and the expression of CCL2 in lung endothelial cells. Respir. Res. 2019, 20, 11. [Google Scholar] [CrossRef]
- Niaudet, C.; Petkova, M.; Jung, B.; Lu, S.; Laviña, B.; Offermanns, S.; Brakebusch, C.; Betsholtz, C. Adgrf5 contributes to patterning of the endothelial deep layer in retina. Angiogenesis 2019, 22, 491–505. [Google Scholar] [CrossRef]
- Lu, S.; Liu, S.; Wietelmann, A.; Kojonazarov, B.; Atzberger, A.; Tang, C.; Schermuly, R.T.; Gröne, H.J.; Offermanns, S. Developmental vascular remodeling defects and postnatal kidney failure in mice lacking Gpr116 (Adgrf5) and Eltd1 (Adgrl4). PLoS ONE 2017, 12, e0183166. [Google Scholar] [CrossRef]
- Guo, D.; Jin, C.; Gao, Y.; Lin, H.; Zhang, L.; Zhou, Y.; Yao, J.; Duan, Y.; Ren, Y.; Hui, X.; et al. GPR116 receptor regulates the antitumor function of NK cells via Gαq/HIF1α/NF-κB signaling pathway as a potential immune checkpoint. Cell Biosci. 2023, 13, 51. [Google Scholar] [CrossRef]
- Kang, H.; Fichna, J.; Matlawska-Wasowska, K.; Jacenik, D. The Expression Pattern of Adhesion G Protein-Coupled Receptor F5 Is Related to Cell Adhesion and Metastatic Pathways in Colorectal Cancer-Comprehensive Study Based on In Silico Analysis. Cells 2022, 11, 3876. [Google Scholar] [CrossRef]
- Wu, Y.; Liu, H.; Sun, Z.; Liu, J.; Li, K.; Fan, R.; Dai, F.; Tang, H.; Hou, Q.; Li, J.; et al. The adhesion-GPCR ADGRF5 fuels breast cancer progression by suppressing the MMP8-mediated antitumorigenic effects. Cell Death Dis. 2024, 15, 455. [Google Scholar] [CrossRef] [PubMed]
- Abramson, J.; Adler, J.; Dunger, J.; Evans, R.; Green, T.; Pritzel, A.; Ronneberger, O.; Willmore, L.; Ballard, A.J.; Bambrick, J.; et al. Accurate structure prediction of biomolecular interactions with AlphaFold 3. Nature 2024, 630, 493–500. [Google Scholar] [CrossRef] [PubMed]
- Bridges, J.P.; Safina, C.; Pirard, B.; Brown, K.; Filuta, A.; Panchanathan, R.; Bouhelal, R.; Reymann, N.; Patel, S.; Seuwen, K.; et al. Regulation of pulmonary surfactant by the adhesion GPCR GPR116/ADGRF5 requires a tethered agonist-mediated activation mechanism. eLife 2022, 11, e69061. [Google Scholar] [CrossRef] [PubMed]
- Niaudet, C.; Hofmann, J.J.; Mäe, M.A.; Jung, B.; Gaengel, K.; Vanlandewijck, M.; Ekvärn, E.; Salvado, M.D.; Mehlem, A.; Al Sayegh, S.; et al. Gpr116 Receptor Regulates Distinctive Functions in Pneumocytes and Vascular Endothelium. PLoS ONE 2015, 10, e0137949. [Google Scholar] [CrossRef]
- Shehab, M.; Alfadhli, A.; Abdullah, I.; Alostad, W.; Marei, A.; Alrashed, F. Effectiveness of biologic therapies in achieving treatment targets in inflammatory bowel disease; real-world data from the Middle East (ENROLL study). Front. Pharmacol. 2024, 15, 1388043. [Google Scholar] [CrossRef]
- Pettersen, E.F.; Goddard, T.D.; Huang, C.C.; Meng, E.C.; Couch, G.S.; Croll, T.I.; Morris, J.H.; Ferrin, T.E. UCSF ChimeraX: Structure visualization for researchers, educators, and developers. Protein Sci. 2021, 30, 70–82. [Google Scholar] [CrossRef] [PubMed]
- Schindelin, J.; Arganda-Carreras, I.; Frise, E.; Kaynig, V.; Longair, M.; Pietzsch, T.; Preibisch, S.; Rueden, C.; Saalfeld, S.; Schmid, B.; et al. Fiji: An open-source platform for biological-image analysis. Nat. Methods 2012, 9, 676–682. [Google Scholar] [CrossRef] [PubMed]





| Peptide ID | Peptide Sequence | Type of Changes | Peptide Length |
|---|---|---|---|
| NCP | TSFSILMSSKPVK | - | 13 |
| PL01WT | TSFSILMSPDSPD | - | 13 |
| PL02P9A | TSFSILMSADSPD | position 9 P → A | 13 |
| PL03P12A | TSFSILMSPDSAD | position 12 P → A | 13 |
| PL04S8T | TSFSILMTPDSPD | position 8 S → T | 13 |
| PL05S8C | TSFSILMCPDSPD | position 8 S → C | 13 |
| PL06D10E | TSFSILMSPESPD | position 10 D → E | 13 |
| PL07D10N | TSFSILMSPNSPD | position 10 D → N | 13 |
| PL08S11T | TSFSILMSPDTPD | position 11 S → T | 13 |
| PL09S11C | TSFSILMSPDCPD | position 11 S → C | 13 |
| PL10D13E | TSFSILMSPDSPE | position 13 D → E | 13 |
| PL11D13N | TSFSILMSPDSPN | position 13 D → N | 13 |
| PL12S11M | TSFSILMSPDMPD | position 11 S → M | 13 |
| PL13S11H | TSFSILMSPDHPD | position 11 S → H | 13 |
| PL14S11N | TSFSILMSPDNPD | position 11 S → N | 13 |
| PL15D13Q | TSFSILMSPDSPQ | position 13 D → Q | 13 |
| PL16D13H | TSFSILMSPDSPH | position 13 D → H | 13 |
| PL17D13S | TSFSILMSPDSPS | position 13 D → S | 13 |
| PL18S11T,D13E | TSFSILMSPDTPE | positions 11 S → Tposition 13 D → E | 13 |
| PL19S11T,D13N | TSFSILMSPDTPN | position 11 S → Tposition 13 D → N | 13 |
| PL20S11C,D13E | TSFSILMSPDCPE | position 11 S → Cposition 13 D → E | 13 |
| PL21S11C,D13N | TSFSILMSPDCPN | position 11 S → Cposition 13 D → N | 13 |
| PL22S11N,D13S | TSFSILMSPDNPS | position 11 S → Nposition 13 D → S | 13 |
| PL23S11T,D13S | TSFSILMSPDTPS | position 11 S → Tposition 13 D → S | 13 |
| PL24S11N,D13H | TSFSILMSPDNPH | position 11 S → Nposition 13 D → H | 13 |
| PL25S11T,D13H | TSFSILMSPDTPH | position 11 S → Tposition 13 D → H | 13 |
| PS26WT | TSFSILMSPDSP | - | 12 |
| PS27S11T | TSFSILMSPDTP | position 11 S → T | 12 |
| PS28S11C | TSFSILMSPDCP | position 11 S → C | 12 |
| PS29S11M | TSFSILMSPDMP | position 11 S → M | 12 |
| PS30S11H | TSFSILMSPDHP | position 11 S → H | 12 |
| PS31S11N | TSFSILMSPDNP | position 11 S → N | 12 |
| PS32S11Y | TSFSILMSPDYP | position 11 S → Y | 12 |
Disclaimer/Publisher’s Note: The statements, opinions and data contained in all publications are solely those of the individual author(s) and contributor(s) and not of MDPI and/or the editor(s). MDPI and/or the editor(s) disclaim responsibility for any injury to people or property resulting from any ideas, methods, instructions or products referred to in the content. |
© 2026 by the authors. Licensee MDPI, Basel, Switzerland. This article is an open access article distributed under the terms and conditions of the Creative Commons Attribution (CC BY) license.
Share and Cite
Wnorowski, A.; Pietrzak-Mitura, D.; Mudgal, A.; Scrofani, L.; Strachowska, M.; Draczkowski, P.; Jóźwiak, K.; Fichna, J.; Jacenik, D. Anti-Inflammatory Potential of Novel Tethered Agonists of the Adhesion G Protein-Coupled Receptor F5. Int. J. Mol. Sci. 2026, 27, 2648. https://doi.org/10.3390/ijms27062648
Wnorowski A, Pietrzak-Mitura D, Mudgal A, Scrofani L, Strachowska M, Draczkowski P, Jóźwiak K, Fichna J, Jacenik D. Anti-Inflammatory Potential of Novel Tethered Agonists of the Adhesion G Protein-Coupled Receptor F5. International Journal of Molecular Sciences. 2026; 27(6):2648. https://doi.org/10.3390/ijms27062648
Chicago/Turabian StyleWnorowski, Artur, Diana Pietrzak-Mitura, Akanksha Mudgal, Lorenzo Scrofani, Magdalena Strachowska, Piotr Draczkowski, Krzysztof Jóźwiak, Jakub Fichna, and Damian Jacenik. 2026. "Anti-Inflammatory Potential of Novel Tethered Agonists of the Adhesion G Protein-Coupled Receptor F5" International Journal of Molecular Sciences 27, no. 6: 2648. https://doi.org/10.3390/ijms27062648
APA StyleWnorowski, A., Pietrzak-Mitura, D., Mudgal, A., Scrofani, L., Strachowska, M., Draczkowski, P., Jóźwiak, K., Fichna, J., & Jacenik, D. (2026). Anti-Inflammatory Potential of Novel Tethered Agonists of the Adhesion G Protein-Coupled Receptor F5. International Journal of Molecular Sciences, 27(6), 2648. https://doi.org/10.3390/ijms27062648

