ASGR2 and CLEC12A as Prognostically Relevant C-Type Lectin Hubs in Glioblastoma
Abstract
1. Introduction
2. Results
2.1. Differential Co-Expression Analysis Reveals ASGR2 and CLEC12A as Novel Key Lectins in GB Patients
2.2. ASGR2 and CLEC12A Are Associated with Survival and Immune Infiltrate in GB
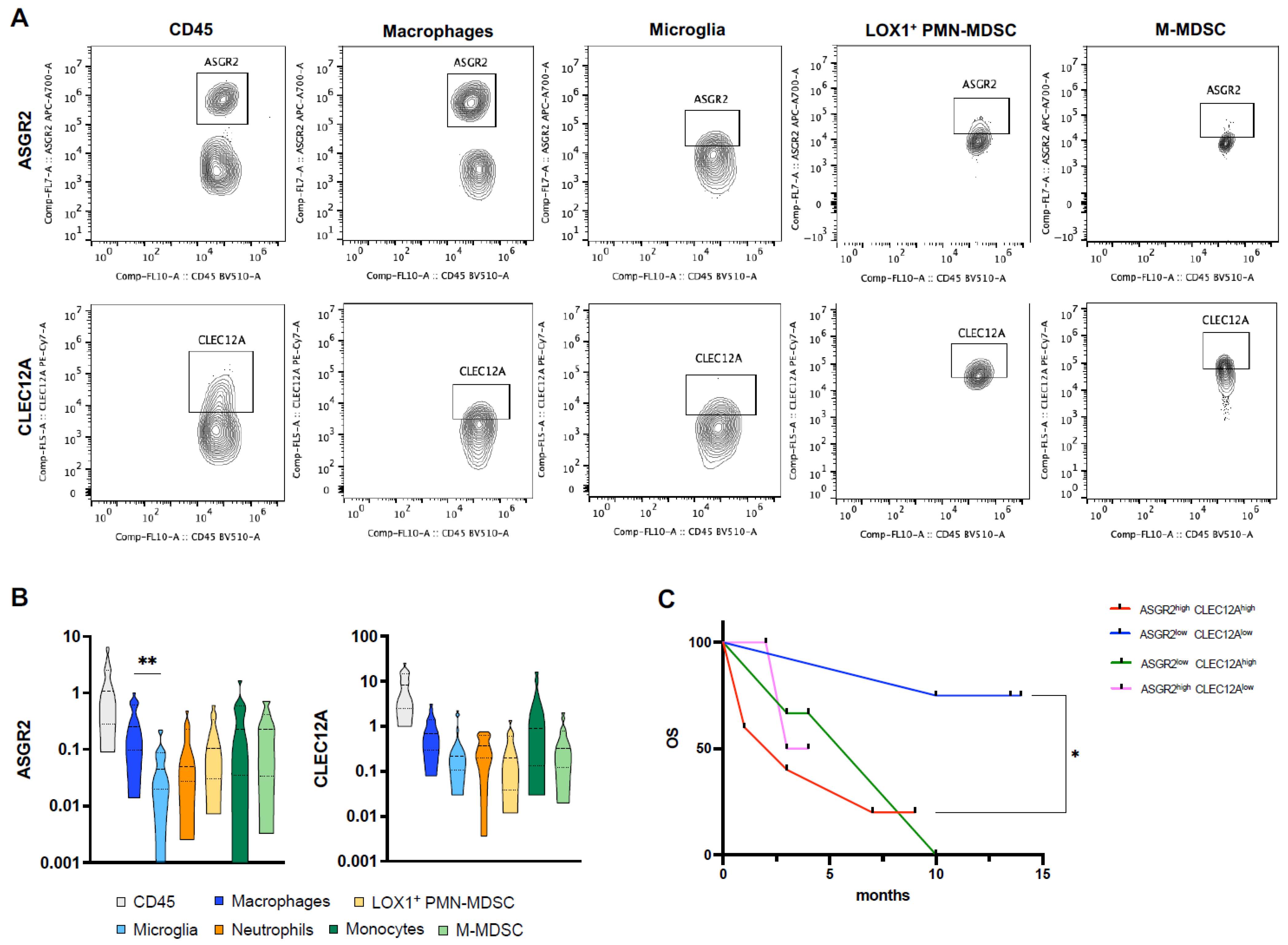
2.3. ASGR2 and CLEC12A Are Expressed by Infiltrating Myeloid Cells in GB
2.4. ASGR2 and CLEC12A Display a Distinct Distribution Profile on Circulating Myeloid Cells
3. Discussion
4. Conclusions
5. Materials and Methods
5.1. Data and Preprocessing
5.2. Differential Expression Analysis
5.3. Differential Co-Expression Network Analysis
5.4. TCGA Patient Stratification and Survival Analysis
5.5. Tumor-Infiltrating Immune Cell Analysis by TIMER 2.0
5.6. Patients’ Tumor Biopsies and Blood Sample Processing
5.7. Lectin Expression on Tumor-Infiltrating and Circulating Myeloid Cell Subsets
5.8. Statistical Analysis
Supplementary Materials
Author Contributions
Funding
Institutional Review Board Statement
Informed Consent Statement
Data Availability Statement
Acknowledgments
Conflicts of Interest
Abbreviations
| GB | glioblastoma |
| WHO | World Health Organization |
| IDH | isocitrate dehydrogenase |
| BBB | blood–brain barrier |
| MDSCs | myeloid-derived suppressor cells |
| TIME | tumor immune microenvironment |
| TAMs | tumor-associated macrophages |
| ECM | extracellular matrix |
| Tregs | regulatory T cells |
| ARG1 | arginase 1 |
| ROS | reactive oxygen species |
| CRD | specialized recognition domain |
| Siglecs | sialic binding lectin receptors |
| TCGA | the Cancer Genome Atlas Program |
| GTEx | genotype-Tissue Expression |
| CGGA | chinese Glioma Genome Atlas |
| COPD | chronic obstructive pulmonary disease |
| PD | Parkinson’s disease |
| AML | acute myeloid leukemia |
| MG | resident microglia |
| CNS | central nervous system |
| EAE | experimental autoimmune encephalomyelitis |
| DCs | dendritic cells |
| TIMER 2.0 | tumor Immune Estimation Resource 2.0 |
| FBS | fetal bovine serum |
| PBS | phosphate-buffered saline |
| FC | flow-cytometry analysis |
| FMO | fluorescence minus one |
| SEM | standard error media |
| ANOVA | analysis of variance |
| OS | overall-survival |
References
- Louis, D.N.; Perry, A.; Wesseling, P.; Brat, D.J.; Cree, I.A.; Figarella-Branger, D.; Hawkins, C.; Ng, H.K.; Pfister, S.M.; Reifenberger, G.; et al. The 2021 WHO Classification of Tumors of the Central Nervous System: A Summary. Neuro. Oncol. 2021, 23, 1231–1251. [Google Scholar] [CrossRef]
- Tan, A.C.; Ashley, D.M.; López, G.Y.; Malinzak, M.; Friedman, H.S.; Khasraw, M. Management of Glioblastoma: State of the Art and Future Directions. CA Cancer J. Clin. 2020, 70, 299–312. [Google Scholar] [CrossRef]
- Jackson, C.M.; Choi, J.; Lim, M. Mechanisms of Immunotherapy Resistance: Lessons from Glioblastoma. Nat. Immunol. 2019, 20, 1100–1109. [Google Scholar] [CrossRef]
- Yang, F.; Naushad Akhtar, M.; Zhang, D.; El-Mayta, R.; Shin, J.; Dorsey, J.F.; Zhang, L.; Xu, X.; Guo, W.; Bagley, S.J.; et al. An Immunosuppressive Vascular Niche Drives Macrophage Polarization and Immunotherapy Resistance in Glioblastoma. Sci. Adv. 2024, 10, eadj4678. [Google Scholar] [CrossRef]
- Obrador, E.; Moreno-Murciano, P.; Oriol-Caballo, M.; López-Blanch, R.; Pineda, B.; Gutiérrez-Arroyo, J.L.; Loras, A.; Gonzalez-Bonet, L.G.; Martinez-Cadenas, C.; Estrela, J.M.; et al. Glioblastoma Therapy: Past, Present and Future. Int. J. Mol. Sci. 2024, 25, 2529. [Google Scholar] [CrossRef]
- Rodríguez-Camacho, A.; Flores-Vázquez, J.G.; Moscardini-Martelli, J.; Torres-Ríos, J.A.; Olmos-Guzmán, A.; Ortiz-Arce, C.S.; Cid-Sánchez, D.R.; Pérez, S.R.; Macías-González, M.D.S.; Hernández-Sánchez, L.C.; et al. Glioblastoma Treatment: State-of-the-Art and Future Perspectives. Int. J. Mol. Sci. 2022, 23, 7207. [Google Scholar] [CrossRef] [PubMed]
- Di Cintio, F.; Dal Bo, M.; Baboci, L.; De Mattia, E.; Polano, M.; Toffoli, G. The Molecular and Microenvironmental Landscape of Glioblastomas: Implications for the Novel Treatment Choices. Front. Neurosci. 2020, 14, 603647. [Google Scholar] [CrossRef] [PubMed]
- Kaur, B.; Khwaja, F.W.; Severson, E.A.; Matheny, S.L.; Brat, D.J.; Van Meir, E.G. Hypoxia and the Hypoxia-Inducible-Factor Pathway in Glioma Growth and Angiogenesis. Neuro. Oncol. 2005, 7, 134–153. [Google Scholar] [CrossRef] [PubMed]
- Liang, X.; Wang, Z.; Dai, Z.; Liu, J.; Zhang, H.; Wen, J.; Zhang, N.; Zhang, J.; Luo, P.; Liu, Z.; et al. Oxidative Stress Is Involved in Immunosuppression and Macrophage Regulation in Glioblastoma. Clin. Immunol. 2024, 258, 109802. [Google Scholar] [CrossRef]
- Zhang, X.; Zhao, L.; Zhang, H.; Zhang, Y.; Ju, H.; Wang, X.; Ren, H.; Zhu, X.; Dong, Y. The Immunosuppressive Microenvironment and Immunotherapy in Human Glioblastoma. Front. Immunol. 2022, 13, 1003651. [Google Scholar] [CrossRef]
- De Leo, A.; Ugolini, A.; Yu, X.; Scirocchi, F.; Scocozza, D.; Peixoto, B.; Pace, A.; D’Angelo, L.; Liu, J.K.C.; Etame, A.B.; et al. Glucose-Driven Histone Lactylation Promotes the Immunosuppressive Activity of Monocyte-Derived Macrophages in Glioblastoma. Immunity 2024, 57, 1105–1123.e8. [Google Scholar] [CrossRef]
- De Leo, A.; Ugolini, A.; Veglia, F. Myeloid Cells in Glioblastoma Microenvironment. Cells 2020, 10, 18. [Google Scholar] [CrossRef] [PubMed]
- Eder, K.; Kalman, B. The Dynamics of Interactions Among Immune and Glioblastoma Cells. Neuromol. Med. 2015, 17, 335–352. [Google Scholar] [CrossRef] [PubMed]
- Khan, F.; Pang, L.; Dunterman, M.; Lesniak, M.S.; Heimberger, A.B.; Chen, P. Macrophages and Microglia in Glioblastoma: Heterogeneity, Plasticity, and Therapy. J. Clin. Investig. 2023, 133, e163446. [Google Scholar] [CrossRef]
- Chen, Z.; Feng, X.; Herting, C.J.; Garcia, V.A.; Nie, K.; Pong, W.W.; Rasmussen, R.; Dwivedi, B.; Seby, S.; Wolf, S.A.; et al. Cellular and Molecular Identity of Tumor-Associated Macrophages in Glioblastoma. Cancer Res. 2017, 77, 2266–2278. [Google Scholar] [CrossRef] [PubMed]
- Wang, G.; Zhong, K.; Wang, Z.; Zhang, Z.; Tang, X.; Tong, A.; Zhou, L. Tumor-Associated Microglia and Macrophages in Glioblastoma: From Basic Insights to Therapeutic Opportunities. Front. Immunol. 2022, 13, 964898. [Google Scholar] [CrossRef]
- Basheer, A.S.; Abas, F.; Othman, I.; Naidu, R. Role of Inflammatory Mediators, Macrophages, and Neutrophils in Glioma Maintenance and Progression: Mechanistic Understanding and Potential Therapeutic Applications. Cancers 2021, 13, 4226. [Google Scholar] [CrossRef]
- Andersen, R.S.; Anand, A.; Scott, D.; Harwood, L.; Kristensen, B.W. Tumor-Associated Microglia and Macrophages in the Glioblastoma Microenvironment and Their Implications for Therapy. Cancers 2021, 13, 4255. [Google Scholar] [CrossRef]
- Poon, C.C.; Sarkar, S.; Yong, V.W.; Kelly, J.J.P. Glioblastoma-Associated Microglia and Macrophages: Targets for Therapies to Improve Prognosis. Brain 2017, 140, 1548–1560. [Google Scholar] [CrossRef]
- Chai, E.; Zhang, L.; Li, C. LOX-1+ PMN-MDSC Enhances Immune Suppression Which Promotes Glioblastoma Multiforme Progression. Cancer Manag. Res. 2019, 11, 7307–7315. [Google Scholar] [CrossRef]
- Parizi, M.S.; Parizi, F.S.; Abdolhosseini, S.; Vanaei, S.; Manzouri, A.; Ebrahimzadeh, F. Myeloid-Derived Suppressor Cells (MDSCs) in Brain Cancer: Challenges and Therapeutic Strategies. Inflammopharmacology 2021, 29, 1613–1624. [Google Scholar] [CrossRef]
- Lakshmanachetty, S.; Cruz-Cruz, J.; Hoffmeyer, E.; Cole, A.P.; Mitra, S.S. New Insights into the Multifaceted Role of Myeloid-Derived Suppressor Cells (MDSCs) in High-Grade Gliomas: From Metabolic Reprograming, Immunosuppression, and Therapeutic Resistance to Current Strategies for Targeting MDSCs. Cells 2021, 10, 893. [Google Scholar] [CrossRef]
- Musca, B.; Russo, M.G.; Tushe, A.; Magri, S.; Battaggia, G.; Pinton, L.; Bonaudo, C.; Della Puppa, A.; Mandruzzato, S. The Immune Cell Landscape of Glioblastoma Patients Highlights a Myeloid-Enriched and Immune Suppressed Microenvironment Compared to Metastatic Brain Tumors. Front. Immunol. 2023, 14, 1236824. [Google Scholar] [CrossRef]
- Del Bianco, P.; Pinton, L.; Magri, S.; Canè, S.; Masetto, E.; Basso, D.; Padovan, M.; Volpin, F.; d’Avella, D.; Lombardi, G.; et al. Myeloid Diagnostic and Prognostic Markers of Immune Suppression in the Blood of Glioma Patients. Front. Immunol. 2022, 12, 809826. [Google Scholar] [CrossRef]
- Gielen, P.R.; Schulte, B.M.; Kers-Rebel, E.D.; Verrijp, K.; Petersen-Baltussen, H.M.J.M.; Ter Laan, M.; Wesseling, P.; Adema, G.J. Increase in Both CD14-Positive and CD15-Positive Myeloid-Derived Suppressor Cell Subpopulations in the Blood of Patients with Glioma but Predominance of CD15-Positive Myeloid-Derived Suppressor Cells in Glioma Tissue. J. Neuropathol. Exp. Neurol. 2015, 74, 390–400. [Google Scholar] [CrossRef]
- Lin, H.; Liu, C.; Hu, A.; Zhang, D.; Yang, H.; Mao, Y. Understanding the Immunosuppressive Microenvironment of Glioma: Mechanistic Insights and Clinical Perspectives. J. Hematol. Oncol. 2024, 17, 31. [Google Scholar] [CrossRef] [PubMed]
- Mahajan, S.; Schmidt, M.H.H.; Schumann, U. The Glioma Immune Landscape: A Double-Edged Sword for Treatment Regimens. Cancers 2023, 15, 2024. [Google Scholar] [CrossRef]
- Pallarés-Moratalla, C.; Bergers, G. The Ins and Outs of Microglial Cells in Brain Health and Disease. Front. Immunol. 2024, 15, 1305087. [Google Scholar] [CrossRef]
- Ran, X.; Zheng, J.; Chen, L.; Xia, Z.; Wang, Y.; Sun, C.; Guo, C.; Lin, P.; Liu, F.; Wang, C.; et al. Single-Cell Transcriptomics Reveals the Heterogeneity of the Immune Landscape of IDH-Wildtype High-Grade Gliomas. Cancer Immunol. Res. 2023, 12, 232–246. [Google Scholar] [CrossRef] [PubMed]
- Zhang, B.; Shen, R.; Cheng, S.; Feng, L. Immune Microenvironments Differ in Immune Characteristics and Outcome of Glioblastoma Multiforme. Cancer Med. 2019, 8, 2897–2907. [Google Scholar] [CrossRef] [PubMed]
- Singh, S.; Dey, D.; Barik, D.; Mohapatra, I.; Kim, S.; Sharma, M.; Prasad, S.; Wang, P.; Singh, A.; Singh, G. Glioblastoma at the Crossroads: Current Understanding and Future Therapeutic Horizons. Signal Transduct. Target. Ther. 2025, 10, 213. [Google Scholar] [CrossRef]
- Raposo, C.D.; Canelas, A.B.; Barros, M.T. Human Lectins, Their Carbohydrate Affinities and Where to Find Them. Biomolecules 2021, 11, 188. [Google Scholar] [CrossRef]
- Mantuano, N.R.; Natoli, M.; Zippelius, A.; Läubli, H. Tumor-Associated Carbohydrates and Immunomodulatory Lectins as Targets for Cancer Immunotherapy. J. Immunother. Cancer 2020, 8, e001222. [Google Scholar] [CrossRef]
- Jain, M.; Jadhav, I.M.; Dangat, S.V.; Singuru, S.R.; Sethi, G.; Yuba, E.; Gupta, R.K. Overcoming the Novel Glycan-Lectin Checkpoints in Tumor Microenvironments for the Success of the Cross-Presentation-Based Immunotherapy. Biomater. Sci. 2025, 13, 3447–3497. [Google Scholar] [CrossRef]
- Pace, A.; Scirocchi, F.; Napoletano, C.; Zizzari, I.G.; D’angelo, L.; Santoro, A.; Nuti, M.; Rahimi, H.; Rughetti, A. Glycan-Lectin Interactions as Novel Immunosuppression Drivers in Glioblastoma. Int. J. Mol. Sci. 2022, 23, 6312. [Google Scholar] [CrossRef]
- Feng, X.L.; Su, G.; Wu, Q.H.; Jia, Q.; Zhang, Z.C. Research Progress of Galectins in Glioma. Discov. Oncol. 2025, 16, 1003. [Google Scholar] [CrossRef]
- Mei, Y.; Wang, X.; Zhang, J.; Liu, D.; He, J.; Huang, C.; Liao, J.; Wang, Y.; Feng, Y.; Li, H.; et al. Siglec-9 Acts as an Immune-Checkpoint Molecule on Macrophages in Glioblastoma, Restricting T-Cell Priming and Immunotherapy Response. Nat. Cancer 2023, 4, 1273–1291. [Google Scholar] [CrossRef] [PubMed]
- Xu, H.; Feng, Y.; Kong, W.; Wang, H.; Feng, Y.; Zhen, J.; Tian, L.; Yuan, K. High Expression Levels of SIGLEC9 Indicate Poor Outcomes of Glioma and Correlate with Immune Cell Infiltration. Front. Oncol. 2022, 12, 878849. [Google Scholar] [CrossRef] [PubMed]
- An, W.; Ren, C.; Yuan, L.; Qiu, Z.; Wang, P.; Cheng, Y.; He, Z.; Han, X.; Li, S.; An, Y. High Expression of SIGLEC7 May Promote M2-Type Macrophage Polarization Leading to Adverse Prognosis in Glioma Patients. Front. Immunol. 2024, 15, 1411072. [Google Scholar] [CrossRef] [PubMed]
- Marron, T.U.; Guerriero, J.L. SIGLEC9 Tips the Myeloid Balance in Glioblastoma. Nat. Cancer 2023, 4, 1217–1219. [Google Scholar] [CrossRef]
- Tan, A.; Huang, H.; Zhang, P.; Li, S. Network-Based Cancer Precision Medicine: A New Emerging Paradigm. Cancer Lett. 2019, 458, 39–45. [Google Scholar] [CrossRef]
- Panebianco, V.; Pecoraro, M.; Fiscon, G.; Paci, P.; Farina, L.; Catalano, C. Prostate Cancer Screening Research Can Benefit from Network Medicine: An Emerging Awareness. npj Syst. Biol. Appl. 2020, 6, 13. [Google Scholar] [CrossRef]
- Sibilio, P.; Bini, S.; Fiscon, G.; Sponziello, M.; Conte, F.; Pecce, V.; Durante, C.; Paci, P.; Falcone, R.; Norata, G.D.; et al. In Silico Drug Repurposing in COVID-19: A Network-Based Analysis. Biomed. Pharmacother. 2021, 142, 111954. [Google Scholar] [CrossRef] [PubMed]
- Petti, M.; Farina, L. Network Medicine for Patients’ Stratification: From Single-Layer to Multi-Omics. WIREs Mech. Dis. 2023, 15, e1623. [Google Scholar] [CrossRef] [PubMed]
- van Dam, S.; Võsa, U.; van der Graaf, A.; Franke, L.; de Magalhães, J.P. Gene Co-Expression Analysis for Functional Classification and Gene-Disease Predictions. Brief. Bioinform. 2018, 19, 575–592. [Google Scholar] [CrossRef]
- Ideker, T.; Krogan, N.J. Differential Network Biology. Mol. Syst. Biol. 2012, 8, 565. [Google Scholar] [CrossRef]
- Chowdhury, H.A.; Bhattacharyya, D.K.; Kalita, J.K. (Differential) Co-Expression Analysis of Gene Expression: A Survey of Best Practices. IEEE/ACM Trans. Comput. Biol. Bioinform. 2020, 17, 1154–1173. [Google Scholar] [CrossRef]
- Willier, S.; Rothämel, P.; Rothämel, R.; Hastreiter, M.; Wilhelm, J.; Stenger, D.; Blaeschke, F.; Rohlfs, M.; Kaeuferle, T.; Schmid, I.; et al. CLEC12A and CD33 Coexpression as a Preferential Target for Pediatric AML Combinatorial Immunotherapy. Blood 2021, 137, 1037–1049. [Google Scholar] [CrossRef]
- Tanaka, H.; Kanda, M.; Miwa, T.; Tanaka, C.; Kobayashi, D.; Umeda, S.; Shibata, M.; Suenaga, M.; Hattori, N.; Hayashi, M.; et al. Pattern-Specific Transcriptomics Identifies ASGR2 as a Predictor of Hematogenous Recurrence of Gastric Cancer. Mol. Cancer Res. 2018, 16, 1420–1429. [Google Scholar] [CrossRef]
- Van Rhenen, A.; Van Dongen, G.A.M.S.; Kelder, A.; Rombouts, E.J.; Feller, N.; Moshaver, B.; Walsum, M.S.V.; Zweegman, S.; Ossenkoppele, G.J.; Schuurhuis, G.J. The Novel AML Stem Cell-Associated Antigen CLL-1 Aids in Discrimination between Normal and Leukemic Stem Cells. Blood 2007, 110, 2659–2666. [Google Scholar] [CrossRef]
- Marinari, E.; Allard, M.; Gustave, R.; Widmer, V.; Philippin, G.; Merkler, D.; Tsantoulis, P.; Dutoit, V.; Dietrich, P.Y. Inflammation and Lymphocyte Infiltration Are Associated with Shorter Survival in Patients with High-Grade Glioma. Oncoimmunology 2020, 9, 1779990. [Google Scholar] [CrossRef]
- Veglia, F.; Sanseviero, E.; Gabrilovich, D.I. Myeloid-Derived Suppressor Cells in the Era of Increasing Myeloid Cell Diversity. Nat. Rev. Immunol. 2021, 21, 485–498. [Google Scholar] [CrossRef]
- Reily, C.; Stewart, T.J.; Renfrow, M.B.; Novak, J. Glycosylation in Health and Disease. Nat. Rev. Nephrol. 2019, 15, 346–366, Correction in Nat. Rev. Nephrol. 2025, 21, 216. [Google Scholar] [CrossRef] [PubMed]
- Liu, J.; Cao, S.; Imbach, K.J.; Gritsenko, M.A.; Lih, T.S.M.; Kyle, J.E.; Yaron-Barir, T.M.; Binder, Z.A.; Li, Y.; Strunilin, I.; et al. Multi-Scale Signaling and Tumor Evolution in High-Grade Gliomas. Cancer Cell 2024, 42, 1217–1238.e19. [Google Scholar] [CrossRef] [PubMed]
- Schmassmann, P.; Roux, J.; Buck, A.; Tatari, N.; Hogan, S.; Wang, J.; Rodrigues Mantuano, N.; Wieboldt, R.; Lee, S.; Snijder, B.; et al. Targeting the Siglec-Sialic Acid Axis Promotes Antitumor Immune Responses in Preclinical Models of Glioblastoma. Sci. Transl. Med. 2023, 15, eadf5302. [Google Scholar] [CrossRef] [PubMed]
- Jin, Q.Y.; Li, Y.S.; Qiao, X.H.; Yang, J.W.; Guo, X.L. Targeting Galectins in T Cell-Based Immunotherapy within Tumor Microenvironment. Life Sci. 2021, 277, 119426. [Google Scholar] [CrossRef]
- Alfano, C.; Farina, L.; Petti, M. Networks as Biomarkers: Uses and Purposes. Genes 2023, 14, 429. [Google Scholar] [CrossRef]
- Oliveira, J.J.; Karrar, S.; Rainbow, D.B.; Pinder, C.L.; Clarke, P.; Rubio García, A.; Al-Assar, O.; Burling, K.; Morris, S.; Stratton, R.; et al. The Plasma Biomarker Soluble SIGLEC-1 Is Associated with the Type I Interferon Transcriptional Signature, Ethnic Background and Renal Disease in Systemic Lupus Erythematosus. Arthritis Res. Ther. 2018, 20, 152. [Google Scholar] [CrossRef]
- Tereshchenko, S.Y.; Smolnikova, M.V.; Freidin, M.B. Mannose-Binding Lectin Gene Polymorphisms in the East Siberia and Russian Arctic Populations. Immunogenetics 2020, 72, 347–354. [Google Scholar] [CrossRef]
- Yuan, Z.C.; Xu, W.D.; Lan, Y.Y.; Wang, J.M.; Wu, Q.; Zhou, J.; Huang, A.F. Association of MBL2 Gene Polymorphisms and Systemic Lupus Erythematosus Susceptibility: A Meta-Analysis. Int. J. Rheum. Dis. 2021, 24, 147–158. [Google Scholar] [CrossRef]
- Napoletano, C.; Steentoff, C.; Battisti, F.; Ye, Z.; Rahimi, H.; Zizzari, I.G.; Dionisi, M.; Cerbelli, B.; Tomao, F.; French, D.; et al. Investigating Patterns of Immune Interaction in Ovarian Cancer: Probing the O-glycoproteome by the Macrophage Galactose-like C-type Lectin (Mgl). Cancers 2020, 12, 2841. [Google Scholar] [CrossRef]
- Dusoswa, S.A.; Verhoeff, J.; Abels, E.; Méndez-Huergo, S.P.; Croci, D.O.; Kuijper, L.H.; de Miguel, E.; Wouters, V.M.C.J.; Best, M.G.; Rodriguez, E.; et al. Glioblastomas Exploit Truncated O-Linked Glycans for Local and Distant Immune Modulation via the Macrophage Galactose-Type Lectin. Proc. Natl. Acad. Sci. USA 2020, 117, 3693–3703. [Google Scholar] [CrossRef] [PubMed]
- Tong, L.; Li, J.; Choi, J.; Pant, A.; Xia, Y.; Jackson, C.; Liu, P.; Yi, L.; Boussouf, E.; Lim, M.; et al. CLEC5A Expressed on Myeloid Cells as a M2 Biomarker Relates to Immunosuppression and Decreased Survival in Patients with Glioma. Cancer Gene Ther. 2020, 27, 669–679. [Google Scholar] [CrossRef]
- Santiago, J.A.; Quinn, J.P.; Potashkin, J.A. Co-Expression Network Analysis Identifies Molecular Determinants of Loneliness Associated with Neuropsychiatric and Neurodegenerative Diseases. Int. J. Mol. Sci. 2023, 24, 5909. [Google Scholar] [CrossRef] [PubMed]
- Zhu, Y.; Huang, D.; Zhao, Z.; Lu, C. Bioinformatic Analysis Identifies Potential Key Genes of Epilepsy. PLoS ONE 2021, 16, e0254326. [Google Scholar] [CrossRef]
- Lei, C.; Zhongyan, Z.; Wenting, S.; Jing, Z.; Liyun, Q.; Hongyi, H.; Juntao, Y.; Qing, Y. Identification of Necroptosis-Related Genes in Parkinson’s Disease by Integrated Bioinformatics Analysis and Experimental Validation. Front. Neurosci. 2023, 17, 1097293. [Google Scholar] [CrossRef]
- Raulf, M.K.; Johannssen, T.; Matthiesen, S.; Neumann, K.; Hachenberg, S.; Mayer-Lambertz, S.; Steinbeis, F.; Hegermann, J.; Seeberger, P.H.; Baumgärtner, W.; et al. The C-Type Lectin Receptor CLEC12A Recognizes Plasmodial Hemozoin and Contributes to Cerebral Malaria Development. Cell Rep. 2019, 28, 30–38.e5. [Google Scholar] [CrossRef]
- Neumann, K.; Castiñeiras-Vilariño, M.; Höckendorf, U.; Hannesschläger, N.; Lemeer, S.; Kupka, D.; Meyermann, S.; Lech, M.; Anders, H.J.; Kuster, B.; et al. Clec12a Is an Inhibitory Receptor for Uric Acid Crystals That Regulates Inflammation in Response to Cell Death. Immunity 2014, 40, 389–399. [Google Scholar] [CrossRef]
- Li, K.; Neumann, K.; Duhan, V.; Namineni, S.; Hansen, A.L.; Wartewig, T.; Kurgyis, Z.; Holm, C.K.; Heikenwalder, M.; Lang, K.S.; et al. The Uric Acid Crystal Receptor Clec12A Potentiates Type I Interferon Responses. Proc. Natl. Acad. Sci. USA 2019, 116, 18544–18549. [Google Scholar] [CrossRef]
- Keane, L.; Cheray, M.; Blomgren, K.; Joseph, B. Multifaceted Microglia—Key Players in Primary Brain Tumour Heterogeneity. Nat. Rev. Neurol. 2021, 17, 243–259. [Google Scholar] [CrossRef]
- Li, Y.; Qiu, Y.; Gao, W.; Geng, L.; Wu, Z.; Zhang, T.; Pan, J.; Lu, J.; Zhang, D.; Idris, A.; et al. Necroptotic Signaling Orchestrates Glioblastoma Malignancy and Potentiates Temozolomide Response. Cell Death Dis. 2025, 16, 921. [Google Scholar] [CrossRef]
- Yee, P.P.; Wei, Y.; Kim, S.Y.; Lu, T.; Chih, S.Y.; Lawson, C.; Tang, M.; Liu, Z.; Anderson, B.; Thamburaj, K.; et al. Neutrophil-Induced Ferroptosis Promotes Tumor Necrosis in Glioblastoma Progression. Nat. Commun. 2020, 11, 5424. [Google Scholar] [CrossRef] [PubMed]
- Tang, X.; Song, Z.H.; Cardoso, M.A.; Zhou, J.B.; Simó, R. The Relationship between Uric Acid and Brain Health from Observational Studies. Metab. Brain Dis. 2022, 37, 1989–2003. [Google Scholar] [CrossRef] [PubMed]
- Mijailovic, N.R.; Vesic, K.; Borovcanin, M.M. The Influence of Serum Uric Acid on the Brain and Cognitive Dysfunction. Front. Psychiatry 2022, 13, 828476. [Google Scholar] [CrossRef]
- Wang, X.; Yang, K.; Xie, Q.; Wu, Q.; Mack, S.C.; Shi, Y.; Kim, L.J.Y.; Prager, B.C.; Flavahan, W.A.; Liu, X.; et al. Purine Synthesis Promotes Maintenance of Brain Tumor Initiating Cells in Glioma. Nat. Neurosci. 2017, 20, 661–673. [Google Scholar] [CrossRef]
- Toft-Petersen, M.; Nederby, L.; Kjeldsen, E.; Kerndrup, G.B.; Brown, G.D.; Hokland, P.; Stidsholt Roug, A. Unravelling the Relevance of CLEC12A as a Cancer Stem Cell Marker in Myelodysplastic Syndrome. Br. J. Haematol. 2016, 175, 393–401. [Google Scholar] [CrossRef] [PubMed]
- Ameen, M.K.; Stoff, M.; Pavasutthipaisit, S.; Ebbecke, T.; Ciurkiewicz, M.; Störk, T.; Ruland, J.; Lepenies, B.; Beineke, A. CLEC12A Signaling Represses Protective Immune Responses and Contributes to Hippocampal Pathology in Neurotropic Picornavirus Infection. Sci. Rep. 2025, 15, 39354. [Google Scholar] [CrossRef]
- Sagar, D.; Singh, N.P.; Ginwala, R.; Huang, X.; Philip, R.; Nagarkatti, M.; Nagarkatti, P.; Neumann, K.; Ruland, J.; Andrews, A.M.; et al. Antibody Blockade of CLEC12A Delays EAE Onset and Attenuates Disease Severity by Impairing Myeloid Cell CNS Infiltration and Restoring Positive Immunity. Sci. Rep. 2017, 7, 2707. [Google Scholar] [CrossRef]
- Ginwala, R.; McTish, E.; Raman, C.; Singh, N.; Nagarkatti, M.; Nagarkatti, P.; Sagar, D.; Jain, P.; Khan, Z.K. Apigenin, a Natural Flavonoid, Attenuates EAE Severity Through the Modulation of Dendritic Cell and Other Immune Cell Functions. J. Neuroimmune Pharmacol. 2016, 11, 36–47. [Google Scholar] [CrossRef]
- Lahoud, M.H.; Proietto, A.I.; Ahmet, F.; Kitsoulis, S.; Eidsmo, L.; Wu, L.; Sathe, P.; Pietersz, S.; Chang, H.-W.; Walker, I.D.; et al. The C-Type Lectin Clec12A Present on Mouse and Human Dendritic Cells Can Serve as a Target for Antigen Delivery and Enhancement of Antibody Responses. J. Immunol. 2009, 182, 7587–7594. [Google Scholar] [CrossRef]
- Chen, L.; Jiang, H.; Licinio, J.; Wu, H. Brain O-GlcNAcylation: Bridging Physiological Functions, Disease Mechanisms, and Therapeutic Applications. Mol. Psychiatry 2025, 30, 2754–2772. [Google Scholar] [CrossRef]
- Noel, M.; Suttapitugsakul, S.; Cummings, R.D.; Mealer, R.G. O-GalNAc Glycans Are Enriched in Neuronal Tracts and Regulate Nodes of Ranvier. Proc. Natl. Acad. Sci. USA 2025, 122, e2418949122. [Google Scholar] [CrossRef]
- Kim, H.; Zaheer, J.; Choi, E.-J.; Kim, J.S. Enhanced ASGR2 by Microplastic Exposure Leads to Resistance to Therapy in Gastric Cancer. Theranostics 2022, 12, 3217–3236. [Google Scholar] [CrossRef]
- Guo, H.; Sun, W.; Zhao, F.; Yu, Y.; Zhao, X.; Sun, D. Transcriptomic Profiling Reveals Macrophage Gene Signatures Associated with Lactylation-Related Pathways in Chronic Obstructive Pulmonary Disease. Front. Genet. 2025, 16, 1653163. [Google Scholar] [CrossRef]
- Pang, C.; Wang, Y. The Immunosuppressive Microenvironment of Glioblastoma: Mechanisms, Clinical Challenges and Future Directions. Immunology 2025, 177, 662–673. [Google Scholar] [CrossRef] [PubMed]
- Ravi, V.M.; Neidert, N.; Will, P.; Joseph, K.; Maier, J.P.; Kückelhaus, J.; Vollmer, L.; Goeldner, J.M.; Behringer, S.P.; Scherer, F.; et al. T-Cell Dysfunction in the Glioblastoma Microenvironment Is Mediated by Myeloid Cells Releasing Interleukin-10. Nat. Commun. 2022, 13, 925. [Google Scholar] [CrossRef] [PubMed]
- Ugolini, A.; De Leo, A.; Yu, X.; Scirocchi, F.; Liu, X.; Peixoto, B.; Scocozza, D.; Pace, A.; Perego, M.; Gardini, A.; et al. Functional Reprogramming of Neutrophils within the Brain Tumor Microenvironment by Hypoxia-Driven Histone Lactylation. Cancer Discov. 2025, 15, 1270–1296. [Google Scholar] [CrossRef] [PubMed]
- Vojdani, A.; Afar, D.; Vojdani, E. Reaction of Lectin-Specific Antibody with Human Tissue: Possible Contributions to Autoimmunity. J. Immunol. Res. 2020, 2020, 1438957. [Google Scholar] [CrossRef]
- Bertuzzi, S.; Quintana, J.I.; Ardá, A.; Gimeno, A.; Jiménez-Barbero, J. Targeting Galectins with Glycomimetics. Front. Chem. 2020, 8, 593. [Google Scholar] [CrossRef]
- Leusmann, S.; Ménová, P.; Shanin, E.; Titz, A.; Rademacher, C. Glycomimetics for the Inhibition and Modulation of Lectins. Chem. Soc. Rev. 2023, 52, 3663–3740. [Google Scholar] [CrossRef]
- Shim, H. Bispecific Antibodies and Antibody–Drug Conjugates for Cancer Therapy: Technological Considerations. Biomolecules 2020, 10, 360. [Google Scholar] [CrossRef]
- Stark, J.C.; Gray, M.A.; Ibarlucea-Benitez, I.; Lustig, M.; Bond, A.; Cho, B.; Govil, I.; Luu, T.; Priestley, M.J.; Veth, T.S.; et al. Antibody-Lectin Chimeras for Glyco-Immune Checkpoint Blockade. Nat. Biotechnol. 2025. [Google Scholar] [CrossRef]
- Zhou, Y.; Penny, H.L.; Kroenke, M.A.; Bautista, B.; Hainline, K.; Chea, L.S.; Parnes, J.; Mytych, D.T. Immunogenicity Assessment of Bispecific Antibody-Based Immunotherapy in Oncology. J. Immunother. Cancer 2022, 10, e004225. [Google Scholar] [CrossRef] [PubMed]
- Huang, S.; van Duijnhoven, S.M.J.; Sijts, A.J.A.M.; van Elsas, A. Bispecific Antibodies Targeting Dual Tumor-Associated Antigens in Cancer Therapy. J. Cancer Res. Clin. Oncol. 2020, 146, 3111–3122. [Google Scholar] [CrossRef] [PubMed]
- Lu, H.; Zhou, Q.; Deshmukh, V.; Phull, H.; Ma, J.; Tardif, V.; Naik, R.R.; Bouvard, C.; Zhang, Y.; Choi, S. Targeting Human C-Type Lectin-Like Molecule-1 (CLL1) with a Bispecific Antibody for Acute Myeloid Leukemia Immunotherapy. Angew. Chem. Int. Ed. Engl. 2014, 53, 9841–9845. [Google Scholar] [CrossRef]
- Mateo, J.; Steuten, L.; Aftimos, P.; André, F.; Davies, M.; Garralda, E.; Geissler, J.; Husereau, D.; Martinez-Lopez, I.; Normanno, N.; et al. Delivering Precision Oncology to Patients with Cancer. Nat. Med. 2022, 28, 658–665. [Google Scholar] [CrossRef] [PubMed]
- Dewdney, B.; Jenkins, M.R.; Best, S.A.; Freytag, S.; Prasad, K.; Holst, J.; Endersby, R.; Johns, T.G. From Signalling Pathways to Targeted Therapies: Unravelling Glioblastoma’s Secrets and Harnessing Two Decades of Progress. Signal Transduct. Target. Ther. 2023, 8, 400. [Google Scholar] [CrossRef]
- Sim, H.W.; Lorrey, S.; Khasraw, M. Advances in Treatment of Isocitrate Dehydrogenase (IDH)-Wildtype Glioblastomas. Curr. Neurol. Neurosci. Rep. 2023, 23, 263–276. [Google Scholar] [CrossRef]
- Cebeci, Z. Comparison of Internal Validity Indices for Fuzzy Clustering. J. Agric. Inform. 2019, 10, 1–14. [Google Scholar] [CrossRef]
- Li, T.; Fu, J.; Zeng, Z.; Cohen, D.; Li, J.; Chen, Q.; Li, B.; Liu, X.S. TIMER2.0 for Analysis of Tumor-Infiltrating Immune Cells. Nucleic Acids Res. 2020, 48, W509–W514. [Google Scholar] [CrossRef]





Disclaimer/Publisher’s Note: The statements, opinions and data contained in all publications are solely those of the individual author(s) and contributor(s) and not of MDPI and/or the editor(s). MDPI and/or the editor(s) disclaim responsibility for any injury to people or property resulting from any ideas, methods, instructions or products referred to in the content. |
© 2026 by the authors. Licensee MDPI, Basel, Switzerland. This article is an open access article distributed under the terms and conditions of the Creative Commons Attribution (CC BY) license.
Share and Cite
Pace, A.; Alfano, C.; D’Angelo, L.; Napoletano, C.; Zizzari, I.G.; Santoro, A.; Nuti, M.; Farina, L.; Petti, M.; Rughetti, A. ASGR2 and CLEC12A as Prognostically Relevant C-Type Lectin Hubs in Glioblastoma. Int. J. Mol. Sci. 2026, 27, 2626. https://doi.org/10.3390/ijms27062626
Pace A, Alfano C, D’Angelo L, Napoletano C, Zizzari IG, Santoro A, Nuti M, Farina L, Petti M, Rughetti A. ASGR2 and CLEC12A as Prognostically Relevant C-Type Lectin Hubs in Glioblastoma. International Journal of Molecular Sciences. 2026; 27(6):2626. https://doi.org/10.3390/ijms27062626
Chicago/Turabian StylePace, Angelica, Caterina Alfano, Luca D’Angelo, Chiara Napoletano, Ilaria Grazia Zizzari, Antonio Santoro, Marianna Nuti, Lorenzo Farina, Manuela Petti, and Aurelia Rughetti. 2026. "ASGR2 and CLEC12A as Prognostically Relevant C-Type Lectin Hubs in Glioblastoma" International Journal of Molecular Sciences 27, no. 6: 2626. https://doi.org/10.3390/ijms27062626
APA StylePace, A., Alfano, C., D’Angelo, L., Napoletano, C., Zizzari, I. G., Santoro, A., Nuti, M., Farina, L., Petti, M., & Rughetti, A. (2026). ASGR2 and CLEC12A as Prognostically Relevant C-Type Lectin Hubs in Glioblastoma. International Journal of Molecular Sciences, 27(6), 2626. https://doi.org/10.3390/ijms27062626

