Uncovering a Glaucoma-Linked Lysophosphatidic Acid–MAPK/AP-1 Fibrosis Axis in Human Trabecular Meshwork Cells and Its Modulation by Diospyros kaki Leaf Extract
Abstract
1. Introduction
2. Results
2.1. Chemical Characterization of Diospyros kaki Leaf Ethanol Extract
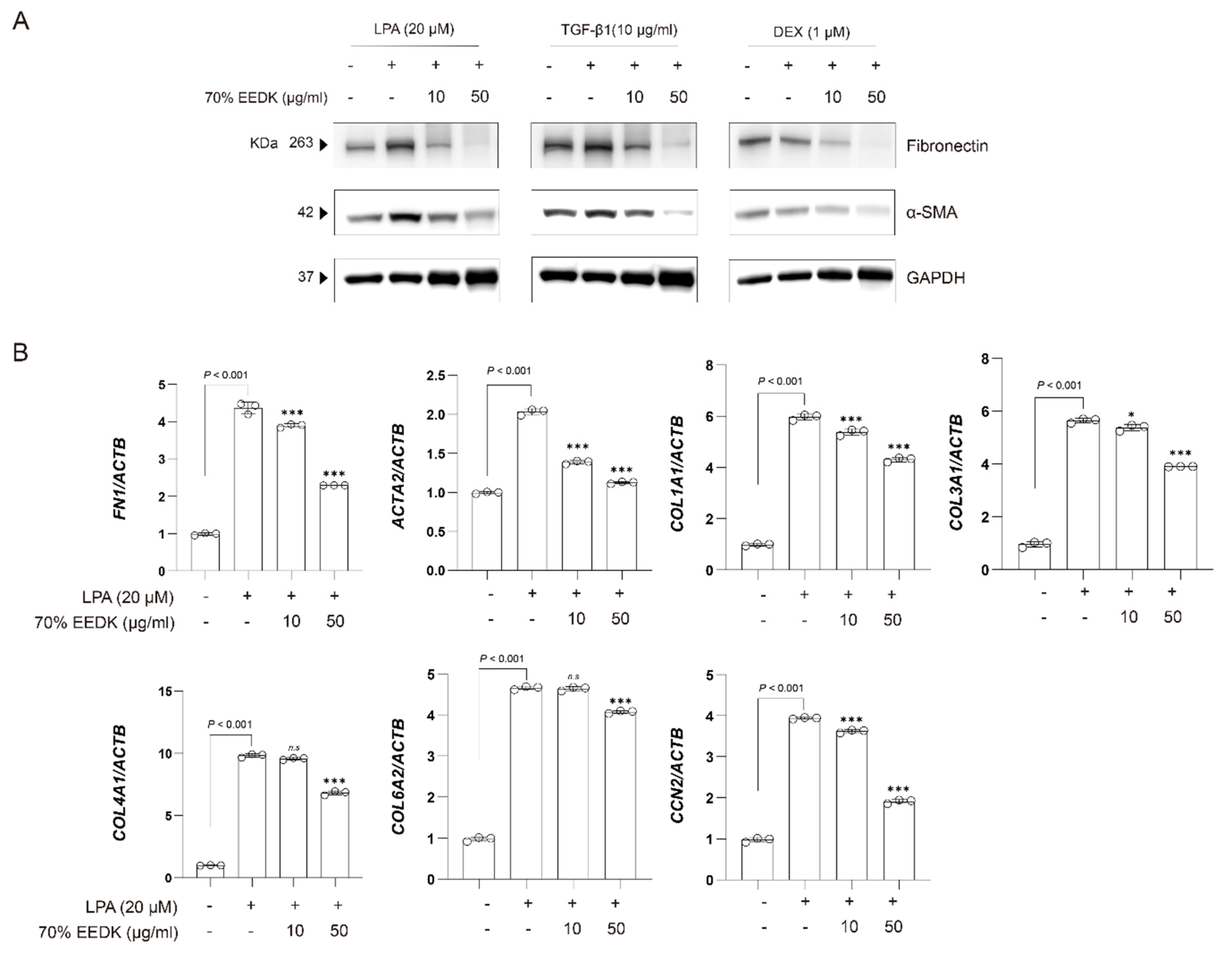
2.2. 70%. EEDK Attenuates LPA-Induced FN1 and ACTA2 Expression in HTM Cells
2.3. 70%. EEDK Suppresses Profibrotic ECM Production in HTM Cells
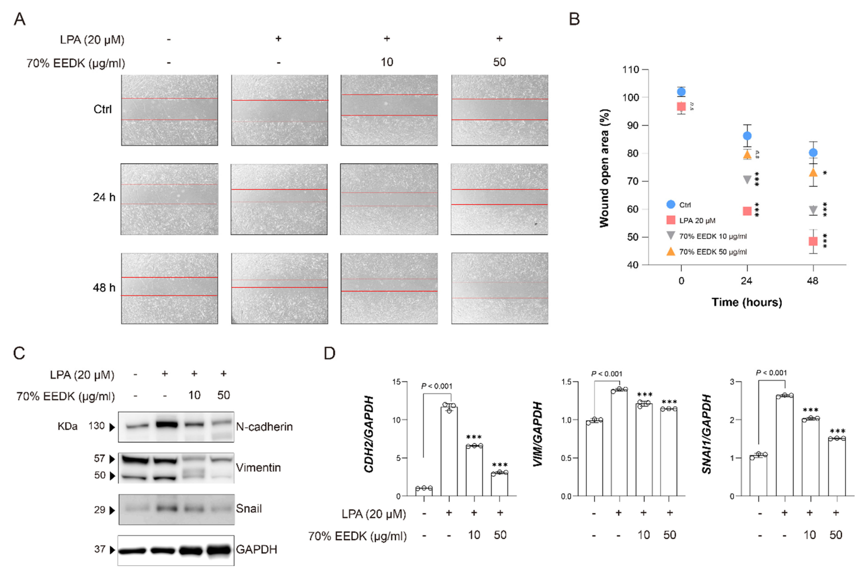
2.4. 70%. EEDK Inhibits LPA-Induced Cell Migration and EMT-Related Marker Expression in HTM Cells
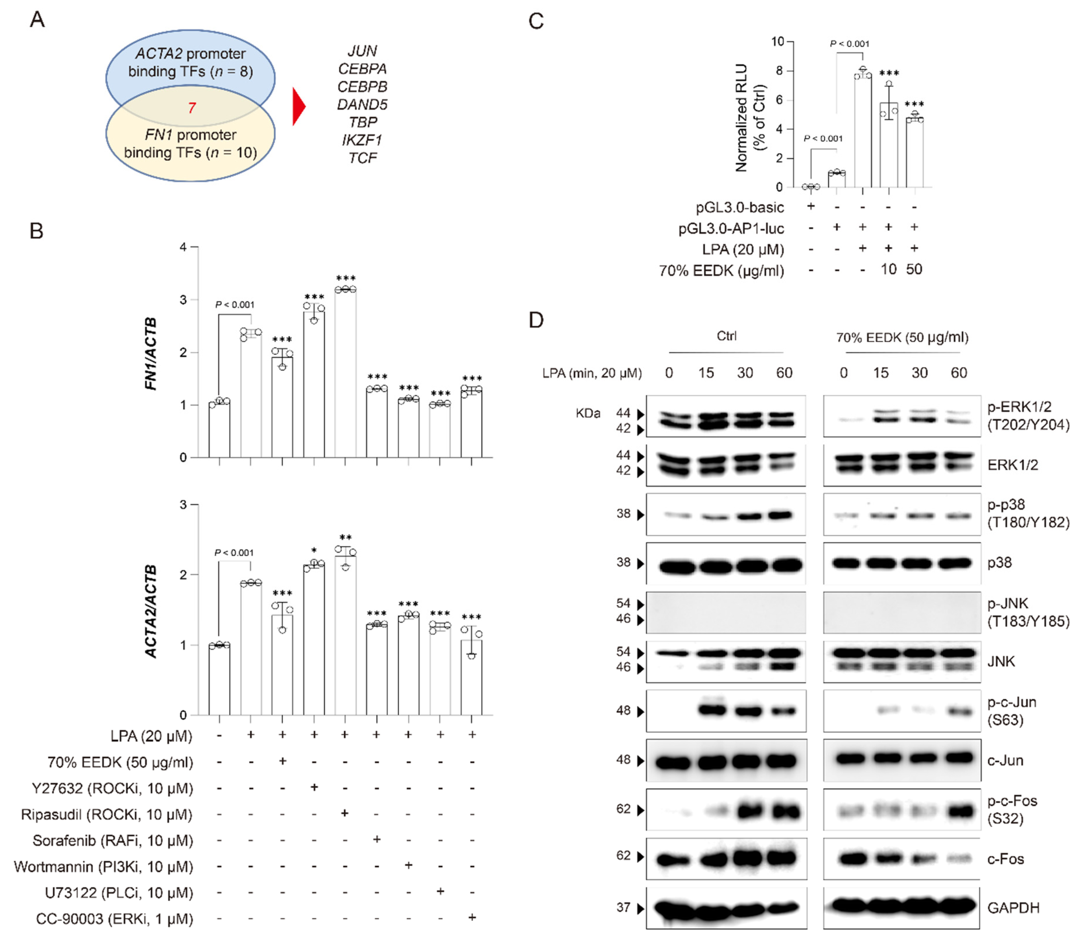
2.5. 70%. EEDK Inhibits LPA-Induced Activation of MAPK Signaling Pathway in HTM Cells
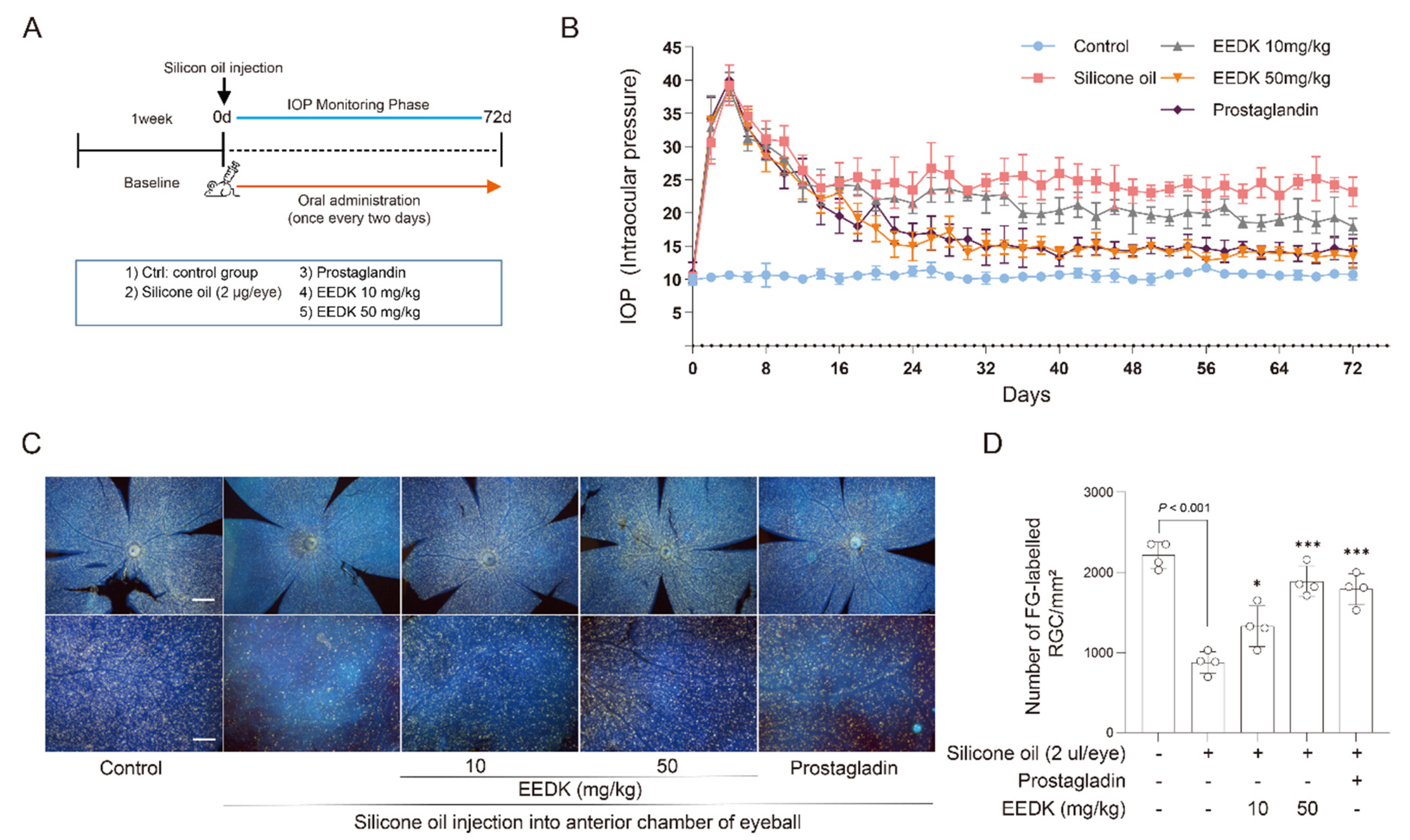
2.6. Protective Effect of 70% EEDK on Retinal Ganglion Cell Survival in a Silicone Oil–Induced Ocular Hypertension Mouse Model
3. Discussion
4. Materials and Methods
4.1. Preparation of Diospyros kaki Leaves Extraction
4.2. HPLC Analysis
4.3. Cell Culture and Drug Treatment
4.4. Evaluation of Cell Viability
4.5. Total RNA Extraction and qRT-PCR Analysis
4.6. Western Blotting Analysis
4.7. Wound Healing Assay
4.8. AP-1 Luciferase Reporter Assay
4.9. Prediction of Transcription Factors Binding to the FN1 and ACTA2 Promoter Regions Using In Silico Databases
4.10. Animals and Silicone Oil–Induced Ocular Hypertension Model
4.11. Intraocular Pressure Measurement
4.12. RGCs Labeling and Retinal Flat Mount Preparation
4.13. Statistical Analysis
5. Conclusions
Supplementary Materials
Author Contributions
Funding
Institutional Review Board Statement
Informed Consent Statement
Data Availability Statement
Conflicts of Interest
Abbreviations
| AHO | aqueous humor outflow |
| ANOVA | analysis of variance |
| ChEA3 | ChIP-X Enrichment Analysis 3 |
| DMSO | dimethyl sulfoxide |
| ECM | extracellular matrix |
| EEDK | ethanolic extract of Diospyros kaki leaves |
| EMT | epithelial–mesenchymal transition |
| HPLC | high-performance liquid chromatography |
| HTM | human trabecular meshwork |
| IOP | intraocular pressure |
| LPA | lysophosphatidic acid |
| MAPK | mitogen-activated protein kinase |
| RGC | retinal ganglion cell |
| α-SMA | alpha-smooth muscle actin |
| TGF-β | transforming growth factor-beta |
| TM | trabecular meshwork |
| TSS | transcription start site |
References
- Trivli, A.; Koliarakis, I.; Terzidou, C.; Goulielmos, G.N.; Siganos, C.S.; Spandidos, D.A.; Dalianis, G.; Detorakis, E.T. Normal-tension glaucoma: Pathogenesis and genetics. Exp. Ther. Med. 2019, 17, 563–574. [Google Scholar] [CrossRef] [PubMed]
- Vision Loss Expert Group of the Global Burden of Disease Study; GBD 2019 Blindness and Vision Impairment Collaborators. Global estimates on the number of people blind or visually impaired by glaucoma: A meta-analysis from 2000 to 2020. Eye 2024, 38, 2036–2046. [Google Scholar] [CrossRef] [PubMed]
- Chen, W.; Xu, Y.; Liu, Z.; Zhao, J. Global, regional and national burden of Glaucoma: An update analysis from the Global Burden of Disease Study 2019. Int. Ophthalmol. 2024, 44, 234. [Google Scholar] [CrossRef] [PubMed]
- Kim, J.; Park, D.Y.; Bae, H.; Park, D.Y.; Kim, D.; Lee, C.K.; Song, S.; Chung, T.Y.; Lim, D.H.; Kubota, Y.; et al. Impaired angiopoietin/Tie2 signaling compromises Schlemm’s canal integrity and induces glaucoma. J. Clin. Investig. 2017, 127, 3877–3896. [Google Scholar] [CrossRef]
- Tamm, E.R. The trabecular meshwork outflow pathways: Structural and functional aspects. Exp. Eye Res. 2009, 88, 648–655. [Google Scholar] [CrossRef]
- Schlunck, G.; Han, H.; Wecker, T.; Kampik, D.; Meyer-ter-Vehn, T.; Grehn, F. Substrate rigidity modulates cell matrix interactions and protein expression in human trabecular meshwork cells. Investig. Ophthalmol. Vis. Sci. 2008, 49, 262–269. [Google Scholar] [CrossRef]
- Vranka, J.A.; Kelley, M.J.; Acott, T.S.; Keller, K.E. Extracellular matrix in the trabecular meshwork: Intraocular pressure regulation and dysregulation in glaucoma. Exp. Eye Res. 2015, 133, 112–125. [Google Scholar] [CrossRef]
- Yue, B.Y. The extracellular matrix and its modulation in the trabecular meshwork. Surv. Ophthalmol. 1996, 40, 379–390. [Google Scholar] [CrossRef]
- Mavlyutov, T.A.; Myrah, J.J.; Chauhan, A.K.; Liu, Y.; McDowell, C.M. Fibronectin extra domain A (FN-EDA) causes glaucomatous trabecular meshwork, retina, and optic nerve damage in mice. Cell Biosci. 2022, 12, 72. [Google Scholar] [CrossRef]
- Sun, Y.; Ma, L. A milestone in epithelial-mesenchymal transition. Nat. Cell Biol. 2024, 26, 29–30. [Google Scholar] [CrossRef]
- Yang, Y.F.; Holden, P.; Sun, Y.Y.; Faralli, J.A.; Peters, D.M.; Keller, K.E. Fibrosis-Related Gene and Protein Expression in Normal and Glaucomatous Trabecular Meshwork Cells. Investig. Ophthalmol. Vis. Sci. 2025, 66, 48. [Google Scholar] [CrossRef] [PubMed]
- Aoki, J.; Taira, A.; Takanezawa, Y.; Kishi, Y.; Hama, K.; Kishimoto, T.; Mizuno, K.; Saku, K.; Taguchi, R.; Arai, H. Serum lysophosphatidic acid is produced through diverse phospholipase pathways. J. Biol. Chem. 2002, 277, 48737–48744. [Google Scholar] [CrossRef] [PubMed]
- Yung, Y.C.; Stoddard, N.C.; Chun, J. LPA receptor signaling: Pharmacology, physiology, and pathophysiology. J. Lipid Res. 2014, 55, 1192–1214. [Google Scholar] [CrossRef] [PubMed]
- Honjo, M.; Igarashi, N.; Kurano, M.; Yatomi, Y.; Igarashi, K.; Kano, K.; Aoki, J.; Weinreb, R.N.; Aihara, M. Autotaxin-Lysophosphatidic Acid Pathway in Intraocular Pressure Regulation and Glaucoma Subtypes. Investig. Ophthalmol. Vis. Sci. 2018, 59, 693–701. [Google Scholar] [CrossRef]
- Geraldo, L.H.M.; Spohr, T.; Amaral, R.F.D.; Fonseca, A.; Garcia, C.; Mendes, F.A.; Freitas, C.; dosSantos, M.F.; Lima, F.R.S. Role of lysophosphatidic acid and its receptors in health and disease: Novel therapeutic strategies. Signal Transduct. Target. Ther. 2021, 6, 45. [Google Scholar] [CrossRef]
- Honjo, M.; Igarashi, N.; Nishida, J.; Kurano, M.; Yatomi, Y.; Igarashi, K.; Kano, K.; Aoki, J.; Aihara, M. Role of the Autotaxin-LPA Pathway in Dexamethasone-Induced Fibrotic Responses and Extracellular Matrix Production in Human Trabecular Meshwork Cells. Investig. Ophthalmol. Vis. Sci. 2018, 59, 21–30. [Google Scholar] [CrossRef]
- O’Regan, A.; O’Brien, C.J.; Eivers, S.B. The lysophosphatidic acid axis in fibrosis: Implications for glaucoma. Wound Repair. Regen. 2021, 29, 613–626. [Google Scholar] [CrossRef]
- Ko, H.; Huh, G.; Jung, S.H.; Kwon, H.; Jeon, Y.; Park, Y.N.; Kim, Y.J. Diospyros kaki leaves inhibit HGF/Met signaling-mediated EMT and stemness features in hepatocellular carcinoma. Food Chem. Toxicol. 2020, 142, 111475. [Google Scholar] [CrossRef]
- Xie, C.; Xie, Z.; Xu, X.; Yang, D. Persimmon (Diospyros kaki L.) leaves: A review on traditional uses, phytochemistry and pharmacological properties. J. Ethnopharmacol. 2015, 163, 229–240. [Google Scholar] [CrossRef]
- Ahn, H.R.; Yang, J.W.; Kim, J.Y.; Lee, C.Y.; Kim, T.J.; Jung, S.H. The Intraocular Pressure-Lowering Effect of Persimmon leaves (Diospyros kaki) in a Mouse Model of Glaucoma. Int. J. Mol. Sci. 2019, 20, 5268. [Google Scholar] [CrossRef]
- Ho, L.T.Y.; Skiba, N.; Ullmer, C.; Rao, P.V. Lysophosphatidic Acid Induces ECM Production via Activation of the Mechanosensitive YAP/TAZ Transcriptional Pathway in Trabecular Meshwork Cells. Investig. Ophthalmol. Vis. Sci. 2018, 59, 1969–1984. [Google Scholar] [CrossRef] [PubMed]
- Faralli, J.A.; Filla, M.S.; Peters, D.M. Role of integrins in the development of fibrosis in the trabecular meshwork. Front. Ophthalmol. 2023, 3, 1274797. [Google Scholar] [CrossRef] [PubMed]
- Nguyen, H.T.; Najih, M.; Martin, L.J. The AP-1 family of transcription factors are important regulators of gene expression within Leydig cells. Endocrine 2021, 74, 498–507. [Google Scholar] [CrossRef] [PubMed]
- Quigley, H.A.; Hohman, R.M.; Addicks, E.M.; Massof, R.W.; Green, W.R. Morphologic changes in the lamina cribrosa correlated with neural loss in open-angle glaucoma. Am. J. Ophthalmol. 1983, 95, 673–691. [Google Scholar] [CrossRef]
- Abu-Hassan, D.W.; Acott, T.S.; Kelley, M.J. The Trabecular Meshwork: A Basic Review of Form and Function. J. Ocul. Biol. 2014, 2, 9. [Google Scholar] [CrossRef]
- Hubens, W.H.G.; Mohren, R.J.C.; Liesenborghs, I.; Eijssen, L.M.T.; Ramdas, W.D.; Webers, C.A.B.; Gorgels, T. The aqueous humor proteome of primary open angle glaucoma: An extensive review. Exp. Eye Res. 2020, 197, 108077. [Google Scholar] [CrossRef]
- Sunderland, D.K.; Sapra, A. Physiology, Aqueous Humor Circulation. In StatPearls; StatPearls Publishing LLC.: Treasure Island, FL, USA, 2025. [Google Scholar]
- Mettu, P.S.; Deng, P.F.; Misra, U.K.; Gawdi, G.; Epstein, D.L.; Rao, P.V. Role of lysophospholipid growth factors in the modulation of aqueous humor outflow facility. Investig. Ophthalmol. Vis. Sci. 2004, 45, 2263–2271. [Google Scholar] [CrossRef]
- Shea, B.S.; Tager, A.M. Role of the lysophospholipid mediators lysophosphatidic acid and sphingosine 1-phosphate in lung fibrosis. Proc. Am. Thorac. Soc. 2012, 9, 102–110. [Google Scholar] [CrossRef]
- Yang, F.; Chen, G.X. Production of extracellular lysophosphatidic acid in the regulation of adipocyte functions and liver fibrosis. World J. Gastroenterol. 2018, 24, 4132–4151. [Google Scholar] [CrossRef]
- Kranenburg, O.; Moolenaar, W.H. Ras-MAP kinase signaling by lysophosphatidic acid and other G protein-coupled receptor agonists. Oncogene 2001, 20, 1540–1546. [Google Scholar] [CrossRef]
- Stoddard, N.C.; Chun, J. Promising pharmacological directions in the world of lysophosphatidic Acid signaling. Biomol. Ther. 2015, 23, 1–11. [Google Scholar] [CrossRef]
- Kalluri, R.; Neilson, E.G. Epithelial-mesenchymal transition and its implications for fibrosis. J. Clin. Investig. 2003, 112, 1776–1784. [Google Scholar] [CrossRef] [PubMed]
- Zeisberg, M.; Yang, C.; Martino, M.; Duncan, M.B.; Rieder, F.; Tanjore, H.; Kalluri, R. Fibroblasts derive from hepatocytes in liver fibrosis via epithelial to mesenchymal transition. J. Biol. Chem. 2007, 282, 23337–23347. [Google Scholar] [CrossRef] [PubMed]
- Thiery, J.P.; Acloque, H.; Huang, R.Y.; Nieto, M.A. Epithelial-mesenchymal transitions in development and disease. Cell 2009, 139, 871–890. [Google Scholar] [CrossRef] [PubMed]
- Acott, T.S.; Kelley, M.J. Extracellular matrix in the trabecular meshwork. Exp. Eye Res. 2008, 86, 543–561. [Google Scholar] [CrossRef]
- Stamer, W.D.; Clark, A.F. The many faces of the trabecular meshwork cell. Exp. Eye Res. 2017, 158, 112–123. [Google Scholar] [CrossRef]
- Lutjen-Drecoll, E. Functional morphology of the trabecular meshwork in primate eyes. Prog. Retin. Eye Res. 1999, 18, 91–119. [Google Scholar] [CrossRef]
- Kalluri, R.; Weinberg, R.A. The basics of epithelial-mesenchymal transition. J. Clin. Investig. 2009, 119, 1420–1428. [Google Scholar] [CrossRef]
- Takahashi, E.; Inoue, T.; Fujimoto, T.; Kojima, S.; Tanihara, H. Epithelial mesenchymal transition-like phenomenon in trabecular meshwork cells. Exp. Eye Res. 2014, 118, 72–79. [Google Scholar] [CrossRef]
- Ryul Ahn, H.; Kim, K.A.; Kang, S.W.; Lee, J.Y.; Kim, T.J.; Jung, S.H. Persimmon Leaves (Diospyros kaki) Extract Protects Optic Nerve Crush-Induced Retinal Degeneration. Sci. Rep. 2017, 7, 46449. [Google Scholar] [CrossRef]
- Keenan, A.B.; Torre, D.; Lachmann, A.; Leong, A.K.; Wojciechowicz, M.L.; Utti, V.; Jagodnik, K.M.; Kropiwnicki, E.; Wang, Z.; Ma’ayan, A. ChEA3: Transcription factor enrichment analysis by orthogonal omics integration. Nucleic Acids Res. 2019, 47, W212–W224. [Google Scholar] [CrossRef]
- Grabe, N. AliBaba2: Context specific identification of transcription factor binding sites. Silico Biol. 2002, 2, S1–S15. [Google Scholar]





| Gene Name | Primer Sequence/Assay ID | Assay Type |
|---|---|---|
| ACTA2 | 5′-TgT gTg AAg AAg Agg ACA gCA-3′ (sense) | SYBR |
| 5′-CAC AAT ggA Tgg gAA AAC Ag-3′ (anti-sense) | SYBR | |
| FN1 | 5′-TgT TCg TgC AgC TgT TTA CC-3′ (sense) | SYBR |
| 5′-CAC TgC ATC CCC ACA gAg TA-3′ (anti-sense) | SYBR | |
| COL1A1 | 5′-TAC AgA ACg gCC TCA ggT ac-3′ (sense) | SYBR |
| 5′-gCA, gTT CTT ggT CTC gTC AC-3′ (anti-sense) | SYBR | |
| COL3A1 | 5′-AAg AAg gCC CTg AAg CTg AT-3′ (sense) | SYBR |
| 5′-CCA TTC CCC AgT gTg TTT Cg-3′ (anti-sense) | SYBR | |
| COL4A1 | 5′-ggT ATT CCA ggA TgC AAT gg-3′ (sense) | SYBR |
| 5′-TCT CAC CTg gAT CAC CCT TC-3′ (anti-sense) | SYBR | |
| COL6A2 | 5′-ggA CgA TgA CCT CAA CTT gC-3′ (sense) | SYBR |
| 5′-CAg gCg ATg gAg TAg Agg TT-3′ (anti-sense) | SYBR | |
| CCN2 | 5′-gCC TAT TCT gTC ACT TCG gC-3′ (sense) | SYBR |
| 5′-gCT gCT CTg gAA ggA CTC TC-3′ (anti-sense) | SYBR | |
| ACTB | 5′-Tgg CAT CCA CgA AAC TAC CT-3′ (sense) | SYBR |
| 5′-Agg gCA gTg ATC TCC TTC Tg-3′ (anti-sense) | SYBR | |
| CDH1 | Hs01023894_m1 | TaqMan® |
| CDH2 | Hs00983056_m1 | TaqMan® |
| SNAI1 | Hs00195591_m1 | TaqMan® |
| VIM | Hs00958111_m1 | TaqMan® |
| GAPDH | Hs99999905_m1 | TaqMan® |
Disclaimer/Publisher’s Note: The statements, opinions and data contained in all publications are solely those of the individual author(s) and contributor(s) and not of MDPI and/or the editor(s). MDPI and/or the editor(s) disclaim responsibility for any injury to people or property resulting from any ideas, methods, instructions or products referred to in the content. |
© 2026 by the authors. Licensee MDPI, Basel, Switzerland. This article is an open access article distributed under the terms and conditions of the Creative Commons Attribution (CC BY) license.
Share and Cite
Jeon, Y.; Kwon, H.; Ahn, H.R.; Huh, G.; Kim, T.; Park, Y.-T.; Park, H.B.; Jeong, J.-h.; Jo, J.-h.; Kim, Y.-J.; et al. Uncovering a Glaucoma-Linked Lysophosphatidic Acid–MAPK/AP-1 Fibrosis Axis in Human Trabecular Meshwork Cells and Its Modulation by Diospyros kaki Leaf Extract. Int. J. Mol. Sci. 2026, 27, 1544. https://doi.org/10.3390/ijms27031544
Jeon Y, Kwon H, Ahn HR, Huh G, Kim T, Park Y-T, Park HB, Jeong J-h, Jo J-h, Kim Y-J, et al. Uncovering a Glaucoma-Linked Lysophosphatidic Acid–MAPK/AP-1 Fibrosis Axis in Human Trabecular Meshwork Cells and Its Modulation by Diospyros kaki Leaf Extract. International Journal of Molecular Sciences. 2026; 27(3):1544. https://doi.org/10.3390/ijms27031544
Chicago/Turabian StyleJeon, Youngsic, Hyukjoon Kwon, Hong Ryul Ahn, Gyuwon Huh, Taejung Kim, Young-Tae Park, Hyun Bong Park, Jin-hyoung Jeong, Jae-hyun Jo, Young-Joo Kim, and et al. 2026. "Uncovering a Glaucoma-Linked Lysophosphatidic Acid–MAPK/AP-1 Fibrosis Axis in Human Trabecular Meshwork Cells and Its Modulation by Diospyros kaki Leaf Extract" International Journal of Molecular Sciences 27, no. 3: 1544. https://doi.org/10.3390/ijms27031544
APA StyleJeon, Y., Kwon, H., Ahn, H. R., Huh, G., Kim, T., Park, Y.-T., Park, H. B., Jeong, J.-h., Jo, J.-h., Kim, Y.-J., & Jung, S. H. (2026). Uncovering a Glaucoma-Linked Lysophosphatidic Acid–MAPK/AP-1 Fibrosis Axis in Human Trabecular Meshwork Cells and Its Modulation by Diospyros kaki Leaf Extract. International Journal of Molecular Sciences, 27(3), 1544. https://doi.org/10.3390/ijms27031544

