Advances in the Treatment of Ulcerative Colitis—From Conventional Therapies to Targeted Biologics and Small Molecules
Abstract
1. Introduction
2. Conventional Treatment Options
2.1. Mild to Moderate Activity—5-Aminosalicylic Acid (5-ASA)
2.2. Moderate to Severe Activity—Glucocorticoids
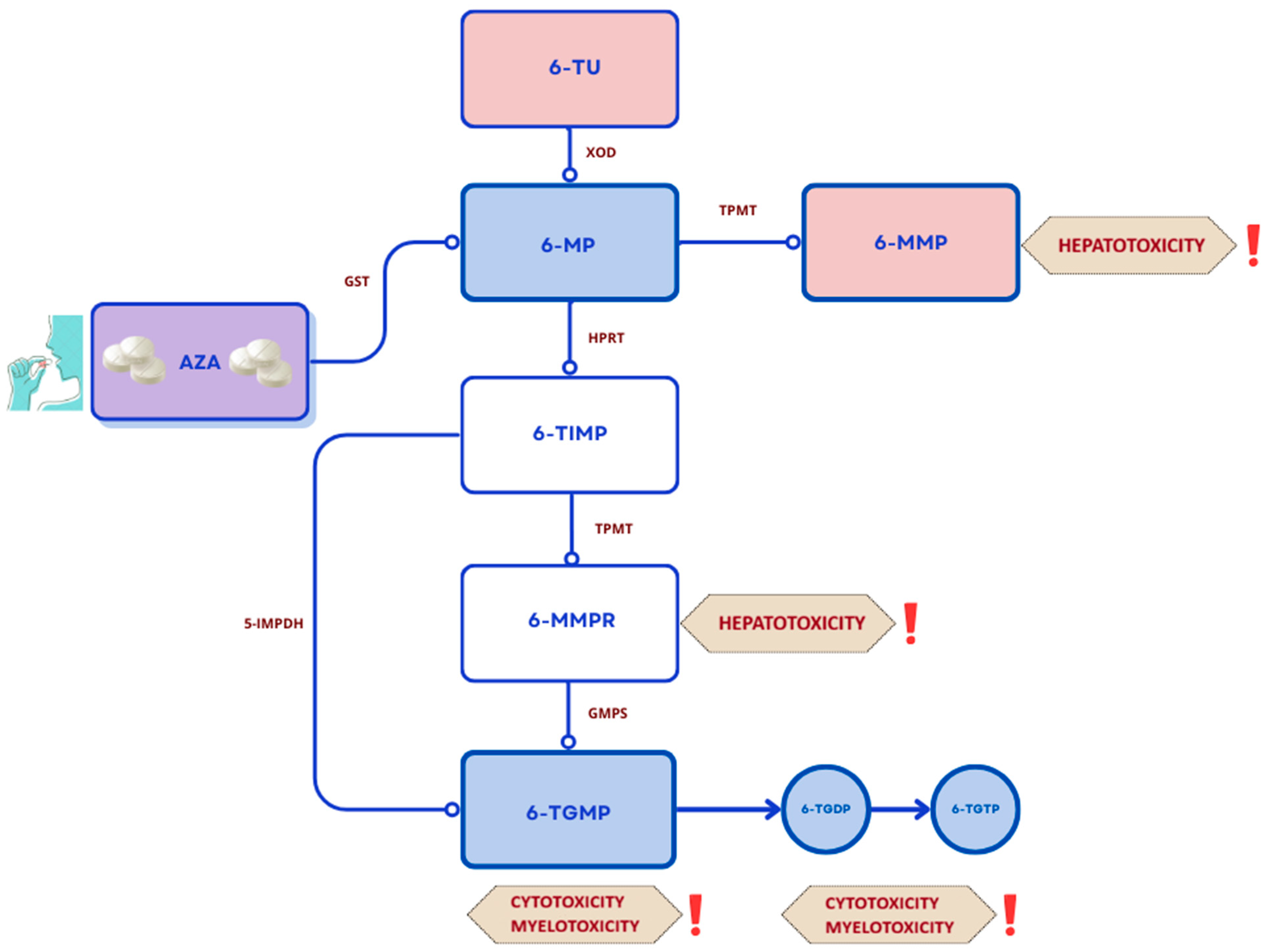
2.3. Thiopurines in the Treatment of Steroid-Refractory Ulcerative Colitis
3. Biological Treatment
3.1. Infliximab
3.2. Adalimumab
3.3. Vedolizumab
3.4. Etrolizumab
3.5. Golimumab
3.6. Ustekinumab
3.7. Other Drugs Targeting IL-12/IL-23
3.7.1. Guselkumab
3.7.2. Mirikizumab
4. Other Drugs and Experimental Agents Used in Treatment of Ulcerative Colitis
4.1. JAK Inhibitors and Immunomodulators
4.1.1. Tofacitinib
4.1.2. Filgotinib
4.1.3. Upadacitinib
4.2. Sphingosine-1-Phosphate Receptor Modulators
4.2.1. Ozanimod
4.2.2. Etrasimod
4.3. Toll-Like Receptor Modulators
Cobitolimod
4.4. Adrenomodulin
4.5. Apremilast
4.6. Molecules That Increase miRNA Expression
Obefazimod
5. Final Conclusions
Author Contributions
Funding
Institutional Review Board Statement
Informed Consent Statement
Data Availability Statement
Conflicts of Interest
Abbreviations
| 5-ASA | 5-aminosalicylic acid |
| 6-MMP | 6-methylmercaptopurine |
| 6-MP | 6-mercaptopurine |
| 6-TGN | 6-thioguanine nucleotide |
| 6-TUA | 6-thiouric-acid |
| AM | adrenomodulin |
| ANCA | antineutrophil cytoplasmic antibodies |
| API | active pharmaceutical ingredients |
| ASCA | anti-Saccharomyces cerevisiae antibodies |
| ASUC | acute severe ulcerative colitis |
| ATP | adenosine triphosphate |
| AZA | Azathioprine |
| cAMP | cyclic adenosine monophosphate |
| CCBs | calcium channel blockers |
| CES1 | carboxylesterase 1 |
| CES2 | carboxylesterase 2 |
| CHMP | Committee for Medicinal Products for Human Use |
| CIR | controlled-release formulation |
| CRLR | calcitonin-like receptor |
| CRP | C-reactive protein |
| DAMP | damage-associated molecular pattern |
| DSS | dextran sodium sulphate |
| ECM | extracellular matrix |
| EMA | European Medicines Agency |
| ESR | erythrocyte sedimentation rate |
| FC | fecal calprotectin |
| FDA | The Food and Drug Administration |
| GLM | Golimumab |
| GM-CSF | granulocyte-macrophage colony-stimulating factor |
| GWAS | genome-wide association study |
| HIF-1 | hypoxia-inducible factor 1 |
| HLA | human leukocyte antigen |
| HNF4α | hepatocyte nuclear factor |
| IBD | inflammatory bowel disease |
| IC50 | half-maximal inhibitory concentration |
| ICAM-1 | intercellular adhesion molecule |
| IFX | Infliximab |
| IgG1 | immunoglobulin G1 |
| IKK | I-kB kinase |
| IL-23R | interleukin 23 receptor |
| ILC | innate lymphoid cells |
| iNOS | inducible nitric oxide synthase |
| IPAA | ileal pouch–anal anastomosis |
| JAK | janus activated kinases |
| JAK/STAT | janus kinase-signal transducer and activator of transcription protein |
| LFA-1 | integrin 1 associated with leukocyte function |
| MAdCAM-1 | mucosal vascular addressin cell adhesion molecule 1 |
| MCP-1 | monocyte chemoattractant protein-1 |
| MES | Mayo Endoscopic Subscore |
| MMPs | matrix metalloproteinases |
| MMX | multi-matrix system |
| MUC2 | mucin 2 |
| NF-κB | nuclear factor kappa-light-chain-enhancer of activated B cells |
| Nfr2 | Nuclear factor erythroid 2-related factor 2 |
| NK | natural killers |
| NLRP3 | nucleotide-binding domain, leucine-rich–containing family, pyrin domain–containing protein 3 |
| NO | nitric oxide |
| NOAEL | no-observed-adverse-effect level |
| NOTCH | neurogenic locus notch homolog protein |
| PAMP | pathogen-associated molecular pattern |
| pANCA | perinuclear anti-neutrophil cytoplasmic antibodies |
| PCR | polymerase chain reaction |
| PDE4 | phosphodiesterase-4 |
| PGE2 | prostaglandin E2 |
| PGI2 | prostaglandin I2 |
| PI3K/Akt | phosphatidylinositol 3-kinase-protein kinase |
| PML | progressive multifocal leukoencephalopathy |
| PPAR | peroxisome proliferator-activated receptor |
| PSC | primary sclerosing cholangitis |
| RAMP | receptor activity-modifying protein |
| S1P | sphingosine-1-phosphate |
| SASP | Sulfasalazine |
| SCFA | short-chain fatty acids |
| SP1R1 | sphingosine-1-phosphate receptor |
| SPL | S1P lyase |
| STAT3 | signal transducer and activator of transcription 3 |
| TACE | TNF-α converting enzyme |
| TIMPs | tissue inhibitors of metalloproteinases |
| TLR | toll-like receptor |
| TMS | transcranial magnetic stimulation |
| TNBS | 2,4,6-Trinitrobenzene sulfonic acid |
| TNF-α | tumor necrosis factor alpha |
| TPMT | thiopurine S-methyltransferase |
| TK | tyrosine kinase |
| UC | ulcerative colitis |
| UCEIS | Ulcerative Colitis Endoscopic Index of Severity |
| UPA | upadacitinib |
| VCAM-1 | vascular cell adhesion molecule 1 |
| VEGF | vascular endothelial growth factor |
| XO | xanthine oxidase |
References
- Segal, J.P.; LeBlanc, J.-F.; Hart, A.L. Ulcerative colitis: An update. Clin. Med. 2021, 21, 135–139. [Google Scholar] [CrossRef] [PubMed]
- Kaur, A.; Goggolidou, P. Ulcerative colitis: Understanding its cellular pathology could provide insights into novel therapies. J. Inflamm. 2020, 17, 15. [Google Scholar] [CrossRef]
- Cleveland, N.K.; Torres, J.; Rubin, D.T. What Does Disease Progression Look Like in Ulcerative Colitis, and How Might It Be Prevented? Gastroenterology 2022, 162, 1396–1408. [Google Scholar] [CrossRef]
- Wu, T.; Cheng, H.; Zhuang, J.; Liu, X.; Ouyang, Z.; Qian, R. Risk factors for inflammatory bowel disease: An umbrella review. Front. Cell. Infect. Microbiol. 2025, 14, 1410506. [Google Scholar] [CrossRef] [PubMed]
- Du, L.; Ha, C. Epidemiology and Pathogenesis of Ulcerative Colitis. Gastroenterol. Clin. N. Am. 2020, 49, 643–654. [Google Scholar] [CrossRef]
- Al Karaawi, R.M.M.; Kadhim, J.J. Identifying Risk Factors of Patients with Ulcerative Colitis. Kufa J. Nurs. Sci. 2024, 14, 208. [Google Scholar] [CrossRef]
- Adams, S.M.; Close, E.D.; Shreenath, A.P. Ulcerative Colitis: Rapid Evidence Review. Am. Fam. Physician 2022, 105, 406–411. [Google Scholar]
- Ungaro, R.; Mehandru, S.; Allen, P.B.; Peyrin-Biroulet, L.; Colombel, J.-F. Ulcerative colitis. Lancet 2017, 389, 1756–1770. [Google Scholar] [CrossRef]
- Nowak, J.K.; Kalla, R.; Satsangi, J. Current and emerging biomarkers for ulcerative colitis. Expert Rev. Mol. Diagn. 2023, 23, 1107–1119. [Google Scholar] [CrossRef]
- Centanni, L.; Cicerone, C.; Fanizzi, F.; D’Amico, F.; Furfaro, F.; Zilli, A.; Parigi, T.L.; Peyrin-Biroulet, L.; Danese, S.; Allocca, M. Advancing Therapeutic Targets in IBD: Emerging Goals and Precision Medicine Approaches. Pharmaceuticals 2025, 18, 78. [Google Scholar] [CrossRef]
- Hu, T.; Zhang, Z.; Song, F.; Zhang, W.; Yang, J. Evaluation of Mucosal Healing in Ulcerative Colitis by Fecal Calprotectin vs. Fecal Immunochemical Test: A Systematic Review and Meta-analysis. Turk. J. Gastroenterol. 2023, 34, 892–901. [Google Scholar] [CrossRef]
- Kobayashi, T.; Siegmund, B.; Le Berre, C.; Wei, S.C.; Ferrante, M.; Shen, B.; Bernstein, C.N.; Danese, S.; Peyrin-Biroulet, L.; Hibi, T. Ulcerative colitis. Nat. Rev. Dis. Primers 2020, 6, 74. [Google Scholar] [CrossRef] [PubMed]
- Gajendran, M.; Loganathan, P.; Jimenez, G.; Catinella, A.P.; Ng, N.; Umapathy, C.; Ziade, N.; Hashash, J.G. A comprehensive review and update on ulcerative colitis. Dis.-A-Mon. 2019, 65, 100851. [Google Scholar] [CrossRef] [PubMed]
- Liang, Y.; Li, Y.; Lee, C.; Yu, Z.; Chen, C.; Liang, C. Ulcerative colitis: Molecular insights and intervention therapy. Mol. Biomed. 2024, 5, 42. [Google Scholar] [CrossRef]
- Chapman, T.P.; Gomes, C.F.; Louis, E.; Colombel, J.; Satsangi, J. Review article: Withdrawal of 5-aminosalicylates in inflammatory bowel disease. Aliment. Pharmacol. Ther. 2020, 52, 73–84. [Google Scholar] [CrossRef] [PubMed]
- Sehgal, P.; Colombel, J.-F.; Aboubakr, A.; Narula, N. Systematic review: Safety of mesalazine in ulcerative colitis. Aliment. Pharmacol. Ther. 2018, 47, 1597–1609. [Google Scholar] [CrossRef]
- Sebastian, S.A.; Kaiwan, O.; Co, E.L.; Mehendale, M.; Mohan, B.P. Current Pharmacologic Options and Emerging Therapeutic Approaches for the Management of Ulcerative Colitis: A Narrative Review. Spartan Med. Res. J. 2024, 9, 123397. [Google Scholar] [CrossRef]
- Naganuma, M. Solving the questions regarding 5-aminosalitylate formulation in the treatment of ulcerative colitis. J. Gastroenterol. 2020, 55, 1013–1022. [Google Scholar] [CrossRef]
- Le Berre, C.; Roda, G.; Protic, M.N.; Danese, S.; Peyrin-Biroulet, L. Modern use of 5-aminosalicylic acid compounds for ulcerative colitis. Expert Opin. Biol. Ther. 2020, 20, 363–378. [Google Scholar] [CrossRef]
- Kaniewska, M.; Lewandowski, K.; Rydzewska, G. The role of mesalazine in the treatment of ulcerative colitis. Med. Faktów 2021, 14, 260–266. [Google Scholar] [CrossRef]
- Jin, J.-J.; Ko, I.-G.; Hwang, L.; Kim, S.-H.; Jee, Y.-S.; Jeon, H.; Park, S.B.; Jeon, J.W. Simultaneous Treatment of 5-Aminosalicylic Acid and Treadmill Exercise More Effectively Improves Ulcerative Colitis in Mice. Int. J. Mol. Sci. 2024, 25, 5076. [Google Scholar] [CrossRef]
- Ye, B. Mesalazine preparations for the treatment of ulcerative colitis: Are all created equal? World J. Gastrointest. Pharmacol. Ther. 2015, 6, 137. [Google Scholar] [CrossRef]
- Shahdadi, S.H.; Saremnejad, F.; Bagheri, S.; Akhgari, A.; Afrasiabi Garekani, H.; Sadeghi, F. A Review on 5-Aminosalicylic Acid Colon-Targeted Oral Drug Delivery Systems. Int. J. Pharm. 2019, 558, 367–379, Correction in Int. J. Pharm. 2022, 628, 122312. [Google Scholar] [CrossRef] [PubMed]
- Słoka, J.; Madej, M.; Strzalka-Mrozik, B. Molecular Mechanisms of the Antitumor Effects of Mesalazine and Its Preventive Potential in Colorectal Cancer. Molecules 2023, 28, 5081. [Google Scholar] [CrossRef]
- Grygiel-Górniak, B.; Szczepańska, A.; Lubarska, M.; Samborski, W. Mechanizm, działanie i skuteczność glikokortykosteroidów w polimialgii reumatycznej i olbrzymiokomórkowym zapaleniu tętnic––czy te leki są zawsze skuteczne? Forum Reumatol. 2021, 7, 27–34. [Google Scholar] [CrossRef]
- Schijvens, A.M.; Heine, R.T.; de Wildt, S.N.; Schreuder, M.F. Pharmacology and pharmacogenetics of prednisone and prednisolone in patients with nephrotic syndrome. Pediatr. Nephrol. 2019, 34, 389–403. [Google Scholar] [CrossRef]
- George, L.A.; Cross, R.K. Treatment of Ulcerative Colitis with Steroids (in Whom, How Long, What Dose, What Form). Gastroenterol. Clin. North Am. 2020, 49, 705–716. [Google Scholar] [CrossRef] [PubMed]
- Puckett, Y.; Patel, P.; Bokhari, A.A. Prednisone; StatPearls Publishing: Treasure Island, FL, USA, 2025. [Google Scholar]
- Eder, P.; Łodyga, M.; Gawron-Kiszka, M.; Dobrowolska, A.; Gonciarz, M.; Hartleb, M.; Kłopocka, M.; Małecka-Wojciesko, E.; Radwan, P.; Reguła, J.; et al. Guidelines for the Management of Ulcerative Colitis: Recommendations of the Polish Society of Gastroenterology and the Polish National Consultant in Gastroenterology. Prz Gastroenterol. 2023, 18, 1–42, Erratum in Prz Gastroenterol. 2023, 18, 224. [Google Scholar] [CrossRef]
- Lamb, C.A.; Kennedy, N.A.; Raine, T.; Hendy, P.A.; Smith, P.J.; Limdi, J.K.; Hayee, B.; Lomer, M.C.E.; Parkes, G.C.; Selinger, C.; et al. British Society of Gastroenterology consensus guidelines on the management of inflammatory bowel disease in adults. Gut 2019, 68, s1–s106, Correction in Gut 2021, 70, 1. [Google Scholar] [CrossRef] [PubMed]
- Maconi, G.; Camatta, D.; Cannatelli, R.; Ferretti, F.; Gabrielli, A.C.; Ardizzone, S. Budesonide MMX in the Treatment of Ulcerative Colitis: Current Perspectives on Efficacy and Safety. Ther. Clin. Risk Manag. 2021, 17, 285–292. [Google Scholar] [CrossRef]
- Abdalla, M.I.; Herfarth, H. Budesonide for the treatment of ulcerative colitis. Expert Opin. Pharmacother. 2016, 17, 1549–1559. [Google Scholar] [CrossRef] [PubMed]
- Khangura, S.D.; Spry, C. Budesonide Extended Release for Ulcerative Colitis: CADTH Health Technology Review; Canadian Agency for Drugs and Technologies in Health: Ottawa, ON, Canada, 2023. [Google Scholar]
- Rampton, D.S.; Shanahan, F. Fast Facts: Inflammatory Bowel Disease; S. Karger AG: Basel, Switzerland, 2016. [Google Scholar] [CrossRef]
- De Iudicibus, S. Molecular mechanism of glucocorticoid resistance in inflammatory bowel disease. World J. Gastroenterol. 2011, 17, 1095. [Google Scholar] [CrossRef] [PubMed]
- Farrell, R.; Kelleher, D. Glucocorticoid resistance in inflammatory bowel disease. J. Endocrinol. 2003, 178, 339–346. [Google Scholar] [CrossRef]
- Mallick, B.; Malik, S. Use of Azathioprine in Ulcerative Colitis: A Comprehensive Review. Cureus 2022, 14, e24874. [Google Scholar] [CrossRef] [PubMed]
- Konidari, A.; El Matary, W. Use of thiopurines in inflammatory bowel disease: Safety issues. World J. Gastrointest. Pharmacol. Ther. 2014, 5, 63. [Google Scholar] [CrossRef]
- Tiede, I.; Fritz, G.; Strand, S.; Poppe, D.; Dvorsky, R.; Strand, D.; Lehr, H.A.; Wirtz, S.; Becker, C.; Atreya, R.; et al. CD28-dependent Rac1 activation is the molecular target of azathioprine in primary human CD4+ T lymphocytes. J. Clin. Investig. 2003, 111, 1133–1145. [Google Scholar] [CrossRef]
- Strigáč, A.; Caban, M.; Małecka-Wojciesko, E.; Talar-Wojnarowska, R. Safety and Effectiveness of Thiopurines and Small Molecules in Elderly Patients with Inflammatory Bowel Diseases. J. Clin. Med. 2024, 13, 4678. [Google Scholar] [CrossRef]
- Bhattacharya, A.; Osterman, M.T. Biologic Therapy for Ulcerative Colitis. Gastroenterol. Clin. N. Am. 2020, 49, 717–729. [Google Scholar] [CrossRef]
- Levin, A.; Shibolet, O. Infliximab in ulcerative colitis. Biologics 2008, 2, 379–388. [Google Scholar] [CrossRef]
- Guo, Y.; Lu, N.; Bai, A. Clinical Use and Mechanisms of Infliximab Treatment on Inflammatory Bowel Disease: A Recent Update. Biomed Res. Int. 2013, 2013, 581631. [Google Scholar] [CrossRef]
- Danese, S. Mechanisms of action of infliximab in inflammatory bowel disease: An anti-inflammatory multitasker. Dig. Liver Dis. 2008, 40, S225–S228. [Google Scholar] [CrossRef]
- He, L.; Kang, Q.; Chan, K.I.; Zhang, Y.; Zhong, Z.; Tan, W. The immunomodulatory role of matrix metalloproteinases in colitis-associated cancer. Front. Immunol. 2023, 13, 1093990. [Google Scholar] [CrossRef]
- Singh, S.; Nagpal, S.J.; Murad, M.H.; Yadav, S.; Kane, S.V.; Pardi, D.S.; Talwalkar, J.A.; Loftus, E.V., Jr. Inflammatory Bowel Disease Is Associated with an Increased Risk of Melanoma: A Systematic Review and Meta-analysis. Clin. Gastroenterol. Hepatol. 2014, 12, 210–218. [Google Scholar] [CrossRef]
- Sparrow, M.P. Adalimumab in ulcerative colitis—Efficacy, safety and optimization in the era of treat-to target. Expert Opin. Biol. Ther. 2017, 17, 613–621. [Google Scholar] [CrossRef]
- Salman, A.; Salman, M.A.; Elewa, A.; Awwad, A.M. Efficacy and Safety of Infliximab Versus Adalimumab in Adult Subjects with Moderate to Severe Ulcerative Colitis: A Systematic Review and Meta-Analysis. Cureus 2024, 16, e61547. [Google Scholar] [CrossRef] [PubMed]
- Luzentales-Simpson, M.; Pang, Y.C.F.; Zhang, A.; Sousa, J.A.; Sly, L.M. Vedolizumab: Potential Mechanisms of Action for Reducing Pathological Inflammation in Inflammatory Bowel Diseases. Front. Cell Dev. Biol. 2021, 9, 612830. [Google Scholar] [CrossRef]
- Debnath, P.; Rathi, P.M. Vedolizumab in Inflammatory Bowel Disease: West versus East. Inflamm. Intest. Dis. 2021, 6, 1–17. [Google Scholar] [CrossRef] [PubMed]
- Wyant, T.; Fedyk, E.; Abhyankar, B. An Overview of the Mechanism of Action of the Monoclonal Antibody Vedolizumab. J. Crohns Colitis 2016, 10, 1437–1444. [Google Scholar] [CrossRef] [PubMed]
- Bickston, S.J.; Behm, B.W.; Tsoulis, D.J.; Cheng, J.; MacDonald, J.K.; Khanna, R.; Feagan, B.G. Vedolizumab for induction and maintenance of remission in ulcerative colitis. Cochrane Database Syst. Rev. 2014, 2014, CD007571. [Google Scholar] [CrossRef]
- Fiorino, G.; Gilardi, D.; Danese, S. The clinical potential of etrolizumab in ulcerative colitis: Hypes and hopes. Therap. Adv. Gastroenterol. 2016, 9, 503–512. [Google Scholar] [CrossRef]
- D’Amico, F.; Magro, F.; Peyrin-Biroulet, L.; Danese, S. Positioning Filgotinib in the Treatment Algorithm of Moderate to Severe Ulcerative Colitis. J. Crohns Colitis 2022, 16, 835–844. [Google Scholar] [CrossRef]
- Makker, J.; Hommes, D.W. Etrolizumab for ulcerative colitis: The new kid on the block? Expert Opin. Biol. Ther. 2016, 16, 567–572. [Google Scholar] [CrossRef]
- Saleh, O.; Abuelazm, M.T.; Mohamed, I.; Ramadan, A.; Assaf, M.; Alzoubi, A.; AlBarakat, M.M.; Abdelazeem, B. Etrolizumab as an induction and maintenance therapy for ulcerative colitis: A systematic review and meta-analysis of randomized controlled trials. JGH Open 2024, 8, e13056. [Google Scholar] [CrossRef] [PubMed]
- Rosenfeld, G.; Parker, C.E.; MacDonald, J.K.; Bressler, B. Etrolizumab for induction of remission in ulcerative colitis. Cochrane Database Syst. Rev. 2015, 2015, CD011661. [Google Scholar] [CrossRef]
- Vermeire, S.; Lakatos, P.L.; Ritter, T.; Hanauer, S.; Bressler, B.; Khanna, R.; Isaacs, K.; Shah, S.; Kadva, A.; Tyrrell, H.; et al. Etrolizumab for maintenance therapy in patients with moderately to severely active ulcerative colitis (LAUREL): A randomised, placebo-controlled, double-blind, phase 3 study. Lancet Gastroenterol. Hepatol. 2022, 7, 28–37. [Google Scholar] [CrossRef]
- Strik, A.S.; Berends, S.E.; Mathôt, R.A.; D’Haens, G.R.; Löwenberg, M. Golimumab for moderate to severe ulcerative colitis. Expert Rev. Gastroenterol. Hepatol. 2017, 11, 401–406. [Google Scholar] [CrossRef] [PubMed]
- Lowenberg, M.; de Boer, N.; Hoentjen, F. Golimumab for the treatment of ulcerative colitis. Clin. Exp. Gastroenterol. 2014, 7, 53–59. [Google Scholar] [CrossRef] [PubMed]
- Flamant, M.; Paul, S.; Roblin, X. Golimumab for the treatment of ulcerative colitis. Expert Opin. Biol. Ther. 2017, 17, 879–886. [Google Scholar] [CrossRef] [PubMed]
- Cunningham, G.; Samaan, M.A.; Irving, P.M. Golimumab in the treatment of ulcerative colitis. Therap. Adv. Gastroenterol. 2019, 12, 1756284818821266. [Google Scholar] [CrossRef]
- Kedia, S.; Ahuja, V.; Makharia, G.K. Golimumab for moderately to severely active ulcerative colitis. Expert Rev. Clin. Pharmacol. 2016, 9, 1273–1282. [Google Scholar] [CrossRef]
- Gara, S.K.; Guntipalli, P.; Marzban, S.; Taqi, M.; Aryal, V.; Khan, Q.U.A.; Shah, S.A.; Akbariromani, H.; Salinger, D.; Diaz-Miret, M. Clinical Outcomes of Ustekinumab in Inflammatory Bowel Disease. Cureus 2023, 15, e46833. [Google Scholar] [CrossRef]
- Biancone, L.; Ardizzone, S.; Armuzzi, A.; Castiglione, F.; D’Incà, R.; Danese, S.; Daperno, M.; Gionchetti, P.; Rizzello, F.; Scribano, M.L.; et al. Ustekinumab for treating ulcerative colitis: An expert opinion. Expert Opin. Biol. Ther. 2020, 20, 1321–1329. [Google Scholar] [CrossRef]
- Mocci, G.; Tursi, A.; Onidi, F.M.; Usai-Satta, P.; Pes, G.M.; Dore, M.P. Ustekinumab in the Treatment of Inflammatory Bowel Diseases: Evolving Paradigms. J. Clin. Med. 2024, 13, 1519. [Google Scholar] [CrossRef]
- Restellini, S.; Afif, W. Update on TDM (Therapeutic Drug Monitoring) with Ustekinumab, Vedolizumab and Tofacitinib in Inflammatory Bowel Disease. J. Clin. Med. 2021, 10, 1242. [Google Scholar] [CrossRef] [PubMed]
- Guillo, L.; D’Amico, F.; Danese, S.; Peyrin-Biroulet, L. Ustekinumab for Extra-intestinal Manifestations of Inflammatory Bowel Disease: A Systematic Literature Review. J. Crohns Colitis 2021, 15, 1236–1243. [Google Scholar] [CrossRef]
- Verstockt, B.; Salas, A.; Sands, B.E.; Abraham, C.; Leibovitzh, H.; Neurath, M.F.; Vande Casteele, N.; Alimentiv Translational Research Consortium (ATRC). IL-12 and IL-23 pathway inhibition in inflammatory bowel disease. Nat. Rev. Gastroenterol. Hepatol. 2023, 20, 433–446. [Google Scholar] [CrossRef]
- Parigi, T.L.; Iacucci, M.; Ghosh, S. Blockade of IL-23: What is in the Pipeline? J. Crohns Colitis 2022, 16, ii64–ii72. [Google Scholar] [CrossRef] [PubMed]
- Gottlieb, Z.S.; Sands, B.E. Personalised Medicine with IL-23 Blockers: Myth or Reality? J. Crohns Colitis 2022, 16, ii73–ii94. [Google Scholar] [CrossRef]
- Rubin, D.T.; Allegretti, J.R.; Panés, J.; Shipitofsky, N.; Yarandi, S.S.; Huang, K.G.; Germinaro, M.; Wilson, R.; Zhang, H.; Johanns, J.; et al. Guselkumab in patients with moderately to severely active ulcerative colitis (QUASAR): Phase 3 double-blind, randomised, placebo-controlled induction and maintenance studies. Lancet 2025, 405, 33–49. [Google Scholar] [CrossRef]
- D’Haens, G.; Dubinsky, M.; Kobayashi, T.; Irving, P.M.; Howaldt, S.; Pokrotnieks, J.; Krueger, K.; Laskowski, J.; Li, X.; Lissoos, T.; et al. Mirikizumab as Induction and Maintenance Therapy for Ulcerative Colitis. N. Engl. J. Med. 2023, 388, 2444–2455, Correction in N. Engl. J. Med. 2023, 389, 772. [Google Scholar] [CrossRef]
- Hanžel, J.; D’Haens, G.R. Anti-interleukin-23 agents for the treatment of ulcerative colitis. Expert Opin. Biol. Ther. 2020, 20, 399–406. [Google Scholar] [CrossRef]
- Sands, B.E.; D’Haens, G.; Clemow, D.B.; Irving, P.M.; Johns, J.T.; Gibble, T.H.; Abreu, M.T.; Lee, S.D.; Hisamatsu, T.; Kobayashi, T.; et al. Three-Year Efficacy and Safety of Mirikizumab Following 152 Weeks of Continuous Treatment for Ulcerative Colitis: Results From the LUCENT-3 Open-Label Extension Study. Inflamm. Bowel Dis. 2025, 31, 1876–1890. [Google Scholar] [CrossRef]
- Agrawal, M.; Kim, E.S.; Colombel, J.-F. JAK Inhibitors Safety in Ulcerative Colitis: Practical Implications. J. Crohns Colitis 2020, 14, S755–S760. [Google Scholar] [CrossRef] [PubMed]
- Fiorino, G.; D’Amico, F.; Italia, A.; Gilardi, D.; Furfaro, F.; Danese, S. JAK inhibitors: Novel developments in management of ulcerative colitis. Best Pract. Res. Clin. Gastroenterol. 2018, 32–33, 89–93. [Google Scholar] [CrossRef] [PubMed]
- Herrera-deGuise, C.; Serra-Ruiz, X.; Lastiri, E.; Borruel, N. JAK inhibitors: A new dawn for oral therapies in inflammatory bowel diseases. Front. Med. 2023, 10, 1089099. [Google Scholar] [CrossRef]
- Ferrante, M.; Sabino, J. Efficacy of JAK inhibitors in Ulcerative Colitis. J. Crohns Colitis 2020, 14, S737–S745. [Google Scholar] [CrossRef]
- López-Sanromán, A.; Esplugues, J.V.; Domènech, E. Farmacología y seguridad de tofacitinib en colitis ulcerosa. Gastroenterol. Hepatol. 2021, 44, 39–48. [Google Scholar] [CrossRef]
- Fernández-Clotet, A.; Castro-Poceiro, J.; Panés, J. Tofacitinib for the treatment of ulcerative colitis. Expert Rev. Clin. Immunol. 2018, 14, 881–892. [Google Scholar] [CrossRef] [PubMed]
- Magro, F.; Estevinho, M.M. Is tofacitinib a game-changing drug for ulcerative colitis? United Eur. Gastroenterol. J. 2020, 8, 755–763. [Google Scholar] [CrossRef]
- Namour, F.; Anderson, K.; Nelson, C.; Tasset, C. Filgotinib: A Clinical Pharmacology Review. Clin. Pharmacokinet. 2022, 61, 819–832. [Google Scholar] [CrossRef]
- Harris, C.; Cummings, J.R.F. JAK1 inhibition and inflammatory bowel disease. Rheumatology 2021, 60, ii45–ii51. [Google Scholar] [CrossRef]
- Núñez, P.; Quera, R.; Yarur, A.J. Safety of Janus Kinase Inhibitors in Inflammatory Bowel Diseases. Drugs 2023, 83, 299–314. [Google Scholar] [CrossRef]
- van Asselt, A.D.I.; Armstrong, N.; Kimman, M.; Peeters, A.; McDermott, K.; Stirk, L.; Ahmadu, C.; Govers, T.M.; Hoentjen, F.; Joore, M.A.; et al. Filgotinib for Treating Moderately to Severely Active Ulcerative Colitis: An Evidence Review Group Perspective of a NICE Single Technology Appraisal. Pharmacoeconomics 2023, 41, 239–251. [Google Scholar] [CrossRef] [PubMed]
- Lu, X.; Jarrett, J.; Sadler, S.; Tan, M.; Dennis, J.; Jairath, V. Comparative efficacy of advanced treatments in biologic-naïve or biologic-experienced patients with ulcerative colitis: A systematic review and network meta-analysis. Int. J. Clin. Pharm. 2023, 45, 330–341. [Google Scholar] [CrossRef] [PubMed]
- Napolitano, M.; D’Amico, F.; Ragaini, E.; Peyrin-Biroulet, L.; Danese, S. Evaluating Upadacitinib in the Treatment of Moderate-to-Severe Active Ulcerative Colitis: Design, Development, and Potential Position in Therapy. Drug Des. Devel. Ther. 2022, 16, 1897–1913. [Google Scholar] [CrossRef]
- Irani, M.; Fan, C.; Glassner, K.; Abraham, B.P. Clinical Evaluation of Upadacitinib in the Treatment of Adults with Moderately to Severely Active Ulcerative Colitis (UC): Patient Selection and Reported Outcomes. Clin. Exp. Gastroenterol. 2023, 16, 21–28. [Google Scholar] [CrossRef] [PubMed]
- Burmester, G.R.; Cohen, S.B.; Winthrop, K.L.; Nash, P.; Irvine, A.D.; Deodhar, A.; Mysler, E.; Tanaka, Y.; Liu, J.; Lacerda, A.P.; et al. Safety profile of upadacitinib over 15 000 patient-years across rheumatoid arthritis, psoriatic arthritis, ankylosing spondylitis and atopic dermatitis. RMD Open 2023, 9, e002735. [Google Scholar] [CrossRef] [PubMed]
- Ali, N.M.; Shehab, M.A. Upadacitinib as a Rescue Therapy in Acute Severe Ulcerative Colitis: A Case Report and Review of the Literature. Am. J. Case Rep. 2023, 24, e940966. [Google Scholar] [CrossRef]
- Ernest-Suarez, K.; Panaccione, R. Update on the role of upadacitinib in the treatment of adults with moderately to severely active ulcerative colitis. Therap. Adv. Gastroenterol. 2023, 16, 17562848231158235. [Google Scholar] [CrossRef]
- Mohamed, M.F.; Bhatnagar, S.; Parmentier, J.M.; Nakasato, P.; Wung, P. Upadacitinib: Mechanism of action, clinical, and translational science. Clin. Transl. Sci. 2024, 17, e13688. [Google Scholar] [CrossRef]
- Szymaszkiewicz, K.; Szymaszkiewicz, A.; Fichna, J. Zastosowanie modulatorów receptorów sfingozyno-1-fosforanu w leczeniu nieswoistych chorób zapalnych jelit. Postepy Biochem. 2020, 66, 42–48. [Google Scholar] [CrossRef] [PubMed][Green Version]
- Argollo, M.; Furfaro, F.; Gilardi, D.; Roda, G.; Allocca, M.; Peyrin-Biroulet, L.; Danese, S. Modulation of sphingosine-1-phosphate in ulcerative colitis. Expert Opin. Biol. Ther. 2020, 20, 413–420. [Google Scholar] [CrossRef]
- Bencardino, S.; D’Amico, F.; Faggiani, I.; Bernardi, F.; Allocca, M.; Furfaro, F.; Parigi, T.L.; Zilli, A.; Fiorino, G.; Peyrin-Biroulet, L.; et al. Efficacy and Safety of S1P1 Receptor Modulator Drugs for Patients with Moderate-to-Severe Ulcerative Colitis. J. Clin. Med. 2023, 12, 5014. [Google Scholar] [CrossRef] [PubMed]
- Sands, B.E.; Schreiber, S.; Blumenstein, I.; Chiorean, M.V.; Ungaro, R.C.; Rubin, D.T. Clinician’s Guide to Using Ozanimod for the Treatment of Ulcerative Colitis. J. Crohns Colitis 2023, 17, 2012–2025. [Google Scholar] [CrossRef]
- Sandborn, W.J.; Feagan, B.G.; Hanauer, S.; Vermeire, S.; Ghosh, S.; Liu, W.J.; Petersen, A.; Charles, L.; Huang, V.; Usiskin, K.; et al. Long-Term Efficacy and Safety of Ozanimod in Moderately to Severely Active Ulcerative Colitis: Results From the Open-Label Extension of the Randomized, Phase 2 TOUCHSTONE Study. J. Crohns Colitis 2021, 15, 1120–1129. [Google Scholar] [CrossRef]
- Paik, J. Correction to: Ozanimod: A Review in Ulcerative Colitis. Drugs 2022, 82, 1315, Erratum in Drugs 2022, 82, 1303–1313. https://doi.org/10.1007/s40265-022-01762-8. [Google Scholar] [CrossRef]
- Sandborn, W.J.; Feagan, B.G.; D’Haens, G.; Wolf, D.C.; Jovanovic, I.; Hanauer, S.B.; Ghosh, S.; Petersen, A.; Hua, S.Y.; Lee, J.H.; et al. Ozanimod as Induction and Maintenance Therapy for Ulcerative Colitis. N. Engl. J. Med. 2021, 385, 1280–1291. [Google Scholar] [CrossRef]
- Lamb, Y.N. Ozanimod: First Approval. Drugs 2020, 80, 841–848. [Google Scholar] [CrossRef]
- Sands, B.E.; D’Haens, G.; Panaccione, R.; Regueiro, M.; Ghosh, S.; Hudesman, D.; Ahmad, H.A.; Mehra, D.; Wu, H.; Jain, A.; et al. Ozanimod in Patients with Moderate to Severe Ulcerative Colitis Naive to Advanced Therapies. Clin. Gastroenterol. Hepatol. 2024, 22, 2084–2095.e4. [Google Scholar] [CrossRef]
- Sandborn, W.J.; Peyrin-Biroulet, L.; Zhang, J.; Chiorean, M.; Vermeire, S.; Lee, S.D.; Kühbacher, T.; Yacyshyn, B.; Cabell, C.H.; Naik, S.U.; et al. Efficacy and Safety of Etrasimod in a Phase 2 Randomized Trial of Patients with Ulcerative Colitis. Gastroenterology 2020, 158, 550–561. [Google Scholar] [CrossRef]
- Seni, K.; Saini, A.; Debnath, R.; Singh, A.; Sharma, A.; Bisht, D.S.; Chawla, V.; Chawla, P.A. Advancements in ulcerative colitis management: A critical assessment of etrasimod therapy. Health Sci. Rev. 2024, 12, 100196. [Google Scholar] [CrossRef]
- Sandborn, W.J.; Vermeire, S.; Peyrin-Biroulet, L.; Dubinsky, M.C.; Panes, J.; Yarur, A.; Ritter, T.; Baert, F.; Schreiber, S.; Sloan, S.; et al. Etrasimod as induction and maintenance therapy for ulcerative colitis (ELEVATE): Two randomised, double-blind, placebo-controlled, phase 3 studies. Lancet 2023, 401, 1159–1171. [Google Scholar] [CrossRef]
- Qiu, J.; Liu, J.; Cai, K.; Xu, T.; Liu, W.; Lin, F.; Shi, N. Efficacy and safety of the S1PR modulator etrasimod in the treatment of moderately to severely active ulcerative colitis during the induction phase: A systematic review and meta-analysis of randomized controlled trials. Front. Pharmacol. 2024, 15, 1420455. [Google Scholar] [CrossRef]
- Vermeire, S.; Chiorean, M.; Panés, J.; Peyrin-Biroulet, L.; Zhang, J.; Sands, B.E.; Lazin, K.; Klassen, P.; Naik, S.U.; Cabell, C.H.; et al. Long-term Safety and Efficacy of Etrasimod for Ulcerative Colitis: Results from the Open-label Extension of the OASIS Study. J. Crohns Colitis 2021, 15, 950–959. [Google Scholar] [CrossRef]
- Sands, B.E.; Leung, Y.; Rubin, D.T.; Gecse, K.B.; Panés, J.; Goetsch, M.; Wang, W.; Woolcott, J.C.; Smith, C.C.; Wosik, K.; et al. Etrasimod Corticosteroid-Free Efficacy, Impact of Concomitant Corticosteroids on Efficacy and Safety, and Corticosteroid-Sparing Effect in Ulcerative Colitis: Analyses of the ELEVATE UC Clinical Program. J. Crohns Colitis 2025, 19, jjae150. [Google Scholar] [CrossRef]
- Kordjazy, N.; Haj-Mirzaian, A.; Haj-Mirzaian, A.; Rohani, M.M.; Gelfand, E.W.; Rezaei, N.; Abdolghaffari, A.H. Role of toll-like receptors in inflammatory bowel disease. Pharmacol. Res. 2018, 129, 204–215. [Google Scholar] [CrossRef] [PubMed]
- Lu, Y.; Li, X.; Liu, S.; Zhang, Y.; Zhang, D. Toll-like Receptors and Inflammatory Bowel Disease. Front. Immunol. 2018, 9, 72. [Google Scholar] [CrossRef]
- FAN, Y.; LIU, B. Expression of Toll-like receptors in the mucosa of patients with ulcerative colitis. Exp. Ther. Med. 2015, 9, 1455–1459. [Google Scholar] [CrossRef]
- AlAmeel, T.; AlMutairdi, A.; Al-Bawardy, B. Emerging Therapies for Ulcerative Colitis: Updates from Recent Clinical Trials. Clin. Exp. Gastroenterol. 2023, 16, 147–167. [Google Scholar] [CrossRef] [PubMed]
- Schmitt, H.; Ulmschneider, J.; Billmeier, U.; Vieth, M.; Scarozza, P.; Sonnewald, S.; Reid, S.; Atreya, I.; Rath, T.; Zundler, S.; et al. The TLR9 Agonist Cobitolimod Induces IL10-Producing Wound Healing Macrophages and Regulatory T Cells in Ulcerative Colitis. J. Crohns Colitis 2020, 14, 508–524. [Google Scholar] [CrossRef] [PubMed]
- Atreya, R.; Peyrin-Biroulet, L.; Klymenko, A.; Augustyn, M.; Bakulin, I.; Slankamenac, D.; Miheller, P.; Gasbarrini, A.; Hébuterne, X.; Arnesson, K.; et al. Cobitolimod for moderate-to-severe, left-sided ulcerative colitis (CONDUCT): A phase 2b randomised, double-blind, placebo-controlled, dose-ranging induction trial. Lancet Gastroenterol. Hepatol. 2020, 5, 1063–1075. [Google Scholar] [CrossRef]
- Kitamura, K.; Ashizuka, S.; Inatsu, H.; Kita, T. Adrenomedullin as a Potential Therapeutic Agent for Refractory Ulcerative Colitis. In Innovative Medicine; Springer: Tokyo, Japan, 2015; pp. 227–240. [Google Scholar] [CrossRef]
- Liang, Y.-L.; Belousoff, M.J.; Fletcher, M.M.; Zhang, X.; Khoshouei, M.; Deganutti, G.; Koole, C.; Furness, S.G.B.; Miller, L.J.; Hay, D.L.; et al. Structure and Dynamics of Adrenomedullin Receptors AM 1 and AM 2 Reveal Key Mechanisms in the Control of Receptor Phenotype by Receptor Activity-Modifying Proteins. ACS Pharmacol. Transl. Sci. 2020, 3, 263–284. [Google Scholar] [CrossRef] [PubMed]
- Ashizuka, S.; Kita, T.; Inatsu, H.; Kitamura, K. Adrenomedullin: A Novel Therapeutic for the Treatment of Inflammatory Bowel Disease. Biomedicines 2021, 9, 1068. [Google Scholar] [CrossRef]
- Kawaguchi, M.; Kataoka, H.; Kiwaki, T.; Weiting, L.; Nagata, S.; Kitamura, K.; Fukushima, T. Adrenomedullin alleviates mucosal injury in experimental colitis and increases claudin-4 expression in the colonic epithelium. FEBS Open Bio 2023, 13, 713–723. [Google Scholar] [CrossRef] [PubMed]
- Danese, S.; Neurath, M.F.; Kopoń, A.; Zakko, S.F.; Simmons, T.C.; Fogel, R.; Siegel, C.A.; Panaccione, R.; Zhan, X.; Usiskin, K.; et al. Effects of Apremilast, an Oral Inhibitor of Phosphodiesterase 4, in a Randomized Trial of Patients with Active Ulcerative Colitis. Clin. Gastroenterol. Hepatol. 2020, 18, 2526–2534.e9. [Google Scholar] [CrossRef] [PubMed]
- Datta, N.; Johnson, C.; Kao, D.; Gurnani, P.; Alexander, C.; Polytarchou, C.; Monaghan, T.M. MicroRNA-based therapeutics for inflammatory disorders of the microbiota-gut-brain axis. Pharmacol. Res. 2023, 194, 106870. [Google Scholar] [CrossRef]
- Vermeire, S.; Solitano, V.; Peyrin-Biroulet, L.; Tilg, H.; Danese, S.; Ehrlich, H.; Scherrer, D.; Gineste, P.; d’Agay, L.; Sands, B.E. Obefazimod: A First-in-class Drug for the Treatment of Ulcerative Colitis. J. Crohns Colitis 2023, 17, 1689–1697. [Google Scholar] [CrossRef]
- Zhang, X.; Shi, L.; Chen, C.; Ma, Y.; Ma, Y. The role of miRNA in IBS pathogenesis, diagnosis and therapy: The latest thought. Dig. Liver Dis. 2024, 56, 1433–1441. [Google Scholar] [CrossRef]
- Daien, C.; Krogulec, M.; Gineste, P.; Steens, J.M.; Desroys du Roure, L.; Biguenet, S.; Scherrer, D.; Santo, J.; Ehrlich, H.; Durez, P. Safety and efficacy of the miR-124 upregulator ABX464 (obefazimod, 50 and 100 mg per day) in patients with active rheumatoid arthritis and inadequate response to methotrexate and/or anti-TNFα therapy: A placebo-controlled phase II study. Ann. Rheum. Dis. 2022, 81, 1076–1084. [Google Scholar] [CrossRef]
- Vautrin, A.; Manchon, L.; Garcel, A.; Campos, N.; Lapasset, L.; Laaref, A.M.; Bruno, R.; Gislard, M.; Dubois, E.; Scherrer, D.; et al. Both anti-inflammatory and antiviral properties of novel drug candidate ABX464 are mediated by modulation of RNA splicing. Sci. Rep. 2019, 9, 792. [Google Scholar] [CrossRef]
- Tazi, J.; Begon-Pescia, C.; Campos, N.; Apolit, C.; Garcel, A.; Scherrer, D. Specific and selective induction of miR-124 in immune cells by the quinoline ABX464: A transformative therapy for inflammatory diseases. Drug Discov. Today 2021, 26, 1030–1039. [Google Scholar] [CrossRef] [PubMed]
- Vermeire, S.; Nitcheu, J.; Gineste, P.; Flatres, A.; Santo, J.; Scherrer, D.; Peyrin-Biroulet, L.; Dulai, P.S.; Danese, S.; Dubinsky, M.; et al. Obefazimod in patients with moderate-to-severely active ulcerative colitis: Efficacy and safety analysis from the 96-week open-label maintenance phase 2b study. J. Crohns Colitis 2025, 19, jjaf074. [Google Scholar] [CrossRef] [PubMed]



| Clasess of Drugs | Examples | Indications | Route of Administration | Drug Type/Release | Drug Elimination | Adverse Effects |
|---|---|---|---|---|---|---|
| 5-aminosalicylic acid; 5-ASA | Sulfasalazine; SASP | mild to moderate UC | oral | produrg/cleavage by intestinal microbiome | kidneys (urine) and liver (bile) | nausea, vomiting, dyspepsia, appetite loss or headaches—mainly due to intolerance to the sulfapyridine component (carrier) [13] |
| Mesalazine; Mesalamine | mild to moderate UC | oral and rectal | active moiety of sulphasalazine | kidneys (urine) and liver (bile) | headache, abdominal pain, nausea, diarrhoea, rash inflammatory reactions, pancreatitis, cardiotoxicity, hepatotoxicity, musculoskeletal complaints, respiratory symptoms, nephropathies and sexual dysfunction [16,23,24] | |
| Glucocorticoids | Prednisone | moderate to severe UC | oral | prodrug/converted to prednisolone in the liver | kidneys (urine) | fatigue, headaches, mood changes, appetite changes/weight gain, swelling, increased risk of infection, hypertension, hyperglycemia, changes in lipid profile, disturbances in the metabolism of calcium and other electrolytes [26,27,29] |
| Hydrocortisone | severe UC | intravenous | active drug | kidneys (urine) | fluid retention, weight gain, increased risk of infection, hypertension, hyperglycemia, changes in lipid profile, disturbances in the metabolism of calcium and other electrolytes [26,27,29] | |
| Methylprednisolone | severe UC | intravenous | active drug | kidneys (urine) | fluid retention, weight gain, increased risk of infection, hypertension, hyperglycemia, changes in lipid profile, disturbances in the metabolism of calcium and other electrolytes [26,27,29] | |
| Beclomethasone dipropionate; BDP | mild to moderate distal UC | oral and rectal | prodrug/activated in the intestine (and liver) by esterase enzymes | liver (bile) and kidneys (urine) | headache, nausea, dizziness, mood changes, skin darkening; without severe side effects [26,27,29] | |
| Budesonide | mild to moderate UC; left-sided UC | oral and rectal | involves prodrug strategies or targeted delivery systems (MMX)/pH-dependent system | liver (bile) and kidneys (urine) | headache, raised body temperature, insomnia, back pain, nausea, abdominal pain, diarrhoea, flatulence, nasopharyngitis [26,27,29,31] | |
| Thiopurines | Azathioprine (AZA) and 6-mercaptopurine (6-MP) | steroid-refractory moderate to severe UC; | oral | Azathioprine is a prodrug of 6-mercaptopurine; | kidneys (urine) as secondary metabolites | leukopenia, bone marrow suppression, hepatotoxicity and kidney damage, gastric disorders, and pancreatitis. Long-term therapy has been associated with an increased risk of non-melanoma skin cancer, lymphoma, and cervical cancer [29,40] |
| Generic Name | Type, Class and Subclass | Dosage Form | Mechanism of Action | Reference |
|---|---|---|---|---|
| Infliximab | chimeric human-mouse IgG1 monoclonal antibody | injection for intravenous infusion | antirheumatics, TNF alfa inhibitors | [29,42] |
| Adalimumab | fully human recombinant IgG1 antibody | subcutaneous injection | an immunosuppressive drug directed against TNF-α, | [29,47] |
| Vedolizumab | humanized monoclonal IgG1 antibody against integrin α4β7 | intravenous infusion | specifically targets gut-tropic α4β7 anti-inflammatory activity | [29,52] |
| Etrolizumab | humanized monoclonal antibody against the β7 subunit of α4β7 and αEβ7 integrins | intravenous injection; subcutaneous injection | β7 subunit of α4β7 and αEβ7 integrin heterodimers | [53] |
| Golimumab | fully human monoclonal antibody of the IgG1қ class | subcutaneous injection | preventing TNF-α from binding to its receptors. | [61,62] |
| Ustekinumab | fully human monoclonal antibody of the IgG1қ class | administered intravenously during induction, subcutaneous formulation in maintenance | inhibiting activity of interleukin IL-12 and IL-23 leading to a reduction in inflammation. | [66,67] |
| Guselkumab | fully human monoclonal antibody of the IgG1λ class | administered intravenously during induction, subcutaneous formulation in maintenance | inhibiting activity of IL-23, a regulatory cytokine that influences the differentiation, expansion, and survival of T lymphocyte subsets | [70,71,72] |
| Mirikizumab | humanized monoclonal antibody of the IgG4 class | administered intravenously during induction, subcutaneous formulation in maintenance | inhibiting the interaction of human IL-23 cytokine and its receptor. | [72,73] |
Disclaimer/Publisher’s Note: The statements, opinions and data contained in all publications are solely those of the individual author(s) and contributor(s) and not of MDPI and/or the editor(s). MDPI and/or the editor(s) disclaim responsibility for any injury to people or property resulting from any ideas, methods, instructions or products referred to in the content. |
© 2026 by the authors. Licensee MDPI, Basel, Switzerland. This article is an open access article distributed under the terms and conditions of the Creative Commons Attribution (CC BY) license.
Share and Cite
Wilk, A.; Pawłowski, M.; Balcerczak, E.; Jeleń, A.; Mirowski, M.; Szmajda-Krygier, D. Advances in the Treatment of Ulcerative Colitis—From Conventional Therapies to Targeted Biologics and Small Molecules. Int. J. Mol. Sci. 2026, 27, 1534. https://doi.org/10.3390/ijms27031534
Wilk A, Pawłowski M, Balcerczak E, Jeleń A, Mirowski M, Szmajda-Krygier D. Advances in the Treatment of Ulcerative Colitis—From Conventional Therapies to Targeted Biologics and Small Molecules. International Journal of Molecular Sciences. 2026; 27(3):1534. https://doi.org/10.3390/ijms27031534
Chicago/Turabian StyleWilk, Aleksandra, Mateusz Pawłowski, Ewa Balcerczak, Agnieszka Jeleń, Marek Mirowski, and Dagmara Szmajda-Krygier. 2026. "Advances in the Treatment of Ulcerative Colitis—From Conventional Therapies to Targeted Biologics and Small Molecules" International Journal of Molecular Sciences 27, no. 3: 1534. https://doi.org/10.3390/ijms27031534
APA StyleWilk, A., Pawłowski, M., Balcerczak, E., Jeleń, A., Mirowski, M., & Szmajda-Krygier, D. (2026). Advances in the Treatment of Ulcerative Colitis—From Conventional Therapies to Targeted Biologics and Small Molecules. International Journal of Molecular Sciences, 27(3), 1534. https://doi.org/10.3390/ijms27031534

