Molecular Surveillance, Evolution, and Vaccine Strain Match of the HA and NA Genes of 2009 H1N1 Pandemic Virus Circulating in Riyadh, Saudi Arabia
Abstract
1. Introduction
2. Results
2.1. Prevalence of IAV
2.2. Sequence Analysis of the HA and NA Genes of A(H1N1) pdm09 Isolates
2.2.1. Homology Analysis HA and NA Genes of A(H1N1) pdm09 Isolates
2.2.2. Analysis of Amino Acid Sequences of the HA Gene in A(H1N1) pdm09 Isolates
2.2.3. Sequence Analysis of the NA Gene of A(H1N1) pdm09 Isolates
2.3. N- and O-Linked Glycosylation Site Analysis of A(H1N1) pdm09 Isolates
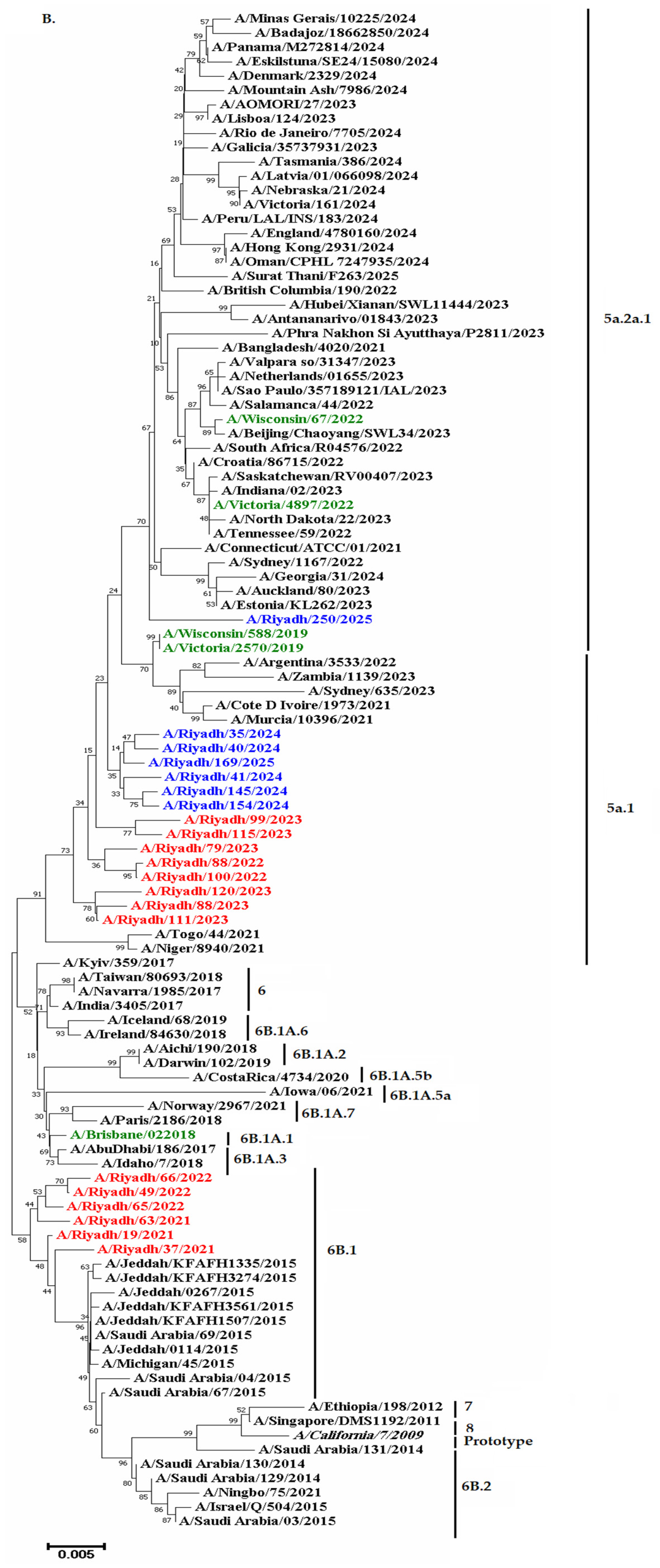
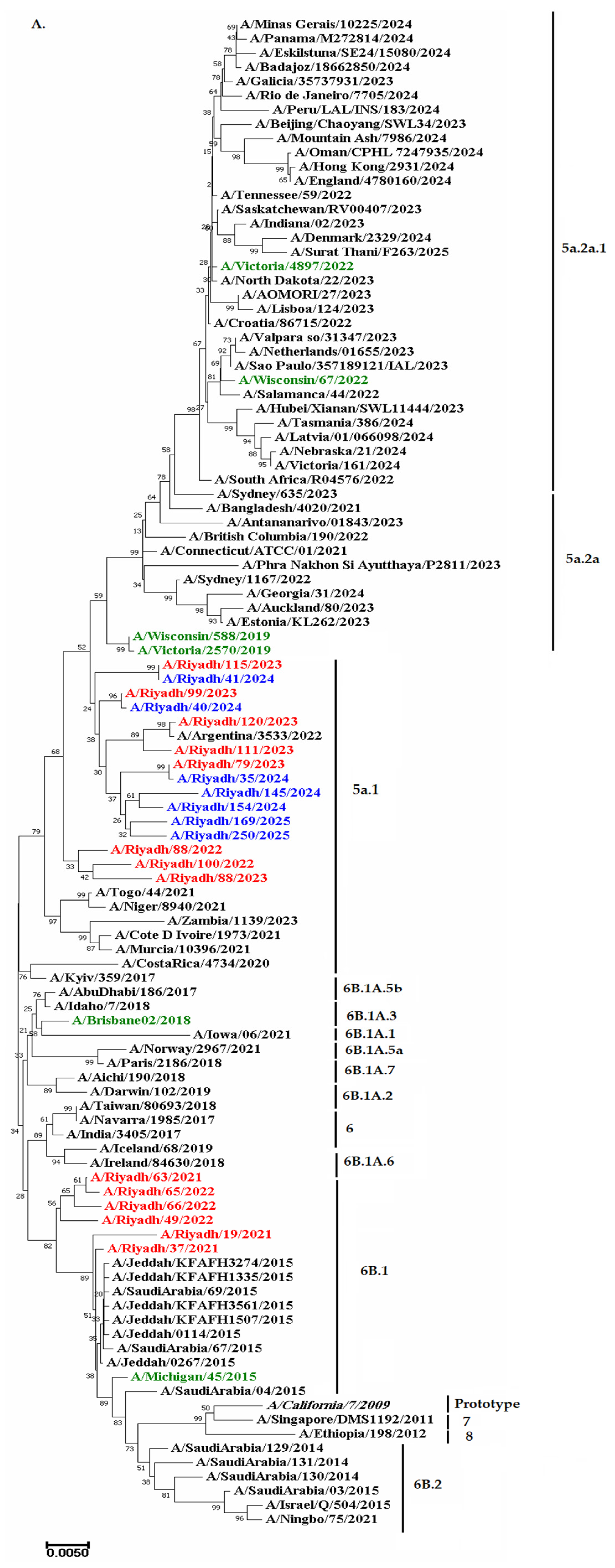
2.4. Phylogenetic Analysis
3. Discussion
4. Materials and Methods
4.1. Study Population, Consent Forms, and Ethics
4.2. Identification and Determination of Influenza Subtype
4.3. Amplification and Sequencing of HA and NA Genes
4.4. Sequence and Phylogenetic Analysis
4.5. Statistical Analysis
5. Conclusions
Supplementary Materials
Author Contributions
Funding
Institutional Review Board Statement
Informed Consent Statement
Data Availability Statement
Conflicts of Interest
References
- Gashaw, M. A review on avian influenza and its economic and public health impact. Int. J. Vet. Sci. Technol. 2020, 4, 15–27. [Google Scholar]
- Bimrew, S.; Abera, M. Review on classification and nomenclature of viruses. Int. J. Appl. Agric. Sci. 2023, 11, 11–23. [Google Scholar] [CrossRef]
- Kratsch, C.; Klingen, T.R.; Mümken, L.; Steinbrück, L.; McHardy, A.C. Determination of antigenicity-altering patches on the major surface protein of human influenza A/H3N2 viruses. Virus Evol. 2016, 2, vev025. [Google Scholar] [CrossRef] [PubMed]
- Wu, Y.; Wang, J.; Xue, J.; Xiang, Z.; Guo, J.; Zhan, L.; Wei, Q.; Kong, Q. Flu-CED: A comparative transcriptomics database of influenza virus-infected human and animal models. Anim. Models Exp. Med. 2024, 7, 881–892. [Google Scholar] [CrossRef]
- Centers for Disease Control and Prevention. Update: Infections with a swine-origin influenza A (H1N1) virus--United States and other countries, April 28, 2009. MMWR Morb. Mortal. Wkly. Rep. 2009, 58, 431–433. [Google Scholar]
- Peiris, J.M.; Poon, L.L.; Guan, Y. Emergence of a novel swine-origin influenza A virus (S-OIV) H1N1 virus in humans. J. Clin. Virol. 2009, 45, 169–173. [Google Scholar] [CrossRef]
- Choi, Y.-K.; Pascua, P.N.Q.; Song, M.-S. Swine influenza viruses: An Asian perspective. In Swine Influenza; Springer: Berlin/Heidelberg, Germany, 2012; pp. 147–172. [Google Scholar]
- Dawood, F.S.; Iuliano, A.D.; Reed, C.; Meltzer, M.I.; Shay, D.K.; Cheng, P.-Y.; Bandaranayake, D.; Breiman, R.F.; Brooks, W.A.; Buchy, P. Estimated global mortality associated with the first 12 months of 2009 pandemic influenza A H1N1 virus circulation: A modelling study. Lancet Infect. Dis. 2012, 12, 687–695, Erratum in Lancet Infect Dis. 2012, 12, 655. [Google Scholar] [CrossRef]
- AlMazroa, M.A.; Memish, Z.A.; AlWadey, A.M. Pandemic influenza A (H1N1) in Saudi Arabia: Description of the first one hundred cases. Ann. Saudi Med. 2010, 30, 11–14. [Google Scholar] [CrossRef]
- Dhanasekaran, V.; Sullivan, S.; Edwards, K.M.; Xie, R.; Khvorov, A.; Valkenburg, S.A.; Cowling, B.J.; Barr, I.G. Human seasonal influenza under COVID-19 and the potential consequences of influenza lineage elimination. Nat. Commun. 2022, 13, 1721. [Google Scholar] [CrossRef]
- ECDC: Seasonal Influenza 2021–2022—Annual Epidemiological Report. Available online: https://www.ecdc.europa.eu/en/publications-data/seasonal-influenza-2021-2022-annual-epidemiological-report (accessed on 12 February 2023).
- Shi, Y.; Wu, Y.; Zhang, W.; Qi, J.; Gao, G.F. Enabling the ‘host jump’: Structural determinants of receptor-binding specificity in influenza A viruses. Nat. Rev. Microbiol. 2014, 12, 822–831. [Google Scholar] [CrossRef]
- Shao, W.; Li, X.; Goraya, M.U.; Wang, S.; Chen, J.-L. Evolution of influenza a virus by mutation and re-assortment. Int. J. Mol. Sci. 2017, 18, 1650. [Google Scholar] [CrossRef] [PubMed]
- Moore, K.A.; Ostrowsky, J.T.; Kraigsley, A.M.; Mehr, A.J.; Bresee, J.S.; Friede, M.H.; Gellin, B.G.; Golding, J.P.; Hart, P.J.; Moen, A. A Research and Development (R&D) roadmap for influenza vaccines: Looking toward the future. Vaccine 2021, 39, 6573–6584. [Google Scholar] [CrossRef] [PubMed]
- Houser, K.; Subbarao, K. Influenza vaccines: Challenges and solutions. Cell Host Microbe 2015, 17, 295–300. [Google Scholar] [CrossRef] [PubMed]
- Mokalla, V.R.; Gundarapu, S.; Kaushik, R.S.; Rajput, M.; Tummala, H. Influenza Vaccines: Current Status, Adjuvant Strategies, and Efficacy. Vaccines 2025, 13, 962. [Google Scholar] [CrossRef]
- Xing, L.; Chen, Y.; Chen, B.; Bu, L.; Liu, Y.; Zeng, Z.; Guan, W.; Chen, Q.; Lin, Y.; Qin, K. Antigenic drift of the hemagglutinin from an influenza A (H1N1) pdm09 clinical isolate increases its pathogenicity in vitro. Virol. Sin. 2021, 36, 1220–1227. [Google Scholar] [CrossRef]
- Skehel, J.J.; Wiley, D.C. Receptor binding and membrane fusion in virus entry: The influenza hemagglutinin. Annu. Rev. Biochem. 2000, 69, 531–569. [Google Scholar] [CrossRef]
- Mair, C.M.; Ludwig, K.; Herrmann, A.; Sieben, C. Receptor binding and pH stability—How influenza A virus hemagglutinin affects host-specific virus infection. Biochim. Biophys. Acta BBA-Biomembr. 2014, 1838, 1153–1168. [Google Scholar] [CrossRef]
- Tzarum, N.; De Vries, R.P.; Zhu, X.; Yu, W.; McBride, R.; Paulson, J.C.; Wilson, I.A. Structure and receptor binding of the hemagglutinin from a human H6N1 influenza virus. Cell Host Microbe 2015, 17, 369–376. [Google Scholar] [CrossRef]
- Li, C.; Hatta, M.; Burke, D.F.; Ping, J.; Zhang, Y.; Ozawa, M.; Taft, A.S.; Das, S.C.; Hanson, A.P.; Song, J.; et al. Selection of antigenically advanced variants of seasonal influenza viruses. Nat. Microbiol. 2016, 1, 58. [Google Scholar] [CrossRef]
- Althaqafi, A.; Farahat, F.; Alsaedi, A.; Alshamrani, M.; Alsaeed, M.S.; AlhajHussein, B.; El-Kafrawy, S.A.; Azhar, E.I. Molecular detection of influenza A and B viruses in four consecutive influenza seasons 2015–16 to 2018–19 in a tertiary center in Western Saudi Arabia. J. Epidemiol. Glob. Health 2021, 11, 208–215. [Google Scholar] [CrossRef]
- Awadalla, M.E.; Alkadi, H.; Alarjani, M.; Al-Anazi, A.E.; Ibrahim, M.A.; ALOhali, T.A.; Enani, M.; Alturaiki, W.; Alosaimi, B. Moderately Low Effectiveness of the Influenza Quadrivalent Vaccine: Potential Mismatch between Circulating Strains and Vaccine Strains. Vaccines 2023, 11, 1050. [Google Scholar] [CrossRef]
- Al Shammari, B.R. Sequence and Phylogenetic Analysis of Influenza Virus (H1N1pdm2009) Circulating in Riyadh, Saudi Arabia. J. Pure Appl. Microbiol. 2024, 18, 2380–2390. [Google Scholar] [CrossRef]
- Dudin, G.A.; Aziz, I.M.; Alzayed, R.M.; Ahmed, A.; Hussain, T.; Somily, A.M.; Alsaadi, M.M.; Almajhdi, F.N. Genetic diversity and evolutionary kinetics of influenza A virus H3N2 subtypes circulating in Riyadh, Saudi Arabia. Vaccines 2023, 11, 702. [Google Scholar] [CrossRef] [PubMed]
- Abdulgader, S.A.; Abdulwahed, A.M.; Almuqrin, A.M.; Aziz, I.M.; Alkubaisi, N.A.; Aljowaie, R.M.; Farrag, M.A.; Alhetheel, A.F.; Abdulmanea, A.A.; Alanazi, F.N.; et al. Genetic Divergence of H1N1pdm09 in Saudi Arabia: Unveiling a Novel N-Glycosylation Site and Its Role in Vaccine Mismatch. Vaccines 2025, 13, 1111. [Google Scholar] [CrossRef] [PubMed]
- Javanian, M.; Barary, M.; Ghebrehewet, S.; Koppolu, V.; Vasigala, V.; Ebrahimpour, S. A brief review of influenza virus infection. J. Med. Virol. 2021, 93, 4638–4646. [Google Scholar] [CrossRef] [PubMed]
- Dubaj, M.; Słomczyńska, K.; Karczmarczyk, M. Influenza season-is there anything to worry about? J. Educ. Health Sport 2021, 11, 781–797. [Google Scholar] [CrossRef]
- Liu, Y.; Liu, T.; Yao, M.; Kou, Z.; Li, R. Exploring barriers to influenza vaccine uptake and recommendation among healthcare providers in the community in China: A qualitative study. Hum. Vaccines Immunother. 2024, 20, 2352916. [Google Scholar] [CrossRef]
- Ampofo, W.K.; Azziz-Baumgartner, E.; Bashir, U.; Cox, N.J.; Fasce, R.; Giovanni, M.; Grohmann, G.; Huang, S.; Katz, J.; Mironenko, A. Strengthening the influenza vaccine virus selection and development process: Report of the 3rd WHO Informal Consultation for Improving Influenza Vaccine Virus Selection held at WHO headquarters, Geneva, Switzerland, 1–3 April 2014. Vaccine 2015, 33, 4368–4382. [Google Scholar]
- Raymond, D.D.; Bajic, G.; Ferdman, J.; Suphaphiphat, P.; Settembre, E.C.; Moody, M.A.; Schmidt, A.G.; Harrison, S.C. Conserved epitope on influenza-virus hemagglutinin head defined by a vaccine-induced antibody. Proc. Natl. Acad. Sci. USA 2018, 115, 168–173. [Google Scholar] [CrossRef]
- Zhu, X.; McBride, R.; Nycholat, C.M.; Yu, W.; Paulson, J.C.; Wilson, I.A. Influenza virus neuraminidases with reduced enzymatic activity that avidly bind sialic acid receptors. J. Virol. 2012, 86, 13371–13383. [Google Scholar] [CrossRef]
- Rambaut, A.; Pybus, O.G.; Nelson, M.I.; Viboud, C.; Taubenberger, J.K.; Holmes, E.C. The genomic and epidemiological dynamics of human influenza A virus. Nature 2008, 453, 615–619. [Google Scholar] [CrossRef] [PubMed]
- Das, S.R.; Hensley, S.E.; David, A.; Schmidt, L.; Gibbs, J.S.; Puigbò, P.; Ince, W.L.; Bennink, J.R.; Yewdell, J.W. Fitness costs limit influenza A virus hemagglutinin glycosylation as an immune evasion strategy. Proc. Natl. Acad. Sci. USA 2011, 108, E1417–E1422. [Google Scholar] [CrossRef] [PubMed]
- Alymova, I.V.; Cipollo, J.F.; Parsons, L.M.; Music, N.; Kamal, R.P.; Tzeng, W.-P.; Goldsmith, C.S.; Contessa, J.N.; Hartshorn, K.L.; Wilson, J.R. Aberrant cellular glycosylation may increase the ability of influenza viruses to escape host immune responses through modification of the viral glycome. MBio 2022, 13, e02983-21. [Google Scholar] [CrossRef] [PubMed]
- Klenk, H.-D.; Wagner, R.; Heuer, D.; Wolff, T. Importance of hemagglutinin glycosylation for the biological functions of influenza virus. Virus Res. 2002, 82, 73–75. [Google Scholar] [CrossRef]
- Wanzeck, K.; Boyd, K.L.; McCullers, J.A. Glycan shielding of the influenza virus hemagglutinin contributes to immunopathology in mice. Am. J. Respir. Crit. Care Med. 2011, 183, 767–773. [Google Scholar] [CrossRef]
- Kobayashi, Y.; Suzuki, Y. Evidence for N-glycan shielding of antigenic sites during evolution of human influenza A virus hemagglutinin. J. Virol. 2012, 86, 3446–3451. [Google Scholar] [CrossRef]
- Job, E.R.; Deng, Y.-M.; Barfod, K.K.; Tate, M.D.; Caldwell, N.; Reddiex, S.; Maurer-Stroh, S.; Brooks, A.G.; Reading, P.C. Addition of glycosylation to influenza A virus hemagglutinin modulates antibody-mediated recognition of H1N1 2009 pandemic viruses. J. Immunol. 2013, 190, 2169–2177. [Google Scholar] [CrossRef]
- Newby, M.L.; Allen, J.D.; Crispin, M. Influence of glycosylation on the immunogenicity and antigenicity of viral immunogens. Biotechnol. Adv. 2024, 70, 108283. [Google Scholar] [CrossRef]
- Ming, A.; Zhao, J.; Liu, Y.; Wang, Y.; Wang, X.; Li, J.; Zhang, L. O-glycosylation in viruses: A sweet tango. Mlife 2024, 3, 57–73. [Google Scholar] [CrossRef]
- Watanabe, Y.; Bowden, T.A.; Wilson, I.A.; Crispin, M. Exploitation of glycosylation in enveloped virus pathobiology. Biochim. Biophys. Acta BBA-Gen. Subj. 2019, 1863, 1480–1497. [Google Scholar] [CrossRef]
- He, M.; Zhou, X.; Wang, X. Glycosylation: Mechanisms, biological functions and clinical implications. Signal Transduct. Target. Ther. 2024, 9, 194. [Google Scholar] [CrossRef]
- Wan, H.; Gao, J.; Yang, H.; Yang, S.; Harvey, R.; Chen, Y.-Q.; Zheng, N.-Y.; Chang, J.; Carney, P.J.; Li, X. The neuraminidase of A (H3N2) influenza viruses circulating since 2016 is antigenically distinct from the A/Hong Kong/4801/2014 vaccine strain. Nat. Microbiol. 2019, 4, 2216–2225. [Google Scholar] [CrossRef]
- Mayr, J.; Lau, K.; Lai, J.C.; Gagarinov, I.A.; Shi, Y.; McAtamney, S.; Chan, R.W.; Nicholls, J.; von Itzstein, M.; Haselhorst, T. Unravelling the role of O-glycans in influenza A virus infection. Sci. Rep. 2018, 8, 16382. [Google Scholar] [CrossRef]
- Dandachi, I.; Alrezaihi, A.; Amin, D.; AlRagi, N.; Alhatlani, B.; Binjomah, A.; Aleisa, K.; Dong, X.; Hiscox, J.A.; Aljabr, W. Molecular surveillance of influenza A virus in Saudi Arabia: Whole-genome sequencing and metagenomic approaches. Microbiol. Spectr. 2024, 12, e00665-24. [Google Scholar] [CrossRef] [PubMed]
- Nelson, M.I.; Simonsen, L.; Viboud, C.; Miller, M.A.; Taylor, J.; George, K.S.; Griesemer, S.B.; Ghedin, E.; Sengamalay, N.A.; Spiro, D.J. Stochastic processes are key determinants of short-term evolution in influenza a virus. PLoS Pathog. 2006, 2, e125, Erratum in PLoS Pathog. 2006, 2, e138.. [Google Scholar]
- Viboud, C.; Alonso, W.J.; Simonsen, L. Influenza in tropical regions. PLoS Med. 2006, 3, e89. [Google Scholar] [CrossRef] [PubMed]
- Nelson, M.I.; Simonsen, L.; Viboud, C.; Miller, M.A.; Holmes, E.C. Phylogenetic analysis reveals the global migration of seasonal influenza A viruses. PLoS Pathog. 2007, 3, e131. [Google Scholar] [CrossRef]
- Russell, C.A.; Jones, T.C.; Barr, I.G.; Cox, N.J.; Garten, R.J.; Gregory, V.; Gust, I.D.; Hampson, A.W.; Hay, A.J.; Hurt, A.C.; et al. The Global Circulation of Seasonal Influenza A (H3N2) Viruses. Science 2008, 320, 340–346. [Google Scholar] [CrossRef]
- Al-Dorzi, H.M.; Alsafwani, Z.A.; Alsalahi, E.; Aljulayfi, A.S.; Alshaer, R.; Alanazi, S.; Aldossari, M.A.; Alsahoo, D.A.; Khan, R. Patients with influenza admitted to a tertiary-care hospital in Riyadh between 2018 and 2022: Characteristics, outcomes and factors associated with ICU admission and mortality. BMC Pulm. Med. 2024, 24, 464. [Google Scholar] [CrossRef]
- Gupta, R.; Jung, E.; Brunak, S. Prediction of N-glycosylation sites in human proteins. In Pacific Symposium on Biocomputing 2004; World Scientific Publishing Co. Pte. Ltd.: Singapore, 2004; pp. 310–322. [Google Scholar]
- Julenius, K.; Mølgaard, A.; Gupta, R.; Brunak, S. Prediction, conservation analysis, and structural characterization of mammalian mucin-type O-glycosylation sites. Glycobiology 2005, 15, 153–164. [Google Scholar] [CrossRef]





| No. of Samples n (%) | Positive for IAV n (%) | Positive for | |||
|---|---|---|---|---|---|
| A(H1N1) pdm09 n (%) | A/H3N2 n (%) | ||||
| Total | 380 | 65 (17.11) | 30 (7.89) | 35 (9.21) | |
| Season | 2020/21 | 120 (31.57) | 14 (11.67) | 6 (5.00) | 8 (6.67) |
| 2021/22 | 130 (34.21) | 17(14.17) | 6 (4.62) | 11 (8.46) | |
| 2022/23 | 130 (34.21) | 34 (26.15) | 18 (13.84) | 16 (12.30) | |
| Gender | Male | 170 (44.74) | 44 (25.88) a | 16 (9.41) a | 28 (16.47) a |
| Female | 210 (55.26) | 21 (10.00) | 14 (6.67) | 7 (3.33) | |
| Age in years | 0–4 | 95 (20.00) | 27 (28.42) b | 13 (13.68) b | 14 (14.75) b |
| 5–14 | 110 (28.95) | 19 (17.27) | 7 (6.35) | 12 (10.91) | |
| 15–64 | 120 (31.57) | 9 (7.50) | 4 (3.33) | 5 (4.16) | |
| ≥65 | 55 (14.48) | 10 (18.18) | 6 (10.91) | 4 (7.27) | |
| Symptoms or sign | Fever >°C | 49 (75.38) | 21 (70.00) | 28 (00.00) | |
| Cough | 55 (84.62) | 23 (76.67) | 32 (91.43) | ||
| Nasal congestion | 60 (92.31) | 25 (83.33) | 35 (100.00) | ||
| Weakness | 40 (61.54) | 13 (43.33) | 27 (77.14) | ||
| Sore throat | 41 (63.08) | 12 (40.00) | 29 (82.86) | ||
| Headache | 60 (92.31) | 27 (90.00) | 33 (94.83) | ||
| Myalgia | 54 (83.08) | 21 (70.00) | 33 (94.83) | ||
| 2020/21 | 2021/22 | 2022/23 | ||||||||||
|---|---|---|---|---|---|---|---|---|---|---|---|---|
| No. of Samples n (%) | IAV n (%) | A(H1N1) pdm09 n (%) | A(H3N2) n (%) | No. of Samples n (%) | IAV n (%) | A(H1N1) pdm09 n (%) | A(H3N2) n (%) | No. of Samples n (%) | IAV n (%) | A(H1N1) pdm09 n (%) | A(H3N2) n (%) | |
| Total | 120 | 14 (11.67) | 6 (5.00) | 8 (6.67) | 130 | 17 (13.07) | 6 (4.62) | 11 (8.46) | 130 | 34 (26.15) | 18 (13.84) | 16 (12.31) |
| 0–4 years | 32 | 1 (3.13) | 1 (3.13) | 0 (0.00) | 35 | 6 (17.14) | 2 (5.71) | 4 (11.43) | 28 | 20 (71.42) * | 10 (35.71) * | 10 (35.71) * |
| 5–14 years | 35 | 7 (20.00) * | 3 (8.57) | 4 (11.43) | 40 | 6 (15.00) | 2 (5.00) | 4 (10.00) | 35 | 6 (17.14) | 2 (5.71) | 4 (11.43) * |
| 15–64 years | 43 | 2 (4.65) | 1 (2.32) | 1 (2.32) | 37 | 3 (8.11) | 1 (2.70) | 2 (5.41) | 40 | 4 (10.00) | 2 (5.00) | 2 (5.00) |
| ≥65 years | 10 | 4 (40.00) | 1 (10.00) | 3 (30.00) | 18 | 2 (11.11) | 1 (5.56) | 1 (5.56) | 27 | 4 (14.82) | 4 (14.82) | 0 (0.00) |
Disclaimer/Publisher’s Note: The statements, opinions and data contained in all publications are solely those of the individual author(s) and contributor(s) and not of MDPI and/or the editor(s). MDPI and/or the editor(s) disclaim responsibility for any injury to people or property resulting from any ideas, methods, instructions or products referred to in the content. |
© 2026 by the authors. Licensee MDPI, Basel, Switzerland. This article is an open access article distributed under the terms and conditions of the Creative Commons Attribution (CC BY) license.
Share and Cite
Aljowaie, R.M.; Aziz, I.M.; Farrag, M.A.; Almuqrin, A.M.; Almajhdi, F.N. Molecular Surveillance, Evolution, and Vaccine Strain Match of the HA and NA Genes of 2009 H1N1 Pandemic Virus Circulating in Riyadh, Saudi Arabia. Int. J. Mol. Sci. 2026, 27, 1412. https://doi.org/10.3390/ijms27031412
Aljowaie RM, Aziz IM, Farrag MA, Almuqrin AM, Almajhdi FN. Molecular Surveillance, Evolution, and Vaccine Strain Match of the HA and NA Genes of 2009 H1N1 Pandemic Virus Circulating in Riyadh, Saudi Arabia. International Journal of Molecular Sciences. 2026; 27(3):1412. https://doi.org/10.3390/ijms27031412
Chicago/Turabian StyleAljowaie, Reem M., Ibrahim M. Aziz, Mohamed A. Farrag, Abdulaziz M. Almuqrin, and Fahad N. Almajhdi. 2026. "Molecular Surveillance, Evolution, and Vaccine Strain Match of the HA and NA Genes of 2009 H1N1 Pandemic Virus Circulating in Riyadh, Saudi Arabia" International Journal of Molecular Sciences 27, no. 3: 1412. https://doi.org/10.3390/ijms27031412
APA StyleAljowaie, R. M., Aziz, I. M., Farrag, M. A., Almuqrin, A. M., & Almajhdi, F. N. (2026). Molecular Surveillance, Evolution, and Vaccine Strain Match of the HA and NA Genes of 2009 H1N1 Pandemic Virus Circulating in Riyadh, Saudi Arabia. International Journal of Molecular Sciences, 27(3), 1412. https://doi.org/10.3390/ijms27031412

