Identification of Key Bioactive Compounds of Medicine–Food Homologous Substances and Their Multi-Target Intervention Effects in Osteosarcoma Treatment
Abstract
1. Introduction
2. Results
2.1. Obtaining and Analyzing the Transcriptome DEGs
2.2. Total of 11 Core Bioactive Compounds Were Determined

2.3. MFH-Derived Bioactive Compounds Demonstrated Multi-Target Regulatory Effects with Therapeutic Potential for OS
2.4. Molecular Docking Validated Strong Binding Affinities of Key Targets with MFH-Derived Compounds
2.5. MD Simulations Demonstrated Stable Complex Formation with Differential Interaction Forces
2.6. Key Target Genes Function in Coordinated Networks Regulating Calcium Signaling and Lipid Metabolism in OS
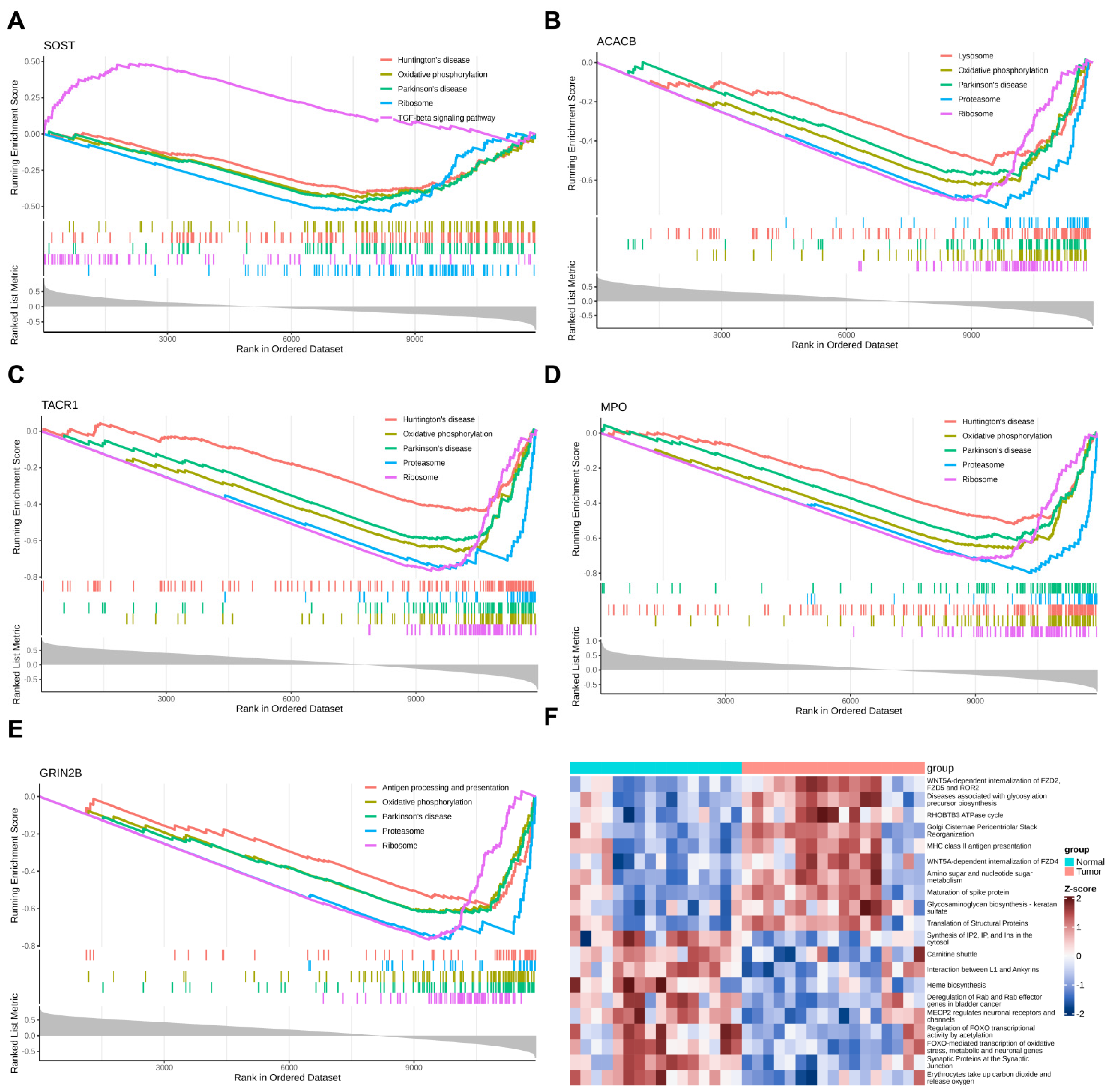
2.7. GSEA Revealed Shared Core Pathways and Target-Specific Specializations of Five Key Target Genes
2.8. GSVA Revealed Widespread Pathway Dysregulation Underlying Metabolic and Signaling Alterations in OS
2.9. Immune Infiltration Profiling Uncovered Altered Immune Cell Populations and Gene-Immune Correlations in OS
2.10. The lncRNA-miRNA-mRNA Network Highlighted Uneven Post-Transcriptional Control of Five Key Target Genes
2.11. Ellagic Acid Inhibits the Proliferation, Migration of 143B Cell
2.12. Effect of Ellagic Acid on mRNA Expression of Core Target
3. Discussion
4. Materials and Methods
4.1. Data Acquisition
4.2. Differential Expression Analysis
4.3. Functional Enrichment and Protein–Protein Interaction (PPI) Analysis
4.4. Identification of Bioactive Compounds from 106 Medicine–Food Homologous (MFH) Substances
4.5. Prediction of Candidate Interactions
4.6. Drug-likeness and Toxicity Evaluation
4.7. Identification of Key Target Genes and Bioactive Compounds
4.8. Molecular Docking
4.9. Molecular Dynamics (MD) Simulation
4.10. Chromosomal Mapping, Correlation, and Functional Network Analyses of Key Target Genes
4.11. Gene Set Enrichment Analysis (GSEA) and Gene Set Variation Analysis (GSVA)
4.12. Immune Infiltration Analysis
4.13. Construction of Long Non-Coding RNA (lncRNA)-microRNA (miRNA)-mRNA Regulatory Network
4.14. Materials and Culture of 143B Cells
4.15. Wound Healing Assays
4.16. Quantitative Real-Time Polymerase Chain Reaction (qRT-PCR) Assay
4.17. Statistical Analysis
5. Conclusions
Supplementary Materials
Author Contributions
Funding
Institutional Review Board Statement
Informed Consent Statement
Data Availability Statement
Acknowledgments
Conflicts of Interest
Abbreviations
| OS | Osteosarcoma |
| MFH | Medicine–food homologous |
| DEGs | Differentially expressed genes |
| qRT-PCR | Quantitative real-time polymerase chain reaction |
| GSEA | Gene set enrichment analysis |
| GSVA | Gene set variation analysis |
| PPI | Protein–protein interaction |
| GPX4 | Glutathione peroxidase 4 |
| Nrf2 | Nuclear factor erythroid 2-related factor 2 |
| NMDA | N-methyl-D-aspartate |
| DCs | Dendritic cells |
| Th1 cells | Type 1 T helper cells |
| NKT cells | Natural killer T cells |
| MAPK | Mitogen-activated protein kinase |
| PI3K/Akt | Phosphatidylinositol 3-kinase/Protein kinase B |
| ECM | Extracellular matrix |
References
- Yu, S.; Yao, X. Advances on immunotherapy for osteosarcoma. Mol. Cancer 2024, 23, 192. [Google Scholar] [CrossRef]
- Espejo Valle-Inclan, J.; De Noon, S.; Trevers, K.; Elrick, H.; van Belzen, I.; Zumalave, S.; Sauer, C.M.; Tanguy, M.; Butters, T.; Muyas, F.; et al. Ongoing chromothripsis underpins osteosarcoma genome complexity and clonal evolution. Cell 2025, 188, 352–370.e322. [Google Scholar] [CrossRef] [PubMed]
- Sun, Y.; Zhang, C.; Fang, Q.; Zhang, W.; Liu, W. Abnormal signal pathways and tumor heterogeneity in osteosarcoma. J. Transl. Med. 2023, 21, 99. [Google Scholar] [CrossRef] [PubMed]
- Chen, C.; Xie, L.; Ren, T.; Huang, Y.; Xu, J.; Guo, W. Immunotherapy for osteosarcoma: Fundamental mechanism, rationale, and recent breakthroughs. Cancer Lett. 2021, 500, 1–10. [Google Scholar] [CrossRef]
- Jiang, Y.; Li, F.; Gao, B.; Ma, M.; Chen, M.; Wu, Y.; Zhang, W.; Sun, Y.; Liu, S.; Shen, H. KDM6B-mediated histone demethylation of LDHA promotes lung metastasis of osteosarcoma. Theranostics 2021, 11, 3868–3881. [Google Scholar] [CrossRef] [PubMed]
- Papakonstantinou, E.; Stamatopoulos, A.; Athanasiadis, D.I.; Kenanidis, E.; Potoupnis, M.; Haidich, A.B.; Tsiridis, E. Limb-salvage surgery offers better five-year survival rate than amputation in patients with limb osteosarcoma treated with neoadjuvant chemotherapy. A systematic review and meta-analysis. J. Bone Oncol. 2020, 25, 100319. [Google Scholar] [CrossRef]
- Belayneh, R.; Fourman, M.S.; Bhogal, S.; Weiss, K.R. Update on Osteosarcoma. Curr. Oncol. Rep. 2021, 23, 71. [Google Scholar] [CrossRef]
- Rubio-San-Simón, A.; Wilson, W.; Sironi, G.; le Deley, M.C.; Palmerini, E.; Gaspar, N.; Piperno-Neumann, S.; Hecker-Nolting, S.; Strauss, S.; van Ewijk, R.; et al. Prognostic factors in patients with relapsed high-grade osteosarcoma: A systematic review. Br. J. Cancer 2025, 133, 1020–1028. [Google Scholar] [CrossRef]
- Shoaib, Z.; Fan, T.M.; Irudayaraj, J.M.K. Osteosarcoma mechanobiology and therapeutic targets. Br. J. Pharmacol. 2022, 179, 201–217. [Google Scholar] [CrossRef]
- Robinson, M.J.; Davis, E.J. Neoadjuvant Chemotherapy for Adults with Osteogenic Sarcoma. Curr. Treat. Options Oncol. 2024, 25, 1366–1373. [Google Scholar] [CrossRef]
- Niu, J.; Yan, T.; Guo, W.; Wang, W.; Ren, T.; Huang, Y.; Zhao, Z.; Yu, Y.; Chen, C.; Huang, Q.; et al. The COPS3-FOXO3 positive feedback loop regulates autophagy to promote cisplatin resistance in osteosarcoma. Autophagy 2023, 19, 1693–1710. [Google Scholar] [CrossRef] [PubMed]
- He, M.; Wang, Y.; Xie, J.; Pu, J.; Shen, Z.; Wang, A.; Li, T.; Wang, T.; Li, G.; Liu, Y.; et al. M7G modification of FTH1 and pri-miR-26a regulates ferroptosis and chemotherapy resistance in osteosarcoma. Oncogene 2024, 43, 341–353, Erratum in Oncogene 2024, 43, 1316. [Google Scholar] [CrossRef] [PubMed]
- Yahiro, K.; Matsumoto, Y. Immunotherapy for osteosarcoma. Hum. Vaccines Immunother. 2021, 17, 1294–1295. [Google Scholar] [CrossRef] [PubMed]
- Gupta, D.; Martinez, D.C.; Puertas-Mejía, M.A.; Hearnden, V.L.; Reilly, G.C. The Effects of Fucoidan Derived from Sargassum filipendula and Fucus vesiculosus on the Survival and Mineralisation of Osteogenic Progenitors. Int. J. Mol. Sci. 2024, 25, 2085. [Google Scholar] [CrossRef]
- Li, S.; Zhang, H.; Liu, J.; Shang, G. Targeted therapy for osteosarcoma: A review. J. Cancer Res. Clin. Oncol. 2023, 149, 6785–6797. [Google Scholar] [CrossRef]
- Wang, Y.; Qin, D.; Gao, Y.; Zhang, Y.; Liu, Y.; Huang, L. Identification of therapeutic targets for osteosarcoma by integrating single-cell RNA sequencing and network pharmacology. Front. Pharmacol. 2022, 13, 1098800. [Google Scholar] [CrossRef]
- Celik, B.; Cicek, K.; Leal, A.F.; Tomatsu, S. Regulation of Molecular Targets in Osteosarcoma Treatment. Int. J. Mol. Sci. 2022, 23, 12583. [Google Scholar] [CrossRef]
- Wang, L.; Zhu, X.; Liu, H.; Sun, B. Medicine and food homology substances: A review of bioactive ingredients, pharmacological effects and applications. Food Chem. 2025, 463, 141111. [Google Scholar] [CrossRef]
- Ma, A.; Zou, F.; Zhang, R.; Zhao, X. The effects and underlying mechanisms of medicine and food homologous flowers on the prevention and treatment of related diseases. J. Food Biochem. 2022, 46, e14430. [Google Scholar] [CrossRef]
- Chen, L.; Deng, Y.; Hu, J.; Gong, X. Nephroprotective effects of substances of medicine food homology and traditional Chinese medicine phytochemicals against acute kidney injury. Front. Pharmacol. 2025, 16, 1539886. [Google Scholar] [CrossRef]
- Pandey, P.; Lakhanpal, S.; Mahmood, D.; Kang, H.N.; Kim, B.; Kang, S.; Choi, J.; Choi, M.; Pandey, S.; Bhat, M.; et al. An updated review summarizing the anticancer potential of flavonoids via targeting NF-kB pathway. Front. Pharmacol. 2024, 15, 1513422. [Google Scholar] [CrossRef] [PubMed]
- Song, P.; Song, F.; Shao, T.; Wang, P.; Li, R.; Chen, Z.S.; Zhang, Z.; Xue, G. Natural products: Promising therapeutics for targeting regulatory immune cells in the tumor microenvironment. Front. Pharmacol. 2024, 15, 1481850. [Google Scholar] [CrossRef]
- Guo, R.; Chen, M.; Ding, Y.; Yang, P.; Wang, M.; Zhang, H.; He, Y.; Ma, H. Polysaccharides as Potential Anti-tumor Biomacromolecules -A Review. Front. Nutr. 2022, 9, 838179. [Google Scholar] [CrossRef] [PubMed]
- Luo, Y.; Yin, S.; Lu, J.; Zhou, S.; Shao, Y.; Bao, X.; Wang, T.; Qiu, Y.; Yu, H. Tumor microenvironment: A prospective target of natural alkaloids for cancer treatment. Cancer Cell Int. 2021, 21, 386. [Google Scholar] [CrossRef] [PubMed]
- Pang, H.; Wu, T.; Peng, Z.; Tan, Q.; Peng, X.; Zhan, Z.; Song, L.; Wei, B. Baicalin induces apoptosis and autophagy in human osteosarcoma cells by increasing ROS to inhibit PI3K/Akt/mTOR, ERK1/2 and β-catenin signaling pathways. J. Bone Oncol. 2022, 33, 100415. [Google Scholar] [CrossRef]
- Zughaibi, T.A.; Suhail, M.; Tarique, M.; Tabrez, S. Targeting PI3K/Akt/mTOR Pathway by Different Flavonoids: A Cancer Chemopreventive Approach. Int. J. Mol. Sci. 2021, 22, 12455. [Google Scholar] [CrossRef]
- Mazurakova, A.; Koklesova, L.; Csizmár, S.H.; Samec, M.; Brockmueller, A.; Šudomová, M.; Biringer, K.; Kudela, E.; Pec, M.; Samuel, S.M.; et al. Significance of flavonoids targeting PI3K/Akt/HIF-1α signaling pathway in therapy-resistant cancer cells—A potential contribution to the predictive, preventive, and personalized medicine. J. Adv. Res. 2024, 55, 103–118. [Google Scholar] [CrossRef]
- Zhou, Z.; Nan, Y.; Li, X.; Ma, P.; Du, Y.; Chen, G.; Ning, N.; Huang, S.; Gu, Q.; Li, W.; et al. Hawthorn with “homology of medicine and food”: A review of anticancer effects and mechanisms. Front. Pharmacol. 2024, 15, 1384189. [Google Scholar] [CrossRef]
- Jiang, Y.; Wang, J.; Sun, M.; Zuo, D.; Wang, H.; Shen, J.; Jiang, W.; Mu, H.; Ma, X.; Yin, F.; et al. Multi-omics analysis identifies osteosarcoma subtypes with distinct prognosis indicating stratified treatment. Nat. Commun. 2022, 13, 7207. [Google Scholar] [CrossRef]
- Heymann, M.F.; Schiavone, K.; Heymann, D. Bone sarcomas in the immunotherapy era. Br. J. Pharmacol. 2021, 178, 1955–1972. [Google Scholar] [CrossRef]
- Maleki Dana, P.; Sadoughi, F.; Asemi, Z.; Yousefi, B. Anti-cancer properties of quercetin in osteosarcoma. Cancer Cell Int. 2021, 21, 349. [Google Scholar] [CrossRef] [PubMed]
- Huang, R.; Xu, M.; Guo, W.; Cheng, M.; Dong, R.; Tu, J.; Xu, S.; Zou, C. Network pharmacology and experimental verification-based strategy for exploring the mechanisms of luteolin in the treatment of osteosarcoma. Cancer Cell Int. 2023, 23, 213. [Google Scholar] [CrossRef] [PubMed]
- Wen, R.J.; Dong, X.; Zhuang, H.W.; Pang, F.X.; Ding, S.C.; Li, N.; Mai, Y.X.; Zhou, S.T.; Wang, J.Y.; Zhang, J.F. Baicalin induces ferroptosis in osteosarcomas through a novel Nrf2/xCT/GPX4 regulatory axis. Phytomedicine 2023, 116, 154881. [Google Scholar] [CrossRef] [PubMed]
- Yu, Y.; Li, K.; Peng, Y.; Zhang, Z.; Pu, F.; Shao, Z.; Wu, W. Tumor microenvironment in osteosarcoma: From cellular mechanism to clinical therapy. Genes Dis. 2025, 12, 101569. [Google Scholar] [CrossRef]
- Ma, Q.; Li, X.; Wang, H.; Xu, S.; Que, Y.; He, P.; Yang, R.; Wang, Q.; Hu, Y. HOXB5 promotes the progression and metastasis of osteosarcoma cells by activating the JAK2/STAT3 signalling pathway. Heliyon 2024, 10, e30445. [Google Scholar] [CrossRef]
- Zeng, J.; Peng, Y.; Wang, D.; Ayesha, K.; Chen, S. The interaction between osteosarcoma and other cells in the bone microenvironment: From mechanism to clinical applications. Front. Cell Dev. Biol. 2023, 11, 1123065. [Google Scholar] [CrossRef]
- Tian, H.; Cao, J.; Li, B.; Nice, E.C.; Mao, H.; Zhang, Y.; Huang, C. Managing the immune microenvironment of osteosarcoma: The outlook for osteosarcoma treatment. Bone Res. 2023, 11, 11. [Google Scholar] [CrossRef]
- Liang, H.; Cui, M.; Tu, J.; Chen, X. Advancements in osteosarcoma management: Integrating immune microenvironment insights with immunotherapeutic strategies. Front. Cell Dev. Biol. 2024, 12, 1394339. [Google Scholar] [CrossRef]
- Liu, Y.; Lin, Y.; Liao, S.; Feng, W.; Liu, J.; Luo, X.; Wei, Q.; Tang, H. Single-cell RNA sequencing reveals the immune microenvironment landscape of osteosarcoma before and after chemotherapy. Heliyon 2024, 10, e23601. [Google Scholar] [CrossRef]
- Gao, Y.; Chen, N.; Fu, Z.; Zhang, Q. Progress of Wnt Signaling Pathway in Osteoporosis. Biomolecules 2023, 13, 483. [Google Scholar] [CrossRef]
- Chen, M.; Li, W.; Lei, L.; Zhang, L. Role of SOST in Response to Mechanical Stimulation in Bone and Extraosseous Organs. Biomolecules 2025, 15, 856. [Google Scholar] [CrossRef]
- Dreyer, T.J.; Keen, J.A.; Wells, L.M.; Roberts, S.J. Novel insights on the effect of sclerostin on bone and other organs. J. Endocrinol. 2023, 257, e220209. [Google Scholar] [CrossRef] [PubMed]
- Hong, H.J.; Shao, Y.; Zhang, S.; Yang, G.; Jia, H.; Yang, X.; Huang, L.; Li, S.; Aikemu, B.; Zhang, L.; et al. ACACB is a novel metabolism-related biomarker in the prediction of response to cetuximab therapy inmetastatic colorectal cancer. Acta Biochim. Biophys. Sin. 2022, 54, 1671–1683. [Google Scholar] [CrossRef] [PubMed]
- Padmanaban, V.; Keller, I.; Seltzer, E.S.; Ostendorf, B.N.; Kerner, Z.; Tavazoie, S.F. Neuronal substance P drives metastasis through an extracellular RNA-TLR7 axis. Nature 2024, 633, 207–215. [Google Scholar] [CrossRef] [PubMed]
- Muñoz, M.F.; Argüelles, S.; Rosso, M.; Medina, R.; Coveñas, R.; Ayala, A.; Muñoz, M. The Neurokinin-1 Receptor Is Essential for the Viability of Human Glioma Cells: A Possible Target for Treating Glioblastoma. BioMed Res. Int. 2022, 2022, 6291504. [Google Scholar] [CrossRef]
- Zhang, X.W.; Li, L.; Hu, W.Q.; Hu, M.N.; Tao, Y.; Hu, H.; Miao, X.K.; Yang, W.L.; Zhu, Q.; Mou, L.Y. Neurokinin-1 receptor promotes non-small cell lung cancer progression through transactivation of EGFR. Cell Death Dis. 2022, 13, 41, Erratum in Cell Death Dis. 2025, 16, 846. [Google Scholar] [CrossRef]
- Korinek, M.; Candelas Serra, M.; Abdel Rahman, F.; Dobrovolski, M.; Kuchtiak, V.; Abramova, V.; Fili, K.; Tomovic, E.; Hrcka Krausova, B.; Krusek, J.; et al. Disease-Associated Variants in GRIN1, GRIN2A and GRIN2B genes: Insights into NMDA Receptor Structure, Function, and Pathophysiology. Physiol. Res. 2024, 73, S413–S434. [Google Scholar] [CrossRef]
- Datta, D.; Yang, S.; Joyce, M.K.P.; Woo, E.; McCarroll, S.A.; Gonzalez-Burgos, G.; Perone, I.; Uchendu, S.; Ling, E.; Goldman, M.; et al. Key Roles of CACNA1C/Cav1.2 and CALB1/Calbindin in Prefrontal Neurons Altered in Cognitive Disorders. JAMA Psychiatry 2024, 81, 870–881. [Google Scholar] [CrossRef]
- Yang, S.; Shen, T.; Yu, M.; Wu, T.; Qian, L.; Liu, W.; Wang, T.; Huang, X. NHE7 drives endometrial cancer progression by delaying senescence through cAMP/CREB/GRIN2B axis-mediated Ca2+ influx. Commun. Biol. 2025, 8, 877. [Google Scholar] [CrossRef]
- Tajima, N.; Simorowski, N.; Yovanno, R.A.; Regan, M.C.; Michalski, K.; Gómez, R.; Lau, A.Y.; Furukawa, H. Development and characterization of functional antibodies targeting NMDA receptors. Nat. Commun. 2022, 13, 923. [Google Scholar] [CrossRef]
- Lockhart, J.S.; Sumagin, R. Non-Canonical Functions of Myeloperoxidase in Immune Regulation, Tissue Inflammation and Cancer. Int. J. Mol. Sci. 2022, 23, 12250. [Google Scholar] [CrossRef]
- Valadez-Cosmes, P.; Raftopoulou, S.; Mihalic, Z.N.; Marsche, G.; Kargl, J. Myeloperoxidase: Growing importance in cancer pathogenesis and potential drug target. Pharmacol. Ther. 2022, 236, 108052. [Google Scholar] [CrossRef]
- Čižmáriková, M.; Michalková, R.; Mirossay, L.; Mojžišová, G.; Zigová, M.; Bardelčíková, A.; Mojžiš, J. Ellagic Acid and Cancer Hallmarks: Insights from Experimental Evidence. Biomolecules 2023, 13, 1653. [Google Scholar] [CrossRef] [PubMed]
- Chauhan, A.; Yadav, M.; Chauhan, R.; Basniwal, R.K.; Pathak, V.M.; Ranjan, A.; Kapardar, R.K.; Srivastav, R.; Tuli, H.S.; Ramniwas, S.; et al. Exploring the Potential of Ellagic Acid in Gastrointestinal Cancer Prevention: Recent Advances and Future Directions. Oncol. Ther. 2024, 12, 685–699. [Google Scholar] [CrossRef] [PubMed]
- Lu, G.; Wang, X.; Cheng, M.; Wang, S.; Ma, K. The multifaceted mechanisms of ellagic acid in the treatment of tumors: State-of-the-art. Biomed. Pharmacother. 2023, 165, 115132. [Google Scholar] [CrossRef] [PubMed]
- You, Z.; Lei, Y.; Yang, Y.; Zhou, Z.; Chao, X.; Ju, K.; Wang, S.; Li, Y. Therapeutic target genes and regulatory networks of gallic acid in cervical cancer. Front. Genet. 2024, 15, 1508869. [Google Scholar] [CrossRef]
- Harwansh, R.K.; Deshmukh, R.; Shukla, V.P.; Khunt, D.; Prajapati, B.G.; Rashid, S.; Ali, N.; Elossaily, G.M.; Suryawanshi, V.K.; Kumar, A. Recent Advancements in Gallic Acid-Based Drug Delivery: Applications, Clinical Trials, and Future Directions. Pharmaceutics 2024, 16, 1202. [Google Scholar] [CrossRef]
- Yang, J.S.; Chou, C.H.; Hsieh, Y.H.; Lu, P.W.; Lin, Y.C.; Yang, S.F.; Lu, K.H. Morin inhibits osteosarcoma migration and invasion by suppressing urokinase plasminogen activator through a signal transducer and an activator of transcription 3. Environ. Toxicol. 2024, 39, 2024–2031. [Google Scholar] [CrossRef]
- Javed, Z.; Khan, K.; Herrera-Bravo, J.; Naeem, S.; Iqbal, M.J.; Raza, Q.; Sadia, H.; Raza, S.; Bhinder, M.; Calina, D.; et al. Myricetin: Targeting signaling networks in cancer and its implication in chemotherapy. Cancer Cell Int. 2022, 22, 239. [Google Scholar] [CrossRef]
- Ouyang, Y.; Li, J.; Chen, X.; Fu, X.; Sun, S.; Wu, Q. Chalcone Derivatives: Role in Anticancer Therapy. Biomolecules 2021, 11, 894. [Google Scholar] [CrossRef]
- Yang, J.; Lv, J.; Cheng, S.; Jing, T.; Meng, T.; Huo, D.; Ma, X.; Wen, R. Recent Progresses in Chalcone Derivatives as Potential Anticancer Agents. Anti-Cancer Agents Med. Chem. 2023, 23, 1265–1283. [Google Scholar] [CrossRef] [PubMed]
- Lee, S.H.; Lee, H.; Kwon, Y.J.; Kim, S.K.; Seo, E.B.; Sohn, J.O.; Kim, B.H.; Park, J.Y.; Ye, S.K. Chalcone-9: A novel inhibitor of the JAK-STAT pathway with potent anti-cancer effects in triple-negative breast cancer cells. Pharmacol. Rep. 2025, 77, 761–774. [Google Scholar] [CrossRef] [PubMed]
- Khan, S.; Ullah, M.W.; Siddique, R.; Liu, Y.; Ullah, I.; Xue, M.; Yang, G.; Hou, H. Catechins-Modified Selenium-Doped Hydroxyapatite Nanomaterials for Improved Osteosarcoma Therapy Through Generation of Reactive Oxygen Species. Front. Oncol. 2019, 9, 499. [Google Scholar] [CrossRef] [PubMed]
- Huang, Y.J.; Wang, K.L.; Chen, H.Y.; Chiang, Y.F.; Hsia, S.M. Protective Effects of Epigallocatechin Gallate (EGCG) on Endometrial, Breast, and Ovarian Cancers. Biomolecules 2020, 10, 1481. [Google Scholar] [CrossRef]
- Negri, A.; Naponelli, V.; Rizzi, F.; Bettuzzi, S. Molecular Targets of Epigallocatechin-Gallate (EGCG): A Special Focus on Signal Transduction and Cancer. Nutrients 2018, 10, 1936. [Google Scholar] [CrossRef]
- Maleki Dana, P.; Sadoughi, F.; Asemi, Z.; Yousefi, B. The role of polyphenols in overcoming cancer drug resistance: A comprehensive review. Cell. Mol. Biol. Lett. 2022, 27, 1. [Google Scholar] [CrossRef]
- Cui, J.; Chen, H.; Chen, Y.; Zhou, B.; Huang, C.; Wang, P.; Gong, P.; Fan, Z.; Wang, L. Licoisoflavone A inhibits colorectal cancer cell proliferation through targeting CDK2-Cyclin E1 axis-mediated cell cycle transition. Biochem. Pharmacol. 2025, 240, 117124. [Google Scholar] [CrossRef]
- Fan, Q.; He, Y.; Liu, J.; Liu, Q.; Wu, Y.; Chen, Y.; Dou, Q.; Shi, J.; Kong, Q.; Ou, Y.; et al. Large Language Model-Assisted Genotoxic Metal-Phenolic Nanoplatform for Osteosarcoma Therapy. Small 2025, 21, e2403044. [Google Scholar] [CrossRef]
- Wang, X.; Beckham, T.H.; Morris, J.C.; Chen, F.; Gangemi, J.D. Bioactivities of gossypol, 6-methoxygossypol, and 6,6′-dimethoxygossypol. J. Agric. Food Chem. 2008, 56, 4393–4398. [Google Scholar] [CrossRef]
- Sun, Y.; Li, K.; Li, C.; Zhang, Y.; Zhao, D. Thermogel Delivers Oxaliplatin and Alendronate in situ for Synergistic Osteosarcoma Therapy. Front. Bioeng. Biotechnol. 2020, 8, 573962. [Google Scholar] [CrossRef]
- Li, Y.; Bai, X. Naringenin induces ferroptosis in osteosarcoma cells through the STAT3-MGST2 signaling pathway. J. Bone Oncol. 2025, 50, 100657. [Google Scholar] [CrossRef] [PubMed]
- Zhang, L.; Xu, X.; Jiang, T.; Wu, K.; Ding, C.; Liu, Z.; Zhang, X.; Yu, T.; Song, C. Citrus aurantium Naringenin Prevents Osteosarcoma Progression and Recurrence in the Patients Who Underwent Osteosarcoma Surgery by Improving Antioxidant Capability. Oxidative Med. Cell. Longev. 2018, 2018, 8713263. [Google Scholar] [CrossRef] [PubMed]
- Zhang, R.; Asikaer, A.; Chen, Q.; Wang, F.; Lan, J.; Liu, Y.; Hu, L.; Zhao, H.; Duan, H. Network pharmacology and in vitro experimental verification unveil glycyrrhizin from glycyrrhiza glabra alleviates acute pancreatitis via modulation of MAPK and STAT3 signaling pathways. BMC Complement. Med. Ther. 2024, 24, 58. [Google Scholar] [CrossRef] [PubMed]
- Zhang, Y.; Sheng, Z.; Xiao, J.; Li, Y.; Huang, J.; Jia, J.; Zeng, X.; Li, L. Advances in the roles of glycyrrhizic acid in cancer therapy. Front. Pharmacol. 2023, 14, 1265172, Corrigendum in Front. Pharmacol. 2023, 14, 1345663. [Google Scholar] [CrossRef]
- Chan, E.W.C.; Wong, S.K.; Tangah, J.; Inoue, T.; Chan, H.T. Phenolic constituents and anticancer properties of Morus alba (white mulberry) leaves. J. Integr. Med. 2020, 18, 189–195. [Google Scholar] [CrossRef]
- Hu, X.; Li, J.; Yu, L.; Ifejola, J.; Guo, Y.; Zhang, D.; Khosravi, Z.; Zhang, K.; Cui, H. Screening of anti-melanoma compounds from Morus alba L.: Sanggenon C promotes melanoma cell apoptosis by disrupting intracellular Ca2+ homeostasis. J. Ethnopharmacol. 2024, 324, 117759. [Google Scholar] [CrossRef]
- Li, W.; Wu, Z.; Xia, Y.; Tan, J.; Zhao, H.; Chen, S.; Li, Y.; Tang, H.; Wang, G.; Zhang, Y. Antiviral and Antioxidant Components from the Fruits of Illicium verum Hook.f. (Chinese Star Anise). J. Agric. Food Chem. 2022, 70, 3697–3707. [Google Scholar] [CrossRef]
- Martinotti, S.; Bonsignore, G.; Ranzato, E. Understanding the Anticancer Properties of Honey. Int. J. Mol. Sci. 2024, 25, 11724. [Google Scholar] [CrossRef]
- Masad, R.J.; Haneefa, S.M.; Mohamed, Y.A.; Al-Sbiei, A.; Bashir, G.; Fernandez-Cabezudo, M.J.; Al-Ramadi, B.K. The Immunomodulatory Effects of Honey and Associated Flavonoids in Cancer. Nutrients 2021, 13, 1269. [Google Scholar] [CrossRef]
- Noreen, S.; Tufail, T.; Mubashar, H.; Bader-Ul-Ain, H.; Hassan, A.; Zafar, A.; Aja, P.M.; Atoki, A.V. Antioxidant activity and phytochemical analysis of different varieties of barley (Hordeum vulgare L.) available in Pakistan. Front. Nutr. 2025, 12, 1618457. [Google Scholar] [CrossRef]
- Ulagesan, S.; Krishnan, S.; Nam, T.J.; Choi, Y.H. A Review of Bioactive Compounds in Oyster Shell and Tissues. Front. Bioeng. Biotechnol. 2022, 10, 913839. [Google Scholar] [CrossRef] [PubMed]
- Miao, L.; Wei, Q.H.; Wang, S.T.; Sun, P.; Zhang, H. Chemical constituents from Eupatorium fortunei and their anti-inflammatory evaluation by in silico and experimental approaches. Fitoterapia 2023, 171, 105700. [Google Scholar] [CrossRef] [PubMed]
- Zheng, J.; Wang, Q.; Chen, J.; Cai, G.; Zhang, Z.; Zou, H.; Zou, J.X.; Liu, Q.; Ji, S.; Shao, G.; et al. Tumor mitochondrial oxidative phosphorylation stimulated by the nuclear receptor RORγ represents an effective therapeutic opportunity in osteosarcoma. Cell Rep. Med. 2024, 5, 101519. [Google Scholar] [CrossRef] [PubMed]
- Song, J.; Yuan, X.; Piao, L.; Wang, J.; Wang, P.; Zhuang, M.; Liu, J.; Liu, Z. Cellular functions and molecular mechanisms of ubiquitination in osteosarcoma. Front. Oncol. 2022, 12, 1072701. [Google Scholar] [CrossRef]
- Shen, J.; Lai, Y.; Wu, Y.; Lin, X.; Zhang, C.; Liu, H. Ubiquitination in osteosarcoma: Unveiling the impact on cell biology and therapeutic strategies. Cancer Biol. Med. 2024, 21, 880–897. [Google Scholar] [CrossRef]
- Liu, D.; Peng, Y.; Li, X.; Zhu, Z.; Mi, Z.; Zhang, Z.; Fan, H. Comprehensive landscape of TGFβ-related signature in osteosarcoma for predicting prognosis, immune characteristics, and therapeutic response. J. Bone Oncol. 2023, 40, 100484. [Google Scholar] [CrossRef]
- Hsu, C.Y.; Alkhathami, A.G.; Ahmed, T.A.; Chandra, M.; Mohammed, J.S.; Malathi, H.; Sah, K.K.; Chauhan, A.S.; Iwadi, A.; Ali, A.F. Decoding the function of cancer-associated fibroblasts in osteosarcoma: Molecular pathways, therapeutic approaches and prognostic significance. Exp. Cell Res. 2025, 450, 114612. [Google Scholar] [CrossRef]
- Fuloria, S.; Yadav, G.; Menon, S.V.; Ali, H.; Pant, K.; Kaur, M.; Deorari, M.; Sekar, M.; Narain, K.; Kumar, S.; et al. Targeting the Wnt/β-catenin cascade in osteosarcoma: The potential of ncRNAs as biomarkers and therapeutics. Pathol. Res. Pract. 2024, 259, 155346. [Google Scholar] [CrossRef]
- Gonzalez-Gil, A.; Li, T.A.; Kim, J.; Schnaar, R.L. Human sialoglycan ligands for immune inhibitory Siglecs. Mol. Asp. Med. 2023, 90, 101110. [Google Scholar] [CrossRef]
- Fan, Q.; Wang, Y.; Cheng, J.; Pan, B.; Zang, X.; Liu, R.; Deng, Y. Single-cell RNA-seq reveals T cell exhaustion and immune response landscape in osteosarcoma. Front. Immunol. 2024, 15, 1362970. [Google Scholar] [CrossRef]
- Cheng, D.; Zhang, Z.; Liu, D.; Mi, Z.; Tao, W.; Fu, J.; Fan, H. Unraveling T cell exhaustion in the immune microenvironment of osteosarcoma via single-cell RNA transcriptome. Cancer Immunol. Immunother. 2024, 73, 35. [Google Scholar] [CrossRef]
- Hashimoto, K.; Nishimura, S.; Goto, K. PD-1/PD-L1 immune checkpoint in bone and soft tissue tumors (Review). Mol. Clin. Oncol. 2025, 22, 31. [Google Scholar] [CrossRef]
- Robinson, P.; Rosso, M.; Muñoz, M. Neurokinin-1 Receptor Antagonists as a Potential Novel Therapeutic Option for Osteosarcoma Patients. J. Clin. Med. 2023, 12, 2135. [Google Scholar] [CrossRef] [PubMed]
- Love, M.I.; Huber, W.; Anders, S. Moderated estimation of fold change and dispersion for RNA-seq data with DESeq2. Genome Biol. 2014, 15, 550. [Google Scholar] [CrossRef] [PubMed]
- Ito, K.; Murphy, D. Application of ggplot2 to Pharmacometric Graphics. CPT Pharmacomet. Syst. Pharmacol. 2013, 2, e79. [Google Scholar] [CrossRef] [PubMed]
- Gu, Z. Complex heatmap visualization. iMeta 2022, 1, e43. [Google Scholar] [CrossRef]
- Yu, G.; Wang, L.G.; Han, Y.; He, Q.Y. clusterProfiler: An R package for comparing biological themes among gene clusters. Omics A J. Integr. Biol. 2012, 16, 284–287. [Google Scholar] [CrossRef]
- Gu, Z.; Gu, L.; Eils, R.; Schlesner, M.; Brors, B. “Circlize” Implements and enhances circular visualization in R. Bioinformatics 2014, 30, 2811–2812. [Google Scholar] [CrossRef]
- Hadipour, H.; Li, Y.Y.; Sun, Y.; Deng, C.; Lac, L.; Davis, R.; Cardona, S.T.; Hu, P. GraphBAN: An inductive graph-based approach for enhanced prediction of compound-protein interactions. Nat. Commun. 2025, 16, 2541. [Google Scholar] [CrossRef]
- Shannon, P.; Markiel, A.; Ozier, O.; Baliga, N.S.; Wang, J.T.; Ramage, D.; Amin, N.; Schwikowski, B.; Ideker, T. Cytoscape: A software environment for integrated models of biomolecular interaction networks. Genome Res. 2003, 13, 2498–2504. [Google Scholar] [CrossRef]
- Meng, E.C.; Goddard, T.D.; Pettersen, E.F.; Couch, G.S.; Pearson, Z.J.; Morris, J.H.; Ferrin, T.E. UCSF ChimeraX: Tools for structure building and analysis. Protein Sci. Publ. Protein Soc. 2023, 32, e4792. [Google Scholar] [CrossRef]
- Van Der Spoel, D.; Lindahl, E.; Hess, B.; Groenhof, G.; Mark, A.E.; Berendsen, H.J. GROMACS: Fast, flexible, and free. J. Comput. Chem. 2005, 26, 1701–1718. [Google Scholar] [CrossRef] [PubMed]
- Orifjon, S.; Jammatov, J.; Sousa, C.; Barros, R.; Vasconcelos, O.; Rodrigues, P. Translation and Adaptation of the Adult Developmental Coordination Disorder/Dyspraxia Checklist (ADC) into Asian Uzbekistan. Sports 2023, 11, 135. [Google Scholar] [CrossRef] [PubMed]
- Wang, L.; Wang, D.; Yang, L.; Zeng, X.; Zhang, Q.; Liu, G.; Pan, Y. Cuproptosis related genes associated with Jab1 shapes tumor microenvironment and pharmacological profile in nasopharyngeal carcinoma. Front. Immunol. 2022, 13, 989286. [Google Scholar] [CrossRef]
- Hänzelmann, S.; Castelo, R.; Guinney, J. GSVA: Gene set variation analysis for microarray and RNA-seq data. BMC Bioinform. 2013, 14, 7. [Google Scholar] [CrossRef]
- Ritchie, M.E.; Phipson, B.; Wu, D.; Hu, Y.; Law, C.W.; Shi, W.; Smyth, G.K. limma powers differential expression analyses for RNA-sequencing and microarray studies. Nucleic Acids Res. 2015, 43, e47. [Google Scholar] [CrossRef]
- Lv, Y.; Wu, L.; Jian, H.; Zhang, C.; Lou, Y.; Kang, Y.; Hou, M.; Li, Z.; Li, X.; Sun, B.; et al. Identification and characterization of aging/senescence-induced genes in osteosarcoma and predicting clinical prognosis. Front. Immunol. 2022, 13, 997765. [Google Scholar] [CrossRef]
- Jiang, Y.C.; Xu, Q.T.; Wang, H.B.; Ren, S.Y.; Zhang, Y. A novel prognostic signature related to programmed cell death in osteosarcoma. Front. Immunol. 2024, 15, 1427661. [Google Scholar] [CrossRef]








| Molecule | MW | MLOGP | X.H.bond.acceptors | X.H.bond.donors | TPSA |
|---|---|---|---|---|---|
| 145857 | 306.7 | −0.18 | 5 | 0 | 87.41 |
| 24847992 | 383.2 | −3.32 | 11 | 5 | 230.99 |
| 5281855 | 302.19 | 0.14 | 8 | 4 | 141.34 |
| 16760409 | 338.22 | −1.4 | 10 | 6 | 159.8 |
| 890 | 660.04 | −7.36 | 24 | 12 | 459.42 |
| 135398667 | 412.19 | −2.95 | 12 | 5 | 225.94 |
| 21252321 | 683.7 | −6.13 | 16 | 11 | 295.29 |
| 44145386 | 580.58 | −1.34 | 13 | 5 | 174.99 |
| 65064 | 458.37 | −0.44 | 11 | 8 | 197.37 |
| 5280343 | 302.24 | −0.56 | 7 | 5 | 131.36 |
| 5281672 | 318.24 | −1.08 | 8 | 6 | 151.59 |
| 5281680 | 318.24 | −1.08 | 8 | 6 | 151.59 |
| 14515885 | 318.24 | −1.08 | 8 | 6 | 151.59 |
| 25201643 | 317.23 | −1.08 | 8 | 5 | 154.42 |
| 445642 | 808.01 | −0.05 | 13 | 4 | 198.59 |
| 341 | 322.22 | 0.02 | 9 | 6 | 164.75 |
| 375713 | 546.61 | 2.43 | 8 | 4 | 133.52 |
| 392443 | 354.35 | 1.28 | 6 | 3 | 96.22 |
| 440735 | 288.25 | 0.16 | 6 | 4 | 107.22 |
| 5281654 | 316.26 | −0.31 | 7 | 4 | 120.36 |
| 5281670 | 302.24 | −0.56 | 7 | 5 | 131.36 |
| 54711004 | 321.22 | 0.02 | 9 | 5 | 167.58 |
| 11267805 | 340.37 | 2.14 | 5 | 4 | 97.99 |
| 9064 | 290.27 | 0.24 | 6 | 5 | 110.38 |
| 31161 | 316.26 | −0.31 | 7 | 4 | 120.36 |
| 128853 | 303.24 | −0.22 | 7 | 6 | 134.52 |
| 128861 | 287.24 | 0.32 | 6 | 5 | 114.29 |
| 392442 | 354.35 | 1.28 | 6 | 3 | 96.22 |
| 5280445 | 286.24 | −0.03 | 6 | 4 | 111.13 |
| 5281789 | 354.35 | 1.09 | 6 | 4 | 111.13 |
| 11968812 | 286.24 | −0.03 | 6 | 4 | 111.13 |
| 102004869 | 887.02 | −2.35 | 18 | 10 | 276.14 |
| 5280965 | 887.02 | −2.35 | 18 | 10 | 276.14 |
| 439533 | 304.25 | −0.64 | 7 | 5 | 127.45 |
| PubChem CID | hERG_ADMElab | H.HT_ADMElab | Carcinogenicity_ADMElab | EC_ADMElab | Hepatotoxicity_ProTox | Cardiotoxicity_ProTox | Carcinogenicity_ProTox | Cytotoxicity_ProTox |
|---|---|---|---|---|---|---|---|---|
| 145857 | 0.1 | 0.036 | 0.786 | 0.058 | Inactive | Inactive | Inactive | Inactive |
| 24847992 | 0.03 | 0.18 | 0.026 | 0.215 | Inactive | Inactive | Inactive | Inactive |
| 5281855 | 0 | 0.144 | 0.314 | 0.009 | Inactive | Inactive | Active | Inactive |
| 16760409 | 0 | 0.144 | 0.314 | 0.009 | Inactive | Inactive | Inactive | Inactive |
| 135398667 | 0.014 | 0.227 | 0.364 | 0.003 | Inactive | Inactive | Inactive | Inactive |
| 439533 | 0.07 | 0.176 | 0.039 | 0.003 | Inactive | Inactive | Active | Inactive |
| 5280343 | 0.099 | 0.1 | 0.05 | 0.007 | Inactive | Inactive | Active | Inactive |
| 5281672 | 0.145 | 0.099 | 0.028 | 0.008 | Inactive | Inactive | Active | Inactive |
| 5281680 | 0.117 | 0.112 | 0.05 | 0.004 | Inactive | Inactive | Active | Inactive |
| 14515885 | 0.124 | 0.13 | 0.085 | 0.003 | Inactive | Inactive | Active | Inactive |
| 25201643 | 0.145 | 0.099 | 0.028 | 0.008 | Inactive | Inactive | Inactive | Inactive |
| 341 | 0.015 | 0.407 | 0.018 | 0.058 | Inactive | Inactive | Inactive | Inactive |
| 375713 | 0.002 | 0.004 | 0.019 | 0.003 | Inactive | Inactive | Inactive | Inactive |
| 392443 | 0.063 | 0.229 | 0.689 | 0.003 | Inactive | Inactive | Inactive | Inactive |
| 440735 | 0.045 | 0.112 | 0.395 | 0.005 | Inactive | Inactive | Active | Inactive |
| 5281654 | 0.061 | 0.064 | 0.047 | 0.007 | Inactive | Active | Inactive | Inactive |
| 5281670 | 0.157 | 0.067 | 0.035 | 0.009 | Inactive | Inactive | Inactive | Inactive |
| 54711004 | 0.015 | 0.407 | 0.018 | 0.058 | Inactive | Inactive | Inactive | Inactive |
| 11267805 | 0.044 | 0.38 | 0.431 | 0.004 | Inactive | Inactive | Inactive | Inactive |
| 9064 | 0.022 | 0.071 | 0.09 | 0.003 | Inactive | Inactive | Inactive | Inactive |
| 31161 | 0.09 | 0.058 | 0.092 | 0.004 | Inactive | Inactive | Active | Inactive |
| 128853 | 0.153 | 0.193 | 0.04 | 0.007 | Inactive | Inactive | Active | Inactive |
| 128861 | 0.085 | 0.165 | 0.069 | 0.008 | Inactive | Inactive | Active | Inactive |
| 392442 | 0.059 | 0.233 | 0.554 | 0.003 | Inactive | Inactive | Inactive | Inactive |
| 5280445 | 0.064 | 0.084 | 0.095 | 0.009 | Inactive | Inactive | Active | Inactive |
| 5281789 | 0.027 | 0.298 | 0.091 | 0.004 | Inactive | Inactive | Inactive | Inactive |
| 11968812 | 0.015 | 0.152 | 0.043 | 0.003 | Inactive | Inactive | Inactive | Active |
| Gene_Name | PubChem CID | DockScore (kcal/mol) |
|---|---|---|
| ACACB | 16760409 | −9.6 |
| GRIN2B | 375713 | −6.8 |
| MPO | 16760409 | −9.2 |
| SOST | 24847992 | −5.2 |
| TACR1 | 16760409 | −8.4 |
| Gene | Forward Primers (From 5′ to 3′) | Reverse Primers (From 5′ to 3′) |
|---|---|---|
| ACACB | AAGCGGCAGGAATAAAGTGATTT | ACTCTTGGTGATCGGCTTGG |
| GRIN2B | CAGGGTGTGCGAGGAAATCT | AGGATATGCATTCGGACGCC |
| MPO | GATGTGCAACAACAGACGCA | GAAGCCGTCCTCATACTCCG |
| SOST | CACACAGCCTTCCGTGTAGT | ACTCGGACACGTCTTTGGTC |
| TACR1 | GCTGCCCTTCCACATCTTCT | CCCAGACGGAACCTGTCATT |
| GAPDH | GGAAGCTTGTCATCAATGGAAATC | TGATGACCCTTTTGGCTCCC |
Disclaimer/Publisher’s Note: The statements, opinions and data contained in all publications are solely those of the individual author(s) and contributor(s) and not of MDPI and/or the editor(s). MDPI and/or the editor(s) disclaim responsibility for any injury to people or property resulting from any ideas, methods, instructions or products referred to in the content. |
© 2026 by the authors. Licensee MDPI, Basel, Switzerland. This article is an open access article distributed under the terms and conditions of the Creative Commons Attribution (CC BY) license.
Share and Cite
Ren, J.; Zhang, X.; Chen, S.; Liu, R.; Yi, P.; Liu, S. Identification of Key Bioactive Compounds of Medicine–Food Homologous Substances and Their Multi-Target Intervention Effects in Osteosarcoma Treatment. Int. J. Mol. Sci. 2026, 27, 1360. https://doi.org/10.3390/ijms27031360
Ren J, Zhang X, Chen S, Liu R, Yi P, Liu S. Identification of Key Bioactive Compounds of Medicine–Food Homologous Substances and Their Multi-Target Intervention Effects in Osteosarcoma Treatment. International Journal of Molecular Sciences. 2026; 27(3):1360. https://doi.org/10.3390/ijms27031360
Chicago/Turabian StyleRen, Jie, Xue Zhang, Siyu Chen, Ruiming Liu, Pengcheng Yi, and Shuang Liu. 2026. "Identification of Key Bioactive Compounds of Medicine–Food Homologous Substances and Their Multi-Target Intervention Effects in Osteosarcoma Treatment" International Journal of Molecular Sciences 27, no. 3: 1360. https://doi.org/10.3390/ijms27031360
APA StyleRen, J., Zhang, X., Chen, S., Liu, R., Yi, P., & Liu, S. (2026). Identification of Key Bioactive Compounds of Medicine–Food Homologous Substances and Their Multi-Target Intervention Effects in Osteosarcoma Treatment. International Journal of Molecular Sciences, 27(3), 1360. https://doi.org/10.3390/ijms27031360
