An Innovative In Vivo Model for CAR-T-Cell Therapy Development: Efficacy Evaluation of CD19-Targeting CAR-T Cells on Human Lymphoma, Using the Chicken CAM Assay
Abstract
1. Introduction
2. Results
2.1. Raji Cells’ In Vitro Characterization and In Ovo Grafting
2.2. In Ovo Anti-Tumor Efficacy of CD-19 Targeting CAR-T Cells
2.3. In Ovo CAR-T-Cell Functionality
2.4. Endogenous Immune Reaction Induced by CAR-T Cells
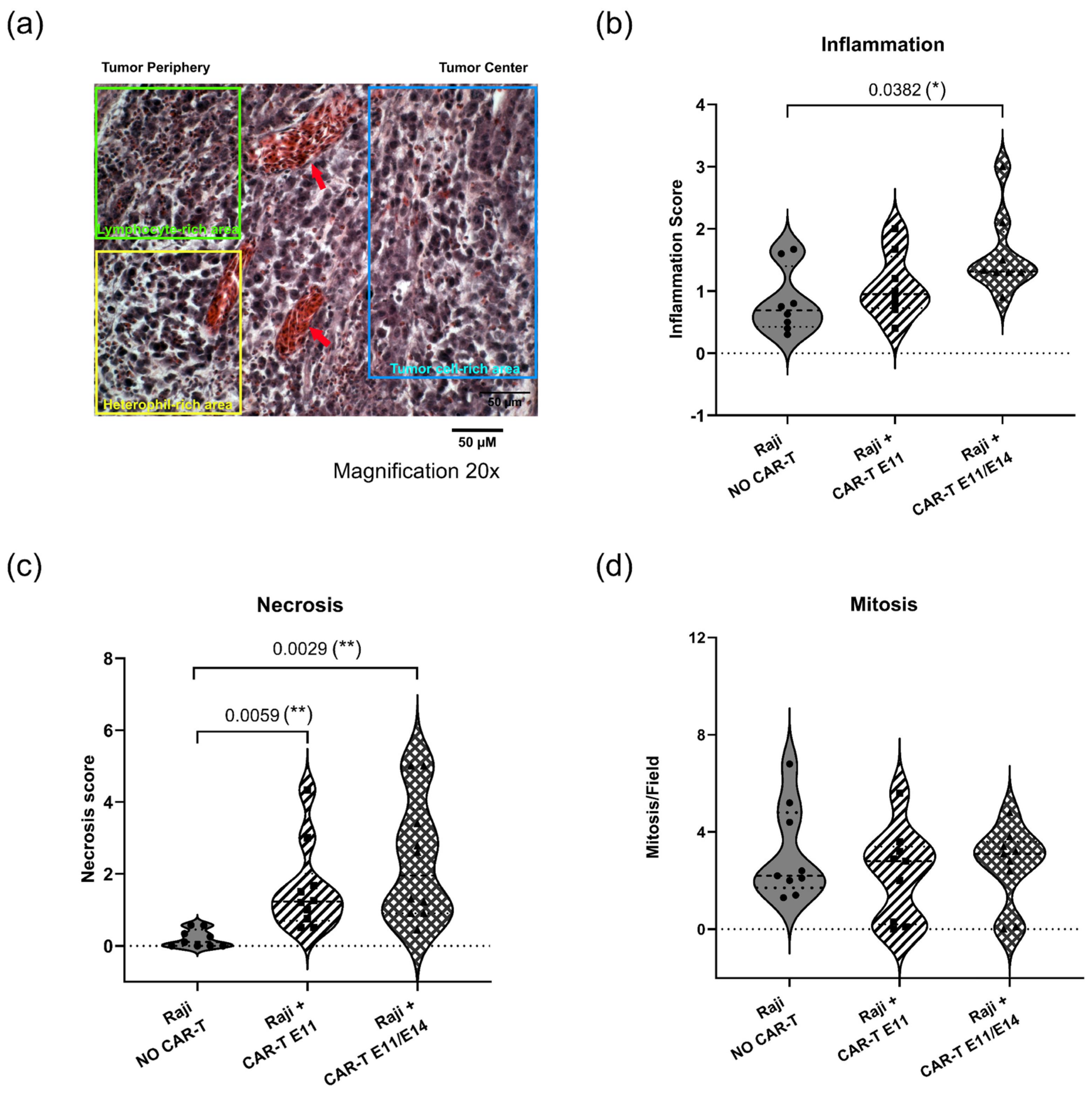
2.5. Tumor Histological Status
2.6. Evaluation of CAR-T-Cell Therapy Efficacy at an Optimized Dose
3. Discussion
4. Materials and Methods
4.1. CD19-Targeting CAR-T Construction
4.2. Tumor Cell Culture
4.3. FACS Analysis of CD19 Expression by Raji Cells
4.4. Chicken Chorioallantoic Membrane Assay (CAM) Assay
4.5. In Ovo Tumor Treatment
4.6. Tumor Harvest
4.7. Quantitative Evaluation of Metastatic Invasion by qPCR
4.8. Quantitative Evaluation of Immune Cell Infiltration by RT-qPCR
4.9. Histochemistry Analyses
4.10. Angiogenesis Analyses
4.11. Statistical Analysis and Significance
5. Conclusions
Supplementary Materials
Author Contributions
Funding
Institutional Review Board Statement
Informed Consent Statement
Data Availability Statement
Acknowledgments
Conflicts of Interest
Abbreviations
| CAR | Chimeric antigen receptor |
| CAM | Chicken ChorioAllantoic Membrane |
| CD | Cluster of differentiation |
| CDX | Cell-Derived Xenograft) |
| CRS | Cytokine Release Syndrome |
| EDD | Embryonic Development Day |
| FDA | Food and Drug Administration |
| IFNγ | Interferon gamma |
| IL | Interleukin |
| MHC | Major Histocompatibility Complex |
| MMD | Macrophage-representing marker |
| NAMs | New Approach Methodologies |
| 3Rs | Replacement, Reduction, and Refinement |
| SEM | Standard Error of the Mean |
| TCR | T-Cell Receptor |
| TME | Tumor MicroEnvironment |
| TNFα | Tumor Necrosis Factor alpha |
References
- Want, M.Y.; Bashir, Z.; Najar, R.A. T Cell Based Immunotherapy for Cancer: Approaches and Strategies. Vaccines 2023, 11, 835. [Google Scholar] [CrossRef] [PubMed]
- Spear, T.T.; Nagato, K.; Nishimura, M.I. Strategies to Genetically Engineer T Cells for Cancer Immunotherapy. Cancer Immunol. Immunother. 2016, 65, 631–649. [Google Scholar] [CrossRef] [PubMed]
- Waldman, A.D.; Fritz, J.M.; Lenardo, M.J. A Guide to Cancer Immunotherapy: From T Cell Basic Science to Clinical Practice. Nat. Rev. Immunol. 2020, 20, 651–668. [Google Scholar] [CrossRef] [PubMed]
- Sadelain, M.; Brentjens, R.; Rivière, I. The Basic Principles of Chimeric Antigen Receptor Design. Cancer Discov. 2013, 3, 388–398. [Google Scholar] [CrossRef]
- Shademan, B.; Karamad, V.; Nourazarian, A.; Avcı, C.B. CAR T Cells: Cancer Cell Surface Receptors Are the Target for Cancer Therapy. Adv. Pharm. Bull. 2022, 12, 476–489. [Google Scholar] [CrossRef]
- Eshhar, Z.; Waks, T.; Gross, G.; Schindler, D.G. Specific Activation and Targeting of Cytotoxic Lymphocytes through Chimeric Single Chains Consisting of Antibody-Binding Domains and the Gamma or Zeta Subunits of the Immunoglobulin and T-Cell Receptors. Proc. Natl. Acad. Sci. USA 1993, 90, 720–724. [Google Scholar] [CrossRef]
- Majumder, A. Evolving CAR-T-Cell Therapy for Cancer Treatment: From Scientific Discovery to Cures. Cancers 2023, 16, 39. [Google Scholar] [CrossRef]
- Dagar, G.; Gupta, A.; Masoodi, T.; Nisar, S.; Merhi, M.; Hashem, S.; Chauhan, R.; Dagar, M.; Mirza, S.; Bagga, P.; et al. Harnessing the Potential of CAR-T Cell Therapy: Progress, Challenges, and Future Directions in Hematological and Solid Tumor Treatments. J. Transl. Med. 2023, 21, 449, Erratum in J. Transl. Med. 2023, 21, 571. [Google Scholar] [CrossRef]
- Mitra, A.; Barua, A.; Huang, L.; Ganguly, S.; Feng, Q.; He, B. From Bench to Bedside: The History and Progress of CAR T Cell Therapy. Front. Immunol. 2023, 14, 1188049. [Google Scholar] [CrossRef]
- Sterner, R.C.; Sterner, R.M. CAR-T Cell Therapy: Current Limitations and Potential Strategies. Blood Cancer J. 2021, 11, 69. [Google Scholar] [CrossRef]
- Kain, K.H.; Miller, J.W.I.; Jones-Paris, C.R.; Thomason, R.T.; Lewis, J.D.; Bader, D.M.; Barnett, J.V.; Zijlstra, A. The Chick Embryo as an Expanding Experimental Model for Cancer and Cardiovascular Research. Dev. Dyn. 2014, 243, 216–228. [Google Scholar] [CrossRef]
- Nowak-Sliwinska, P.; Segura, T.; Iruela-Arispe, M.L. The Chicken Chorioallantoic Membrane Model in Biology, Medicine and Bioengineering. Angiogenesis 2014, 17, 779–804. [Google Scholar] [CrossRef]
- Sarnella, A.; Ferrara, Y.; Terlizzi, C.; Albanese, S.; Monti, S.; Licenziato, L.; Mancini, M. The Chicken Embryo: An Old but Promising Model for In Vivo Preclinical Research. Biomedicines 2024, 12, 2835. [Google Scholar] [CrossRef]
- Onagbesan, O.; Bruggeman, V.; Smit, L.D.; Debonne, M.; Witters, A.; Tona, K.; Everaert, N.; Decuypere, E. Gas Exchange during Storage and Incubation of Avian Eggs: Effects on Embryogenesis, Hatchability, Chick Quality and Post-Hatch Growth. World’s Poult. Sci. J. 2007, 63, 557–573. [Google Scholar] [CrossRef]
- Gabrielli, M.G.; Accili, D. The Chick Chorioallantoic Membrane: A Model of Molecular, Structural, and Functional Adaptation to Transepithelial Ion Transport and Barrier Function during Embryonic Development. J. Biomed. Biotechnol. 2010, 2010, 940741. [Google Scholar] [CrossRef] [PubMed]
- Ribatti, D.; Tamma, R. The Chick Embryo Chorioallantoic Membrane as an in Vivo Experimental Model to Study Human Neuroblastoma. J. Cell Physiol. 2018, 234, 152–157. [Google Scholar] [CrossRef] [PubMed]
- DeBord, L.C.; Pathak, R.R.; Villaneuva, M.; Liu, H.-C.; Harrington, D.A.; Yu, W.; Lewis, M.T.; Sikora, A.G. The Chick Chorioallantoic Membrane (CAM) as a Versatile Patient-Derived Xenograft (PDX) Platform for Precision Medicine and Preclinical Research. Am. J. Cancer Res. 2018, 8, 1642–1660. [Google Scholar]
- Ranjan, R.A.; Muenzner, J.K.; Kunze, P.; Geppert, C.I.; Ruebner, M.; Huebner, H.; Fasching, P.A.; Beckmann, M.W.; Bäuerle, T.; Hartmann, A.; et al. The Chorioallantoic Membrane Xenograft Assay as a Reliable Model for Investigating the Biology of Breast Cancer. Cancers 2023, 15, 1704. [Google Scholar] [CrossRef]
- Mesas, C.; Chico, M.A.; Doello, K.; Lara, P.; Moreno, J.; Melguizo, C.; Perazzoli, G.; Prados, J. Experimental Tumor Induction and Evaluation of Its Treatment in the Chicken Embryo Chorioallantoic Membrane Model: A Systematic Review. Int. J. Mol. Sci. 2024, 25, 837. [Google Scholar] [CrossRef]
- Wang, Y.; Rousset, X.; Prunier, C.; Garcia, P.; Dosda, E.; Leplus, E.; Viallet, J. PD-1/PD-L1 Checkpoint Inhibitors Are Active in the Chicken Embryo Model and Show Antitumor Efficacy In Ovo. Cancers 2022, 14, 3095. [Google Scholar] [CrossRef]
- Miebach, L.; Freund, E.; Clemen, R.; Kersting, S.; Partecke, L.-I.; Bekeschus, S. Gas Plasma–Oxidized Sodium Chloride Acts via Hydrogen Peroxide in a Model of Peritoneal Carcinomatosis. Proc. Natl. Acad. Sci. USA 2022, 119, e2200708119. [Google Scholar] [CrossRef]
- Khabipov, A.; Käding, A.; Liedtke, K.R.; Freund, E.; Partecke, L.-I.; Bekeschus, S. RAW 264.7 Macrophage Polarization by Pancreatic Cancer Cells—A Model for Studying Tumour-Promoting Macrophages. Anticancer Res. 2019, 39, 2871–2882. [Google Scholar] [CrossRef] [PubMed]
- Garcia, P.; Wang, Y.; Viallet, J.; Macek Jilkova, Z. The Chicken Embryo Model: A Novel and Relevant Model for Immune-Based Studies. Front. Immunol. 2021, 12, 791081. [Google Scholar] [CrossRef] [PubMed]
- Barnett, S.E.; Herrmann, A.; Shaw, L.; Gash, E.N.; Poptani, H.; Sacco, J.J.; Coulson, J.M. The Chick Embryo Xenograft Model for Malignant Pleural Mesothelioma: A Cost and Time Efficient 3Rs Model for Drug Target Evaluation. Cancers 2022, 14, 5836. [Google Scholar] [CrossRef]
- Palumbo, C.; Sisi, F.; Checchi, M. CAM Model: Intriguing Natural Bioreactor for Sustainable Research and Reliable/Versatile Testing. Biology 2023, 12, 1219. [Google Scholar] [CrossRef] [PubMed]
- Horna, P.; Nowakowski, G.; Endell, J.; Boxhammer, R. Comparative Assessment of Surface CD19 and CD20 Expression on B-Cell Lymphomas from Clinical Biopsies: Implications for Targeted Therapies. Blood 2019, 134, 5345. [Google Scholar] [CrossRef]
- Montagna, E.; de Campos, N.S.P.; Porto, V.A.; da Silva, G.C.P.; Suarez, E.R. CD19 CAR T Cells for B Cell Malignancies: A Systematic Review and Meta-Analysis Focused on Clinical Impacts of CAR Structural Domains, Manufacturing Conditions, Cellular Product, Doses, Patient’s Age, and Tumor Types. BMC Cancer 2024, 24, 1037. [Google Scholar] [CrossRef]
- Fischer, D.; Fluegen, G.; Garcia, P.; Ghaffari-Tabrizi-Wizsy, N.; Gribaldo, L.; Huang, R.Y.-J.; Rasche, V.; Ribatti, D.; Rousset, X.; Pinto, M.T.; et al. The CAM Model-Q&A with Experts. Cancers 2022, 15, 191. [Google Scholar] [CrossRef]
- Collery, P.; Prunier, C.; Dosda, E.; Viallet, J.; Harikrishnan, A.; Veena, V.; Desmaele, D. Effectiveness of Rhenium(I)-Diselenoether Low Doses in a Triple-Negative Breast Cancer Chicken Embryo Model. Anticancer Res. 2024, 44, 941–951. [Google Scholar] [CrossRef]
- Garcia, P.; Wang, Y.; Viallet, J.; Mehdi, N.E.H.; Montaut, E.; Decaens, T.; Emadali, A.; Macek Jílková, Z. Liver Cancer in Ovo Models for Preclinical Testing. FASEB J. 2024, 38, e70029. [Google Scholar] [CrossRef]
- Barthélémy, D.; Vigneron, A.; Rousset, X.; Guitton, J.; Grolleau, E.; Raffin, M.; Balandier, J.; Lescuyer, G.; Bardou, M.; Geiguer, F.; et al. Pharmacological Effects of Osimertinib on a Chicken Chorioallantoic Membrane Xenograft Model with the EGFR Exon-19-Deleted Advanced NSCLC Mutation. FEBS Open Bio. 2025, 15, 836–855. [Google Scholar] [CrossRef]
- Xue, L.; Yi, Y.; Xu, Q.; Wang, L.; Yang, X.; Zhang, Y.; Hua, X.; Chai, X.; Yang, J.; Chen, Y.; et al. Chimeric Antigen Receptor T Cells Self-Neutralizing IL6 Storm in Patients with Hematologic Malignancy. Cell Discov. 2021, 7, 84. [Google Scholar] [CrossRef] [PubMed]
- Morris, E.C.; Neelapu, S.S.; Giavridis, T.; Sadelain, M. Cytokine Release Syndrome and Associated Neurotoxicity in Cancer Immunotherapy. Nat. Rev. Immunol. 2022, 22, 85–96. [Google Scholar] [CrossRef] [PubMed]
- Giavridis, T.; van der Stegen, S.J.C.; Eyquem, J.; Hamieh, M.; Piersigilli, A.; Sadelain, M. CAR T Cell-Induced Cytokine Release Syndrome Is Mediated by Macrophages and Abated by IL-1 Blockade. Nat. Med. 2018, 24, 731–738. [Google Scholar] [CrossRef] [PubMed]
- Browning, L.; Patel, M.R.; Horvath, E.B.; Tawara, K.; Jorcyk, C.L. IL-6 and Ovarian Cancer: Inflammatory Cytokines in Promotion of Metastasis. Cancer Manag. Res. 2018, 10, 6685–6693. [Google Scholar] [CrossRef]
- Li, R.; Wen, A.; Lin, J. Pro-Inflammatory Cytokines in the Formation of the Pre-Metastatic Niche. Cancers 2020, 12, 3752. [Google Scholar] [CrossRef]
- Rašková, M.; Lacina, L.; Kejík, Z.; Venhauerová, A.; Skaličková, M.; Kolář, M.; Jakubek, M.; Rosel, D.; Smetana, K.; Brábek, J. The Role of IL-6 in Cancer Cell Invasiveness and Metastasis—Overview and Therapeutic Opportunities. Cells 2022, 11, 3698. [Google Scholar] [CrossRef]
- Silveira, C.R.F.; Corveloni, A.C.; Caruso, S.R.; Macêdo, N.A.; Brussolo, N.M.; Haddad, F.; Fernandes, T.R.; de Andrade, P.V.; Orellana, M.D.; Guerino-Cunha, R.L. Cytokines as an Important Player in the Context of CAR-T Cell Therapy for Cancer: Their Role in Tumor Immunomodulation, Manufacture, and Clinical Implications. Front. Immunol. 2022, 13, 947648. [Google Scholar] [CrossRef]
- Bailey, S.R.; Vatsa, S.; Larson, R.C.; Bouffard, A.A.; Scarfò, I.; Kann, M.C.; Berger, T.R.; Leick, M.B.; Wehrli, M.; Schmidts, A.; et al. Blockade or Deletion of IFNγ Reduces Macrophage Activation without Compromising CAR T-Cell Function in Hematologic Malignancies. Blood Cancer Discov. 2022, 3, 136–153. [Google Scholar] [CrossRef]
- Zhang, H.; Lv, X.; Kong, Q.; Tan, Y. IL-6/IFN-γ Double Knockdown CAR-T Cells Reduce the Release of Multiple Cytokines from PBMCs in Vitro. Hum. Vaccines Immunother. 2022, 18, 1–14. [Google Scholar] [CrossRef]
- Grivennikov, S.I.; Greten, F.R.; Karin, M. Immunity, Inflammation, and Cancer. Cell 2010, 140, 883–899. [Google Scholar] [CrossRef] [PubMed]
- Gilkes, D.M.; Semenza, G.L.; Wirtz, D. Hypoxia and the Extracellular Matrix: Drivers of Tumour Metastasis. Nat. Rev. Cancer 2014, 14, 430–439. [Google Scholar] [CrossRef] [PubMed]
- Kalluri, R. The Biology and Function of Fibroblasts in Cancer. Nat. Rev. Cancer 2016, 16, 582–598. [Google Scholar] [CrossRef] [PubMed]
- Sansone, P.; Bromberg, J. Targeting the Interleukin-6/Jak/Stat Pathway in Human Malignancies. J. Clin. Oncol. 2012, 30, 1005–1014. [Google Scholar] [CrossRef]
- Lambert, A.W.; Pattabiraman, D.R.; Weinberg, R.A. Emerging biological principles of metastasis. Cell 2017, 168, 670–691. [Google Scholar] [CrossRef]
- Joyce, J.A.; Fearon, D.T. T Cell Exclusion, Immune Privilege, and the Tumor Microenvironment. Science 2015, 348, 74–80. [Google Scholar] [CrossRef]
- Guo, Y.; Tong, C.; Wu, Z.; Lu, Y.; Wang, Y.; Han, W. Reciprocal Activation of Antigen-Presenting Cells and CAR T Cells Triggers a Widespread Endogenous Anti-Tumor Immune Response through Sustained High-Level IFNγ Production. Cancer Biol. Med. 2023, 20, 779–782. [Google Scholar] [CrossRef]
- Kim, J.; Yu, W.; Kovalski, K.; Ossowski, L. Requirement for Specific Proteases in Cancer Cell Intravasation as Revealed by a Novel Semiquantitative PCR-Based Assay. Cell 1998, 94, 353–362. [Google Scholar] [CrossRef]
- Zijlstra, A.; Mellor, R.; Panzarella, G.; Aimes, R.T.; Hooper, J.D.; Marchenko, N.D.; Quigley, J.P. A Quantitative Analysis of Rate-Limiting Steps in the Metastatic Cascade Using Human-Specific Real-Time Polymerase Chain Reaction. Cancer Res. 2002, 62, 7083–7092. [Google Scholar]
- van der Horst, E.H.; Leupold, J.H.; Schubbert, R.; Ullrich, A.; Allgayer, H. TaqMan-Based Quantification of Invasive Cells in the Chick Embryo Metastasis Assay. Biotechniques 2004, 37, 940–942, 944, 946. [Google Scholar] [CrossRef]
- Funakoshi, K.; Bagheri, M.; Zhou, M.; Suzuki, R.; Abe, H.; Akashi, H. Highly Sensitive and Specific Alu-Based Quantification of Human Cells among Rodent Cells. Sci. Rep. 2017, 7, 13202. [Google Scholar] [CrossRef]






Disclaimer/Publisher’s Note: The statements, opinions and data contained in all publications are solely those of the individual author(s) and contributor(s) and not of MDPI and/or the editor(s). MDPI and/or the editor(s) disclaim responsibility for any injury to people or property resulting from any ideas, methods, instructions or products referred to in the content. |
© 2026 by the authors. Licensee MDPI, Basel, Switzerland. This article is an open access article distributed under the terms and conditions of the Creative Commons Attribution (CC BY) license.
Share and Cite
Wang, Y.; Prunier, C.; Menkova, I.; Rousset, X.; Lucas, A.; Abel, T.; Viallet, J. An Innovative In Vivo Model for CAR-T-Cell Therapy Development: Efficacy Evaluation of CD19-Targeting CAR-T Cells on Human Lymphoma, Using the Chicken CAM Assay. Int. J. Mol. Sci. 2026, 27, 795. https://doi.org/10.3390/ijms27020795
Wang Y, Prunier C, Menkova I, Rousset X, Lucas A, Abel T, Viallet J. An Innovative In Vivo Model for CAR-T-Cell Therapy Development: Efficacy Evaluation of CD19-Targeting CAR-T Cells on Human Lymphoma, Using the Chicken CAM Assay. International Journal of Molecular Sciences. 2026; 27(2):795. https://doi.org/10.3390/ijms27020795
Chicago/Turabian StyleWang, Yan, Chloé Prunier, Inna Menkova, Xavier Rousset, Anthony Lucas, Tobias Abel, and Jean Viallet. 2026. "An Innovative In Vivo Model for CAR-T-Cell Therapy Development: Efficacy Evaluation of CD19-Targeting CAR-T Cells on Human Lymphoma, Using the Chicken CAM Assay" International Journal of Molecular Sciences 27, no. 2: 795. https://doi.org/10.3390/ijms27020795
APA StyleWang, Y., Prunier, C., Menkova, I., Rousset, X., Lucas, A., Abel, T., & Viallet, J. (2026). An Innovative In Vivo Model for CAR-T-Cell Therapy Development: Efficacy Evaluation of CD19-Targeting CAR-T Cells on Human Lymphoma, Using the Chicken CAM Assay. International Journal of Molecular Sciences, 27(2), 795. https://doi.org/10.3390/ijms27020795

