BTK-Inhibitor Loaded Polymeric Nanoparticles Alleviate Systemic Lupus Erythematosus by Targeting Elimination of Autoreactive BAFFRhigh B Cells
Abstract
1. Introduction
2. Results and Discussion
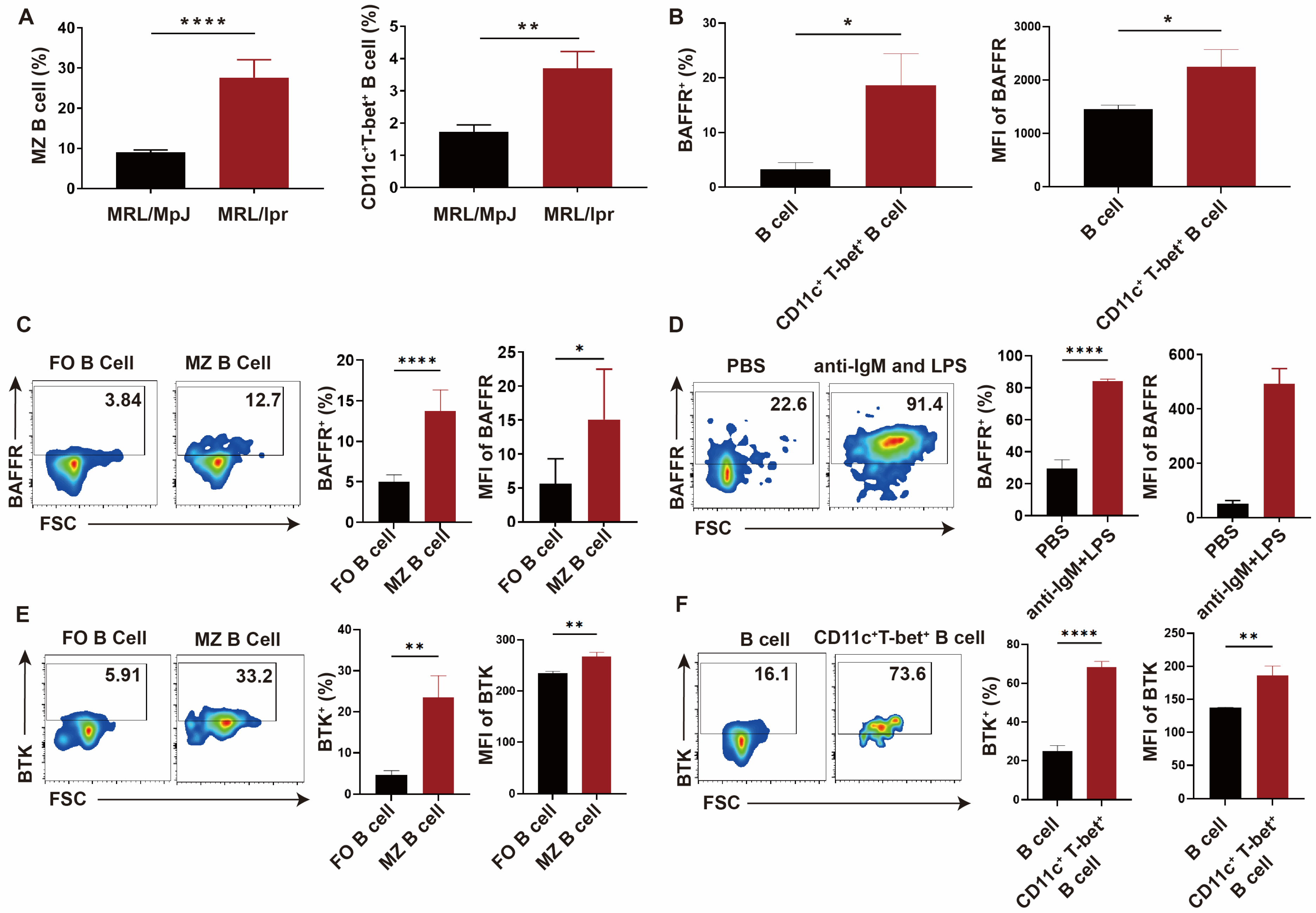
2.1. The Expression of BAFFR and BTK Was Higher in MZ B Cells and CD11c+T-bet+ Autoreactive B Cells from MRL/lpr Mice
2.2. Preparation and Characterization of BTEL
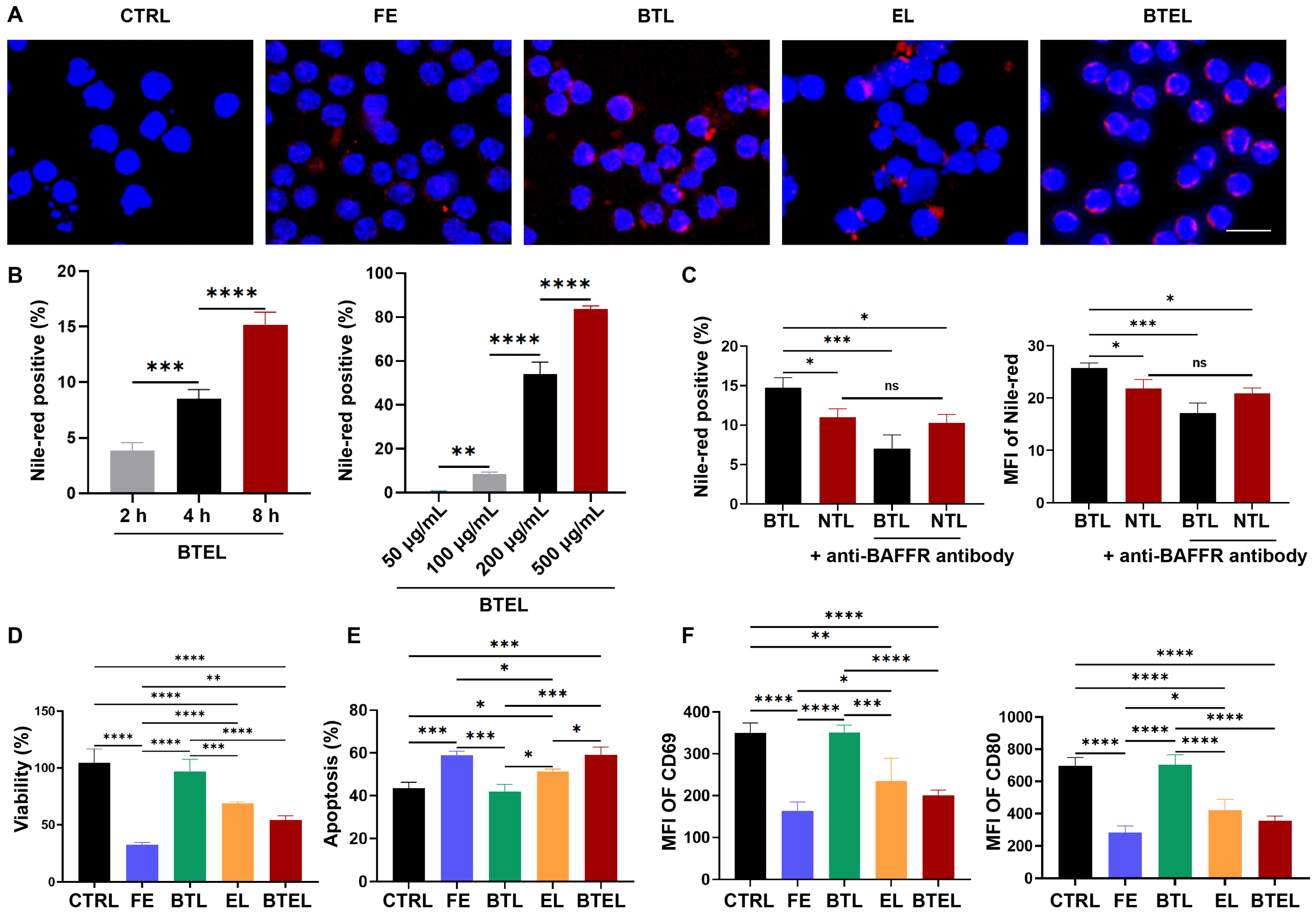
2.3. BTEL Inhibit the Viability and Activation of B Cells Through BAFFR In Vitro
2.4. BTEL Effectively Inhibits the Progression of MRL/lpr Mice
2.5. Treatment of BTEL Decreased the Percentage and Number of Autoreactive B Cells
2.6. Systemic Impacts and Safety of BTEL
2.7. Limitations
3. Materials and Methods
3.1. Materials
3.2. Materials and Synthesis of BTEL
3.3. B Cells Culture and Stimulation In Vitro
3.4. Nanoparticles Uptake Assay for B Cells In Vitro
3.5. Effects of BTEL on B Cells In Vitro
3.6. Animals
3.7. Treatment Study In Vivo
3.8. Flow Cytometry Analysis
3.9. Histological Analysis and Immunofluorescence of the Mouse Kidney
3.10. Short-Term Toxicity
3.11. Statistical Analysis
4. Conclusions
Supplementary Materials
Author Contributions
Funding
Institutional Review Board Statement
Informed Consent Statement
Data Availability Statement
Acknowledgments
Conflicts of Interest
References
- Qiu, W.; Yu, T.; Deng, G.M. The role of organ-deposited IgG in the pathogenesis of multi-organ and tissue damage in systemic lupus erythematosus. Front. Immunol. 2022, 13, 924766. [Google Scholar] [CrossRef]
- Kiriakidou, M.; Ching, C.L. Systemic Lupus Erythematosus. Ann. Intern. Med. 2020, 172, Itc81–Itc96. [Google Scholar] [CrossRef]
- Lou, H.; Ling, G.S.; Cao, X. Autoantibodies in systemic lupus erythematosus: From immunopathology to therapeutic target. J. Autoimmun. 2022, 132, 102861. [Google Scholar] [CrossRef]
- Parodis, I.; Long, X.; Karlsson, M.C.I.; Huang, X. B Cell Tolerance and Targeted Therapies in SLE. J. Clin. Med. 2023, 12, 6268. [Google Scholar] [CrossRef]
- Vincent, F.B.; Morand, E.F.; Schneider, P.; Mackay, F. The BAFF/APRIL system in SLE pathogenesis. Nat. Rev. Rheumatol. 2014, 10, 365–373. [Google Scholar] [CrossRef]
- Mysler, E.F.; Spindler, A.J.; Guzman, R.; Bijl, M.; Jayne, D.; Furie, R.A.; Houssiau, F.A.; Drappa, J.; Close, D.; Maciuca, R.; et al. Efficacy and safety of ocrelizumab in active proliferative lupus nephritis: Results from a randomized, double-blind, phase III study. Arthritis Rheum. 2013, 65, 2368–2379. [Google Scholar] [CrossRef]
- Zhang, Y.; Li, J.; Zhang, Y.M.; Zhang, X.M.; Tao, J. Effect of TACI signaling on humoral immunity and autoimmune diseases. J. Immunol. Res. 2015, 2015, 247426. [Google Scholar] [CrossRef] [PubMed]
- Kang, N.; Liu, X.; You, X.; Sun, W.; Haneef, K.; Sun, X.; Liu, W. Aberrant B-Cell Activation in Systemic Lupus Erythematosus. Kidney Dis. 2022, 8, 437–445. [Google Scholar] [CrossRef] [PubMed]
- Meyer-Bahlburg, A.; Andrews, S.F.; Yu, K.O.; Porcelli, S.A.; Rawlings, D.J. Characterization of a late transitional B cell population highly sensitive to BAFF-mediated homeostatic proliferation. J. Exp. Med. 2008, 205, 155–168. [Google Scholar] [CrossRef] [PubMed]
- Furie, R.; Petri, M.; Zamani, O.; Cervera, R.; Wallace, D.J.; Tegzová, D.; Sanchez-Guerrero, J.; Schwarting, A.; Merrill, J.T.; Chatham, W.W.; et al. A phase III, randomized, placebo-controlled study of belimumab, a monoclonal antibody that inhibits B lymphocyte stimulator, in patients with systemic lupus erythematosus. Arthritis Rheum. 2011, 63, 3918–3930. [Google Scholar] [CrossRef]
- Rawlings, D.J.; Metzler, G.; Wray-Dutra, M.; Jackson, S.W. Altered B cell signalling in autoimmunity. Nat. Rev. Immunol. 2017, 17, 421–436. [Google Scholar] [CrossRef]
- Wallace, D.J.; Dörner, T.; Pisetsky, D.S.; Sanchez-Guerrero, J.; Patel, A.C.; Parsons-Rich, D.; Le Bolay, C.; Drouin, E.E.; Kao, A.H.; Guehring, H.; et al. Efficacy and Safety of the Bruton’s Tyrosine Kinase Inhibitor Evobrutinib in Systemic Lupus Erythematosus: Results of a Phase II, Randomized, Double-Blind, Placebo-Controlled Dose-Ranging Trial. ACR Open Rheumatol. 2023, 5, 38–48. [Google Scholar] [CrossRef]
- Montalban, X.; Arnold, D.L.; Weber, M.S.; Staikov, I.; Piasecka-Stryczynska, K.; Willmer, J.; Martin, E.C.; Dangond, F.; Syed, S.; Wolinsky, J.S. Placebo-Controlled Trial of an Oral BTK Inhibitor in Multiple Sclerosis. N. Engl. J. Med. 2019, 380, 2406–2417. [Google Scholar] [CrossRef]
- Caldwell, R.D.; Qiu, H.; Askew, B.C.; Bender, A.T.; Brugger, N.; Camps, M.; Dhanabal, M.; Dutt, V.; Eichhorn, T.; Gardberg, A.S.; et al. Discovery of Evobrutinib: An Oral, Potent, and Highly Selective, Covalent Bruton’s Tyrosine Kinase (BTK) Inhibitor for the Treatment of Immunological Diseases. J. Med. Chem. 2019, 62, 7643–7655. [Google Scholar] [CrossRef] [PubMed]
- Zhang, D.; Liu, D.; Wang, C.; Su, Y.; Zhang, X. Nanoreactor-based catalytic systems for therapeutic applications: Principles, strategies, and challenges. Adv. Colloid Interface Sci. 2023, 322, 103037. [Google Scholar] [CrossRef] [PubMed]
- Palm, A.E.; Kleinau, S. Marginal zone B cells: From housekeeping function to autoimmunity? J. Autoimmun. 2021, 119, 102627. [Google Scholar] [CrossRef]
- Stone, S.L.; Peel, J.N.; Scharer, C.D.; Risley, C.A.; Chisolm, D.A.; Schultz, M.D.; Yu, B.; Ballesteros-Tato, A.; Wojciechowski, W.; Mousseau, B.; et al. T-bet Transcription Factor Promotes Antibody-Secreting Cell Differentiation by Limiting the Inflammatory Effects of IFN-γ on B Cells. Immunity 2019, 50, 1172–1187.e1177. [Google Scholar] [CrossRef]
- Levack, R.C.; Newell, K.L.; Cabrera-Martinez, B.; Cox, J.; Perl, A.; Bastacky, S.I.; Winslow, G.M. Adenosine receptor 2a agonists target mouse CD11c(+)T-bet(+) B cells in infection and autoimmunity. Nat. Commun. 2022, 13, 452. [Google Scholar] [CrossRef]
- Möckel, T.; Basta, F.; Weinmann-Menke, J.; Schwarting, A. B cell activating factor (BAFF): Structure, functions, autoimmunity and clinical implications in Systemic Lupus Erythematosus (SLE). Autoimmun. Rev. 2021, 20, 102736. [Google Scholar] [CrossRef]
- Haselmayer, P.; Camps, M.; Liu-Bujalski, L.; Nguyen, N.; Morandi, F.; Head, J.; O’Mahony, A.; Zimmerli, S.C.; Bruns, L.; Bender, A.T.; et al. Efficacy and Pharmacodynamic Modeling of the BTK Inhibitor Evobrutinib in Autoimmune Disease Models. J. Immunol. 2019, 202, 2888–2906. [Google Scholar] [CrossRef] [PubMed]
- Adori, M.; Khoenkhoen, S.; Zhang, J.; Dopico, X.C.; Karlsson Hedestam, G.B. Enhanced B Cell Receptor Signaling Partially Compensates for Impaired Toll-like Receptor 4 Responses in LPS-Stimulated IκBNS-Deficient B Cells. Cells 2023, 12, 1229. [Google Scholar] [CrossRef]
- Neys, S.F.H.; Verstappen, G.M.; Bootsma, H.; Kroese, F.G.M.; Hendriks, R.W.; Corneth, O.B.J. Decreased BAFF Receptor Expression and Unaltered B Cell Receptor Signaling in Circulating B Cells from Primary Sjögren’s Syndrome Patients at Diagnosis. Int. J. Mol. Sci. 2022, 23, 5101. [Google Scholar] [CrossRef] [PubMed]
- Wang, Q.; He, L.; Fan, D.; Liang, W.; Fang, J. Improving the anti-inflammatory efficacy of dexamethasone in the treatment of rheumatoid arthritis with polymerized stealth liposomes as a delivery vehicle. J. Mater. Chem. B 2020, 8, 1841–1851. [Google Scholar] [CrossRef]
- Setiawan, S.A.; Liu, W.Z.; Weng, P.W.; Lee, C.H.; Yadav, V.K.; Hardianti, M.S.; Yeh, C.T.; Chao, T.Y. Synergistic disruption of BTK and BCL-2 causes apoptosis while inducing ferroptosis in double-hit lymphoma. Eur. J. Pharmacol. 2023, 943, 175526. [Google Scholar] [CrossRef]
- Jiang, B.; Zhang, Y.; Li, Y.; Chen, Y.; Sha, S.; Zhao, L.; Li, D.; Wen, J.; Lan, J.; Lou, Y.; et al. A Tissue-Tended Mycophenolate-Modified Nanoparticle Alleviates Systemic Lupus Erythematosus in MRL/Lpr Mouse Model Mainly by Promoting Local M2-Like Macrophagocytes Polarization. Int. J. Nanomed. 2022, 17, 3251–3267. [Google Scholar] [CrossRef]
- Álvarez Gómez, J.A.; Salazar-Camarena, D.C.; Román-Fernández, I.V.; Ortiz-Lazareno, P.C.; Cruz, A.; Muñoz-Valle, J.F.; Marín-Rosales, M.; Espinoza-García, N.; Sagrero-Fabela, N.; Palafox-Sánchez, C.A. BAFF system expression in double negative 2, activated naïve and activated memory B cells in systemic lupus erythematosus. Front. Immunol. 2023, 14, 1235937. [Google Scholar] [CrossRef]
- McWilliams, E.M.; Lucas, C.R.; Chen, T.; Harrington, B.K.; Wasmuth, R.; Campbell, A.; Rogers, K.A.; Cheney, C.M.; Mo, X.; Andritsos, L.A.; et al. Anti-BAFF-R antibody VAY-736 demonstrates promising preclinical activity in CLL and enhances effectiveness of ibrutinib. Blood Adv. 2019, 3, 447–460. [Google Scholar] [CrossRef] [PubMed]
- Jayne, D.; Rovin, B.; Mysler, E.F.; Furie, R.A.; Houssiau, F.A.; Trasieva, T.; Knagenhjelm, J.; Schwetje, E.; Chia, Y.L.; Tummala, R.; et al. Phase II randomised trial of type I interferon inhibitor anifrolumab in patients with active lupus nephritis. Ann. Rheum. Dis. 2022, 81, 496–506. [Google Scholar] [CrossRef]
- Aharon, A.; Birnboim-Perach, R.; Grotto, O.; Amir, A.; Diadko, D.; Beltran, N.; Nahary, L.; Benhar, I. Evaluating the Therapeutic Efficacy of an Anti-BAFF Receptor Antibody Using a Rheumatoid Arthritis Mouse Model. Antibodies 2025, 14, 90. [Google Scholar] [CrossRef]
- Katewa, A.; Wang, Y.; Hackney, J.A.; Huang, T.; Suto, E.; Ramamoorthi, N.; Austin, C.D.; Bremer, M.; Chen, J.Z.; Crawford, J.J.; et al. Btk-specific inhibition blocks pathogenic plasma cell signatures and myeloid cell-associated damage in IFNα-driven lupus nephritis. JCI Insight 2017, 2, e90111. [Google Scholar] [CrossRef] [PubMed]
- Chalmers, S.A.; Wen, J.; Doerner, J.; Stock, A.; Cuda, C.M.; Makinde, H.M.; Perlman, H.; Bosanac, T.; Webb, D.; Nabozny, G.; et al. Highly selective inhibition of Bruton’s tyrosine kinase attenuates skin and brain disease in murine lupus. Arthritis Res. Ther. 2018, 20, 10. [Google Scholar] [CrossRef]
- Parameswaran, R.; Lim, M.; Fei, F.; Abdel-Azim, H.; Arutyunyan, A.; Schiffer, I.; McLaughlin, M.E.; Gram, H.; Huet, H.; Groffen, J.; et al. Effector-mediated eradication of precursor B acute lymphoblastic leukemia with a novel Fc-engineered monoclonal antibody targeting the BAFF-R. Mol. Cancer Ther. 2014, 13, 1567–1577. [Google Scholar] [CrossRef]
- Tenchov, R.; Bird, R.; Curtze, A.E.; Zhou, Q. Lipid Nanoparticles─From Liposomes to mRNA Vaccine Delivery, a Landscape of Research Diversity and Advancement. ACS Nano 2021, 15, 16982–17015. [Google Scholar] [CrossRef] [PubMed]
- Smulski, C.R.; Eibel, H. BAFF and BAFF-Receptor in B Cell Selection and Survival. Front. Immunol. 2018, 9, 2285. [Google Scholar] [CrossRef] [PubMed]
- Guo, Q.; Chen, C.; Wu, Z.; Zhang, W.; Wang, L.; Yu, J.; Li, L.; Zhang, J.; Duan, Y. Engineered PD-1/TIGIT dual-activating cell-membrane nanoparticles with dexamethasone act synergistically to shape the effector T cell/Treg balance and alleviate systemic lupus erythematosus. Biomaterials 2022, 285, 121517. [Google Scholar] [CrossRef] [PubMed]






| Average Size (nm) | PDI | Zeta Potential (mV) | |
|---|---|---|---|
| BTL | 124.4 ± 4.4 | 0.150 ± 0.002 | −30.6 ± 9.99 |
| EL | 123.2 ± 3.8 | 0.148 ± 0.002 | −14.6 ± 6.37 |
| BTEL | 125.7 ± 2.6 | 0.151 ± 0.012 | −25.7 ± 5.15 |
Disclaimer/Publisher’s Note: The statements, opinions and data contained in all publications are solely those of the individual author(s) and contributor(s) and not of MDPI and/or the editor(s). MDPI and/or the editor(s) disclaim responsibility for any injury to people or property resulting from any ideas, methods, instructions or products referred to in the content. |
© 2026 by the authors. Licensee MDPI, Basel, Switzerland. This article is an open access article distributed under the terms and conditions of the Creative Commons Attribution (CC BY) license.
Share and Cite
Zhang, Y.; Wen, J.; Jiang, B.; Jiang, H.; Xu, J.; Tao, J. BTK-Inhibitor Loaded Polymeric Nanoparticles Alleviate Systemic Lupus Erythematosus by Targeting Elimination of Autoreactive BAFFRhigh B Cells. Int. J. Mol. Sci. 2026, 27, 729. https://doi.org/10.3390/ijms27020729
Zhang Y, Wen J, Jiang B, Jiang H, Xu J, Tao J. BTK-Inhibitor Loaded Polymeric Nanoparticles Alleviate Systemic Lupus Erythematosus by Targeting Elimination of Autoreactive BAFFRhigh B Cells. International Journal of Molecular Sciences. 2026; 27(2):729. https://doi.org/10.3390/ijms27020729
Chicago/Turabian StyleZhang, Yamin, Jingjing Wen, Biling Jiang, Hao Jiang, Jian Xu, and Juan Tao. 2026. "BTK-Inhibitor Loaded Polymeric Nanoparticles Alleviate Systemic Lupus Erythematosus by Targeting Elimination of Autoreactive BAFFRhigh B Cells" International Journal of Molecular Sciences 27, no. 2: 729. https://doi.org/10.3390/ijms27020729
APA StyleZhang, Y., Wen, J., Jiang, B., Jiang, H., Xu, J., & Tao, J. (2026). BTK-Inhibitor Loaded Polymeric Nanoparticles Alleviate Systemic Lupus Erythematosus by Targeting Elimination of Autoreactive BAFFRhigh B Cells. International Journal of Molecular Sciences, 27(2), 729. https://doi.org/10.3390/ijms27020729

