Ultrastructural Features, Immune Response, and Junctional Proteins in the Seminiferous Epithelium of SARS-CoV-2-Infected Mice
Abstract
1. Introduction
2. Results
2.1. Immunolocalization of hACE2, Spike, and Nucleocapsid
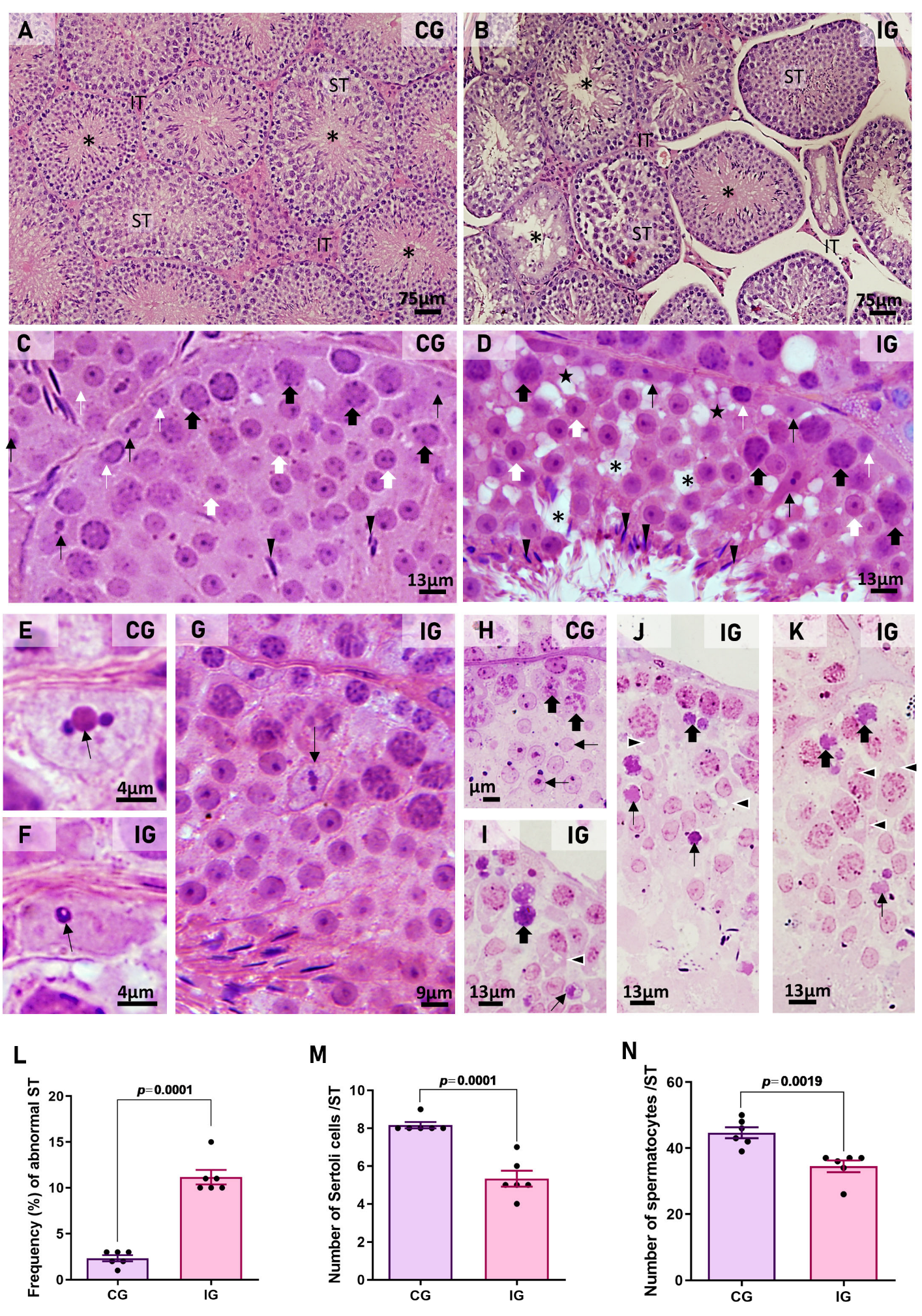
2.2. Impact of SARS-CoV-2 Infection on the Seminiferous Tubules Histoarchitecture
2.3. Body and Testicular Weights, and Seminiferous Tubule Areas
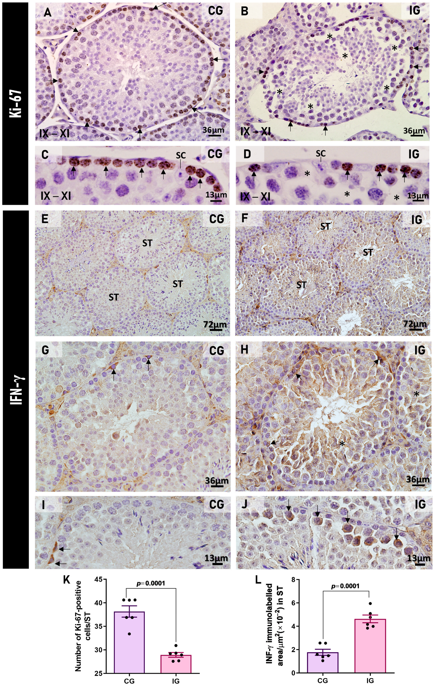
2.4. Infection by SARS-CoV-2 Impairs Sertoli Cells and Causes Germ Cell Death
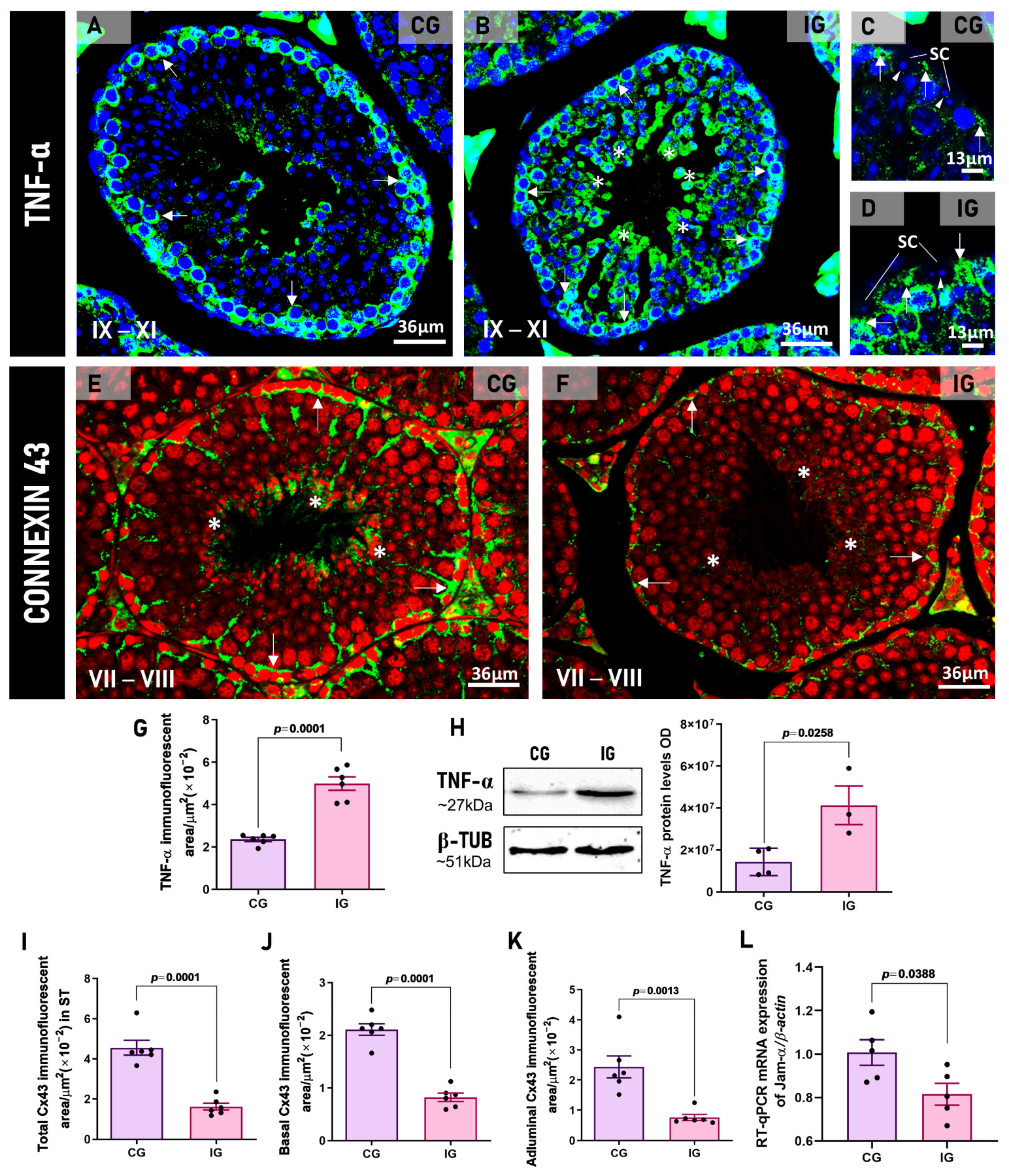
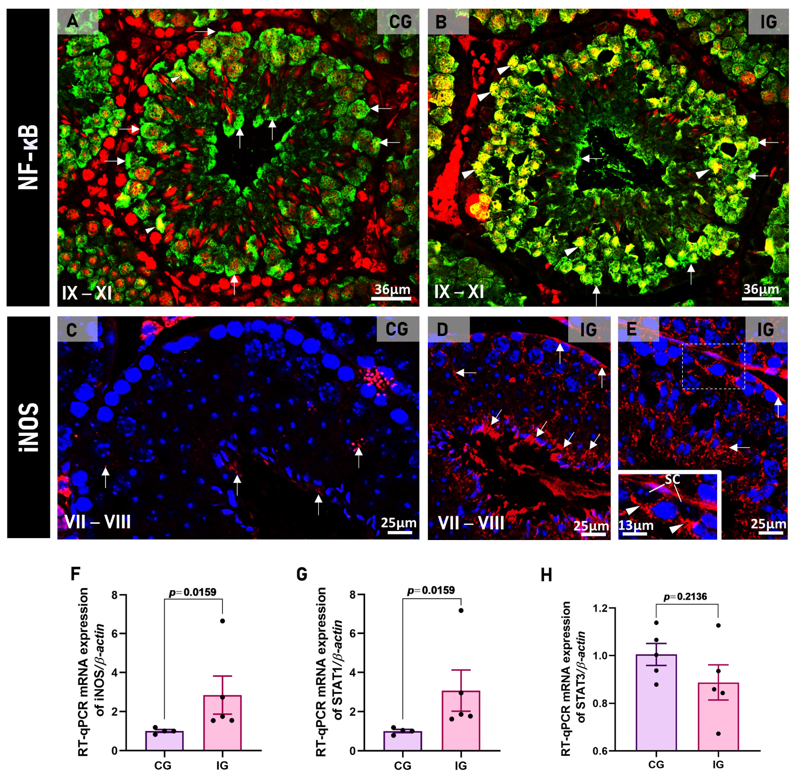
2.5. Viral Infection Increases Cytokines and Impairs Junctional Molecules and Spermatogenic Activity
3. Discussion
3.1. SARS-CoV-2 Infects the Seminiferous Epithelium and Increases Angiotensin II and hACE2 Expression
3.2. SARS-CoV-2-Induced Pro-Inflammatory Response Impairs Junctional Proteins and Spermatogenesis
4. Materials and Methods
4.1. Preparation of SARS-CoV-2 Samples
4.2. K18-hACE2 Transgenic Mice: Treatment and Viral Inoculation
4.3. Histological Procedures
4.4. Transmission Electron Microscopy (TEM) Processing
4.5. Histopathological and Morphometric Analysis
4.5.1. Tubular Areas and Frequency of Abnormal Tubules
4.5.2. Number of Sertoli Cells and Spermatocytes
4.6. TUNEL Method
4.7. Immunohistochemistry and Immunofluorescence Reactions
4.8. Number of Ki-67 Positive Cells
4.9. Double Immunofluorescence Analysis
4.10. Immunofluorescent Areas
4.11. Western Blot
4.12. Reverse Transcription and Real-Time Polymerase Chain Reaction (RT-qPCR)
4.13. Statistical Analysis
5. Conclusions
Author Contributions
Funding
Institutional Review Board Statement
Informed Consent Statement
Data Availability Statement
Acknowledgments
Conflicts of Interest
References
- Li, L.; Sottas, C.M.; Chen, H.Y.; Li, Y.; Cui, H.; Villano, J.S.; Mankowski, J.L.; Cannon, P.M.; Papadopoulos, V. SARS-CoV-2 Enters Human Leydig Cells and Affects Testosterone Production In Vitro. Cells 2023, 12, 1198. [Google Scholar] [CrossRef] [PubMed]
- Xie, J.; Tong, Z.; Guan, X.; Du, B.; Qiu, H. Clinical characteristics of patients who died of coronavirus disease 2019 in China. JAMA Netw. Open 2019, 3, e208147, Erratum in JAMA Netw. Open. 2020, 3, e208147. [Google Scholar] [CrossRef]
- Grasselli, G.; Zangrillo, A.; Zanella, A.; Antonelli, M.; Cabrini, L.; Castelli, A.; Cereda, D.; Coluccello, A.; Foti, G.; Fumagalli, R.; et al. Baseline Characteristics and Outcomes of 1591 Patients Infected With SARS-CoV-2 Admitted to ICUs of the Lombardy Region, Italy. JAMA 2020, 323, 1574–1581, Erratum in JAMA 2021, 325, 2120. [Google Scholar] [CrossRef] [PubMed]
- Baughn, L.B.; Sharma, N.; Elhaik, E.; Sekulic, A.; Bryce, A.H.; Fonseca, R. Targeting TMPRSS2 in SARS-CoV-2 infection. Mayo Clin. Proc. 2020, 95, 1989–1999. [Google Scholar] [CrossRef] [PubMed]
- Chen, Y.; Guo, Y.; Pan, Y.; Zhao, Z.J. Structure analysis of the receptor binding of 2019-nCoV. Biochem. Biophys. Res. Commun. 2020, 525, 135–140. [Google Scholar] [CrossRef]
- Navarra, A.; Albani, E.; Castellano, S.; Arruzzolo, L.; Levi-Setti, P.E. Coronavirus disease-19 infection: Implications on male fertility and reproduction. Front. Physiol. 2020, 11, 574761. [Google Scholar] [CrossRef]
- Ribeiro, M.R.; Calado, A.M.; Alves, Â.; Pereira, R.; Sousa, M.; Sá, R. Spatial Distribution of SARS-CoV-2 Receptors and Proteases in Testicular Cells. J. Histochem. Cytochem. 2023, 71, 169–197. [Google Scholar] [CrossRef]
- Duarte-Neto, A.N.; Teixeira, T.A.; Caldini, E.G.; Kanamura, C.T.; Gomes-Gouvêa, M.S.; Dos Santos, A.B.G.; Monteiro, R.A.A.; Pinho, J.R.R.; Mauad, T.; da Silva, L.F.F.; et al. Testicular pathology in fatal COVID-19: A descriptive autopsy study. Andrology 2022, 10, 13–23. [Google Scholar] [CrossRef]
- Costa, G.M.J.; Lacerda, S.M.S.N.; Figueiredo, A.F.A.; Wnuk, N.T.; Brener, M.R.G.; Andrade, L.M.; Campolina-Silva, G.H.; Kauffmann-Zeh, A.; Pacifico, L.G.G.; Versiani, A.F.; et al. High SARS-CoV-2 tropism and activation of immune cells in the testes of non-vaccinated deceased COVID-19 patients. BMC Biol. 2023, 21, 36. [Google Scholar] [CrossRef]
- de Oliveira, S.A.; da Silva, A.A.S.; Hinton, B.T.; Cerri, P.S.; Sasso-Cerri, E. SARS-CoV-2 exploits steroidogenic machinery, triggers lipid metabolism for viral replication and induces immune response in Leydig cells of K18-hACE2 mice. Front. Cell. Infect. Microbiol. 2025, 15, 1538461, Correction in Front. Cell. Infect. Microbiol. 2026, 15, 1702430. [Google Scholar] [CrossRef]
- Hallak, J.; Caldini, E.G.; Teixeira, T.A.; Correa, M.C.M.; Duarte-Neto, A.N.; Zambrano, F.; Taubert, A.; Hermosilla, C.; Drevet, J.R.; Dolhnikoff, M.; et al. Transmission electron microscopy reveals the presence of SARS-CoV-2 in human spermatozoa associated with an ETosis-like response. Andrology 2024, 12, 1799–1807. [Google Scholar] [CrossRef]
- Mahé, D.; Bourgeau, S.; da Silva, J.; Schlederer, J.; Satie, A.-P.; Kuassivi, N.; Mathieu, R.; Guillou, Y.-M.; Le Tortorec, A.; Guivel-Benhassine, F.; et al. SARS-CoV-2 replicates in the human testis with slow kinetics and has no major deleterious effects ex vivo. J. Virol. 2023, 97, e0110423. [Google Scholar] [CrossRef]
- Giannakopoulos, S.; Strange, D.P.; Jiyarom, B.; Abdelaal, O.; Bradshaw, A.W.; Nerurkar, V.R.; Ward, M.A.; Bakse, J.; Yap, J.; Vanapruks, S.; et al. In vitro evidence against productive SARS-CoV-2 infection of human testicular cells: Bystander effects of infection mediate testicular injury. PLOS Pathog. 2023, 19, e1011409. [Google Scholar] [CrossRef] [PubMed]
- Yang, B.; Liu, C.; Ju, X.; Wu, B.; Wang, Z.; Dong, F.; Yu, Y.; Hou, X.; Fang, M.; Gao, F.; et al. A tissue specific-infection mouse model of SARS-CoV-2. Cell Discov. 2023, 9, 43. [Google Scholar] [CrossRef] [PubMed]
- Sheng, Z.Y.; Gao, N.; Wang, Z.Y.; Cui, X.Y.; Zhou, D.S.; Fan, D.Y.; Chen, H.; Wang, P.G.; An, J. Sertoli cells are susceptible to ZIKV infection in mouse testis. Front. Cell. Infect. Microbiol. 2017, 7, 272. [Google Scholar] [CrossRef] [PubMed]
- Matusali, G.; Houzet, L.; Satie, A.P.; Mahé, D.; Aubry, F.; Couderc, T.; Frouard, J.; Bourgeau, S.; Bensalah, K.; Lavoué, S.; et al. Zika virus infects human testicular tissue and germ cells. J. Clin. Investig. 2018, 128, 4697–4710. [Google Scholar] [CrossRef]
- Coffin, K.M.; Liu, J.; Warren, T.K.; Blancett, C.D.; Kuehl, K.A.; Nichols, D.K.; Bearss, J.J.; Schellhase, C.W.; Retterer, C.J.; Weidner, J.M.; et al. Persistent Marburg virus infection in the testes of nonhuman primate survivors. Cell Host Microbe 2018, 24, 405–416.e3. [Google Scholar] [CrossRef]
- Wu, H.; Jiang, X.; Gao, Y.; Liu, W.; Wang, F.; Gong, M.; Chen, R.; Yu, X.; Zhang, W.; Gao, B.; et al. Mumps virus infection disrupts blood-testis barrier through the induction of TNF-α in Sertoli cells. FASEB J. 2019, 33, 12528–12540. [Google Scholar] [CrossRef]
- Peirouvi, T.; Aliaghaei, A.; Eslami Farsani, B.; Ziaeipour, S.; Ebrahimi, V.; Forozesh, M.; Ghadipasha, M.; Mahmoudiasl, G.R.; Aryan, A.; Moghimi, N.; et al. COVID-19 disrupts the blood-testis barrier through the induction of inflammatory cytokines and disruption of junctional proteins. Inflamm. Res. 2021, 70, 1165–1175. [Google Scholar] [CrossRef]
- Nie, Y.; Hui, L.; Guo, M.; Yang, W.; Huang, R.; Chen, J.; Wen, X.; Zhao, M.; Wu, Y. Rearrangement of Actin Cytoskeleton by Zika Virus Infection Facilitates Blood-Testis Barrier Hyperpermeability. Virol. Sin. 2021, 36, 692–705. [Google Scholar] [CrossRef]
- Kang, K.; Ma, Y.D.; Liu, S.Q.; Huang, R.W.; Chen, J.J.; An, L.L.; Wu, J. SARS-CoV-2 Structural Proteins Modulated Blood-Testis Barrier-Related Proteins through Autophagy in the Primary Sertoli Cells. Viruses 2023, 15, 1272. [Google Scholar] [CrossRef] [PubMed]
- Skinner, M.K.; Tung, P.S.; Fritz, I.B. Cooperativity between Sertoli cells and testicular peritubular cells in the production and deposition of extracellular matrix components. J. Cell Biol. 1985, 100, 1941–1947. [Google Scholar] [CrossRef] [PubMed]
- Mruk, D.D.; Cheng, C.Y. The mammalian blood-testis barrier: Its biology and regulation. Endocr. Rev. 2015, 36, 564–591. [Google Scholar] [CrossRef]
- Luo, D.; He, Z.; Yu, C.; Guan, Q. Role of p38 MAPK Signalling in Testis Development and Male Fertility. Oxidative Med. Cell. Longev. 2022, 2022, 6891897. [Google Scholar] [CrossRef] [PubMed] [PubMed Central]
- Washburn, R.L.; Hibler, T.; Kaur, G.; Dufour, J.M. Sertoli cell immune regulation: A double-edged sword. Front. Immunol. 2022, 13, 913502. [Google Scholar] [CrossRef]
- Feng, R.; Adeniran, S.O.; Huang, F.; Li, Y.; Ma, M.; Zheng, P.; Zhang, G. The ameliorative effect of melatonin on LPS-induced Sertoli cells inflammatory and tight junctions damage via suppression of the TLR4/MyD88/NF-κB signaling pathway in newborn calf. Theriogenology 2022, 179, 103–116. [Google Scholar] [CrossRef]
- De, S.K.; Chen, H.L.; Pace, J.L.; Hunt, J.S.; Terranova, P.F.; Enders, G.C. Expression of tumor necrosis factor-α in mouse spermatogenic cells. Endocrinology 1993, 133, 389. [Google Scholar] [CrossRef]
- Suominen, J.S.; Wang, Y.; Kaipia, A.; Toppari, J. Tumor necrosis factor-alpha (TNF-alpha) promotes cell survival during spermatogenesis, and this effect can be blocked by infliximab, a TNF-alpha antagonist. Eur. J. Endocrinol. 2004, 151, 629–640. [Google Scholar] [CrossRef]
- Li, M.W.; Xia, W.; Mruk, D.D.; Wang, C.Q.F.; Yan, H.H.N.; Siu, M.K.Y.; Lui, W.; Lee, W.M.; Cheng, C.Y. Tumor necrosis factor α reversibly disrupts the blood–testis barrier and impairs Sertoli–germ cell adhesion in the seminiferous epithelium of adult rat testes. J. Endocrinol. 2006, 190, 313–329. [Google Scholar] [CrossRef]
- Hellani, A.; Ji, J.; Mauduit, C.; Deschildre, C.; Tabone, E.; Benahmed, M. Developmental and hormonal regulation of the expression of oligodendrocyte-specific protein/claudin 11 in mouse testis. Endocrinology 2000, 141, 3012–3019. [Google Scholar] [CrossRef]
- Xia, W.; Wong, E.W.; Mruk, D.D.; Cheng, C.Y. TGF-beta3 and TNF-alpha perturb blood-testis barrier (BTB) dynamics by accelerating the clathrin-mediated endocytosis of integral membrane proteins: A new concept of BTB regulation during spermatogenesis. Dev. Biol. 2009, 327, 48–61. [Google Scholar] [CrossRef] [PubMed]
- Perlman, S.; Netland, J. Coronaviruses post-SARS: Update on replication and pathogenesis. Nat. Rev. Microbiol. 2009, 7, 439–450. [Google Scholar] [CrossRef] [PubMed]
- Rashid, F.; Xie, Z.; Suleman, M.; Shah, A.; Khan, S.; Luo, S. Roles and functions of SARS-CoV-2 proteins in host immune evasion. Front. Immunol. 2022, 13, 940756. [Google Scholar] [CrossRef] [PubMed]
- Massa, C.; Wang, Y.; Marr, N.; Seliger, B. Interferons and resistance mechanisms in tumors and pathogen-driven diseases—Focus on the major histocompatibility complex (MHC) antigen processing pathway. Int. J. Mol. Sci. 2023, 24, 6736. [Google Scholar] [CrossRef]
- De Benedetti, F.; Prencipe, G.; Bracaglia, C.; Marasco, E.; Grom, A.A. Targeting interferon-γ in hyperinflammation: Opportunities and challenges. Nat. Rev. Rheumatol. 2021, 17, 678–691. [Google Scholar] [CrossRef]
- Wang, L.; Zhu, Y.; Zhang, N.; Xian, Y.; Tang, Y.; Ye, J.; Reza, F.; He, G.; Wen, X.; Jiang, X. The multiple roles of interferon regulatory factor family in health and disease. Signal Transduct. Target. Ther. 2024, 9, 282. [Google Scholar] [CrossRef]
- Kimura, T.; Nakayama, K.; Penninger, J.; Kitagawa, M.; Harada, H.; Matsuyama, T.; Tanaka, N.; Kamijyo, R.; Vilcek, J.; Mak, T.M.; et al. Involvement of the IRF-1 transcription factor in antiviral responses to interferons. Science 1994, 264, 1921–1924. [Google Scholar] [CrossRef]
- Kanzaki, M.; Morris, P.L. Identification and regulation of testicular interferon-gamma (IFNgamma) receptor subunits: IFNgamma enhances interferon regulatory factor-1 and interleukin-1beta converting enzyme expression. Endocrinology 1998, 139, 2636–2644. [Google Scholar] [CrossRef]
- Wu, H.; Shi, L.; Wang, Q.; Cheng, L.; Zhao, X.; Chen, Q.; Jiang, Q.; Feng, M.; Li, Q.; Han, D. Mumps virus-induced innate immune responses in mouse Sertoli and Leydig cells. Sci. Rep. 2016, 6, 19507. [Google Scholar] [CrossRef]
- Siemann, D.N.; Strange, D.P.; Maharaj, P.N.; Shi, P.Y.; Verma, S. Zika virus infects human Sertoli cells and modulates the integrity of the in vitro blood-testis barrier model. J. Virol. 2017, 91, e00623-17. [Google Scholar] [CrossRef]
- Karki, R.; Sharma, B.R.; Tuladhar, S.; Williams, E.P.; Zalduondo, L.; Samir, P.; Zheng, M.; Sundaram, B.; Banoth, B.; Malireddi, R.K.S.; et al. Synergism of TNF-α and IFN-γ Triggers Inflammatory Cell Death, Tissue Damage, and Mortality in SARS-CoV-2 Infection and Cytokine Shock Syndromes. Cell 2021, 184, 149–168.e17. [Google Scholar] [CrossRef]
- Salim, T.; Sershen, C.L.; May, E.E. Investigating the role of TNF-α and IFN-γ activation on the dynamics of iNOS gene expression in LPS stimulated macrophages. PLoS ONE 2016, 11, e0153289. [Google Scholar] [CrossRef] [PubMed]
- AbdelMassih, A.; Hozaien, R.; El Shershaby, M.; Kamel, A.; Ismail, H.A.; Arsanyous, M.; El-Husseiny, N.; Khalil, N.; Naeem, Y.; Fouda, R. The potential role of inhaled nitric oxide for postexposure chemoprophylaxis of COVID-19. J. Genet. Eng. Biotechnol. 2021, 19, 165. [Google Scholar] [CrossRef] [PubMed]
- Johnson, B.A.; Xie, X.; Bailey, A.L.; Kalveram, B.; Lokugamage, K.G.; Muruato, A.; Zou, J.; Zhang, X.; Juelich, T.; Smith, J.K.; et al. Loss of furin cleavage site attenuates SARS-CoV-2 pathogenesis. Nature 2021, 591, 293–299. [Google Scholar] [CrossRef] [PubMed]
- Barilli, A.; Recchia Luciani, G.; Visigalli, R.; Sala, R.; Soli, M.; Dall’Asta, V.; Rotoli, B.M. Cytokine-induced iNOS in A549 alveolar epithelial cells: A potential role in COVID-19 lung pathology. Biomedicines 2023, 11, 2699. [Google Scholar] [CrossRef]
- Dong, W.; Mead, H.; Tian, L.; Park, J.-G.; Garcia, J.I.; Jaramillo, S.; Barr, T.; Kollath, D.S.; Coyne, V.K.; Stone, N.E.; et al. The K18-Human ACE2 Transgenic Mouse Model Recapitulates Non-severe and Severe COVID-19 in Response to an Infectious Dose of the SARS-CoV-2 Virus. J. Virol. 2022, 96, e0096421. [Google Scholar] [CrossRef]
- Veras, F.P.; Gomes, G.F.; Silva, B.M.S.; Caetité, D.B.; Almeida, C.J.L.R.; Silva, C.M.S.; Schneider, A.H.; Corneo, E.S.; Bonilha, C.S.; Batah, S.S.; et al. Targeting neutrophils extracellular traps (NETs) reduces multiple organ injury in a COVID-19 mouse model. Respir. Res. 2023, 24, 66. [Google Scholar] [CrossRef]
- Loveland, K.L.; Klein, B.; Pueschl, D.; Indumathy, S.; Bergmann, M.; Loveland, B.E.; Hedger, M.P.; Schuppe, H.C. Cytokines in Male Fertility and Reproductive Pathologies: Immunoregulation and Beyond. Front. Endocrinol. 2017, 8, 307. [Google Scholar] [CrossRef]
- Wang, Z.; Xu, X. scRNA-seq profiling of human testes reveals the presence of the ACE2 receptor, a target for SARS-CoV-2 infection in spermatogonia, Leydig and Sertoli cells. Cells 2020, 9, 920. [Google Scholar] [CrossRef]
- Chen, M.; Li, S.; Liu, S.; Zhang, Y.; Cui, X.; Lv, L.; Liu, B.; Zheng, A.; Wang, Q.; Duo, S.; et al. Infection of SARS-CoV-2 causes severe pathological changes in mouse testis. J. Genet. Genom. 2023, 50, 99–107. [Google Scholar] [CrossRef]
- Hopfer, H.; Herzig, M.C.; Gosert, R.; Menter, T.; Hench, J.; Tzankov, A.; Hirsch, H.H.; Miller, S.E. Hunting coronavirus by transmission electron microscopy—A guide to SARS-CoV-2-associated ultrastructural pathology in COVID-19 tissues. Histopathology 2021, 78, 358–370. [Google Scholar] [CrossRef]
- Montes de Oca-B, P. Evidence of mitochondria origin of SARS-CoV-2 double-membrane vesicles: A review. F1000Research 2024, 10, 1009. [Google Scholar] [CrossRef] [PubMed] [PubMed Central]
- Sasso-Cerri, E.; Martinelli, V.D.; de Oliveira, S.A.; da Silva, A.A.S.; de Moraes, J.C.G.; Cerri, P.S. Submandibular Gland Pathogenesis Following SARS-CoV-2 Infection and Implications for Xerostomia. Int. J. Mol. Sci. 2024, 25, 6820. [Google Scholar] [CrossRef] [PubMed] [PubMed Central]
- Bullock, H.A.; Goldsmith, C.S.; Miller, S.E. Best practices for correctly identifying coronavirus by transmission electron microscopy. Kidney Int. 2021, 99, 824–827. [Google Scholar] [CrossRef] [PubMed]
- Zhuang, M.W.; Cheng, Y.; Zhang, J.; Jiang, X.M.; Wang, L.; Deng, J.; Wang, P.H. Increasing host cellular receptor-angiotensin-converting enzyme 2 expression by coronavirus may facilitate 2019-nCoV (or SARS-CoV-2) infection. J. Med. Virol. 2020, 92, 2693–2701. [Google Scholar] [CrossRef]
- da Silva, A.A.S.; de Oliveira, S.A.; Battistone, M.A.; Hinton, B.T.; Cerri, P.S.; Sasso-Cerri, E. hACE2 upregulation and participation of macrophages and clear cells in the immune response of epididymis to SARS-CoV-2 in K18-hACE2 mice. Andrology 2024, 13, 1509–1529. [Google Scholar] [CrossRef]
- Abbas, U.; Cheng, A.-L.; Patel, S.; Younus, S.; Rivero, G.; Lasco, T.; Al Mohajer, M. Clinical spectrum of COVID-19 and plasma angiotensin II levels. Curr. Top. Virol. 2021, 18, 25–30. [Google Scholar] [CrossRef]
- Camargo, R.L.; Bombassaro, B.; Monfort-Pires, M.; Mansour, E.; Palma, A.C.; Ribeiro, L.C.; Ulaf, R.G.; Bernardes, A.F.; Nunes, T.A.; Agrela, M.V.; et al. Plasma angiotensin II is increased in critical coronavirus disease 2019. Front. Cardiovasc. Med. 2022, 9, 847809. [Google Scholar] [CrossRef]
- Wu, Z.; Hu, R.; Zhang, C.; Ren, W.; Yu, A.; Zhou, X. Elevation of plasma angiotensin II level is a potential pathogenesis for the critically ill COVID-19 patients. Crit. Care 2020, 24, 290. [Google Scholar] [CrossRef]
- Caputo, I.; Caroccia, B.; Frasson, I.; Poggio, E.; Zamberlan, S.; Morpurgo, M.; Seccia, T.M.; Calì, T.; Brini, M.; Richter, S.N.; et al. Angiotensin II promotes SARS-CoV-2 infection via upregulation of ACE2 in human bronchial cells. Int. J. Mol. Sci. 2022, 23, 5125. [Google Scholar] [CrossRef]
- Zorad, S.; Skrabanova, M.; Zilkova, M.; Cente, M.; Turic Csokova, N.; Kovacech, B.; Cizkova, D.; Filipcik, P. Angiotensin I and II stimulate cell invasion of SARS-CoV-2: Potential mechanism via inhibition of ACE2 arm of RAS. Physiol. Res. 2024, 73, 27–35. [Google Scholar] [CrossRef]
- Kandhaya-Pillai, R.; Yang, X.; Tchkonia, T.; Martin, G.M.; Kirkland, J.L.; Oshima, J. TNF-α/IFN-γ synergy amplifies senescence-associated inflammation and SARS-CoV-2 receptor expression via hyper-activated JAK/STAT1. Aging Cell 2022, 21, e13646. [Google Scholar] [CrossRef] [PubMed]
- Levy, D.E.; Darnell, J.E., Jr. Stats: Transcriptional control and biological impact. Nat. Rev. Mol. Cell Biol. 2002, 3, 651–662. [Google Scholar] [CrossRef] [PubMed]
- França, L.R.; Hess, R.A.; Dufour, J.M.; Hofmann, M.C.; Griswold, M.D. The Sertoli cell: One hundred fifty years of beauty and plasticity. Andrology 2016, 4, 189–212. [Google Scholar] [CrossRef] [PubMed]
- Hofmann, M.C.; McBeath, E. Sertoli Cell-Germ Cell Interactions Within the Niche: Paracrine and Juxtacrine Molecular Communications. Front. Endocrinol. 2022, 13, 897062. [Google Scholar] [CrossRef]
- Meroni, S.B.; Galardo, M.N.; Rindone, G.; Gorga, A.; Riera, M.F.; Cigorraga, S.B. Molecular Mechanisms and Signaling Pathways Involved in Sertoli Cell Proliferation. Front. Endocrinol. 2019, 10, 224. [Google Scholar] [CrossRef]
- Godet, M.; Sabido, O.; Gilleron, J.; Durand, P. Meiotic progression of rat spermatocytes requires mitogen-activated protein kinases of Sertoli cells and close contacts between the germ cells and the Sertoli cells. Dev. Biol. 2008, 315, 173–188. [Google Scholar] [CrossRef]
- Batias, C.; Siffroi, J.P.; Fenichel, P.; Pointis, G.; Segretain, D. Connexin43 gene expression and regulation in the rodent seminiferous epithelium. J. Histochem. Cytochem. 2000, 48, 793–805. [Google Scholar] [CrossRef]
- Pointis, G.; Gilleron, J.; Carette, D.; Segretain, D. Physiological and physiopathological aspects of connexins and communicating gap junctions in spermatogenesis. Philos. Trans. R. Soc. Lond. B Biol. Sci. 2010, 365, 1607–1620. [Google Scholar] [CrossRef]
- Omolaoye, T.S.; Jalaleddine, N.; Cardona Maya, W.D.; du Plessis, S.S. Mechanisms of SARS-CoV-2 and Male Infertility: Could Connexin and Pannexin Play a Role? Front. Physiol. 2022, 13, 866675. [Google Scholar] [CrossRef]
- Weider, K.; Bergmann, M.; Brehm, R. Connexin 43: Its regulatory role in testicular junction dynamics and spermatogenesis. Histol. Histopathol. 2011, 26, 1343–1352. [Google Scholar] [CrossRef]
- Kidder, G.M.; Cyr, D.G. Roles of connexins in testis development and spermatogenesis. Semin. Cell Dev. Biol. 2016, 50, 22–30. [Google Scholar] [CrossRef] [PubMed]
- Natwar, R.K.; Mann, A.; Sharma, R.K.; Aulitzky, W.; Frick, J. Effect of human gamma interferon on mice testis: A quantitative analysis of the spermatogenic cells. Acta Eur. Fertil. 1995, 26, 45–49. [Google Scholar]
- Burke, F.; East, N.; Upton, C.; Patel, K.; Balkwill, F.R. Interferon gamma induces cell cycle arrest and apoptosis in a model of ovarian cancer: Enhancement of effect by batimastat. Eur. J. Cancer 1997, 33, 1114–1121. [Google Scholar] [CrossRef] [PubMed]
- Terayama, H.; Naito, M.; Qu, N.; Hirai, S.; Kitaoka, M.; Ogawa, Y.; Itoh, M. Intratesticular expression of mRNAs of both interferon γ and tumor necrosis factor α is significantly increased in experimental autoimmune orchitis in mice. J. Reprod. Dev. 2011, 57, 296–302. [Google Scholar] [CrossRef] [PubMed]
- Stephanou, A.; Latchman, D.S. Opposing actions of STAT-1 and STAT-3. Growth Factors 2005, 23, 177–182. [Google Scholar] [CrossRef]
- Kaur, P.; Kaur, G.; Bansal, M.P. Tertiary-butyl hydroperoxide induced oxidative stress and male reproductive activity in mice: Role of transcription factor NF-kappaB and testicular antioxidant enzymes. Reprod. Toxicol. 2006, 22, 479–484. [Google Scholar] [CrossRef]
- Kumar, J.; Haldar, C.; Verma, R. Melatonin Ameliorates LPS-Induced Testicular Nitro-oxidative Stress (iNOS/TNFα) and Inflammation (NF-kB/COX-2) via Modulation of SIRT-1. Reprod. Sci. 2021, 28, 3417–3430. [Google Scholar] [CrossRef]
- Sodano, F.; Gazzano, E.; Fruttero, R.; Lazzarato, L. NO in viral infections: Role and development of antiviral therapies. Molecules 2022, 27, 2337. [Google Scholar] [CrossRef]
- Abdul-Cader, M.S.; Amarasinghe, A.; Abdul-Careem, M.F. Activation of toll-like receptor signaling pathways leading to nitric oxide-mediated antiviral responses. Arch. Virol. 2016, 161, 2075–2086. [Google Scholar] [CrossRef]
- Haghpanah, A.; Masjedi, F.; Alborzi, S.; Hosseinpour, A.; Dehghani, A.; Malekmakan, L.; Roozbeh, J. Potential mechanisms of SARS-CoV-2 action on male gonadal function and fertility: Current status and future prospects. Andrologia 2021, 53, e13883. [Google Scholar] [CrossRef] [PubMed]
- Aitken, R.J.; Clarkson, J.S.; Fishel, S. Generation of reactive oxygen species, lipid peroxidation, and human sperm function. Biol. Reprod. 1989, 41, 183–197. [Google Scholar] [CrossRef] [PubMed]
- Aitken, J.; Drevet, J.R.; Moazamian, A.; Gharagozloo, P. Male infertility and oxidative stress: A focus on the underlying mechanisms. Antioxidants 2022, 11, 306. [Google Scholar] [CrossRef] [PubMed]
- Xu, W.; Zheng, S.; Dweik, R.A.; Erzurum, S.C. Role of epithelial nitric oxide in airway viral infection. Free Radic. Biol. Med. 2006, 41, 19–28. [Google Scholar] [CrossRef]
- Rogers, C.; Klatt, E.C. Pathology of the testis in acquired immunodeficiency syndrome. Histopathology 1988, 12, 659–665. [Google Scholar] [CrossRef]
- Wu, S.; Frank, I.; Derby, N.; Martinelli, E.; Cheng, C.Y. HIV-1 establishes a sanctuary site in the testis by permeating the BTB through changes in cytoskeletal organization. Endocrinology 2021, 162, bqab156. [Google Scholar] [CrossRef]
- Liu, T.; Cao, Y.; Weng, J.; Gao, S.; Jin, Z.; Zhang, Y.; Yang, Y.; Zhang, H.; Xia, C.; Yin, X.; et al. Hepatitis E virus infects human testicular tissue and Sertoli cells. Emerg. Microbes Infect. 2024, 13, 2332657. [Google Scholar] [CrossRef]
- González, H.E.; Eugenín, E.A.; Garcés, G.; Solís, N.; Pizarro, M.; Accatino, L.; Sáez, J.C. Regulation of hepatic connexins in cholestasis: Possible involvement of Kupffer cells and inflammatory mediators. Am. J. Physiol. Gastrointest. Liver Physiol. 2002, 282, G991–G1001. [Google Scholar] [CrossRef]
- Leaphart, C.L.; Qureshi, F.; Cetin, S.; Li, J.; Dubowski, T.; Baty, C.; Beer-Stolz, D.; Guo, F.; Murray, S.A.; Hackam, D.J. Interferon-gamma inhibits intestinal restitution by preventing gap junction communication between enterocytes. Gastroenterology 2007, 132, 2395–2411, Erratum in Gastroenterology 2007, 133, 1746. [Google Scholar] [CrossRef]
- Tang, M.; Fang, J. TNF-α regulates apoptosis of human vascular smooth muscle cells through gap junctions. Mol. Med. Rep. 2017, 15, 1407–1411. [Google Scholar] [CrossRef]
- Gutwein, P.; Schramme, A.; Voss, B.; Abdel-Bakky, M.S.; Doberstein, K.; Ludwig, A.; Altevogt, P.; Hansmann, M.L.; Moch, H.; Kristiansen, G.; et al. Downregulation of junctional adhesion molecule-A is involved in the progression of clear cell renal cell carcinoma. Biochem. Biophys. Res. Commun. 2009, 380, 387–391. [Google Scholar] [CrossRef]
- Huang, K.; Lui, W.Y. Sertoli cell-specific knockout of coxsackie and adenovirus receptor (Cxadr) disrupts the blood-testis barrier and causes impaired fertility. Endocr. Abstr. 2018, 56, GP216. [Google Scholar] [CrossRef]
- Giannakopoulos, S.; Pak, J.; Bakse, J.; Ward, M.A.; Nerurkar, V.R.; Tallquist, M.D.; Verma, S. SARS-CoV-2-induced cytokine storm drives prolonged testicular injury and functional impairment in mice that are mitigated by dexamethasone. PLoS Pathog. 2025, 21, e1012804. [Google Scholar] [CrossRef] [PubMed]
- Arce, V.M.; Costoya, J.A. SARS-CoV-2 infection in K18-ACE2 transgenic mice replicates human pulmonary disease in COVID-19. Cell. Mol. Immunol. 2021, 18, 513–514. [Google Scholar] [CrossRef] [PubMed]
- Rodrigues, P.B.; Gomes, G.F.; Angelim, M.K.S.C.; Souza, G.F.; Muraro, S.P.; Toledo-Teixeira, D.A.; Rattis, B.A.C.; Passos, A.S.; Pral, L.P.; de Rezende Rodovalho, V.; et al. Impact of microbiota depletion by antibiotics on SARS-CoV-2 infection of K18-hACE2 mice. Cells 2022, 11, 2572. [Google Scholar] [CrossRef] [PubMed]
- Beltrame, F.L.; Cerri, P.S.; Sasso-Cerri, E. Cimetidine-induced Leydig cell apoptosis and reduced EG-VEGF (PK-1) immunoexpression in rats: Evidence for the testicular vasculature atrophy. Reprod. Toxicol. 2015, 57, 50–58. [Google Scholar] [CrossRef]
- Meistrich, M.L.; Hess, R.A. Assessment of spermatogenesis through staging of seminiferous tubules. Methods Mol. Biol. 2013, 927, 299–307. [Google Scholar] [CrossRef]
- de Oliveira, S.A.; Cerri, P.S.; Sasso-Cerri, E. Impaired macrophages and failure of steroidogenesis and spermatogenesis in rat testes with cytokines deficiency induced by diacerein. Histochem. Cell Biol. 2021, 156, 561–581. [Google Scholar] [CrossRef]
- Caneguim, B.H.; Cerri, P.S.; Spolidório, L.C.; Miraglia, S.M.; Sasso-Cerri, E. Structural alterations in the seminiferous tubules of rats treated with immunosuppressor tacrolimus. Reprod. Biol. Endocrinol. 2009, 7, 19. [Google Scholar] [CrossRef]
- Beltrame, F.L.; Caneguim, B.H.; Miraglia, S.M.; Cerri, P.S.; Sasso-Cerri, E. Vitamin B12 supplement exerts a beneficial effect on the seminiferous epithelium of cimetidine-treated rats. Cells Tissues Organs 2011, 193, 184–194. [Google Scholar] [CrossRef]
- de Santi, F.; Beltrame, F.L.; Rodrigues, B.M.; Scaramele, N.F.; Lopes, F.L.; Cerri, P.S.; Sasso-Cerri, E. Venlafaxine-induced adrenergic signaling stimulates Leydig cells steroidogenesis via Nur77 overexpression: A possible role of EGF. Life Sci. 2022, 289, 120069. [Google Scholar] [CrossRef]
- Untergasser, A.; Cutcutache, I.; Koressaar, T.; Ye, J.; Faircloth, B.C.; Remm, M.; Rozen, S.G. Primer3—New capabilities and interfaces. Nucleic Acids Res. 2012, 40, e115. [Google Scholar] [CrossRef]
- Lu, D.; Lu, J.; Ji, X.; Ji, Y.; Zhang, Z.; Peng, H.; Sun, F.; Zhang, C. IL 27 suppresses airway inflammation, hyperresponsiveness and remodeling via the STAT1 and STAT3 pathways in mice with allergic asthma. Int. J. Mol. Med. 2020, 46, 641–652. [Google Scholar] [CrossRef]
- Wang, J.; Bao, B.; Feng, J.; Zhao, Q.; Dai, H.; Meng, F.; Deng, S.; Wang, B.; Li, H. Effects of diabetes mellitus on sperm quality in the Db/Db mouse model and the role of the FoxO1 pathway. Med. Sci. Monit. 2021, 27, e928232. [Google Scholar] [CrossRef]
- Kang, L.I.; Wang, Y.; Suckow, A.T.; Czymmek, K.J.; Cooke, V.G.; Naik, U.P.; Duncan, M.K. Deletion of JAM-A causes morphological defects in the corneal epithelium. Int. J. Biochem. Cell Biol. 2007, 39, 576–585. [Google Scholar] [CrossRef]
- Tian, C.; Zhao, J.; Xiong, Q.; Yu, H.; Du, H. Secondary iron overload induces chronic pancreatitis and ferroptosis of acinar cells in mice. Int. J. Mol. Med. 2023, 51, 9. [Google Scholar] [CrossRef]









| BW (g) | ATW (g) | TTA (µm2) | SEA (µm2) | TLA (µm2) | |
|---|---|---|---|---|---|
| CG | 26.20 ± 0.59 | 0.1050 ± 0.0022 | 37,774 ± 532.6 | 36,476 ± 527.1 | 1298 ± 106.8 |
| IG | 23.20 ± 1.02 * | 0.1467 ± 0.0255 | 32,953 ± 1415 * | 26,871 ± 2241 * | 6082 ± 1298 * |
| Gene | References | Length (bp) | Oligonucleotide Sequences (5′-3′) | Tm |
|---|---|---|---|---|
| Stat1 (Exxtend, Brazil) | [103] | 21 20 | F: CACCCTTGCTTACTCTACTGC R: TTGAATGACTAAACGCCTGA | 60.0° 60.0° |
| Stat3 (Exxtend, Brazil) | [104] | 20 19 | F: TATGGTCCTTATTCTATGCG R: CAGACAGTTGCCAGTCTCA | 56.0° 58.0° |
| Jam-α (Exxtend, Brazil) | [105] | 21 20 | F: GGTCAGCATCCACCTCACTGT R: AGGTCAGCACTGCCCTGTTC | 60.0° 60.0° |
| iNOS (Exxtend, Brazil) | [106] | 22 21 | F: CTCACCTACTTCCTGGACATTAC R: CAATCTCTGCCTATCCGTCTC | 60.0° 60.0° |
| β-Actin (Exxtend, Brazil) | [56] | 18 20 | F: CTGCGCTTCCTTTGTCCC R: GACAATTGAGAAAGGGCGTG | 57.0° 55.0° |
Disclaimer/Publisher’s Note: The statements, opinions and data contained in all publications are solely those of the individual author(s) and contributor(s) and not of MDPI and/or the editor(s). MDPI and/or the editor(s) disclaim responsibility for any injury to people or property resulting from any ideas, methods, instructions or products referred to in the content. |
© 2026 by the authors. Licensee MDPI, Basel, Switzerland. This article is an open access article distributed under the terms and conditions of the Creative Commons Attribution (CC BY) license.
Share and Cite
de Oliveira, S.A.; da Silva, A.A.S.; Hinton, B.T.; Cerri, P.S.; Sasso-Cerri, E. Ultrastructural Features, Immune Response, and Junctional Proteins in the Seminiferous Epithelium of SARS-CoV-2-Infected Mice. Int. J. Mol. Sci. 2026, 27, 691. https://doi.org/10.3390/ijms27020691
de Oliveira SA, da Silva AAS, Hinton BT, Cerri PS, Sasso-Cerri E. Ultrastructural Features, Immune Response, and Junctional Proteins in the Seminiferous Epithelium of SARS-CoV-2-Infected Mice. International Journal of Molecular Sciences. 2026; 27(2):691. https://doi.org/10.3390/ijms27020691
Chicago/Turabian Stylede Oliveira, Salmo Azambuja, André Acácio Souza da Silva, Barry T. Hinton, Paulo Sérgio Cerri, and Estela Sasso-Cerri. 2026. "Ultrastructural Features, Immune Response, and Junctional Proteins in the Seminiferous Epithelium of SARS-CoV-2-Infected Mice" International Journal of Molecular Sciences 27, no. 2: 691. https://doi.org/10.3390/ijms27020691
APA Stylede Oliveira, S. A., da Silva, A. A. S., Hinton, B. T., Cerri, P. S., & Sasso-Cerri, E. (2026). Ultrastructural Features, Immune Response, and Junctional Proteins in the Seminiferous Epithelium of SARS-CoV-2-Infected Mice. International Journal of Molecular Sciences, 27(2), 691. https://doi.org/10.3390/ijms27020691

