Traditional Medicinal Plant Dahlia pinnata Selectively Suppresses TNF-α Expression Through Modulation of NF-κB and p38 Signaling
Abstract
1. Introduction
2. Results
2.1. D. pinnata Extract Selectively Suppresses TNF-α Expression Under Basal Conditions
2.2. D. pinnata Extract Suppresses P. aeruginosa-Induced TNF-α Expression
2.3. D. pinnata Extract Exerts Stronger Suppressive Effects than Dexamethasone
2.4. D. pinnata Extract Reduces AKT Activation
2.5. Suppression of TNF-α Expression by D. pinnata Extract Is Mediated Through Modulation of NF-κB and p38 Signaling
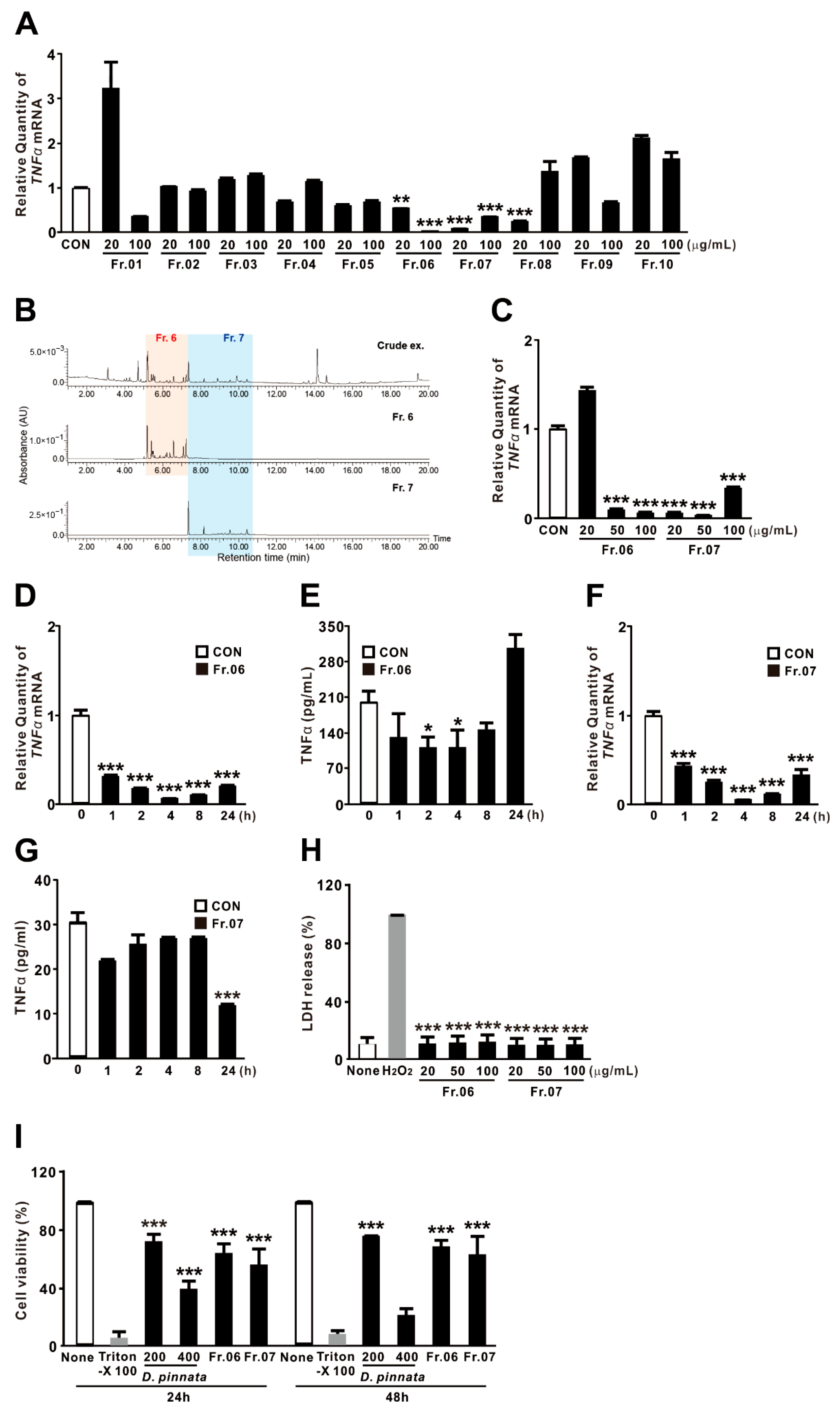
2.6. Fractions 06 and 07 of D. pinnata Extract Potently Suppress TNF-α Expression
2.7. Fractions 06 and 07 Suppress TNF-α Expression Through Modulation of NF-κB and p38
3. Discussion
4. Materials and Methods
4.1. Reagents and Inhibitors
4.2. Preparation of Plant Extracts and Fractions
4.3. UPLC-UV Profiling and Identification
4.4. Bacterial Preparation and Challenges
4.5. Cell Line Maintenance
4.6. Gene Expression Analysis (qRT-PCR)
4.7. Viability and Cytotoxicity Assays
4.8. Protein Quantification and Immunoblotting
4.9. Data Analysis
5. Conclusions
Supplementary Materials
Author Contributions
Funding
Institutional Review Board Statement
Informed Consent Statement
Data Availability Statement
Conflicts of Interest
Abbreviations
References
- Nathan, C. Points of control in inflammation. Nature 2002, 420, 846–852. [Google Scholar] [CrossRef] [PubMed]
- Medzhitov, R. Origin and physiological roles of inflammation. Nature 2008, 454, 428–435. [Google Scholar] [CrossRef] [PubMed]
- Dinarello, C.A. Proinflammatory cytokines. Chest 2000, 118, 503–508. [Google Scholar] [CrossRef]
- Opal, S.M.; DePalo, V.A. Anti-inflammatory cytokines. Chest 2000, 117, 1162–1172. [Google Scholar] [CrossRef]
- Italiani, P.; Boraschi, D. From Monocytes to M1/M2 Macrophages: Phenotypical vs. Functional Differentiation. Front. Immunol. 2014, 5, 514. [Google Scholar] [CrossRef]
- Parihar, A.; Eubank, T.D.; Doseff, A.I. Monocytes and macrophages regulate immunity through dynamic networks of survival and cell death. J. Innate Immun. 2010, 2, 204–215. [Google Scholar] [CrossRef]
- Ginhoux, F.; Jung, S. Monocytes and macrophages: Developmental pathways and tissue homeostasis. Nat. Rev. Immunol. 2014, 14, 392–404. [Google Scholar] [CrossRef]
- Ziegler-Heitbrock, L. The CD14+ CD16+ blood monocytes: Their role in infection and inflammation. J. Leukoc. Biol. 2007, 81, 584–592. [Google Scholar] [CrossRef]
- Shi, C.; Pamer, E.G. Monocyte recruitment during infection and inflammation. Nat. Rev. Immunol. 2011, 11, 762–774. [Google Scholar] [CrossRef]
- Carswell, E.A.; Old, L.J.; Kassel, R.L.; Green, S.; Fiore, N.; Williamson, B. An endotoxin-induced serum factor that causes necrosis of tumors. Proc. Natl. Acad. Sci. USA 1975, 72, 3666–3670. [Google Scholar] [CrossRef] [PubMed]
- Feldmann, M.; Brennan, F.M.; Elliott, M.; Katsikis, P.; Maini, R.N. TNF alpha as a therapeutic target in rheumatoid arthritis. Circ. Shock. 1994, 43, 179–184. [Google Scholar] [PubMed]
- Strieter, R.M.; Kunkel, S.L.; Bone, R.C. Role of tumor necrosis factor-alpha in disease states and inflammation. Crit. Care Med. 1993, 21, S447–S463. [Google Scholar] [CrossRef] [PubMed]
- Raine, C.S. Multiple sclerosis: TNF revisited, with promise. Nat. Med. 1995, 1, 211–214. [Google Scholar] [CrossRef] [PubMed]
- Targan, S.R.; Hanauer, S.B.; van Deventer, S.J.; Mayer, L.; Present, D.H.; Braakman, T.; DeWoody, K.L.; Schaible, T.F.; Rutgeerts, P.J. A short-term study of chimeric monoclonal antibody cA2 to tumor necrosis factor alpha for Crohn’s disease. N. Engl. J. Med. 1997, 337, 1029–1036. [Google Scholar] [CrossRef]
- Brynskov, J.; Nielsen, O.H.; Ahnfelt-Ronne, I.; Bendtzen, K. Cytokines (immunoinflammatory hormones) and their natural regulation in inflammatory bowel disease (Crohn’s disease and ulcerative colitis): A review. Dig. Dis. 1994, 12, 290–304. [Google Scholar] [CrossRef]
- Green, M.J.; Gough, A.K.; Devlin, J.; Smith, J.; Astin, P.; Taylor, D.; Emery, P. Serum MMP-3 and MMP-1 and progression of joint damage in early rheumatoid arthritis. Rheumatology 2003, 42, 83–88. [Google Scholar] [CrossRef]
- Tchetverikov, I.; Ronday, H.K.; Van El, B.; Kiers, G.H.; Verzijl, N.; TeKoppele, J.M.; Huizinga, T.W.; DeGroot, J.; Hanemaaijer, R. MMP profile in paired serum and synovial fluid samples of patients with rheumatoid arthritis. Ann. Rheum. Dis. 2004, 63, 881–883. [Google Scholar] [CrossRef]
- Brennan, F.M.; Maini, R.N.; Feldmann, M. Role of pro-inflammatory cytokines in rheumatoid arthritis. Springer Semin. Immunopathol. 1998, 20, 133–147. [Google Scholar] [CrossRef]
- Choy, E.H.; Panayi, G.S. Cytokine pathways and joint inflammation in rheumatoid arthritis. N. Engl. J. Med. 2001, 344, 907–916. [Google Scholar] [CrossRef]
- Li, H.; Feng, Y.; Zheng, X.; Jia, M.; Mei, Z.; Wang, Y.; Zhang, Z.; Zhou, M.; Li, C. M2-type exosomes nanoparticles for rheumatoid arthritis therapy via macrophage re-polarization. J. Control. Release 2022, 341, 16–30. [Google Scholar] [CrossRef]
- Guo, J.; Zhang, H.; Lin, W.; Lu, L.; Su, J.; Chen, X. Signaling pathways and targeted therapies for psoriasis. Signal Transduct. Target. Ther. 2023, 8, 437, Correction in Signal Transduct. Target. Ther. 2024, 9, 25. [Google Scholar] [CrossRef]
- Souza, R.F.; Caetano, M.A.F.; Magalhaes, H.I.R.; Castelucci, P. Study of tumor necrosis factor receptor in the inflammatory bowel disease. World J. Gastroenterol. WJG 2023, 29, 2733–2746. [Google Scholar] [CrossRef] [PubMed]
- Hotamisligil, G.S.; Shargill, N.S.; Spiegelman, B.M. Adipose expression of tumor necrosis factor-alpha: Direct role in obesity-linked insulin resistance. Science 1993, 259, 87–91. [Google Scholar] [CrossRef] [PubMed]
- Kurahashi, K.; Kajikawa, O.; Sawa, T.; Ohara, M.; Gropper, M.A.; Frank, D.W.; Martin, T.R.; Wiener-Kronish, J.P. Pathogenesis of septic shock in Pseudomonas aeruginosa pneumonia. J. Clin. Investig. 1999, 104, 743–750. [Google Scholar] [CrossRef] [PubMed]
- Redlich, K.; Smolen, J.S. Inflammatory bone loss: Pathogenesis and therapeutic intervention. Nat. Rev. Drug Discov. 2012, 11, 234–250. [Google Scholar] [CrossRef]
- Gottlieb, A.B.; Chaudhari, U.; Mulcahy, L.D.; Li, S.; Dooley, L.T.; Baker, D.G. Infliximab monotherapy provides rapid and sustained benefit for plaque-type psoriasis. J. Am. Acad. Dermatol. 2003, 48, 829–835. [Google Scholar] [CrossRef]
- Hanauer, S.B.; Feagan, B.G.; Lichtenstein, G.R.; Mayer, L.F.; Schreiber, S.; Colombel, J.F.; Rachmilewitz, D.; Wolf, D.C.; Olson, A.; Bao, W.; et al. Maintenance infliximab for Crohn’s disease: The ACCENT I randomised trial. Lancet 2002, 359, 1541–1549. [Google Scholar] [CrossRef]
- Rutgeerts, P.; Sandborn, W.J.; Feagan, B.G.; Reinisch, W.; Olson, A.; Johanns, J.; Travers, S.; Rachmilewitz, D.; Hanauer, S.B.; Lichtenstein, G.R.; et al. Infliximab for induction and maintenance therapy for ulcerative colitis. N. Engl. J. Med. 2005, 353, 2462–2476, Correction in N. Engl. J. Med. 2006, 354, 2200. [Google Scholar] [CrossRef]
- Gonzalez-Gay, M.A.; De Matias, J.M.; Gonzalez-Juanatey, C.; Garcia-Porrua, C.; Sanchez-Andrade, A.; Martin, J.; Llorca, J. Anti-tumor necrosis factor-alpha blockade improves insulin resistance in patients with rheumatoid arthritis. Clin. Exp. Rheumatol. 2006, 24, 83–86. [Google Scholar]
- Nunes, C.D.R.; Barreto Arantes, M.; Menezes de Faria Pereira, S.; Leandro da Cruz, L.; de Souza Passos, M.; Pereira de Moraes, L.; Vieira, I.J.C.; Barros de Oliveira, D. Plants as Sources of Anti-Inflammatory Agents. Molecules 2020, 25, 3726. [Google Scholar] [CrossRef]
- Ren, S.; Liu, H.; Wang, X.; Bi, J.; Lu, S.; Zhu, C.; Li, H.; Kong, W.; Chen, R.; Chen, Z. Acupoint nanocomposite hydrogel for simulation of acupuncture and targeted delivery of triptolide against rheumatoid arthritis. J. Nanobiotechnol. 2021, 19, 409. [Google Scholar] [CrossRef] [PubMed]
- Li, P.; Yang, X.; Yang, Y.; He, H.; Chou, C.K.; Chen, F.; Pan, H.; Liu, L.; Cai, L.; Ma, Y.; et al. Synergistic effect of all-trans-retinal and triptolide encapsulated in an inflammation-targeted nanoparticle on collagen-induced arthritis in mice. J. Control. Release 2020, 319, 87–103. [Google Scholar] [CrossRef] [PubMed]
- Wei, X.; Gong, J.; Zhu, J.; Wang, P.; Li, N.; Zhu, W.; Li, J. The suppressive effect of triptolide on chronic colitis and TNF-alpha/TNFR2 signal pathway in interleukin-10 deficient mice. Clin. Immunol. 2008, 129, 211–218. [Google Scholar] [CrossRef] [PubMed]
- Whitley, G.R. The medicinal and nutritional properties of Dahlia spp. J. Ethnopharmacol. 1985, 14, 75–82. [Google Scholar] [CrossRef]
- Pretz, D.; Heyward, P.M.; Krebs, J.; Gruchot, J.; Barter, C.; Silcock, P.; Downes, N.; Rizwan, M.Z.; Boucsein, A.; Bender, J.; et al. A dahlia flower extract has antidiabetic properties by improving insulin function in the brain. Life Metab. 2023, 2, load026. [Google Scholar] [CrossRef]
- Granados-Balbuena, S.Y.; Diaz-Pacheco, A.; Garcia-Meza, M.G.; Tapia-Lopez, L.; Cruz-Narvaez, Y.; Ocaranza-Sanchez, E. Phytochemical profile of petals from black Dahlia pinnata by flow injection analysis-electrospray ionization-Fourier transform ion cyclotron resonance mass spectrometry. Phytochem. Anal. PCA 2023, 34, 1009–1021. [Google Scholar] [CrossRef]
- Lagoumintzis, G.; Christofidou, M.; Dimitracopoulos, G.; Paliogianni, F. Pseudomonas aeruginosa slime glycolipoprotein is a potent stimulant of tumor necrosis factor alpha gene expression and activation of transcription activators nuclear factor kappa B and activator protein 1 in human monocytes. Infect. Immun. 2003, 71, 4614–4622. [Google Scholar] [CrossRef]
- Steer, J.H.; Vuong, Q.; Joyce, D.A. Suppression of human monocyte tumour necrosis factor-alpha release by glucocorticoid therapy: Relationship to systemic monocytopaenia and cortisol suppression. Br. J. Clin. Pharmacol. 1997, 43, 383–389. [Google Scholar] [CrossRef]
- Steer, J.H.; Kroeger, K.M.; Abraham, L.J.; Joyce, D.A. Glucocorticoids suppress tumor necrosis factor-alpha expression by human monocytic THP-1 cells by suppressing transactivation through adjacent NF-kappa B and c-Jun-activating transcription factor-2 binding sites in the promoter. J. Biol. Chem. 2000, 275, 18432–18440. [Google Scholar] [CrossRef]
- Fukao, T.; Koyasu, S. PI3K and negative regulation of TLR signaling. Trends Immunol. 2003, 24, 358–363. [Google Scholar] [CrossRef]
- Liu, T.; Zhang, L.; Joo, D.; Sun, S.C. NF-kappaB signaling in inflammation. Signal Transduct. Target. Ther. 2017, 2, 17023. [Google Scholar] [CrossRef]
- Arthur, J.S.; Ley, S.C. Mitogen-activated protein kinases in innate immunity. Nat. Rev. Immunol. 2013, 13, 679–692. [Google Scholar] [CrossRef] [PubMed]
- Kobayashi, T.; Cohen, P. Activation of serum- and glucocorticoid-regulated protein kinase by agonists that activate phosphatidylinositide 3-kinase is mediated by 3-phosphoinositide-dependent protein kinase-1 (PDK1) and PDK2. Biochem. J. 1999, 339, 319–328. [Google Scholar] [CrossRef] [PubMed]
- Neumann, M.; Klar, S.; Wilisch-Neumann, A.; Hollenbach, E.; Kavuri, S.; Leverkus, M.; Kandolf, R.; Brunner-Weinzierl, M.C.; Klingel, K. Glycogen synthase kinase-3beta is a crucial mediator of signal-induced RelB degradation. Oncogene 2011, 30, 2485–2492. [Google Scholar] [CrossRef] [PubMed]
- Abd-Ellah, A.; Voogdt, C.; Krappmann, D.; Moller, P.; Marienfeld, R.B. GSK3beta modulates NF-kappaB activation and RelB degradation through site-specific phosphorylation of BCL10. Sci. Rep. 2018, 8, 1352. [Google Scholar] [CrossRef]
- Murray, P.J.; Smale, S.T. Restraint of inflammatory signaling by interdependent strata of negative regulatory pathways. Nat. Immunol. 2012, 13, 916–924. [Google Scholar] [CrossRef]
- Fullerton, J.N.; Gilroy, D.W. Resolution of inflammation: A new therapeutic frontier. Nat. Rev. Drug Discov. 2016, 15, 551–567. [Google Scholar] [CrossRef]
- Shames, B.D.; Selzman, C.H.; Pulido, E.J.; Meng, X.; Meldrum, D.R.; McIntyre, R.C., Jr.; Harken, A.H.; Banerjee, A. LPS-Induced NF-kappaB activation and TNF-alpha release in human monocytes are protein tyrosine kinase dependent and protein kinase C independent. J. Surg. Res. 1999, 83, 69–74. [Google Scholar] [CrossRef]
- Almawi, W.Y.; Melemedjian, O.K. Negative regulation of nuclear factor-kappaB activation and function by glucocorticoids. J. Mol. Endocrinol. 2002, 28, 69–78. [Google Scholar] [CrossRef]
- Guha, M.; Mackman, N. The phosphatidylinositol 3-kinase-Akt pathway limits lipopolysaccharide activation of signaling pathways and expression of inflammatory mediators in human monocytic cells. J. Biol. Chem. 2002, 277, 32124–32132. [Google Scholar] [CrossRef]
- Zhou, H.; Gao, S.; Duan, X.; Liang, S.; Scott, D.A.; Lamont, R.J.; Wang, H. Inhibition of serum- and glucocorticoid-inducible kinase 1 enhances TLR-mediated inflammation and promotes endotoxin-driven organ failure. Faseb J. 2015, 29, 3737–3749. [Google Scholar] [CrossRef] [PubMed]
- Han, X.; Ren, J.; Lohner, H.; Yakoumatos, L.; Liang, R.; Wang, H. SGK1 negatively regulates inflammatory immune responses and protects against alveolar bone loss through modulation of TRAF3 activity. J. Biol. Chem. 2022, 298, 102036. [Google Scholar] [CrossRef] [PubMed]
- Lagoumintzis, G.; Xaplanteri, P.; Dimitracopoulos, G.; Paliogianni, F. TNF-alpha induction by Pseudomonas aeruginosa lipopolysaccharide or slime-glycolipoprotein in human monocytes is regulated at the level of Mitogen-activated Protein Kinase activity: A distinct role of Toll-like receptor 2 and 4. Scand. J. Immunol. 2008, 67, 193–203. [Google Scholar] [CrossRef] [PubMed]
- Maeng, Y.S.; Min, J.K.; Kim, J.H.; Yamagishi, A.; Mochizuki, N.; Kwon, J.Y.; Park, Y.W.; Kim, Y.M.; Kwon, Y.G. ERK is an anti-inflammatory signal that suppresses expression of NF-kappaB-dependent inflammatory genes by inhibiting IKK activity in endothelial cells. Cell. Signal. 2006, 18, 994–1005. [Google Scholar] [CrossRef]
- Campbell, J.; Ciesielski, C.J.; Hunt, A.E.; Horwood, N.J.; Beech, J.T.; Hayes, L.A.; Denys, A.; Feldmann, M.; Brennan, F.M.; Foxwell, B.M. A novel mechanism for TNF-alpha regulation by p38 MAPK: Involvement of NF-kappa B with implications for therapy in rheumatoid arthritis. J. Immunol. 2004, 173, 6928–6937. [Google Scholar] [CrossRef]
- Yang, Y.; Kim, S.C.; Yu, T.; Yi, Y.S.; Rhee, M.H.; Sung, G.H.; Yoo, B.C.; Cho, J.Y. Functional roles of p38 mitogen-activated protein kinase in macrophage-mediated inflammatory responses. Mediat. Inflamm. 2014, 2014, 352371. [Google Scholar] [CrossRef]
- Mahtani, K.R.; Brook, M.; Dean, J.L.; Sully, G.; Saklatvala, J.; Clark, A.R. Mitogen-activated protein kinase p38 controls the expression and posttranslational modification of tristetraprolin, a regulator of tumor necrosis factor alpha mRNA stability. Mol. Cell. Biol. 2001, 21, 6461–6469. [Google Scholar] [CrossRef]
- Foey, A.D.; Parry, S.L.; Williams, L.M.; Feldmann, M.; Foxwell, B.M.; Brennan, F.M. Regulation of monocyte IL-10 synthesis by endogenous IL-1 and TNF-alpha: Role of the p38 and p42/44 mitogen-activated protein kinases. J. Immunol. 1998, 160, 920–928. [Google Scholar] [CrossRef]
- Prele, C.M.; Keith-Magee, A.L.; Yerkovich, S.T.; Murcha, M.; Hart, P.H. Suppressor of cytokine signalling-3 at pathological levels does not regulate lipopolysaccharide or interleukin-10 control of tumour necrosis factor-alpha production by human monocytes. Immunology 2006, 119, 8–17. [Google Scholar] [CrossRef]
- Lasa, M.; Abraham, S.M.; Boucheron, C.; Saklatvala, J.; Clark, A.R. Dexamethasone causes sustained expression of mitogen-activated protein kinase (MAPK) phosphatase 1 and phosphatase-mediated inhibition of MAPK p38. Mol. Cell. Biol. 2002, 22, 7802–7811. [Google Scholar] [CrossRef]
- Waage, A.; Bakke, O. Glucocorticoids suppress the production of tumour necrosis factor by lipopolysaccharide-stimulated human monocytes. Immunology 1988, 63, 299–302. [Google Scholar]
- Kasat, K.; Patel, H.; Predtechenska, O.; Vancurova, I.; Davidson, D. Anti-inflammatory actions of endogenous and exogenous interleukin-10 versus glucocorticoids on macrophage functions of the newly born. J. Perinatol. Off. J. Calif. Perinat. Assoc. 2014, 34, 380–385. [Google Scholar] [CrossRef]
- Kim, B.Y.; Son, Y.; Lee, J.; Choi, J.; Kim, C.D.; Bae, S.S.; Eo, S.K.; Kim, K. Dexamethasone inhibits activation of monocytes/macrophages in a milieu rich in 27-oxygenated cholesterol. PLoS ONE 2017, 12, e0189643. [Google Scholar] [CrossRef]
- Zhang, Y.; Pechan, T.; Chang, S.K.C. Antioxidant and angiotensin-I converting enzyme inhibitory activities of phenolic extracts and fractions derived from three phenolic-rich legume varieties. J. Funct. Foods 2018, 42, 289–297. [Google Scholar] [CrossRef]
- Bichsel, C.; Neeld, D.K.; Hamazaki, T.; Wu, D.; Chang, L.J.; Yang, L.; Terada, N.; Jin, S. Bacterial delivery of nuclear proteins into pluripotent and differentiated cells. PLoS ONE 2011, 6, e16465. [Google Scholar] [CrossRef]







Disclaimer/Publisher’s Note: The statements, opinions and data contained in all publications are solely those of the individual author(s) and contributor(s) and not of MDPI and/or the editor(s). MDPI and/or the editor(s) disclaim responsibility for any injury to people or property resulting from any ideas, methods, instructions or products referred to in the content. |
© 2026 by the authors. Licensee MDPI, Basel, Switzerland. This article is an open access article distributed under the terms and conditions of the Creative Commons Attribution (CC BY) license.
Share and Cite
Woo, H.; Lee, Y.; Ahn, J.; Jin, Y.; Wu, W.; Ha, U.-H. Traditional Medicinal Plant Dahlia pinnata Selectively Suppresses TNF-α Expression Through Modulation of NF-κB and p38 Signaling. Int. J. Mol. Sci. 2026, 27, 1122. https://doi.org/10.3390/ijms27021122
Woo H, Lee Y, Ahn J, Jin Y, Wu W, Ha U-H. Traditional Medicinal Plant Dahlia pinnata Selectively Suppresses TNF-α Expression Through Modulation of NF-κB and p38 Signaling. International Journal of Molecular Sciences. 2026; 27(2):1122. https://doi.org/10.3390/ijms27021122
Chicago/Turabian StyleWoo, HyeRin, Yeji Lee, Jongmin Ahn, Yongxin Jin, Weihui Wu, and Un-Hwan Ha. 2026. "Traditional Medicinal Plant Dahlia pinnata Selectively Suppresses TNF-α Expression Through Modulation of NF-κB and p38 Signaling" International Journal of Molecular Sciences 27, no. 2: 1122. https://doi.org/10.3390/ijms27021122
APA StyleWoo, H., Lee, Y., Ahn, J., Jin, Y., Wu, W., & Ha, U.-H. (2026). Traditional Medicinal Plant Dahlia pinnata Selectively Suppresses TNF-α Expression Through Modulation of NF-κB and p38 Signaling. International Journal of Molecular Sciences, 27(2), 1122. https://doi.org/10.3390/ijms27021122

