Epigenetic Modifications in Alternative Splicing of LDLR pre-mRNA on Hypercholesterolemia Following Aerobic Exercise Training
Abstract
1. Introduction
2. Results
2.1. Expression of LDLR Splice Variants and LDL Cholesterol Concentration in Humans with Different Levels of Habitual Physical Activity
2.2. The Effects of High-Cholesterol Diet and Exercise Training on Weight and Lipid Levels in Mice
2.3. The Effects of High-Cholesterol Diet and Exercise Training on Liver Tissue in Mice
2.4. The Effects of High-Cholesterol Feeding and Exercise Training on Alternative Splicing of LDLR Pre-mRNA in Mice
2.5. The Effect of Cholesterol on the Alternative Splicing of LDLR Pre-mRNA in HepG2
2.6. The Effect of Hypercholesterolemia on Histone Modification in HepG2
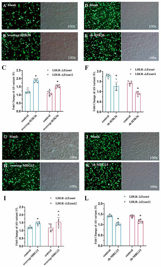
2.7. Transfection on HepG2 Cell: H3-K36me3 Regulated the Alternative Splicing of LDLR Pre-mRNA
2.8. Transfection on HepG2 Cell: MRG15 Regulated the Alternative Splicing of LDLR Pre-mRNA
3. Discussion
3.1. Physically Active Lifestyle Prevents the Overexpressed Alternative Splicing of LDLR Pre-mRNA
3.2. Aerobic Exercise Training Reverses High-Cholesterol Diet-Induced Alternative Splicing
3.3. The Effect of Histone Modification on Alternative Splicing of LDLR Pre-mRNA
3.4. The Effect of Genomic Recruitment on Alternative Splicing of LDLR Pre-mRNA
3.5. Study Limitations and Perspectives
4. Materials and Methods
4.1. Human Subjects
4.2. Assessment of Blood Plasma Lipid Levels
4.3. Human Blood RNA Extraction
4.4. Animals and Exercise Training Protocol
4.5. Hematoxylin–Eosin Staining (H&E Staining)
4.6. Cell Culture
4.7. Plasmids and Transfection
4.8. RNA Analysis
4.9. Chromatin Immunoprecipitation (CHIP)
4.10. Statistical Analysis
Author Contributions
Funding
Institutional Review Board Statement
Informed Consent Statement
Data Availability Statement
Conflicts of Interest
References
- Afjeh-Dana, E.; Naserzadeh, P.; Moradi, E.; Hosseini, N.; Seifalian, A.M.; Ashtari, B. Stem Cell Differentiation into Cardiomyocytes: Current Methods and Emerging Approaches. Stem Cell Rev. Rep. 2022, 18, 2566–2592. [Google Scholar] [CrossRef] [PubMed]
- World Health Organization cardiovascular disease risk charts: Revised models to estimate risk in 21 global regions. Lancet Glob. Health 2019, 7, e1332–e1345. [CrossRef] [PubMed]
- Ma, X.; Feng, Y. Hypercholesterolemia Tunes Hematopoietic Stem/Progenitor Cells for Inflammation and Atherosclerosis. Int. J. Mol. Sci. 2016, 17, 1162. [Google Scholar] [CrossRef] [PubMed]
- Rodriguez-Calvo, R.; Masana, L. Review of the scientific evolution of gene therapy for the treatment of homozygous familial hypercholesterolaemia: Past, present and future perspectives. J. Med. Genet. 2019, 56, 711–717. [Google Scholar] [CrossRef]
- Mochi, M.; Cevoli, S.; Cortelli, P.; Pierangeli, G.; Scapoli, C.; Soriani, S.; Montagna, P. Investigation of an LDLR gene polymorphism (19p13.2) in susceptibility to migraine without aura. J. Neurol. Sci. 2003, 213, 7–10. [Google Scholar] [CrossRef]
- Dušková, L.; Nohelová, L.; Loja, T.; Fialová, J.; Zapletalová, P.; Réblová, K.; Tichý, L.; Freiberger, T.; Fajkusová, L. Low Density Lipoprotein Receptor Variants in the Beta-Propeller Subdomain and Their Functional Impact. Front. Genet. 2020, 11, 691. [Google Scholar] [CrossRef]
- Etxebarria, A.; Benito-Vicente, A.; Stef, M.; Ostolaza, H.; Palacios, L.; Martin, C. Activity-associated effect of LDL receptor missense variants located in the cysteine-rich repeats. Atherosclerosis 2015, 238, 304–312. [Google Scholar] [CrossRef]
- Blencowe, B.J. The Relationship between Alternative Splicing and Proteomic Complexity. Trends Biochem. Sci. 2017, 42, 407–408. [Google Scholar] [CrossRef]
- Louis, J.M.; Vaz, C.; Balaji, A.; Tanavde, V.; Talukdar, I. TNF-alpha regulates alternative splicing of genes participating in pathways of crucial metabolic syndromes; a transcriptome wide study. Cytokine 2020, 125, 154815. [Google Scholar] [CrossRef]
- Tveten, K.; Ranheim, T.; Berge, K.E.; Leren, T.P.; Kulseth, M.A. Analysis of alternatively spliced isoforms of human LDL receptor mRNA. Clin. Chim. Acta 2006, 373, 151–157. [Google Scholar] [CrossRef]
- Medina, M.W.; Gao, F.; Naidoo, D.; Rudel, L.L.; Temel, R.E.; McDaniel, A.L.; Marshall, S.M.; Krauss, R.M. Coordinately regulated alternative splicing of genes involved in cholesterol biosynthesis and uptake. PLoS ONE 2011, 6, e19420. [Google Scholar] [CrossRef] [PubMed]
- Zhu, H.; Tucker, H.M.; Grear, K.E.; Simpson, J.F.; Manning, A.K.; Cupples, L.A.; Estus, S. A common polymorphism decreases low-density lipoprotein receptor exon 12 splicing efficiency and associates with increased cholesterol. Hum. Mol. Genet. 2007, 16, 1765–1772. [Google Scholar] [CrossRef] [PubMed]
- Holla, Ø.L.; Nakken, S.; Mattingsdal, M.; Ranheim, T.; Berge, K.E.; Defesche, J.C.; Leren, T.P. Effects of intronic mutations in the LDLR gene on pre-mRNA splicing: Comparison of wet-lab and bioinformatics analyses. Mol. Genet. Metab. 2009, 96, 245–252. [Google Scholar] [CrossRef]
- Cohen, J.; Pertsemlidis, A.; Kotowski, I.K.; Graham, R.; Garcia, C.K.; Hobbs, H.H. Low LDL cholesterol in individuals of African descent resulting from frequent nonsense mutations in PCSK9. Nat. Genet. 2005, 37, 161–165. [Google Scholar] [CrossRef]
- Kazi, D.S.; Moran, A.E.; Coxson, P.G.; Penko, J.; Ollendorf, D.A.; Pearson, S.D.; Tice, J.A.; Guzman, D.; Bibbins-Domingo, K. Cost-effectiveness of PCSK9 Inhibitor Therapy in Patients With Heterozygous Familial Hypercholesterolemia or Atherosclerotic Cardiovascular Disease. JAMA 2016, 316, 743–753. [Google Scholar] [CrossRef]
- Sun, H.; Wang, J.; Liu, S.; Zhou, X.; Dai, L.; Chen, C.; Xu, Q.; Wen, X.; Cheng, K.; Sun, H.; et al. Discovery of Novel Small Molecule Inhibitors Disrupting the PCSK9-LDLR Interaction. J. Chem. Inf. Model. 2021, 61, 5269–5279. [Google Scholar] [CrossRef]
- Wilund, K.R.; Feeney, L.A.; Tomayko, E.J.; Chung, H.R.; Kim, K. Endurance exercise training reduces gallstone development in mice. J. Appl. Physiol. 2008, 104, 761–765. [Google Scholar] [CrossRef][Green Version]
- Puglisi, M.J.; Mutungi, G.; Brun, P.J.; McGrane, M.M.; Labonte, C.; Volek, J.S.; Fernandez, M.L. Raisins and walking alter appetite hormones and plasma lipids by modifications in lipoprotein metabolism and up-regulation of the low-density lipoprotein receptor. Metabolism 2009, 58, 120–128. [Google Scholar] [CrossRef]
- Ramkumar, S.; Raghunath, A.; Raghunath, S. Statin Therapy: Review of Safety and Potential Side Effects. Acta Cardiol. Sin. 2016, 32, 631–639. [Google Scholar] [CrossRef]
- Islam, M.S.; Sharif, A.; Kwan, N.; Tam, K.C. Bile Acid Sequestrants for Hypercholesterolemia Treatment Using Sustainable Biopolymers: Recent Advances and Future Perspectives. Mol. Pharm. 2022, 19, 1248–1272. [Google Scholar] [CrossRef]
- Li, H.; Chen, W.; Zhou, Y.; Abidi, P.; Sharpe, O.; Robinson, W.H.; Kraemer, F.B.; Liu, J. Identification of mRNA binding proteins that regulate the stability of LDL receptor mRNA through AU-rich elements. J. Lipid Res. 2009, 50, 820–831. [Google Scholar] [CrossRef] [PubMed]
- Luco, R.F.; Pan, Q.; Tominaga, K.; Blencowe, B.J.; Pereira-Smith, O.M.; Misteli, T. Regulation of alternative splicing by histone modifications. Science 2010, 327, 996–1000. [Google Scholar] [CrossRef] [PubMed]
- Yelnik, C.M.; Bruckert, É. Hypercholesterolemia, from screening to treatment: Who, why and how to manage. Rev. Med. Interne 2021, 42, 707–713. [Google Scholar] [CrossRef]
- Tan, M.; Ye, J.; Zhao, M.; Ke, X.; Huang, K.; Liu, H. Recent developments in the regulation of cholesterol transport by natural molecules. Phytother. Res. 2021, 35, 5623–5633. [Google Scholar] [CrossRef]
- Dedoussis, G.V.; Schmidt, H.; Genschel, J. LDL-receptor mutations in Europe. Hum. Mutat. 2004, 24, 443–459. [Google Scholar] [CrossRef]
- Nikkilä, K.; Åberg, F.; Isoniemi, H. Transmission of LDLR mutation from donor through liver transplantation resulting in hypercholesterolemia in the recipient. Am. J. Transplant. 2014, 14, 2898–2902. [Google Scholar] [CrossRef]
- Faiz, F.; Allcock, R.J.; Hooper, A.J.; van Bockxmeer, F.M. Detection of variations and identifying genomic breakpoints for large deletions in the LDLR by Ion Torrent semiconductor sequencing. Atherosclerosis 2013, 230, 249–255. [Google Scholar] [CrossRef]
- Leren, T.P.; Bogsrud, M.P. Molecular genetic testing for autosomal dominant hypercholesterolemia in 29,449 Norwegian index patients and 14,230 relatives during the years 1993–2020. Atherosclerosis 2021, 322, 61–66. [Google Scholar] [CrossRef]
- Sekar, N.; Veldhuis, J.D. Involvement of Sp1 and SREBP-1a in transcriptional activation of the LDL receptor gene by insulin and LH in cultured porcine granulosa-luteal cells. Am. J. Physiol. Endocrinol. Metab. 2004, 287, E128–E135. [Google Scholar] [CrossRef]
- Owen, A.J.; Roach, P.D.; Abbey, M. Regulation of low-density lipoprotein receptor activity by estrogens and phytoestrogens in a HepG2 cell model. Ann. Nutr. Metab. 2004, 48, 269–275. [Google Scholar] [CrossRef]
- Wen, S.; Jadhav, K.S.; Williamson, D.L.; Rideout, T.C. Treadmill Exercise Training Modulates Hepatic Cholesterol Metabolism and Circulating PCSK9 Concentration in High-Fat-Fed Mice. J. Lipids 2013, 2013, 908048. [Google Scholar] [CrossRef] [PubMed]
- Kim, Y.E.; Park, C.; Kim, K.E.; Kim, K.K. Histone and RNA-binding protein interaction creates crosstalk network for regulation of alternative splicing. Biochem. Biophys. Res. Commun. 2018, 499, 30–36. [Google Scholar] [CrossRef] [PubMed]
- Meaney, S. Epigenetic regulation of cholesterol homeostasis. Front. Genet. 2014, 5, 311. [Google Scholar] [CrossRef] [PubMed]
- McIntosh, C.S.; Watts, G.F.; Wilton, S.D.; Aung-Htut, M.T. Splice correction therapies for familial hypercholesterolemic patients with low-density lipoprotein receptor mutations. Curr. Opin. Lipidol. 2021, 32, 355–362. [Google Scholar] [CrossRef]
- Song, S.; Niu, M.; Liang, Q.; Wang, L.; Min, H.; Peng, Y.; Wang, H.; Gao, Q. Statin Treatment Induced a Lipogenic Expression Hierarchical Network Centered by SREBF2 in the Liver. Front. Endocrinol. 2021, 12, 573824. [Google Scholar] [CrossRef]
- Fan, Z.; Kong, M.; Li, M.; Hong, W.; Fan, X.; Xu, Y. Brahma Related Gene 1 (Brg1) Regulates Cellular Cholesterol Synthesis by Acting as a Co-factor for SREBP2. Front. Cell Dev. Biol. 2020, 8, 259. [Google Scholar] [CrossRef]
- Slusher, A.L.; Kim, J.J.; Ribick, M.; Ludlow, A.T. Acute Exercise Regulates hTERT Gene Expression and Alternative Splicing in the hTERT-BAC Transgenic Mouse Model. Med. Sci. Sports Exerc. 2022, 54, 931–943. [Google Scholar] [CrossRef]
- Feoli, A.; Pisapia, V.; Viviano, M.; Castellano, S.; Bartoschik, T.; Sbardella, G. Development of a Microscale Thermophoresis-Based Method for Screening and Characterizing Inhibitors of the Methyl-Lysine Reader Protein MRG15. SLAS Discov. 2021, 26, 77–87. [Google Scholar] [CrossRef]
- Xie, T.; Zmyslowski, A.M.; Zhang, Y.; Radhakrishnan, I. Structural Basis for Multi-specificity of MRG Domains. Structure 2015, 23, 1049–1057. [Google Scholar] [CrossRef]
- Wei, Y.; Tian, C.; Zhao, Y.; Liu, X.; Liu, F.; Li, S.; Chen, Y.; Qiu, Y.; Feng, Z.; Chen, L.; et al. MRG15 orchestrates rhythmic epigenomic remodelling and controls hepatic lipid metabolism. Nat. Metab. 2020, 2, 447–460. [Google Scholar] [CrossRef]
- Dai, S.; Wang, C.; Zhang, C.; Feng, L.; Zhang, W.; Zhou, X.; He, Y.; Xia, X.; Chen, B.; Song, W. PTB: Not just a polypyrimidine tract-binding protein. J. Cell Physiol. 2022, 237, 2357–2373. [Google Scholar] [CrossRef] [PubMed]
- Orr-Urtreger, A.; Bedford, M.T.; Burakova, T.; Arman, E.; Zimmer, Y.; Yayon, A.; Givol, D.; Lonai, P. Developmental localization of the splicing alternatives of fibroblast growth factor receptor-2 (FGFR2). Dev. Biol. 1993, 158, 475–486. [Google Scholar] [CrossRef] [PubMed]
- Bian, Y.; Wu, H.; Jiang, W.; Kong, X.; Xiong, Y.; Zeng, L.; Zhang, F.; Song, J.; Wang, C.; Yang, Y.; et al. Anti-b diminishes hyperlipidaemia and hepatic steatosis in hamsters and mice by suppressing the mTOR/PPARγ and mTOR/SREBP1 signalling pathways. Br. J. Pharmacol. 2025, 182, 1254–1272. [Google Scholar] [CrossRef]
- Cheng, D.; Zhang, M.; Zheng, Y.; Wang, M.; Gao, Y.; Wang, X.; Liu, X.; Lv, W.; Zeng, X.; Belosludtsev, K.N.; et al. α-Ketoglutarate prevents hyperlipidemia-induced fatty liver mitochondrial dysfunction and oxidative stress by activating the AMPK-pgc-1α/Nrf2 pathway. Redox Biol. 2024, 74, 103230. [Google Scholar] [CrossRef] [PubMed]
- Duddu, S.; Katakia, Y.T.; Chakrabarti, R.; Sharma, P.; Shukla, P.C. New epigenome players in the regulation of PCSK9-H3K4me3 and H3K9ac alterations by statin in hypercholesterolemia. J. Lipid Res. 2025, 66, 100699. [Google Scholar] [CrossRef]
- Zhu, C.; Mou, M.; Yang, L.; Jiang, Z.; Zheng, M.; Li, Z.; Hong, T.; Ni, H.; Li, Q.; Yang, Y.; et al. Enzymatic hydrolysates of κ-carrageenan by κ-carrageenase-CLEA immobilized on amine-modified ZIF-8 confer hypolipidemic activity in HepG2 cells. Int. J. Biol. Macromol. 2023, 252, 126401. [Google Scholar] [CrossRef]






| Normal Group (n =10) | Exercise Training Group (n = 10) | High-Cholesterol Group (n = 10) | |
|---|---|---|---|
| Men vs. Women | 7 vs. 3 | 7 vs. 3 | 8 vs. 2 |
| Age (year) | 21 ± 2 | 22 ± 1 | 22 ± 1 |
| Weight (kg) | 73.4 ± 2.8 | 68.7 ± 3.7 * | 90.2 ± 4.3 *,# |
| Height (m) | 1.72 ± 0.03 | 1.75 ± 0.02 | 1.73 ± 0.03 |
| BMI (kg/m2) | 24.7 ± 0.5 | 22.4 ± 0.4 | 30.5 ± 2.1 *,# |
| MVPA (minutes/week) | 406 ± 46 | 916 ± 86 * | 129 ± 42 *,# |
| LDL (mmol/L) | 1.67 ± 0.39 | 0.98 ± 0.39 | 3.16 ± 0.94 *,# |
| TC (mmol/L) | 3.73 ± 0.52 | 3.15 ± 0.43 | 6.96 ± 0.58 *,# |
| TG (mmol/L) | 1.02 ± 0.25 | 0.85 ± 0.49 | 1.88 ± 0.65 |
| HDL (mmol/L) | 1.51 ± 0.25 | 2.52 ± 0.30 * | 1.45 ± 0.6 # |
| AIP | −0.18 ± 0.16 | −0.53 ± 0.27 * | 0.12 ± 0.30 *,# |
| LDLR-∆Exon4 | 1.00 ± 0.01 | 0.72 ± 0.09 * | 4.32 ± 0.89 *,# |
| LDLR-∆Exon12 | 1.00 ± 0.01 | 0.47 ± 0.33 * | 2.96 ± 1.03 *,# |
| Gene | Forward Primer | Reverse Primer |
|---|---|---|
| Mouse LDLR primers used in RT-PCR | ||
| β-Actin | CATCCGTAAAGACCTCTATGCCAAC | ATGGAGCCACCGATCCACA |
| LDLR-14(+) | GGTGAACTGGTGTGAGACAACA | AGGAGTACTGGGAGCTGAGAGA |
| LDLR-14(−) | CCAATCGACTCACGGGTTCA | ACAGTGTCGACTTCTCTAGGC |
| Human LDLR primers used in RT-PCR | ||
| β-Actin | CTCCATCCTGGCCTCGCTGT | GCTGTCACCTTCACCGTTCC |
| LDLR-4(+) | TGTCCCCCCAAGACGTGCTCC | CGCAGTTTTCCTCGTCAGATT |
| LDLR-4(−) | TCAGCTGTGGGGGCCGTGTC | CAGGTGGCCACAGGACAGC |
| LDLR-12(+) | ATCACCCTAGATCTCCTCAGTG | GCACTGAAAATGGCTTCGTT |
| LDLR-12(−) | AATGGCATCACCCTAGGACAA | ATCCTCTGGGGACAGTAGGTT |
| Mouse LDLR primers used in CHIP assays | ||
| GAPDH | AGGTCGGTGTGAACGGATTTG | TGTAGACCATGTAGTTGAGGTCA |
| P | GGTCCTACCCCCCAAACCAAG | GAAGTATGCGAAGCCCCCTCC |
| A | TTTGATGATGGATTTGGAAGGTT | TGACAGGTGACAGACACTAGGGA |
| B | AGCCCCCAAGACGTGCTCCCA | GCCTCGCCGTCACAGACCCAG |
| C | GGCCCCAACAAGTTCAAGTG | GGCTCATCCGACCAGTCCTG |
| D | TGACCCCTTTCTTCTGCCTCAGC | TGTCCTCCTCTTTACGCCCTTGG |
| E | GTGCCAATCGACTCACGGGTT | CGGGGACAAGAGGTTTTCAGC |
| F | TCTGGCTTACTCTGAAGATGGG | AACTGACAACATTTGATGACGG |
| G | CAATGGTGGTTGCCAGTACCT | ACTTGTGCCCCTACCTGTGAG |
| H | ATTCTCATTTTATTTATTCATTT | TGGTATTTCGTTTTCTCCTTCTA |
| I | ATGCAAGCACTTAGGTGGCG | ACCTCCTCCTAGTCACAACCA |
| Human LDLR primers used in CHIP assays | ||
| GAPDH | CCATCTTCCAGGAGCGAGAT | CTAAGCAGTTGGTGGTGCAG |
| P | ATCACCCCACTGCAAACTCC | GATCACGACCTGCTGTGTCC |
| A | AGTTCCAGTGCCAAGACGG | CAAAGGGGACTCACAGCACG |
| B | CTGAGTCCTGGGGAGTGGTC | AACCCGAAGAGGTAGCACCA |
| C | AGTGCTCATAGCAGTGCTGG | TCACCGTGTGAAGTCTCCCA |
| D | TGACGAGGAAAACTGCGGTA | GGAAATCCACTTCGGCACCTA |
| E | TGTCGCCCTGACGAATTCCA | GCAGCCAACTTCATCGCTC |
| F | TCCCGTTGGGAGGTCTTTTCC | AACCAAGAGTGCCTCCCCAT |
| G | CCTGAAGGTTTCCCTCTTTCTT | TGCAGTGAGCTACGATT |
| H | GCCTCTCCAGGTGCTTTTCT | GCTGCAGTGAGCTACGATT |
| I | ATGCAAGCACTTAGGTGGCG | ACCTCCTCCTAGTCACAACCA |
| J | TGTCATCTTCCTTGCTGCCT | TGACATCGGAACCTGTGAGG |
| K | CACAACCACCCGACCTGTTC | AAGGGAGTGAGGACGACACC |
| L | CACAAGGGGTTTAGGGTAGGT | CCAGAGGGAGACGGTGAGTA |
Disclaimer/Publisher’s Note: The statements, opinions and data contained in all publications are solely those of the individual author(s) and contributor(s) and not of MDPI and/or the editor(s). MDPI and/or the editor(s) disclaim responsibility for any injury to people or property resulting from any ideas, methods, instructions or products referred to in the content. |
© 2025 by the authors. Licensee MDPI, Basel, Switzerland. This article is an open access article distributed under the terms and conditions of the Creative Commons Attribution (CC BY) license (https://creativecommons.org/licenses/by/4.0/).
Share and Cite
Zhao, J.; Yan, P.; Pang, Y.; Dong, Y.; Shi, X. Epigenetic Modifications in Alternative Splicing of LDLR pre-mRNA on Hypercholesterolemia Following Aerobic Exercise Training. Int. J. Mol. Sci. 2025, 26, 4262. https://doi.org/10.3390/ijms26094262
Zhao J, Yan P, Pang Y, Dong Y, Shi X. Epigenetic Modifications in Alternative Splicing of LDLR pre-mRNA on Hypercholesterolemia Following Aerobic Exercise Training. International Journal of Molecular Sciences. 2025; 26(9):4262. https://doi.org/10.3390/ijms26094262
Chicago/Turabian StyleZhao, Jinfeng, Peirun Yan, Yana Pang, Yuankun Dong, and Xiangrong Shi. 2025. "Epigenetic Modifications in Alternative Splicing of LDLR pre-mRNA on Hypercholesterolemia Following Aerobic Exercise Training" International Journal of Molecular Sciences 26, no. 9: 4262. https://doi.org/10.3390/ijms26094262
APA StyleZhao, J., Yan, P., Pang, Y., Dong, Y., & Shi, X. (2025). Epigenetic Modifications in Alternative Splicing of LDLR pre-mRNA on Hypercholesterolemia Following Aerobic Exercise Training. International Journal of Molecular Sciences, 26(9), 4262. https://doi.org/10.3390/ijms26094262

