Characterization of Protein Expression and Signaling Pathway Activation That May Contribute to Differential Biological Functions in Porcine Arterial and Venous Smooth Muscle Cells
Abstract
1. Introduction
2. Results
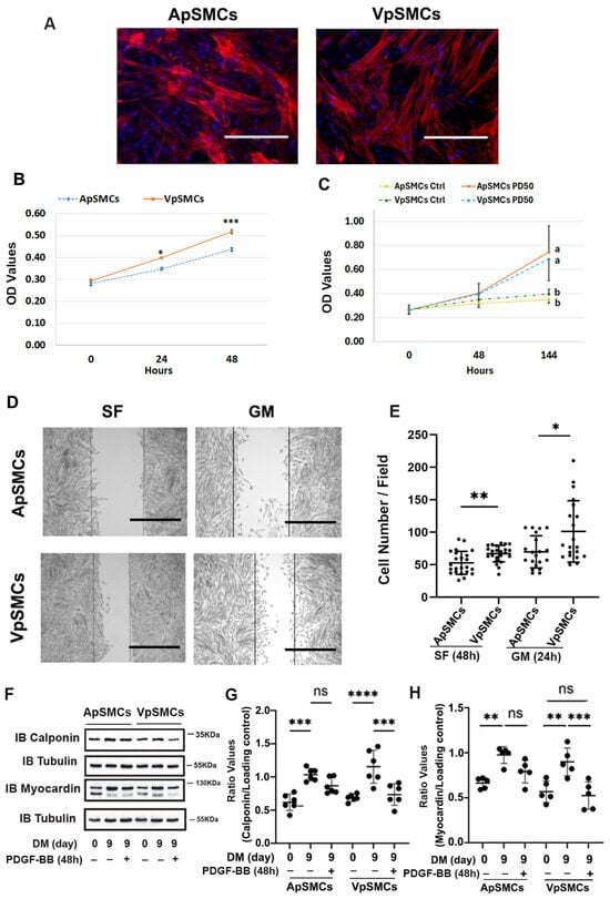
2.1. Differential Cell Proliferation, Migration and Dedifferentiation in Response to Growth Media (GM) or PDGF-BB
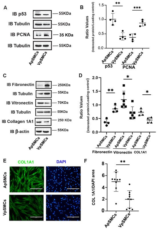
2.2. Cell Cycle-Related Proteins and ECM Proteins Expression
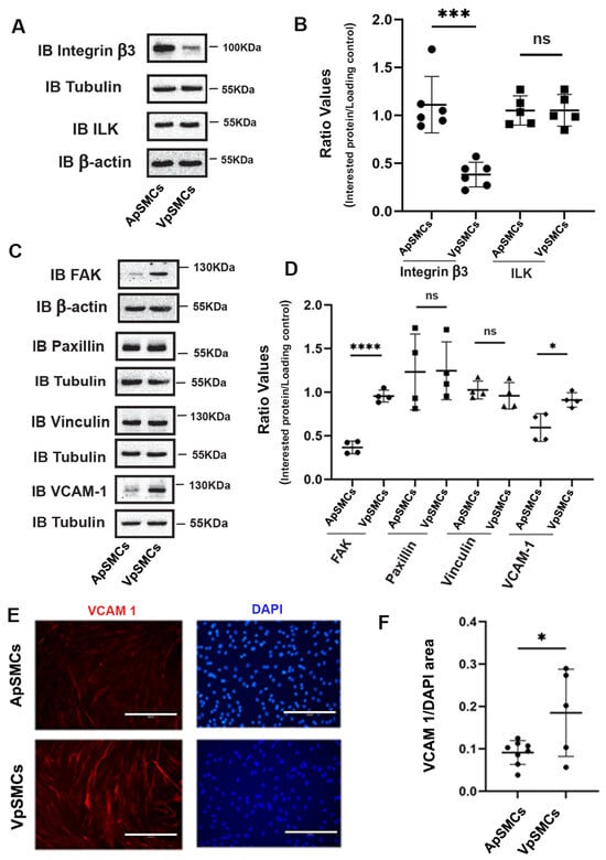
2.3. Focal Adhesion (FA) Proteins Expression
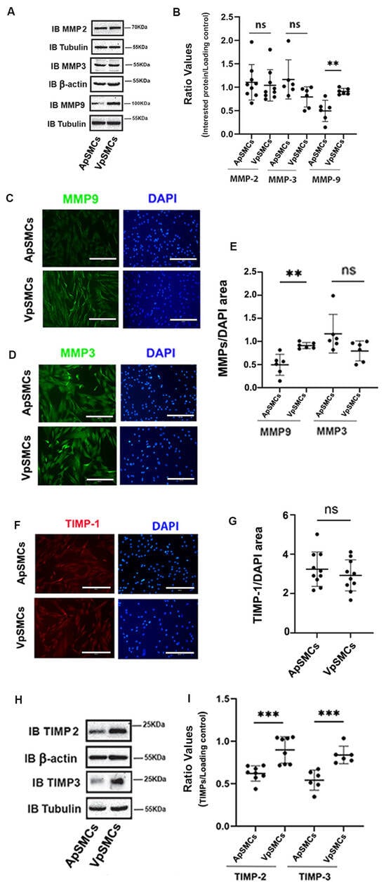
2.4. MMPs and TIMPs Expressions
2.5. Mitogen-Activated Protein (MAP) Kinases and AKT Activation in Response to PDGF-BB
3. Discussion
4. Materials and Methods
4.1. Materials
4.2. Cell Culture
4.3. Cell Proliferation Assay
4.4. Cell Migration Assay
4.5. Immunoblotting
4.6. Immunofluorescent Staining
4.7. Statistical Analysis
Author Contributions
Funding
Institutional Review Board Statement
Informed Consent Statement
Data Availability Statement
Acknowledgments
Conflicts of Interest
References
- Frismantiene, A.; Philippova, M.; Erne, P.; Resink, T.J. Smooth muscle cell-driven vascular diseases and molecular mechanisms of VSMC plasticity. Cell. Signal. 2018, 52, 48–64. [Google Scholar] [PubMed]
- Muhl, L.; Mocci, G.; Pietila, R.; Liu, J.; He, L.; Genove, G.; Leptidis, S.; Gustafsson, S.; Buyandelger, B.; Raschperger, E.; et al. A single-cell transcriptomic inventory of murine smooth muscle cells. Dev. Cell 2022, 57, 2426–2443.e6. [Google Scholar] [PubMed]
- Loop, F.D.; Lytle, B.W.; Cosgrove, D.M.; Stewart, R.W.; Goormastic, M.; Williams, G.W.; Golding, L.A.; Gill, C.C.; Taylor, P.C.; Sheldon, W.C.; et al. Influence of the internal-mammary-artery graft on 10-year survival and other cardiac events. N. Engl. J. Med. 1986, 314, 1–6. [Google Scholar]
- Turner, N.A.; Ho, S.; Warburton, P.; O’Regan, D.J.; Porter, K.E. Smooth muscle cells cultured from human saphenous vein exhibit increased proliferation, invasion, and mitogen-activated protein kinase activation in vitro compared with paired internal mammary artery cells. J. Vasc. Surg. 2007, 45, 1022–1028. [Google Scholar]
- Wong, A.P.; Nili, N.; Strauss, B.H. In vitro differences between venous and arterial-derived smooth muscle cells: Potential modulatory role of decorin. Cardiovasc. Res. 2005, 65, 702–710. [Google Scholar] [CrossRef] [PubMed]
- Walters, E.M.; Wells, K.D.; Bryda, E.C.; Schommer, S.; Prather, R.S. Swine models, genomic tools and services to enhance our understanding of human health and diseases. Lab. Anim. 2017, 46, 167–172. [Google Scholar]
- Hou, N.; Du, X.; Wu, S. Advances in pig models of human diseases. Anim. Models Exp. Med. 2022, 5, 141–152. [Google Scholar]
- Cao, R.Y.; Eves, R.; Jia, L.; Funk, C.D.; Jia, Z.; Mak, A.S. Effects of p53-knockout in vascular smooth muscle cells on atherosclerosis in mice. PLoS ONE 2017, 12, e0175061. [Google Scholar]
- Raines, E.W. The extracellular matrix can regulate vascular cell migration, proliferation, and survival: Relationships to vascular disease. Int. J. Exp. Pathol. 2000, 81, 173–182. [Google Scholar]
- Nelson, P.R.; Yamamura, S.; Kent, K.C. Extracellular matrix proteins are potent agonists of human smooth muscle cell migration. J. Vasc. Surg. 1996, 24, 25–32; discussion 32–33. [Google Scholar]
- Cai, Z.; Gong, Z.; Li, Z.; Li, L.; Kong, W. Vascular Extracellular Matrix Remodeling and Hypertension. Antioxid. Redox. Signal. 2021, 34, 765–783. [Google Scholar] [CrossRef] [PubMed]
- Thyberg, J.; Blomgren, K.; Roy, J.; Tran, P.K.; Hedin, U. Phenotypic modulation of smooth muscle cells after arterial injury is associated with changes in the distribution of laminin and fibronectin. J. Histochem. Cytochem. 1997, 45, 837–846. [Google Scholar] [CrossRef] [PubMed]
- Yamaguchi, N.; Knaut, H. Focal adhesion-mediated cell anchoring and migration: From in vitro to in vivo. Development 2022, 149, dev200647. [Google Scholar] [CrossRef]
- Choi, E.T.; Khan, M.F.; Leidenfrost, J.E.; Collins, E.T.; Boc, K.P.; Villa, B.R.; Novack, D.V.; Parks, W.C.; Abendschein, D.R. Beta3-integrin mediates smooth muscle cell accumulation in neointima after carotid ligation in mice. Circulation 2004, 109, 1564–1569. [Google Scholar] [CrossRef]
- Jeong, K.; Kim, J.H.; Murphy, J.M.; Park, H.; Kim, S.J.; Rodriguez, Y.A.R.; Kong, H.; Choi, C.; Guan, J.L.; Taylor, J.M.; et al. Nuclear Focal Adhesion Kinase Controls Vascular Smooth Muscle Cell Proliferation and Neointimal Hyperplasia Through GATA4-Mediated Cyclin D1 Transcription. Circ. Res. 2019, 125, 152–166. [Google Scholar] [CrossRef]
- Jeong, K.; Murphy, J.M.; Kim, J.H.; Campbell, P.M.; Park, H.; Rodriguez, Y.A.R.; Choi, C.S.; Kim, J.S.; Park, S.; Kim, H.J.; et al. FAK Activation Promotes SMC Dedifferentiation via Increased DNA Methylation in Contractile Genes. Circ. Res. 2021, 129, e215–e233. [Google Scholar] [CrossRef] [PubMed]
- Petersen, E.J.; Miyoshi, T.; Yuan, Z.; Hirohata, S.; Li, J.Z.; Shi, W.; Angle, J.F. siRNA silencing reveals role of vascular cell adhesion molecule-1 in vascular smooth muscle cell migration. Atherosclerosis 2008, 198, 301–306. [Google Scholar] [CrossRef]
- Newby, A.C. Matrix metalloproteinases regulate migration, proliferation, and death of vascular smooth muscle cells by degrading matrix and non-matrix substrates. Cardiovasc. Res. 2006, 69, 614–624. [Google Scholar] [CrossRef]
- Li, L.; Blumenthal, D.K.; Terry, C.M.; He, Y.; Carlson, M.L.; Cheung, A.K. PDGF-induced proliferation in human arterial and venous smooth muscle cells: Molecular basis for differential effects of PDGF isoforms. J. Cell. Biochem. 2011, 112, 289–298. [Google Scholar] [CrossRef]
- Cospedal, R.; Lobo, M.; Zachary, I. Differential regulation of extracellular signal-regulated protein kinases (ERKs) 1 and 2 by cAMP and dissociation of ERK inhibition from anti-mitogenic effects in rabbit vascular smooth muscle cells. Biochem. J. 1999, 342 Pt 2, 407–414. [Google Scholar] [CrossRef]
- Zhan, Y.; Kim, S.; Izumi, Y.; Izumiya, Y.; Nakao, T.; Miyazaki, H.; Iwao, H. Role of JNK, p38, and ERK in platelet-derived growth factor-induced vascular proliferation, migration, and gene expression. Arter. Thromb. Vasc. Biol. 2003, 23, 795–801. [Google Scholar]
- Yamaguchi, H.; Igarashi, M.; Hirata, A.; Susa, S.; Ohnuma, H.; Tominaga, M.; Daimon, M.; Kato, T. Platelet-derived growth factor BB-induced p38 mitogen-activated protein kinase activation causes cell growth, but not apoptosis, in vascular smooth muscle cells. Endocr. J. 2001, 48, 433–442. [Google Scholar] [CrossRef] [PubMed]
- Matsumoto, T.; Yokote, K.; Tamura, K.; Takemoto, M.; Ueno, H.; Saito, Y.; Mori, S. Platelet-derived growth factor activates p38 mitogen-activated protein kinase through a Ras-dependent pathway that is important for actin reorganization and cell migration. J. Biol. Chem. 1999, 274, 13954–13960. [Google Scholar] [CrossRef] [PubMed]
- Xi, G.; Wai, C.; DeMambro, V.; Rosen, C.J.; Clemmons, D.R. IGFBP-2 directly stimulates osteoblast differentiation. J. Bone Miner. Res. 2014, 29, 2427–2438. [Google Scholar] [CrossRef]
- Handala, L.; Fiore, T.; Rouille, Y.; Helle, F. QuantIF: An ImageJ Macro to Automatically Determine the Percentage of Infected Cells after Immunofluorescence. Viruses 2019, 11, 165. [Google Scholar] [CrossRef]





| Cell Subtypes | Biological Functions 1 | Cell Cycle-Related Proteins 2 | ECM Proteins 2 | Focal Adhesion Proteins 2 | MMPs/TIMPs 2 | MAP Kinase and PI3/Kinase 1 |
|---|---|---|---|---|---|---|
| Venous VSMCs | Proliferation (↑↑) Migration (↑↑) Dedifferentiation (↑↑) | P53 (↓) PCNA (↑) | Fibronectin (↑) Vitronectin (↓) Collagen 1A1 (↓) | Integrin β3 (↓) ILK (↔) FAK (↑) Paxillin (↔) Vinculin (↔) VCAM-1 (↑) | MMP-2 (↔) MMP-3 (↔) MMP-9 (↑) TIMP-1 (↔) TIMP-2 (↑) TIMP-3 (↑) | pERK1/2(↑) pJNKs (↑↑) pP38 (↑↑) pAKT (↑↑) |
| Arterial VSMCs | Proliferation (↑) Migration (↑) Dedifferentiation (↑ or ↔) | P53 (↑) PCNA (↓) | Fibronectin (↓) Vitronectin (↑) Collagen 1A1 (↑) | Integrin β3 (↑) ILK (↔) FAK (↓) Paxillin (↔) Vinculin (↔) VCAM-1 (↓) | MMP-2 (↔) MMP-3 (↔) MMP-9 (↓) TIMP-1 (↔) TIMP-2 (↓) TIMP-3 (↓) | pERK1/2 (↑) pJNKs (↑ or ↔) pP38 (↑ or ↔) pAKT (↑) |
Disclaimer/Publisher’s Note: The statements, opinions and data contained in all publications are solely those of the individual author(s) and contributor(s) and not of MDPI and/or the editor(s). MDPI and/or the editor(s) disclaim responsibility for any injury to people or property resulting from any ideas, methods, instructions or products referred to in the content. |
© 2025 by the authors. Licensee MDPI, Basel, Switzerland. This article is an open access article distributed under the terms and conditions of the Creative Commons Attribution (CC BY) license (https://creativecommons.org/licenses/by/4.0/).
Share and Cite
Arteaga, E.C.; Wai, C.; Uriyanghai, U.; Rudraraju, M.; Su, H.; Sudarsanam, V.A.; Haddad, S.O.; Poulton, J.S.; Roy-Chaudhury, P.; Xi, G. Characterization of Protein Expression and Signaling Pathway Activation That May Contribute to Differential Biological Functions in Porcine Arterial and Venous Smooth Muscle Cells. Int. J. Mol. Sci. 2025, 26, 3110. https://doi.org/10.3390/ijms26073110
Arteaga EC, Wai C, Uriyanghai U, Rudraraju M, Su H, Sudarsanam VA, Haddad SO, Poulton JS, Roy-Chaudhury P, Xi G. Characterization of Protein Expression and Signaling Pathway Activation That May Contribute to Differential Biological Functions in Porcine Arterial and Venous Smooth Muscle Cells. International Journal of Molecular Sciences. 2025; 26(7):3110. https://doi.org/10.3390/ijms26073110
Chicago/Turabian StyleArteaga, Eyla C., Christine Wai, Unimunkh Uriyanghai, Medha Rudraraju, Huanjuan Su, Vinay A. Sudarsanam, Samuel O’Brien Haddad, John S. Poulton, Prabir Roy-Chaudhury, and Gang Xi. 2025. "Characterization of Protein Expression and Signaling Pathway Activation That May Contribute to Differential Biological Functions in Porcine Arterial and Venous Smooth Muscle Cells" International Journal of Molecular Sciences 26, no. 7: 3110. https://doi.org/10.3390/ijms26073110
APA StyleArteaga, E. C., Wai, C., Uriyanghai, U., Rudraraju, M., Su, H., Sudarsanam, V. A., Haddad, S. O., Poulton, J. S., Roy-Chaudhury, P., & Xi, G. (2025). Characterization of Protein Expression and Signaling Pathway Activation That May Contribute to Differential Biological Functions in Porcine Arterial and Venous Smooth Muscle Cells. International Journal of Molecular Sciences, 26(7), 3110. https://doi.org/10.3390/ijms26073110

