The GPR30-Mediated BMP-6/HEP/FPN Signaling Pathway Inhibits Ferroptosis in Bone Marrow Mesenchymal Stem Cells to Alleviate Osteoporosis
Abstract
1. Introduction
2. Results
2.1. GPR30 Knockout Reduces Bone Microarchitecture Quality
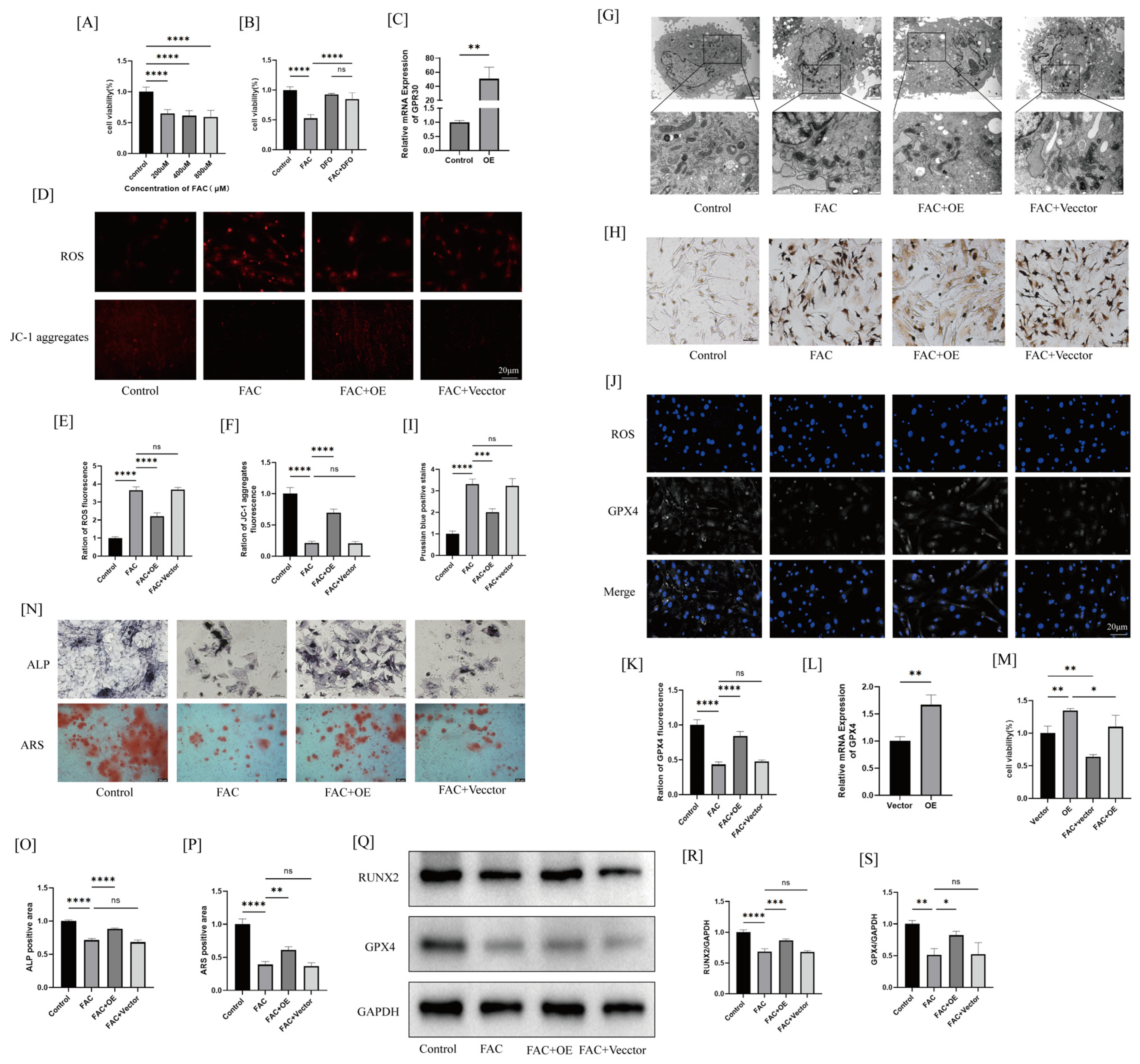
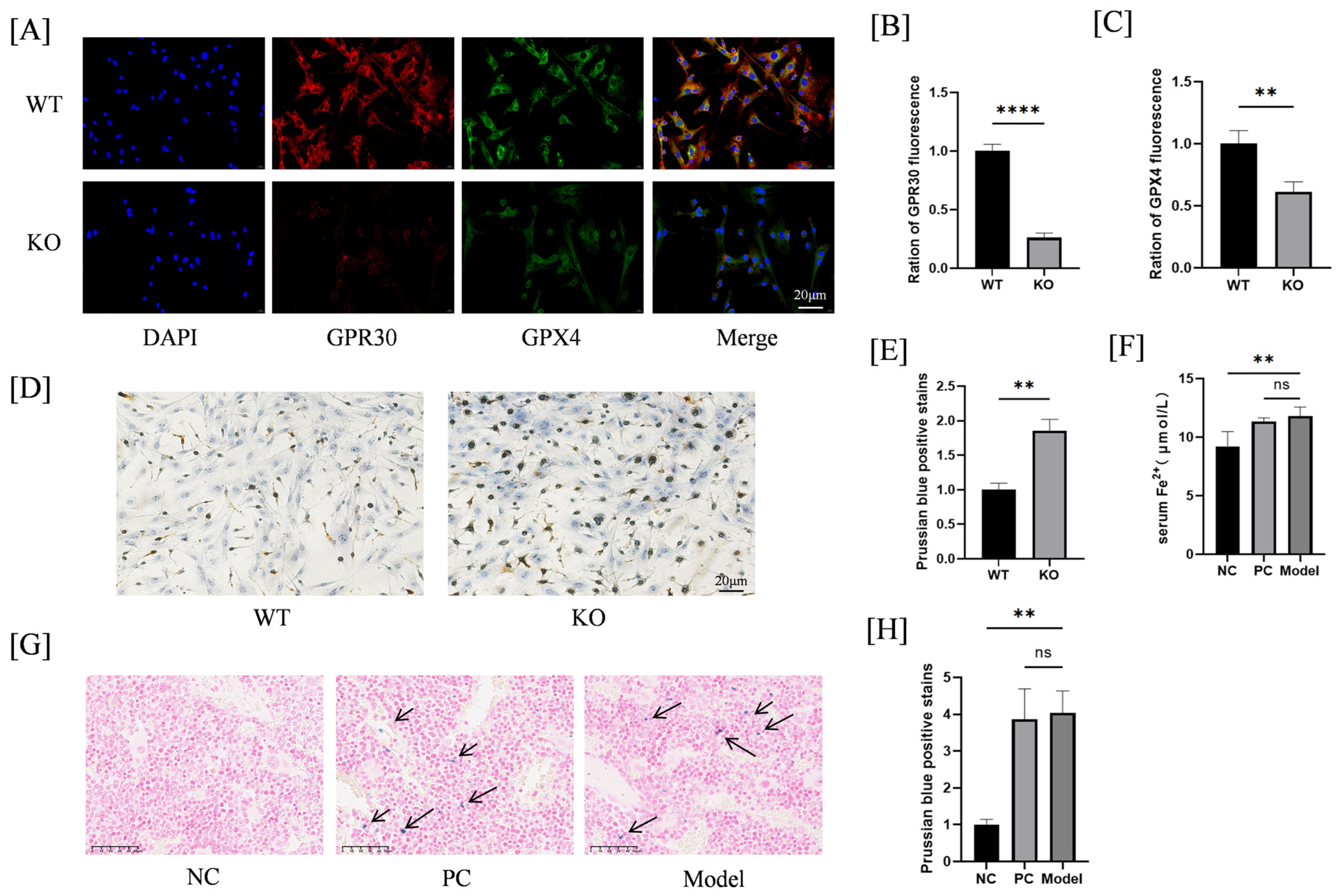
2.2. Knockout of GPR30 Promotes Ferroptosis in BMSCs
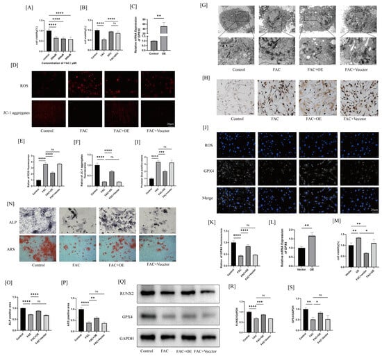
2.3. GPR30 Promotes the Osteogenic Differentiation of BMSCs by Inhibiting Iron Overload-Induced Ferroptosis
2.4. GPR30 Is a Key Factor Regulating the BMP6/HEP/FPN Signaling Axis
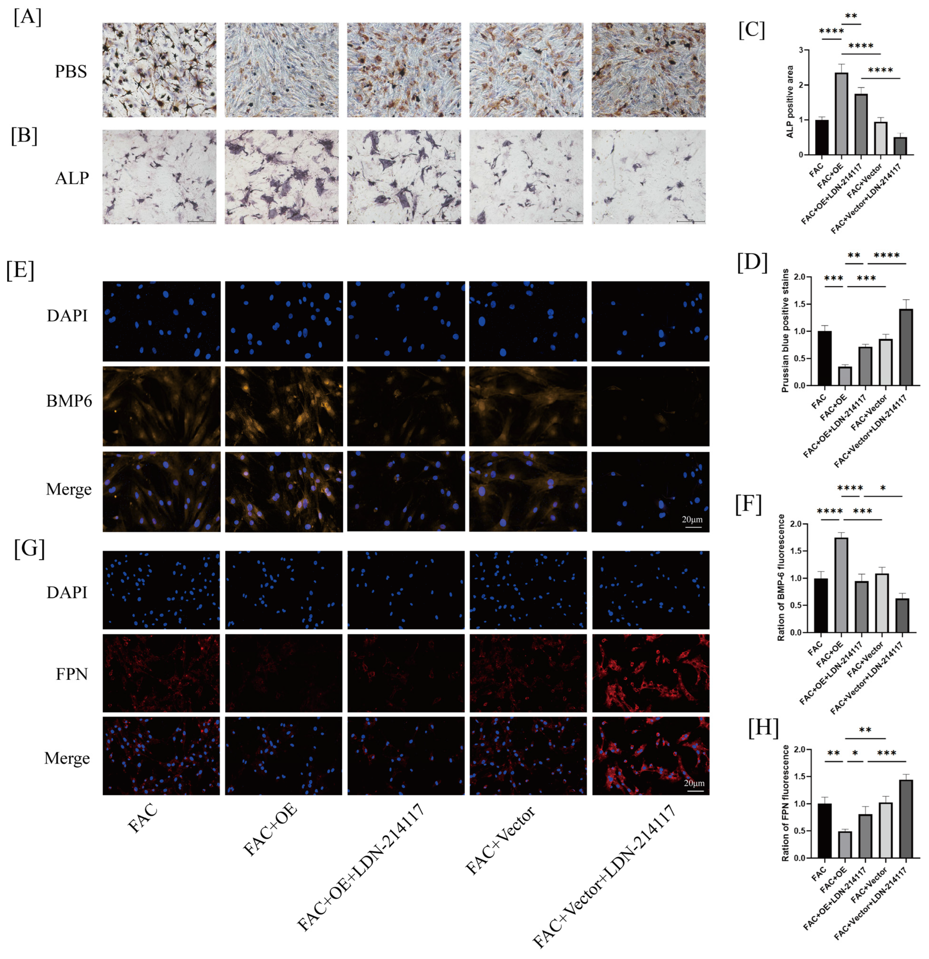
2.5. Inhibition of BMP-6 Reverses the Protective Effects of GPR30 Against Ferroptosis and Its Role in Promoting Osteogenic Differentiation
3. Discussion
4. Materials and Methods
4.1. Experimental Animals
4.2. Reagents and Instruments
4.3. Data Sources
4.4. Experimental Groups
4.4.1. Effects of GPR30 on OP
4.4.2. Effects of GPR30 on Ferroptosis in BMSCs
4.4.3. Effects of GPR30 on Osteogenic Differentiation of BMSCs in an Oxidative Stress Environment Induced by Iron Accumulation
4.4.4. The BMP-6 Inhibitor LDN-214117 Reverses the Effects of GPR30 on BMSCs
4.5. In Vivo Experiments
4.5.1. Micro-Computed Tomography (Micro-CT) Analysis
4.5.2. Histopathological Staining
4.5.3. Immunohistochemistry (IHC)
4.5.4. Prussian Blue Staining
4.5.5. Ferrous Ion Detection
4.5.6. Western Blotting
4.6. In Vitro Experiments
4.6.1. Isolation and Culture of BMSCs
4.6.2. GPR30 Overexpression Transfection in Cells
4.6.3. Cell Viability Assay
4.6.4. ALP and ARS Staining
4.6.5. Immunofluorescence Staining
4.6.6. Prussian Blue Staining
4.6.7. ROS Detection
4.6.8. Mitochondrial Membrane Potential Detection
4.6.9. Transmission Electron Microscopy (TEM)
4.6.10. Real-Time PCR Analysis of mRNA Expression in Cells
4.6.11. Western Blotting
4.7. Statistical Analysis
Supplementary Materials
Author Contributions
Funding
Institutional Review Board Statement
Informed Consent Statement
Data Availability Statement
Conflicts of Interest
References
- de Villiers, T.J. Bone health and menopause: Osteoporosis prevention and treatment. Best. Pract. Res. Clin. Endocrinol. Metab. 2024, 38, 101782. [Google Scholar] [CrossRef] [PubMed]
- Nakamura, T.; Imai, Y.; Matsumoto, T.; Sato, S.; Takeuchi, K.; Igarashi, K.; Harada, Y.; Azuma, Y.; Krust, A.; Yamamoto, Y.; et al. Estrogen prevents bone loss via estrogen receptor alpha and induction of Fas ligand in osteoclasts. Cell 2007, 130, 811–823. [Google Scholar] [CrossRef]
- Yao, Y.; Cai, X.; Chen, Y.; Zhang, M.; Zheng, C. Estrogen deficiency-mediated osteoimmunity in postmenopausal osteoporosis. Med. Res. Rev. 2024, 45, 561–575. [Google Scholar] [CrossRef] [PubMed]
- Chen, R.; Zhang, M.; Liu, W.; Chen, H.; Cai, T.; Xiong, H.; Sheng, X.; Liu, S.; Peng, J.; Wang, F.; et al. Estrogen affects the negative feedback loop of PTENP1-miR200c to inhibit PTEN expression in the development of endometrioid endometrial carcinoma. Cell Death Dis. 2018, 10, 4. [Google Scholar] [CrossRef] [PubMed]
- Xu, Y.; Zhang, Z.; Wang, R.; Xue, S.; Ying, Q.; Jin, L. Roles of estrogen and its receptors in polycystic ovary syndrome. Front. Cell Dev. Biol. 2024, 12, 1395331. [Google Scholar] [CrossRef] [PubMed]
- Liu, D.; Zheng, M.; Lu, C.; Miao, M.; Zhan, Y.; Ma, F.; Yin, Y.; Wei, M.; Wang, W.; Wang, W.; et al. GPR30 Selective Agonist G1 Exhibits Antiobesity Effects and Promotes Insulin Resistance and Gluconeogenesis in Postmenopausal Mice Fed a High-Fat Diet. J. Lipids 2024, 2024, 5513473. [Google Scholar] [CrossRef] [PubMed]
- Ribeiro, M.; Sousa, C.; Rufino, A.T.; Judas, F.; Mendes, A.F. Expression and function of the nonclassical estrogen receptor, GPR30, in human cartilage and chondrocytes. J. Cell Physiol. 2020, 235, 8486–8494. [Google Scholar] [CrossRef] [PubMed]
- Paterni, I.; Bertini, S.; Granchi, C.; Macchia, M.; Minutolo, F. Estrogen receptor ligands: A patent review update. Expert Opin. Ther. Pat. 2013, 23, 1247–1271. [Google Scholar] [CrossRef] [PubMed]
- Li, J.; Cao, F.; Yin, H.L.; Huang, Z.J.; Lin, Z.T.; Mao, N.; Sun, B.; Wang, G. Ferroptosis: Past, present and future. Cell Death Dis. 2020, 11, 88. [Google Scholar] [CrossRef] [PubMed]
- Li, D.; Zhao, Z.; Zhu, L.; Feng, H.; Song, J.; Fu, J.; Li, J.; Chen, Z.; Fu, H. 7,8-DHF inhibits BMSC oxidative stress via the TRKB/PI3K/AKT/NRF2 pathway to improve symptoms of postmenopausal osteoporosis. Free Radic. Biol. Med. 2024, 223, 413–429. [Google Scholar] [CrossRef]
- Chen, S.; Pan, Y.; Guo, Y.; Sun, X.; Bai, X.; Liu, M.; Wang, L.; Xiao, J.; Chen, C.; Ma, Y. Integrative bioinformatics and experimental analysis of curcumin’s role in regulating ferroptosis to combat osteoporosis. Biochem. Biophys. Res. Commun. 2024, 739, 150949. [Google Scholar] [CrossRef] [PubMed]
- Jiang, Z.; Qi, G.; He, X.; Yu, Y.; Cao, Y.; Zhang, C.; Zou, W.; Yuan, H. Ferroptosis in Osteocytes as a Target for Protection Against Postmenopausal Osteoporosis. Adv. Sci. 2024, 11, e2307388. [Google Scholar] [CrossRef] [PubMed]
- Yan, C.; Zhang, J.; An, F.; Wang, J.; Shi, Y.; Yuan, L.; Lv, D.; Zhao, Y.; Wang, Y. Research Progress of Ferroptosis Regulatory Network and Bone Remodeling in Osteoporosis. Front. Public Health 2022, 10, 910675. [Google Scholar] [CrossRef]
- Li, J.; Jia, Y.-C.; Ding, Y.-X.; Bai, J.; Cao, F.; Li, F. The crosstalk between ferroptosis and mitochondrial dynamic regulatory networks. Int. J. Biol. Sci. 2023, 19, 2756–2771. [Google Scholar] [CrossRef] [PubMed]
- Ye, J.; Xiao, J.; Wang, J.; Ma, Y.; Zhang, Y.; Zhang, Q.; Zhang, Z.; Yin, H. The Interaction Between Intracellular Energy Metabolism and Signaling Pathways During Osteogenesis. Front. Mol. Biosci. 2021, 8, 807487. [Google Scholar] [CrossRef] [PubMed]
- Di Meo, S.; Reed, T.T.; Venditti, P.; Victor, V.M. Role of ROS and RNS Sources in Physiological and Pathological Conditions. Oxid. Med. Cell Longev. 2016, 2016, 1245049. [Google Scholar] [CrossRef]
- Kim, H.; Lee, J.; Lee, Y.; Li, S.; Lee, S.; Bae, S.; Jung, H. Runx3 regulates iron metabolism via modulation of BMP signalling. Cell Prolif. 2021, 54, e13138. [Google Scholar] [CrossRef] [PubMed]
- Lim, P.J.; Duarte, T.L.; Arezes, J.; Garcia-Santos, D.; Hamdi, A.; Pasricha, S.R.; Armitage, A.E.; Mehta, H.; Wideman, S.; Santos, A.G.; et al. Nrf2 controls iron homeostasis in haemochromatosis and thalassaemia via Bmp6 and hepcidin. Nat. Metab. 2019, 1, 519–531. [Google Scholar] [CrossRef] [PubMed]
- Zhang, Y.Q.; Sun, T.; Zhao, Z.; Fu, J.; Yang, L.; Xu, Y.; Zhao, J.F.; Tang, X.L.; Liu, A.; Zhao, M.G. Activation of GPR30 Ameliorates Cerebral Ischemia-Reperfusion Injury by Suppressing Ferroptosis Through Nrf2/GPX4 Signaling Pathway. NeuroMol. Med. 2024, 26, 33. [Google Scholar] [CrossRef] [PubMed]
- Zhao, Z.; Niu, S.; Chen, J.; Zhang, H.; Liang, L.; Xu, K.; Dong, C.; Su, C.; Yan, T.; Zhang, Y.; et al. G protein-coupled receptor 30 activation inhibits ferroptosis and protects chondrocytes against osteoarthritis. J. Orthop. Transl. 2024, 44, 125–138. [Google Scholar] [CrossRef] [PubMed]
- Lu, X.-D.; Han, W.-X.; Liu, Y.-X. Suppression of miR-451a accelerates osteogenic differentiation and inhibits bone loss via Bmp6 signaling during osteoporosis. Biomed. Pharmacother. 2019, 120, 109378. [Google Scholar] [CrossRef]
- Simic, P.; Culej, J.B.; Orlic, I.; Grgurevic, L.; Draca, N.; Spaventi, R.; Vukicevic, S. Systemically administered bone morphogenetic protein-6 restores bone in aged ovariectomized rats by increasing bone formation and suppressing bone resorption. J. Biol. Chem. 2006, 281, 25509–25521. [Google Scholar] [CrossRef] [PubMed]
- Ikeda, Y.; Tajima, S.; Izawa-Ishizawa, Y.; Kihira, Y.; Ishizawa, K.; Tomita, S.; Tsuchiya, K.; Tamaki, T. Estrogen regulates hepcidin expression via GPR30-BMP6-dependent signaling in hepatocytes. PLoS ONE 2012, 7, e40465. [Google Scholar] [CrossRef] [PubMed]
- Shen, G.S.; Yang, Q.; Jian, J.L.; Zhao, G.Y.; Liu, L.L.; Wang, X.; Zhang, W.; Huang, X.; Xu, Y.J. Hepcidin1 knockout mice display defects in bone microarchitecture and changes of bone formation markers. Calcif. Tissue Int. 2014, 94, 632–639. [Google Scholar] [CrossRef]
- Ginzburg, Y.Z. Hepcidin-ferroportin axis in health and disease. Vitam. Horm. 2019, 110, 17–45. [Google Scholar] [PubMed]
- Xiao, X.; Alfaro-Magallanes, V.M.; Babitt, J.L. Bone morphogenic proteins in iron homeostasis. Bone 2020, 138, 115495. [Google Scholar] [CrossRef] [PubMed]
- Ledesma-Colunga, M.G.; Baschant, U.; Fiedler, I.A.; Busse, B.; Hofbauer, L.C.; Muckenthaler, M.U.; Altamura, S.; Rauner, M. Disruption of the hepcidin/ferroportin regulatory circuitry causes low axial bone mass in mice. Bone 2020, 137, 115400. [Google Scholar] [CrossRef]
- Arndt, S.; Maegdefrau, U.; Dorn, C.; Schardt, K.; Hellerbrand, C.; Bosserhoff, A. Iron-induced expression of bone morphogenic protein 6 in intestinal cells is the main regulator of hepatic hepcidin expression in vivo. Gastroenterology 2010, 138, 372–382. [Google Scholar] [CrossRef] [PubMed]
- Chen, L.; Ma, B.; Liu, X.; Hao, Y.; Yang, X.; Liu, M. H(2) O(2) induces oxidative stress damage through the BMP-6/SMAD/hepcidin axis. Dev. Growth Differ. 2020, 62, 139–146. [Google Scholar] [CrossRef] [PubMed]
- Sun, X.; Yang, X.; Zhao, Y.; Li, Y.; Guo, L. Effects of 17β-Estradiol on Mitophagy in the Murine MC3T3-E1 Osteoblast Cell Line is Mediated via G Protein-Coupled Estrogen Receptor and the ERK1/2 Signaling Pathway. Med. Sci. Monit. 2018, 24, 903–911. [Google Scholar] [CrossRef] [PubMed]
- Olde, B.; Leeb-Lundberg, L.F. GPR30/GPER1: Searching for a role in estrogen physiology. Trends Endocrinol. Metab. 2009, 20, 409–416. [Google Scholar] [CrossRef]





| Primer | Primer Sequence (5′-3′) |
|---|---|
| GPR30 | Forward: CCTCATCCTGGTGGCTGACTCC |
| Reverse: CGTGGTGCTTGGTGCGGAAG | |
| GPX4 | Forward: ATACGCCGAGTGTGGTTTACGA |
| Reverse: ACATGTCAAACCTGACATTGTAGCC | |
| GAPDH | Forward: GTCCATGCCATCACTGCCACTC |
| Reverse: CGCCTGCTTCACCACCTTCTTG |
Disclaimer/Publisher’s Note: The statements, opinions and data contained in all publications are solely those of the individual author(s) and contributor(s) and not of MDPI and/or the editor(s). MDPI and/or the editor(s) disclaim responsibility for any injury to people or property resulting from any ideas, methods, instructions or products referred to in the content. |
© 2025 by the authors. Licensee MDPI, Basel, Switzerland. This article is an open access article distributed under the terms and conditions of the Creative Commons Attribution (CC BY) license (https://creativecommons.org/licenses/by/4.0/).
Share and Cite
Chen, S.; Xiao, J.; Zhou, S.; Wumiti, T.; Zhao, Z.; Zhao, R.; Pan, Y.; Wang, Q.; Ma, Y.; Wu, L.; et al. The GPR30-Mediated BMP-6/HEP/FPN Signaling Pathway Inhibits Ferroptosis in Bone Marrow Mesenchymal Stem Cells to Alleviate Osteoporosis. Int. J. Mol. Sci. 2025, 26, 2027. https://doi.org/10.3390/ijms26052027
Chen S, Xiao J, Zhou S, Wumiti T, Zhao Z, Zhao R, Pan Y, Wang Q, Ma Y, Wu L, et al. The GPR30-Mediated BMP-6/HEP/FPN Signaling Pathway Inhibits Ferroptosis in Bone Marrow Mesenchymal Stem Cells to Alleviate Osteoporosis. International Journal of Molecular Sciences. 2025; 26(5):2027. https://doi.org/10.3390/ijms26052027
Chicago/Turabian StyleChen, Shuangliu, Jiřimutu Xiao, Shijie Zhou, Taxi Wumiti, Zitong Zhao, Ruihua Zhao, Yalan Pan, Qing Wang, Yong Ma, Lan Wu, and et al. 2025. "The GPR30-Mediated BMP-6/HEP/FPN Signaling Pathway Inhibits Ferroptosis in Bone Marrow Mesenchymal Stem Cells to Alleviate Osteoporosis" International Journal of Molecular Sciences 26, no. 5: 2027. https://doi.org/10.3390/ijms26052027
APA StyleChen, S., Xiao, J., Zhou, S., Wumiti, T., Zhao, Z., Zhao, R., Pan, Y., Wang, Q., Ma, Y., Wu, L., & Guo, Y. (2025). The GPR30-Mediated BMP-6/HEP/FPN Signaling Pathway Inhibits Ferroptosis in Bone Marrow Mesenchymal Stem Cells to Alleviate Osteoporosis. International Journal of Molecular Sciences, 26(5), 2027. https://doi.org/10.3390/ijms26052027

