CXCR4 Inhibition Enhances the Efficacy of CD19 Monoclonal Antibody-Mediated Extermination of B-Cell Lymphoma
Abstract
1. Introduction
2. Results
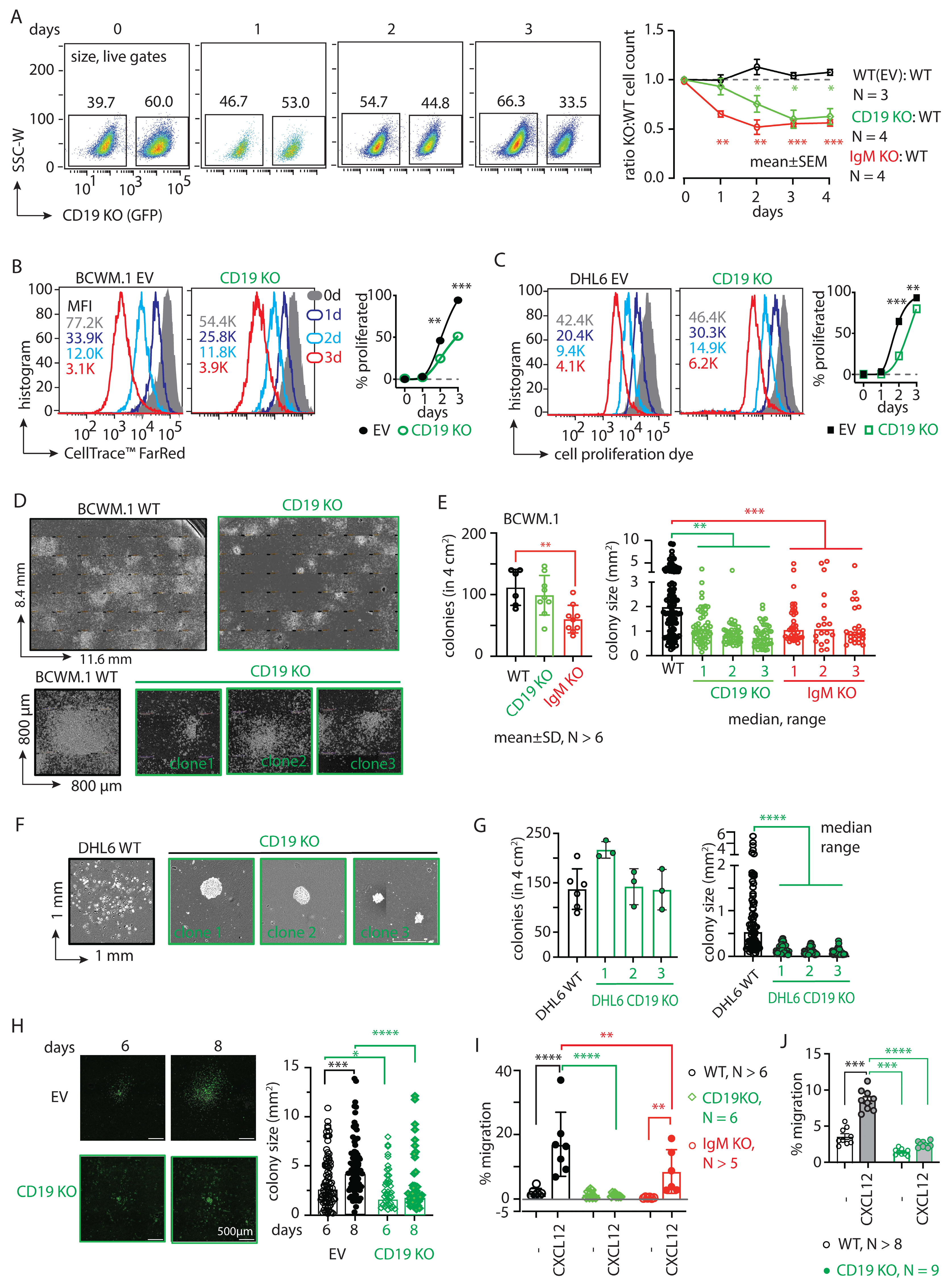
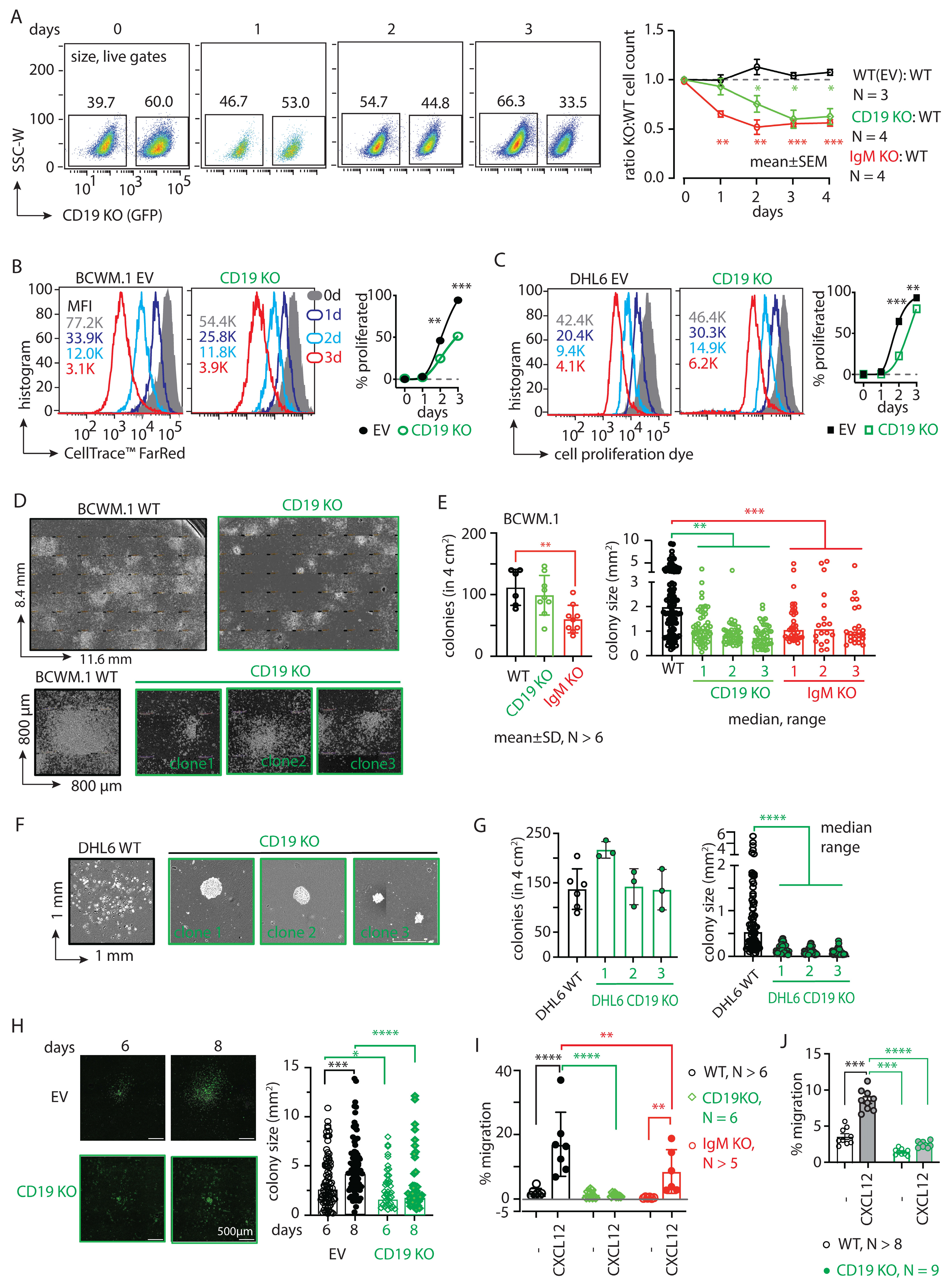
2.1. Generation and Characterization of CD19 Knockout Lymphoma Cell Lines
2.2. CD19 Is Required for Growth and CXCL12 Induced Migration of Lymphoma Cells
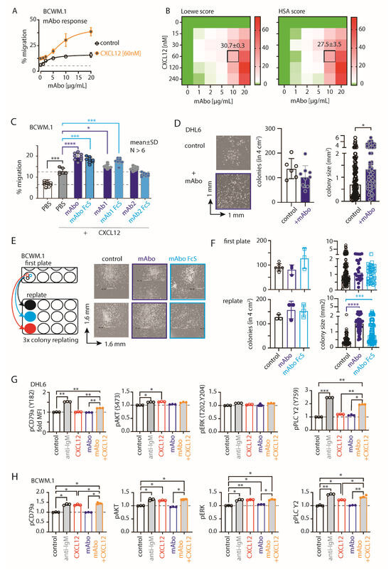
2.3. CD19 mAbs Increase Survival and CXCL12-Induced Migration of WM Cells
2.4. Variable Efficiencies of CD19 mAbs in Inducing ADCC
2.5. CXCR4-Antagonizing Peptide Enhances CD19 mAbs-Induced Enhanced Migration
2.6. CXCR4-Antagonizing Peptide Enhances CD19 mAbs-Induced ADCC
3. Discussion
4. Methods and Materials
4.1. Antibodies and Other FACS Reagents
4.2. Cell Culture
4.3. Immunochemical, Cytokines, and Inhibitors
4.4. CRISPR-Cas9 Plasmids Generation
4.5. Lentiviral and Retroviral Transductions
4.6. Generating CD19 KO Clones
4.7. Colony-Forming Ability (CFA) Assay
4.8. ELISA
4.9. Competitive Survival Assay
4.10. Generation of Recombinant Anti-CD19 Monoclonal Antibodies
4.11. NK Cell Preparation and ADCC Assay
4.12. Migration Assay (Chemotaxis Assay)
4.13. Phospho-Flow Assay
4.14. Data Analysis
Supplementary Materials
Author Contributions
Funding
Institutional Review Board Statement
Informed Consent Statement
Data Availability Statement
Acknowledgments
Conflicts of Interest
References
- van Zelm, M.C.; Smet, J.; Adams, B.; Mascart, F.; Schandene, L.; Janssen, F.; Ferster, A.; Kuo, C.C.; Levy, S.; van Dongen, J.J.; et al. CD81 gene defect in humans disrupts CD19 complex formation and leads to antibody deficiency. J. Clin. Investig. 2010, 120, 1265–1274. [Google Scholar] [CrossRef] [PubMed]
- Wentink, M.W.J.; van Zelm, M.C.; van Dongen, J.J.M.; Warnatz, K.; van der Burg, M. Deficiencies in the CD19 complex. Clin. Immunol. 2018, 195, 82–87. [Google Scholar] [CrossRef] [PubMed]
- Pelanda, R.; Greaves, S.A.; Alves da Costa, T.; Cedrone, L.M.; Campbell, M.L.; Torres, R.M. B-cell intrinsic and extrinsic signals that regulate central tolerance of mouse and human B cells. Immunol. Rev. 2022, 307, 12–26. [Google Scholar] [CrossRef]
- Xu, W.; Berning, P.; Lenz, G. Targeting B-cell receptor and PI3K signaling in diffuse large B-cell lymphoma. Blood 2021, 138, 1110–1119. [Google Scholar] [CrossRef]
- Jellusova, J.; Rickert, R.C. The PI3K pathway in B cell metabolism. Crit. Rev. Biochem. Mol. Biol. 2016, 51, 359–378. [Google Scholar] [CrossRef] [PubMed]
- Lownik, J.; Boiarsky, J.; Birhiray, R.; Merchant, A.; Mead, M. Sequencing of Anti-CD19 Therapies in the Management of Diffuse Large B-Cell Lymphoma. Clin. Cancer Res. 2024, 30, 2895–2904. [Google Scholar] [CrossRef] [PubMed]
- Zinzani, P.L.; Minotti, G. Anti-CD19 monoclonal antibodies for the treatment of relapsed or refractory B-cell malignancies: A narrative review with focus on diffuse large B-cell lymphoma. J. Cancer Res. Clin. Oncol. 2022, 148, 177–190. [Google Scholar] [CrossRef] [PubMed]
- Sarkozy, C.; Sehn, L.H. Management of relapsed/refractory DLBCL. Best. Pract. Res. Clin. Haematol. 2018, 31, 209–216. [Google Scholar] [CrossRef] [PubMed]
- Duell, J.; Westin, J. The future of immunotherapy for diffuse large B-cell lymphoma. Int. J. Cancer 2025, 156, 251–261. [Google Scholar] [CrossRef] [PubMed]
- Salles, G.; Duell, J.; Gonzalez Barca, E.; Tournilhac, O.; Jurczak, W.; Liberati, A.M.; Nagy, Z.; Obr, A.; Gaidano, G.; Andre, M.; et al. Tafasitamab plus lenalidomide in relapsed or refractory diffuse large B-cell lymphoma (L-MIND): A multicentre, prospective, single-arm, phase 2 study. Lancet Oncol. 2020, 21, 978–988. [Google Scholar] [CrossRef]
- Zhang, Z.; Xu, Q.; Huang, L. B cell depletion therapies in autoimmune diseases: Monoclonal antibodies or chimeric antigen receptor-based therapy? Front. Immunol. 2023, 14, 1126421. [Google Scholar] [CrossRef]
- Schultz, L.; Gardner, R. Mechanisms of and approaches to overcoming resistance to immunotherapy. Hematology Am. Soc. Hematol. Educ. Program. 2019, 2019, 226–232. [Google Scholar] [CrossRef] [PubMed]
- Shalabi, H.; Kraft, I.L.; Wang, H.W.; Yuan, C.M.; Yates, B.; Delbrook, C.; Zimbelman, J.D.; Giller, R.; Stetler-Stevenson, M.; Jaffe, E.S.; et al. Sequential loss of tumor surface antigens following chimeric antigen receptor T-cell therapies in diffuse large B-cell lymphoma. Haematologica 2018, 103, e215–e218. [Google Scholar] [CrossRef]
- Moreno, M.J.; Bosch, R.; Dieguez-Gonzalez, R.; Novelli, S.; Mozos, A.; Gallardo, A.; Pavon, M.A.; Cespedes, M.V.; Granena, A.; Alcoceba, M.; et al. CXCR4 expression enhances diffuse large B cell lymphoma dissemination and decreases patient survival. J. Pathol. 2015, 235, 445–455. [Google Scholar] [CrossRef]
- Chen, J.; Xu-Monette, Z.Y.; Deng, L.; Shen, Q.; Manyam, G.C.; Martinez-Lopez, A.; Zhang, L.; Montes-Moreno, S.; Visco, C.; Tzankov, A.; et al. Dysregulated CXCR4 expression promotes lymphoma cell survival and independently predicts disease progression in germinal center B-cell-like diffuse large B-cell lymphoma. Oncotarget 2015, 6, 5597–5614. [Google Scholar] [CrossRef] [PubMed]
- Chen, L.; Ouyang, J.; Wienand, K.; Bojarczuk, K.; Hao, Y.; Chapuy, B.; Neuberg, D.; Juszczynski, P.; Lawton, L.N.; Rodig, S.J.; et al. CXCR4 upregulation is an indicator of sensitivity to B-cell receptor/PI3K blockade and a potential resistance mechanism in B-cell receptor-dependent diffuse large B-cell lymphomas. Haematologica 2020, 105, 1361–1368. [Google Scholar] [CrossRef] [PubMed]
- Arribas, A.; Napoli, S.; Cascione, L.; Gaudio, E.; Bordone-Pittau, R.; Barreca, M.; Sartori, G.; Chiara, T.; Spriano, F.; Rinaldi, A.; et al. Secondary resistance to the PI3K inhibitor copanlisib in marginal zone lymphoma. Eur. J. Cancer 2020, 138, S40. [Google Scholar] [CrossRef]
- Tarantelli, C.; Gaudio, E.; Arribas, A.J.; Kwee, I.; Hillmann, P.; Rinaldi, A.; Cascione, L.; Spriano, F.; Bernasconi, E.; Guidetti, F.; et al. PQR309 Is a Novel Dual PI3K/mTOR Inhibitor with Preclinical Antitumor Activity in Lymphomas as a Single Agent and in Combination Therapy. Clin. Cancer Res. 2018, 24, 120–129. [Google Scholar] [CrossRef]
- Mouhssine, S.; Maher, N.; Matti, B.F.; Alwan, A.F.; Gaidano, G. Targeting BTK in B Cell Malignancies: From Mode of Action to Resistance Mechanisms. Int. J. Mol. Sci. 2024, 25, 3234. [Google Scholar] [CrossRef]
- Buske, C.; Jurczak, W.; Salem, J.E.; Dimopoulos, M.A. Managing Waldenstrom’s macroglobulinemia with BTK inhibitors. Leukemia 2023, 37, 35–46. [Google Scholar] [CrossRef]
- Maity, P.C.; Datta, M.; Nicolo, A.; Jumaa, H. Isotype Specific Assembly of B Cell Antigen Receptors and Synergism With Chemokine Receptor CXCR4. Front. Immunol. 2018, 9, 2988. [Google Scholar] [CrossRef] [PubMed]
- Becker, M.; Hobeika, E.; Jumaa, H.; Reth, M.; Maity, P.C. CXCR4 signaling and function require the expression of the IgD-class B-cell antigen receptor. Proc. Natl. Acad. Sci. USA 2017, 114, 5231–5236. [Google Scholar] [CrossRef]
- Abramson, J.S. Post-CAR relapse in DLBCL: A fork in the road. Blood 2022, 140, 2527–2529. [Google Scholar] [CrossRef] [PubMed]
- Boyles, J.S.; Sadowski, D.; Potter, S.; Vukojicic, A.; Parker, J.; Chang, W.Y.; Ma, Y.L.; Chambers, M.G.; Nelson, J.; Barmettler, B.; et al. A nondepleting anti-CD19 antibody impairs B cell function and inhibits autoimmune diseases. JCI Insight 2023, 8. [Google Scholar] [CrossRef] [PubMed]
- Eken, J.A.; Koning, M.T.; Kupcova, K.; Sepulveda Yanez, J.H.; de Groen, R.A.L.; Quinten, E.; Janssen, J.; van Bergen, C.A.M.; Vermaat, J.S.P.; Cleven, A.; et al. Antigen-independent, autonomous B cell receptor signaling drives activated B cell DLBCL. J. Exp. Med. 2024, 221. [Google Scholar] [CrossRef] [PubMed]
- Harlendea, N.J.; Harlendo, K. Ki-67 as a Marker to Differentiate Burkitt Lymphoma and Diffuse Large B-cell Lymphoma: A Literature Review. Cureus 2024, 16, e72190. [Google Scholar] [CrossRef]
- Mao, X.; Li, Y.; Liu, S.; He, C.; Yi, S.; Kuang, D.; Xiao, M.; Zhu, L.; Wang, C. Multicolor flow cytometric assessment of Ki67 expression and its diagnostic value in mature B-cell neoplasms. Front. Oncol. 2023, 13, 1108837. [Google Scholar] [CrossRef] [PubMed]
- Pansy, K.; Feichtinger, J.; Ehall, B.; Uhl, B.; Sedej, M.; Roula, D.; Pursche, B.; Wolf, A.; Zoidl, M.; Steinbauer, E.; et al. The CXCR4-CXCL12-Axis Is of Prognostic Relevance in DLBCL and Its Antagonists Exert Pro-Apoptotic Effects In Vitro. Int. J. Mol. Sci. 2019, 20, 4740. [Google Scholar] [CrossRef]
- Zheng, S.; Wang, W.; Aldahdooh, J.; Malyutina, A.; Shadbahr, T.; Tanoli, Z.; Pessia, A.; Tang, J. SynergyFinder Plus: Toward Better Interpretation and Annotation of Drug Combination Screening Datasets. Genom. Proteom. Bioinform. 2022, 20, 587–596. [Google Scholar] [CrossRef] [PubMed]
- Tang, J. Informatics Approaches for Predicting, Understanding, and Testing Cancer Drug Combinations. In Kinase Signaling Networks; Methods in Molecular Biology; Springer: Berlin/Heidelberg, Germany, 2017; Volume 1636, pp. 485–506. [Google Scholar] [CrossRef]
- Kaiser, L.M.; Harms, M.; Sauter, D.; Rawat, V.P.S.; Glitscher, M.; Hildt, E.; Tews, D.; Hunter, Z.; Munch, J.; Buske, C. Targeting of CXCR4 by the Naturally Occurring CXCR4 Antagonist EPI-X4 in Waldenstrom’s Macroglobulinemia. Cancers 2021, 13, 826. [Google Scholar] [CrossRef]
- Chen, D.; Gallagher, S.; Monson, N.L.; Herbst, R.; Wang, Y. Inebilizumab, a B Cell-Depleting Anti-CD19 Antibody for the Treatment of Autoimmune Neurological Diseases: Insights from Preclinical Studies. J. Clin. Med. 2016, 5, 107. [Google Scholar] [CrossRef]
- Richards, J.O.; Karki, S.; Lazar, G.A.; Chen, H.; Dang, W.; Desjarlais, J.R. Optimization of antibody binding to FcgammaRIIa enhances macrophage phagocytosis of tumor cells. Mol. Cancer Ther. 2008, 7, 2517–2527. [Google Scholar] [CrossRef]
- Vazquez-Lombardi, R.; Nevoltris, D.; Rouet, R.; Christ, D. Expression of IgG Monoclonals with Engineered Immune Effector Functions. Methods Mol. Biol. 2018, 1827, 313–334. [Google Scholar] [CrossRef]
- Zirafi, O.; Kim, K.A.; Standker, L.; Mohr, K.B.; Sauter, D.; Heigele, A.; Kluge, S.F.; Wiercinska, E.; Chudziak, D.; Richter, R.; et al. Discovery and characterization of an endogenous CXCR4 antagonist. Cell Rep. 2015, 11, 737–747. [Google Scholar] [CrossRef]
- Pohl, J.; Litz, A.; El Ayoubi, O.; Rodriguez-Alfonso, A.; Standker, L.; Harms, M.; Munch, J.; Jumaa, H.; Datta, M. An Optimized Peptide Antagonist of CXCR4 Limits Survival of BCR-ABL1-Transformed Cells in Philadelphia-Chromosome-Positive B-Cell Acute Lymphoblastic Leukemia. Int. J. Mol. Sci. 2024, 25, 8306. [Google Scholar] [CrossRef] [PubMed]
- Harms, M.; Habib, M.M.W.; Nemska, S.; Nicolo, A.; Gilg, A.; Preising, N.; Sokkar, P.; Carmignani, S.; Raasholm, M.; Weidinger, G.; et al. An optimized derivative of an endogenous CXCR4 antagonist prevents atopic dermatitis and airway inflammation. Acta Pharm. Sin. B 2021, 11, 2694–2708. [Google Scholar] [CrossRef] [PubMed]
- Wieliczka, M.L.; Fitzmaurice, S.; Merkel, D.; Shune, L.; McClune, B.; Ganguly, S.; McGuirk, J.; Abhyankar, S. Optimizing the Use of Plerixafor for Stem Cell Collection (SCC) for Autologous Stem Cell Transplant (ASCT) and Developing an Algorithm. Biol. Blood Marrow Transplant. 2019, 25, S180. [Google Scholar] [CrossRef]
- Harms, M.; Fabech Hansson, R.; Gilg, A.; Almeida-Hernandez, Y.; Loffler, J.; Rodriguez-Alfonso, A.; Habib, M.M.W.; Albers, D.; Ahmed, N.S.; Abadi, A.H.; et al. Development of N-Terminally Modified Variants of the CXCR4-Antagonistic Peptide EPI-X4 for Enhanced Plasma Stability. J. Med. Chem. 2023, 66, 15189–15204. [Google Scholar] [CrossRef]
- Hodge, L.S.; Novak, A.J.; Grote, D.M.; Braggio, E.; Ketterling, R.P.; Manske, M.K.; Price Troska, T.L.; Ziesmer, S.C.; Fonseca, R.; Witzig, T.E.; et al. Establishment and characterization of a novel Waldenstrom macroglobulinemia cell line, MWCL-1. Blood 2011, 117, e190–e197. [Google Scholar] [CrossRef]
- Alizadeh, A.A.; Eisen, M.B.; Davis, R.E.; Ma, C.; Lossos, I.S.; Rosenwald, A.; Boldrick, J.C.; Sabet, H.; Tran, T.; Yu, X.; et al. Distinct types of diffuse large B-cell lymphoma identified by gene expression profiling. Nature 2000, 403, 503–511. [Google Scholar] [CrossRef] [PubMed]
- Gambella, M.; Carlomagno, S.; Raiola, A.M.; Giannoni, L.; Ghiggi, C.; Setti, C.; Giordano, C.; Luchetti, S.; Serio, A.; Bo, A.; et al. CD19-Targeted Immunotherapies for Diffuse Large B-Cell Lymphoma. Front. Immunol. 2022, 13, 837457. [Google Scholar] [CrossRef]
- Laursen, M.B.; Reinholdt, L.; Schonherz, A.A.; Due, H.; Jespersen, D.S.; Grubach, L.; Ettrup, M.S.; Roge, R.; Falgreen, S.; Sorensen, S.; et al. High CXCR4 expression impairs rituximab response and the prognosis of R-CHOP-treated diffuse large B-cell lymphoma patients. Oncotarget 2019, 10, 717–731. [Google Scholar] [CrossRef] [PubMed][Green Version]
- Kaiser, L.M.; Hunter, Z.R.; Treon, S.P.; Buske, C. CXCR4 in Waldenstrom’s Macroglobulinema: Chances and challenges. Leukemia 2021, 35, 333–345. [Google Scholar] [CrossRef]
- Hideshima, T.; Anderson, K.C. Signaling Pathway Mediating Myeloma Cell Growth and Survival. Cancers 2021, 13, 216. [Google Scholar] [CrossRef] [PubMed]
- Sokkar, P.; Harms, M.; Sturzel, C.; Gilg, A.; Kizilsavas, G.; Raasholm, M.; Preising, N.; Wagner, M.; Kirchhoff, F.; Standker, L.; et al. Computational modeling and experimental validation of the EPI-X4/CXCR4 complex allows rational design of small peptide antagonists. Commun. Biol. 2021, 4, 1113. [Google Scholar] [CrossRef]
- Garcia-Cuesta, E.M.; Santiago, C.A.; Vallejo-Diaz, J.; Juarranz, Y.; Rodriguez-Frade, J.M.; Mellado, M. The Role of the CXCL12/CXCR4/ACKR3 Axis in Autoimmune Diseases. Front. Endocrinol. 2019, 10, 585. [Google Scholar] [CrossRef]
- Scholten, D.J.; Canals, M.; Maussang, D.; Roumen, L.; Smit, M.J.; Wijtmans, M.; de Graaf, C.; Vischer, H.F.; Leurs, R. Pharmacological modulation of chemokine receptor function. Br. J. Pharmacol. 2012, 165, 1617–1643. [Google Scholar] [CrossRef] [PubMed]
- Smith, N.; Rodero, M.P.; Bekaddour, N.; Bondet, V.; Ruiz-Blanco, Y.B.; Harms, M.; Mayer, B.; Bader-Meunier, B.; Quartier, P.; Bodemer, C.; et al. Control of TLR7-mediated type I IFN signaling in pDCs through CXCR4 engagement-A new target for lupus treatment. Sci. Adv. 2019, 5, eaav9019. [Google Scholar] [CrossRef]
- Isbilir, A.; Moller, J.; Arimont, M.; Bobkov, V.; Perpina-Viciano, C.; Hoffmann, C.; Inoue, A.; Heukers, R.; de Graaf, C.; Smit, M.J.; et al. Advanced fluorescence microscopy reveals disruption of dynamic CXCR4 dimerization by subpocket-specific inverse agonists. Proc. Natl. Acad. Sci. USA 2020, 117, 29144–29154. [Google Scholar] [CrossRef]
- Harms, M.; Haase, A.; Rodriguez-Alfonso, A.; Loffler, J.; Almeida-Hernandez, Y.; Ruiz-Blanco, Y.B.; Albers, D.; Gilg, A.; von Bank, F.; Zech, F.; et al. Fatty acid conjugated EPI-X4 derivatives with increased activity and in vivo stability. J. Control Release 2024, 373, 583–598. [Google Scholar] [CrossRef] [PubMed]
- Ditzel Santos, D.; Ho, A.W.; Tournilhac, O.; Hatjiharissi, E.; Leleu, X.; Xu, L.; Tassone, P.; Neri, P.; Hunter, Z.R.; Chemaly, M.A.; et al. Establishment of BCWM.1 cell line for Waldenstrom’s macroglobulinemia with productive in vivo engraftment in SCID-hu mice. Exp. Hematol. 2007, 35, 1366–1375. [Google Scholar] [CrossRef]
- Doench, J.G.; Fusi, N.; Sullender, M.; Hegde, M.; Vaimberg, E.W.; Donovan, K.F.; Smith, I.; Tothova, Z.; Wilen, C.; Orchard, R.; et al. Optimized sgRNA design to maximize activity and minimize off-target effects of CRISPR-Cas9. Nat. Biotechnol. 2016, 34, 184–191. [Google Scholar] [CrossRef]
- Maity, P.C.; Bilal, M.; Koning, M.T.; Young, M.; van Bergen, C.A.M.; Renna, V.; Nicolo, A.; Datta, M.; Gentner-Gobel, E.; Barendse, R.S.; et al. IGLV3-21*01 is an inherited risk factor for CLL through the acquisition of a single-point mutation enabling autonomous BCR signaling. Proc. Natl. Acad. Sci. USA 2020, 117, 4320–4327. [Google Scholar] [CrossRef] [PubMed]
- Iype, J.; Datta, M.; Khadour, A.; Ubelhart, R.; Nicolo, A.; Rollenske, T.; Duhren-von Minden, M.; Wardemann, H.; Maity, P.C.; Jumaa, H. Differences in Self-Recognition between Secreted Antibody and Membrane-Bound B Cell Antigen Receptor. J. Immunol. 2019, 202, 1417–1427. [Google Scholar] [CrossRef]





Disclaimer/Publisher’s Note: The statements, opinions and data contained in all publications are solely those of the individual author(s) and contributor(s) and not of MDPI and/or the editor(s). MDPI and/or the editor(s) disclaim responsibility for any injury to people or property resulting from any ideas, methods, instructions or products referred to in the content. |
© 2025 by the authors. Licensee MDPI, Basel, Switzerland. This article is an open access article distributed under the terms and conditions of the Creative Commons Attribution (CC BY) license (https://creativecommons.org/licenses/by/4.0/).
Share and Cite
Khunti, N.; Kumar, M.; Datta, M.; Harelimana, J.d.D.; Harms, M.; Albers, D.; Kirchhoff, F.; Münch, J.; Stenger, S.; Buske, C.; et al. CXCR4 Inhibition Enhances the Efficacy of CD19 Monoclonal Antibody-Mediated Extermination of B-Cell Lymphoma. Int. J. Mol. Sci. 2025, 26, 2024. https://doi.org/10.3390/ijms26052024
Khunti N, Kumar M, Datta M, Harelimana JdD, Harms M, Albers D, Kirchhoff F, Münch J, Stenger S, Buske C, et al. CXCR4 Inhibition Enhances the Efficacy of CD19 Monoclonal Antibody-Mediated Extermination of B-Cell Lymphoma. International Journal of Molecular Sciences. 2025; 26(5):2024. https://doi.org/10.3390/ijms26052024
Chicago/Turabian StyleKhunti, Nupur, Manish Kumar, Moumita Datta, Jean de Dieu Harelimana, Mirja Harms, Dan Albers, Frank Kirchhoff, Jan Münch, Steffen Stenger, Christian Buske, and et al. 2025. "CXCR4 Inhibition Enhances the Efficacy of CD19 Monoclonal Antibody-Mediated Extermination of B-Cell Lymphoma" International Journal of Molecular Sciences 26, no. 5: 2024. https://doi.org/10.3390/ijms26052024
APA StyleKhunti, N., Kumar, M., Datta, M., Harelimana, J. d. D., Harms, M., Albers, D., Kirchhoff, F., Münch, J., Stenger, S., Buske, C., & Maity, P. C. (2025). CXCR4 Inhibition Enhances the Efficacy of CD19 Monoclonal Antibody-Mediated Extermination of B-Cell Lymphoma. International Journal of Molecular Sciences, 26(5), 2024. https://doi.org/10.3390/ijms26052024

