Analysis of Population Structure and Selective Signatures for Milk Production Traits in Xinjiang Brown Cattle and Chinese Simmental Cattle
Abstract
1. Introduction
2. Results
2.1. Genomic Data Description of Two Breeds
2.2. Detection and Annotation of SNPs in Cattle Genomes of Two Breeds
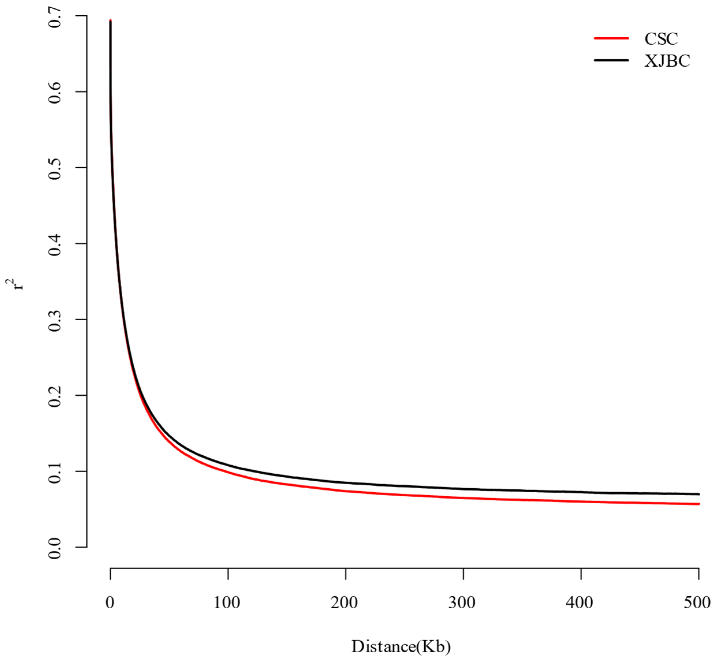
2.3. Population Genetic Diversity of Two Breeds
2.4. Population Structure Analysis of the Two Breeds
2.5. Genetic Distance Matrix and G Matrix Analysis of Two Breeds
2.6. Selective Signatures for Milk Production Traits in Two Breeds
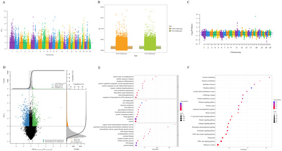
2.6.1. Selection Sweep Analysis of Xinjiang Brown Cattle
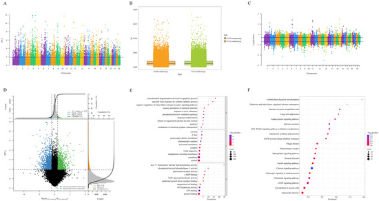
2.6.2. Selection Sweep Analysis of Chinese Simmental Cattle
2.6.3. Distribution of Candidate Genes
3. Discussion
4. Materials and Methods
4.1. Experimental Materials
4.2. DNA Extraction and Sequencing
4.3. Alignment and SNP Detection of Sequencing Data
4.4. Statistical Analysis
4.4.1. Population Genetic Diversity
4.4.2. Genetic Distance Matrix and Kinship
4.4.3. Population Genetic Structure
4.4.4. Population Selection Signatures
4.4.5. GO and KEGG Functional Enrichment Analysis
5. Conclusions
Supplementary Materials
Author Contributions
Funding
Institutional Review Board Statement
Data Availability Statement
Conflicts of Interest
References
- Zhou, J.; Liu, L.; Reynolds, E.; Huang, X.; Garrick, D.; Shi, Y. Discovering copy number variation in dual-purpose Xinjiang brown cattle. Front. Genet. 2021, 12, 747431. [Google Scholar] [CrossRef]
- Xu, L.; Zhang, M.; Zhang, T.; Geng, J.; Fan, S.; Yang, G.; Guo, Y.; Deng, Q.; Li, J.; Liu, J.; et al. Genetic parameter estimates for body conformation in Xinjiang brown cattle based on principal component analysis and factor analysis. Acta Vet. Zootech. Sin. 2023, 54, 3677–3688. [Google Scholar]
- Zhang, X.; Ge, J.; Wei, C.; Zhang, M.; Wang, D.; You, Z.; Huang, X.; Ma, G. Correlation and regression analysis on body weight and body size index of Simmental calf in Xinjiang area. J. Anim. Ecol. 2018, 39, 20–23. [Google Scholar]
- Xu, L.; Luo, H.; Zhang, X.; Lu, H.; Zhang, M.; Ge, J.; Zhang, T.; Yan, M.; Tan, X.; Huang, X.; et al. Factor analysis of genetic parameters for body conformation traits in dual-purpose Simmental cattle. Animals 2022, 12, 2433. [Google Scholar] [CrossRef] [PubMed]
- Brym, P.; Kamiński, S.; Wójcik, E. Nucleotide sequence polymorphism within exon 4 of the bovine prolactin gene and its associations with milk performance traits. J. Appl. Genet. 2005, 46, 179–185. [Google Scholar]
- Zhao, Q.; Wang, L.; Ma, Y. Research Progress on QTL mapping of main economic traits in dairy cattle. China Dairy Cattle 2010, 8, 24–26. [Google Scholar]
- Pedrosa, V.B.; Schenkel, F.S.; Chen, S.Y.; Oliveira, H.R.; Casey, T.M.; Melka, M.G.; Brito, L.F. Genomewide association analyses of lactation persistency and milk production traits in Holstein cattle based on imputed whole-genome sequence data. Genes 2021, 12, 1830. [Google Scholar] [CrossRef] [PubMed]
- Gangwar, M.; Ahmad, S.F.; Gaur, G.K.; Tamilarasan, K.; Vyas, J.; Patel, D.A. Pedigree-based analysis of population structure and genetic diversity in high-milch Vrindavani crossbred cattle of India. Trop. Anim. Health Prod. 2024, 56, 280. [Google Scholar] [CrossRef]
- Shi, Y.; Li, M.; He, P.; Li, F. Single nucleotide polymorphism and its utilization in plant research. Hans. J. Agric. Sci. 2014, 4, 60–65. [Google Scholar] [CrossRef]
- Xia, X.; Zhang, S.; Zhang, H.; Zhang, Z.; Chen, N.; Li, Z.; Sun, H.; Liu, X.; Lyu, S.; Wang, X.; et al. Assessing genomic diversity and signatures of selection in Jiaxian Red cattle using whole-genome sequencing data. BMC Genom. 2021, 22, 43. [Google Scholar] [CrossRef] [PubMed]
- Ma, J.; Fan, A.P.; Wang, W.S.; Zhang, J.C.; Jiang, X.J.; Ma, R.J.; Jia, S.Q.; Liu, F.; Lei, C.C.; Huang, Y.Z. Analysis of genetic diversity and genetic structure of Qinchuan cattle conservation population using whole-genome resequencing. Yi Chuan 2023, 45, 602–616. [Google Scholar] [CrossRef] [PubMed]
- Chen, J.; Zhang, L.; Gao, L.; Wei, Z.; Dang, D.; Yang, L. Population structure and genetic diversity of Yunling cattle determined by whole-genome resequencing. Genes 2023, 14, 2141. [Google Scholar] [CrossRef]
- Chen, Q.; Zhan, J.; Shen, J.; Qu, K.; Hanif, Q.; Liu, J.; Zhang, J.; Chen, N.; Chen, H.; Huang, B.; et al. Whole-genome resequencing reveals diversity, global and local ancestry proportions in Yunling cattle. J. Anim. Breed. Genet. 2020, 137, 641–650. [Google Scholar] [CrossRef] [PubMed]
- Guan, X.; Zhao, S.; Xiang, W.; Jin, H.; Chen, N.; Lei, C.; Jia, Y.; Xu, L. Genetic diversity and selective signature in Dabieshan cattle revealed by whole-genome resequencing. Biology 2022, 11, 1327. [Google Scholar] [CrossRef]
- Wang, X.; Ma, Z.; Gao, L.; Yuan, L.; Ye, Z.; Cui, F.; Guo, X.; Liu, W.; Yan, X. Corrigendum: Genome-wide survey reveals the genetic background of Xinjiang Brown cattle in China. Front. Genet. 2024, 15, 1372841. [Google Scholar] [CrossRef] [PubMed]
- Ma, S.; Wang, D.; Zhang, M.; Xu, L.; Fu, X.; Zhang, T.; Yan, M.; Huang, X. Transcriptomic and Metabolomics Joint Analyses Reveal the Influence of Gene and Metabolite Expression in Blood on the Lactation Performance of Dual-Purpose Cattle (Bos taurus). Int. J. Mol. Sci. 2024, 25, 12375. [Google Scholar] [CrossRef] [PubMed]
- Zhang, T.; Li, J.; Xu, L.; Wang, D.; Zhang, M.; Zhang, T.; Yan, M.; Wang, W.; Fan, S.; Huang, X. Detection and population structure analysis of genomic structural variation in Xinjiang brown cattle based on whole genome resequencing data. Acta Vet. Zootech. Sin. 2024, 55, 3427–3435. [Google Scholar]
- Markert, J.A.; Champlin, D.M.; Gutjahr-Gobell, R.; Grear, J.S.; Kuhn, A.; McGreevy, T.J., Jr.; Roth, A.; Bagley, M.J.; Nacci, D.E. Population genetic diversity and fitness in multiple environments. BMC Evol. Biol. 2010, 10, 205. [Google Scholar] [CrossRef]
- Bian, C.; Luo, Y.; Li, J.; Cheng, H.; He, F.; Duan, H.; Ahmed, Z.; Lei, C.; Yi, K. Inference of Genetic Diversity, Population Structure, and Selection Signatures in Xiangxi White Buffalo of China Through Whole-Genome Resequencing. Genes 2024, 15, 1450. [Google Scholar] [CrossRef]
- Hu, X.; You, W.; Jiang, F.; Cheng, H.; Sun, Z.; Song, E. Analysis of Genetic Diversity and Population Structure of Simmental Cattle Based on Whole Genome Resequencing. Acta Vet. Zootech. Sin. 2025, 1–16. [Google Scholar]
- Zhu, M.; Zhu, B.; Wang, Y.H.; Wu, Y.; Xu, L.; Guo, L.P.; Yuan, Z.R.; Zhang, L.P.; Gao, X.; Gao, H.J.; et al. Linkage disequilibrium estimation of Chinese beef Simmental cattle using high-density SNP panels. Asian-Australas. J. Anim. Sci. 2013, 26, 772–779. [Google Scholar] [CrossRef]
- Wang, P.; Ou, G.; Li, G.; Li, H.; Zhao, T. Analysis of genetic diversity and structure of endangered Dengchuan cattle population using a single-nucleotide polymorphism chip. Anim. Biotechnol. 2024, 35, 2349625. [Google Scholar] [CrossRef]
- Rajawat, D.; Ghildiyal, K.; Sonejita Nayak, S.; Sharma, A.; Parida, S.; Kumar, S.; Ghosh, A.K.; Singh, U.; Sivalingam, J.; Bhushan, B.; et al. Genome-wide mining of diversity and evolutionary signatures revealed selective hotspots in Indian Sahiwal cattle. Gene 2024, 901, 148178. [Google Scholar] [CrossRef]
- Li, Y.; Liu, L.; Zunongjiang, A.; Cao, L.; Fan, Y.; Hu, B.; Zhang, S. Analysis of the relationship between short tandem repeats and lactation performance of Xinjiang Holstein cows. Trop. Anim. Health Prod. 2023, 55, 238. [Google Scholar] [CrossRef]
- Schmidt, T.L.; Jasper, M.E.; Weeks, A.R.; Hoffmann, A.A. Unbiased population heterozygosity estimates from genome-wide sequence data. Methods Ecol. Evol. 2021, 12, 1888–1898. [Google Scholar] [CrossRef]
- Xu, L.; Zhou, K.; Huang, X.; Chen, H.; Dong, H.; Chen, Q. Whole-genome resequencing provides insights into the diversity and adaptation to desert environment in Xinjiang Mongolian cattle. BMC Genom. 2024, 25, 176. [Google Scholar] [CrossRef]
- Zhang, Y.; Wei, Z.; Zhang, M.; Wang, S.; Gao, T.; Huang, H.; Zhang, T.; Cai, H.; Liu, X.; Fu, T.; et al. Population Structure and Selection Signal Analysis of Nanyang Cattle Based on Whole-Genome Sequencing Data. Genes 2024, 15, 351. [Google Scholar] [CrossRef]
- Koloi, S.; Ganguly, I.; Singh, S.; Dixit, S. Whole genome re-sequencing reveals high altitude adaptation signatures and admixture in Ladakhi cattle. Gene 2025, 933, 148957. [Google Scholar] [CrossRef]
- Rong, Y.; Jia, X.; Li, P.; Tian, G.; Zhu, Z. Analysis of Genetic Structure Characteristics and Selection Signal in Jinnan Cattle. China Anim. Husb. Vet. Med. 2024, 51, 160–171. [Google Scholar] [CrossRef]
- Safran, M.; Dalah, I.; Alexander, J.; Rosen, N.; Iny Stein, T.; Shmoish, M.; Nativ, N.; Bahir, I.; Doniger, T.; Krug, H.; et al. GeneCards Version 3: The human gene integrator. Database 2010, 2010, baq020. [Google Scholar] [CrossRef]
- Ooi, E.; Xiang, R.; Chamberlain, A.J.; Goddard, M.E. Archetypal clustering reveals physiological mechanisms linking milk yield and fertility in dairy cattle. J. Dairy Sci. 2024, 107, 4726–4742. [Google Scholar] [CrossRef] [PubMed]
- Cole, J.B.; Wiggans, G.R.; Ma, L.; Sonstegard, T.S.; Lawlor, T.J., Jr.; Crooker, B.A.; Van Tassell, C.P.; Yang, J.; Wang, S.; Matukumalli, L.K.; et al. Genome-wide association analysis of thirty one production, health, reproduction and body conformation traits in contemporary U.S. Holstein cows. BMC Genom. 2011, 12, 408. [Google Scholar] [CrossRef]
- Bekele, R.; Taye, M.; Abebe, G.; Meseret, S. Genomic regions and candidate genes associated with milk production traits in Holstein and its crossbred cattle: A review. Int. J. Genom. 2023, 2023, 8497453. [Google Scholar] [CrossRef] [PubMed]
- Ning, M.; Zhao, Y.; Dai, D.; Yao, C.; Liu, H.; Fang, L.; Wang, B.; Zhang, Y.; Cao, J. Gene co-expression network and differential expression analyses of subcutaneous white adipose tissue reveal novel insights into the pathological mechanisms underlying ketosis in dairy cows. J. Dairy Sci. 2023, 106, 5018–5028. [Google Scholar] [CrossRef] [PubMed]
- Lázaro, S.F.; Tonhati, H.; Oliveira, H.R.; Silva, A.A.; Scalez, D.C.B.; Nascimento, A.V.; Santos, D.J.A.; Stefani, G.; Carvalho, I.S.; Sandoval, A.F.; et al. Genetic parameters and genome-wide association studies for mozzarella and milk production traits, lactation length, and lactation persistency in Murrah buffaloes. J. Dairy Sci. 2024, 107, 992–1021. [Google Scholar] [CrossRef] [PubMed]
- Zhou, C.; Li, C.; Cai, W.; Liu, S.; Yin, H.; Shi, S.; Zhang, Q.; Zhang, S. Genome-Wide Association Study for Milk Protein Composition Traits in a Chinese Holstein Population Using a Single-Step Approach. Front. Genet. 2019, 10, 72. [Google Scholar] [CrossRef]
- Do, D.N.; Schenkel, F.S.; Miglior, F.; Zhao, X.; Ibeagha-Awemu, E.M. Genome wide association study identifies novel potential candidate genes for bovine milk cholesterol content. Sci. Rep. 2018, 8, 13239. [Google Scholar] [CrossRef]
- Laodim, T.; Koonawootrittriron, S.; Elzo, M.A.; Suwanasopee, T.; Jattawa, D.; Sarakul, M. Genetic factors influencing milk and fat yields in tropically adapted dairy cattle: Insights from quantitative trait loci analysis and gene associations. Anim. Biosci. 2024, 37, 576–590. [Google Scholar] [CrossRef] [PubMed]
- Zou, N.; Wang, X.; Chen, M.; Zhang, L. Research progress of LAMTOR1 in lysosomal metabolism. Biotechnology 2020, 30, 598–603. [Google Scholar] [CrossRef]
- Buaban, S.; Lengnudum, K.; Boonkum, W.; Phakdeedindan, P. Genome-wide association study on milk production and somatic cell score for Thai dairy cattle using weighted single-step approach with random regression test-day model. J. Dairy Sci. 2022, 105, 468–494. [Google Scholar] [CrossRef] [PubMed]
- Du, C.; Deng, T.; Zhou, Y.; Ye, T.; Zhou, Z.; Zhang, S.; Shao, B.; Wei, P.; Sun, H.; Khan, F.A.; et al. Systematic analyses for candidate genes of milk production traits in water buffalo (Bubalus bubalis). Anim. Genet. 2019, 50, 207–216. [Google Scholar] [CrossRef]
- Erdoğan, M.; Çinkaya, S.; Brenig, B.; Çelikeloğlu, K.; Demirtaş, M.; Sarıibrahimoğlu, S.; Tekerli, M. Genome-wide association studies for milk production traits and persistency of first calving Holstein cattle in Türkiye. Front. Vet. Sci. 2024, 11, 1461075. [Google Scholar] [CrossRef] [PubMed]
- Lin, Y.; Sun, X.; Hou, X.; Qu, B.; Gao, X.; Li, Q. Effects of glucose on lactose synthesis in mammary epithelial cells from dairy cow. BMC Vet. Res. 2016, 12, 81. [Google Scholar] [CrossRef] [PubMed]
- Dbouk, H.A.; Backer, J.M. A beta version of life: p110β takes center stage. Oncotarget 2010, 1, 729–733. [Google Scholar] [CrossRef] [PubMed][Green Version]
- Zamorano-Algandar, R.; Medrano, J.F.; Thomas, M.G.; Enns, R.M.; Speidel, S.E.; Sánchez-Castro, M.A.; Luna-Nevárez, G.; Leyva-Corona, J.C.; Luna-Nevárez, P. Genetic markers associated with milk production and thermotolerance in Holstein dairy cows managed in a heat-stressed environment. Biology 2023, 12, 679. [Google Scholar] [CrossRef] [PubMed]
- Saltiel, A.R.; Kahn, C.R. Insulin signalling and the regulation of glucose and lipid metabolism. Nature 2001, 414, 799–806. [Google Scholar] [CrossRef]
- Bionaz, M.; Loor, J.J. Gene networks driving bovine milk fat synthesis during the lactation cycle. BMC Genom. 2008, 9, 366. [Google Scholar] [CrossRef] [PubMed]
- Kim, S.; Lim, B.; Cho, J.; Lee, S.; Dang, C.G.; Jeon, J.H.; Kim, J.M.; Lee, J. Genome-wide identification of candidate genes for milk production traits in Korean Holstein cattle. Animals 2021, 11, 1392. [Google Scholar] [CrossRef] [PubMed]
- Jin, L.; Qu, K.; Hanif, Q.; Zhang, J.; Liu, J.; Chen, N.; Suolang, Q.; Lei, C.; Huang, B. Whole-Genome Sequencing of Endangered Dengchuan Cattle Reveals Its Genomic Diversity and Selection Signatures. Front. Genet. 2022, 13, 833475. [Google Scholar] [CrossRef] [PubMed]
- Lawrence, R.A. Breastfeeding, 9th ed.; S.E. Barth: Philadelphia, PA, USA, 2022; pp. 58–92. [Google Scholar]
- Battisegola, C.; Billi, C.; Molaro, M.C.; Schiano, M.E.; Nieddu, M.; Failla, M.; Marini, E.; Albrizio, S.; Sodano, F.; Rimoli, M.G. Galactose: A versatile vector unveiling the potentials in drug delivery, diagnostics, and theranostics. Pharmaceuticals 2024, 17, 308. [Google Scholar] [CrossRef] [PubMed]
- Iskandar, C.F.; Cailliez-Grimal, C.; Borges, F.; Revol-Junelles, A.M. Review of lactose and galactose metabolism in Lactic Acid Bacteria dedicated to expert genomic annotation. Trends Food Sci. Technol. 2019, 88, 121–132. [Google Scholar] [CrossRef]
- Akers, R.M. Major advances associated with hormone and growth factor regulation of mammary growth and lactation in dairy cows. J. Dairy Sci. 2006, 89, 1222–1234. [Google Scholar] [CrossRef] [PubMed]
- Kavarthapu, R.; Dufau, M.L. Prolactin receptor gene transcriptional control, regulatory modalities relevant to breast cancer resistance and invasiveness. Front. Endocrinol. 2022, 13, 949396. [Google Scholar] [CrossRef] [PubMed]
- Kirsch, P.; Kunadia, J.; Shah, S.; Agrawal, N. Metabolic effects of prolactin and the role of dopamine agonists: A review. Front. Endocrinol. 2022, 13, 1002320. [Google Scholar] [CrossRef] [PubMed]
- Lacasse, P.; Ollier, S.; Lollivier, V.; Boutinaud, M. New insights into the importance of prolactin in dairy ruminants. J. Dairy Sci. 2016, 99, 864–874. [Google Scholar] [CrossRef]
- Liang, J.; Shang, Y. Estrogen and cancer. Annu. Rev. Physiol. 2013, 75, 225–240. [Google Scholar] [CrossRef]
- Delbecchi, L.; Miller, N.; Prud’homme, C.; Petitclerc, D.; Wagner, G.F.; Lacasse, P. 17β-estradiol reduces milk synthesis and increases stanniocalcin gene expression in the mammary gland of lactating cows. Livest. Prod. Sci. 2005, 98, 57–66. [Google Scholar] [CrossRef]
- Li, H.; Durbin, R. Fast and accurate short read alignment with Burrows-Wheeler transform. Bioinformatics 2009, 25, 1754–1760. [Google Scholar] [CrossRef] [PubMed]
- Nekrutenko, A.; Taylor, J. Next-generation sequencing data interpretation: Enhancing reproducibility and accessibility. Nat. Rev. Genet. 2012, 13, 667–672. [Google Scholar] [CrossRef] [PubMed]
- Danecek, P.; Auton, A.; Abecasis, G.; Albers, C.A.; Banks, E.; DePristo, M.A.; Handsaker, R.E.; Lunter, G.; Marth, G.T.; Sherry, S.T.; et al. The variant call format and VCFtools. Bioinformatics 2011, 27, 2156–2158. [Google Scholar] [CrossRef]
- Wang, K.; Li, M.; Hakonarson, H. ANNOVAR: Functional annotation of genetic variants from high-throughput sequencing data. Nucleic Acids Res. 2010, 38, e164. [Google Scholar] [CrossRef] [PubMed]
- Purcell, S.; Neale, B.; Todd-Brown, K.; Thomas, L.; Ferreira, M.A.; Bender, D.; Maller, J.; Sklar, P.; de Bakker, P.I.; Daly, M.J.; et al. PLINK: A tool set for whole-genome association and population-based linkage analyses. Am. J. Hum. Genet. 2007, 81, 559–575. [Google Scholar] [CrossRef]
- Zhang, C.; Dong, S.S.; Xu, J.Y.; He, W.M.; Yang, T.L. PopLDdecay: A fast and effective tool for linkage disequilibrium decay analysis based on variant call format files. Bioinformatics 2019, 35, 1786–1788. [Google Scholar] [CrossRef]
- Yang, J.; Lee, S.H.; Goddard, M.E.; Visscher, P.M. GCTA: A tool for genome-wide complex trait analysis. Am. J. Hum. Genet. 2011, 88, 76–82. [Google Scholar] [CrossRef]
- Kumar, S.; Stecher, G.; Li, M.; Knyaz, C.; Tamura, K. MEGA X: Molecular evolutionary genetics analysis across computing platforms. Mol. Biol. Evol. 2018, 35, 1547–1549. [Google Scholar] [CrossRef] [PubMed]
- Alexander, D.H.; Lange, K. Enhancements to the ADMIXTURE algorithm for individual ancestry estimation. BMC Bioinform. 2011, 12, 246. [Google Scholar] [CrossRef] [PubMed]
- Quinlan, A.R.; Hall, I.M. BEDTools: A flexible suite of utilities for comparing genomic features. Bioinformatics 2010, 26, 841–842. [Google Scholar] [CrossRef] [PubMed]







| Variety | Minimum Allele Frequency | Polymorphic Information Content | Expected Heterozygosity | Observation of Heterozygosity |
|---|---|---|---|---|
| Xinjiang brown cattle | 0.239 | 0.329 | 0.329 | 0.335 |
| Chinese Simmental cattle | 0.230 | 0.318 | 0.318 | 0.325 |
Disclaimer/Publisher’s Note: The statements, opinions and data contained in all publications are solely those of the individual author(s) and contributor(s) and not of MDPI and/or the editor(s). MDPI and/or the editor(s) disclaim responsibility for any injury to people or property resulting from any ideas, methods, instructions or products referred to in the content. |
© 2025 by the authors. Licensee MDPI, Basel, Switzerland. This article is an open access article distributed under the terms and conditions of the Creative Commons Attribution (CC BY) license (https://creativecommons.org/licenses/by/4.0/).
Share and Cite
Ma, K.; Li, X.; Ma, S.; Zhang, M.; Wang, D.; Xu, L.; Chen, H.; Wang, X.; Qi, A.; Ren, Y.; et al. Analysis of Population Structure and Selective Signatures for Milk Production Traits in Xinjiang Brown Cattle and Chinese Simmental Cattle. Int. J. Mol. Sci. 2025, 26, 2003. https://doi.org/10.3390/ijms26052003
Ma K, Li X, Ma S, Zhang M, Wang D, Xu L, Chen H, Wang X, Qi A, Ren Y, et al. Analysis of Population Structure and Selective Signatures for Milk Production Traits in Xinjiang Brown Cattle and Chinese Simmental Cattle. International Journal of Molecular Sciences. 2025; 26(5):2003. https://doi.org/10.3390/ijms26052003
Chicago/Turabian StyleMa, Kailun, Xue Li, Shengchao Ma, Menghua Zhang, Dan Wang, Lei Xu, Hong Chen, Xuguang Wang, Aladaer Qi, Yifan Ren, and et al. 2025. "Analysis of Population Structure and Selective Signatures for Milk Production Traits in Xinjiang Brown Cattle and Chinese Simmental Cattle" International Journal of Molecular Sciences 26, no. 5: 2003. https://doi.org/10.3390/ijms26052003
APA StyleMa, K., Li, X., Ma, S., Zhang, M., Wang, D., Xu, L., Chen, H., Wang, X., Qi, A., Ren, Y., Huang, X., & Chen, Q. (2025). Analysis of Population Structure and Selective Signatures for Milk Production Traits in Xinjiang Brown Cattle and Chinese Simmental Cattle. International Journal of Molecular Sciences, 26(5), 2003. https://doi.org/10.3390/ijms26052003

