Aflatoxin B1 Exposure Suppresses the Migration of Dendritic Cells by Reshaping the Cytoskeleton
Abstract
1. Introduction
2. Results
2.1. AFB1 Reduces Viability and Alters Morphology of DCs
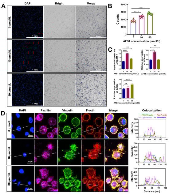
2.2. AFB1 Promotes Cellular Adhesion by Regulating Adhesion Molecule Expression in DCs
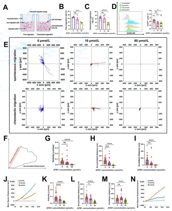
2.3. AFB1 Inhibits the Migration of DCs
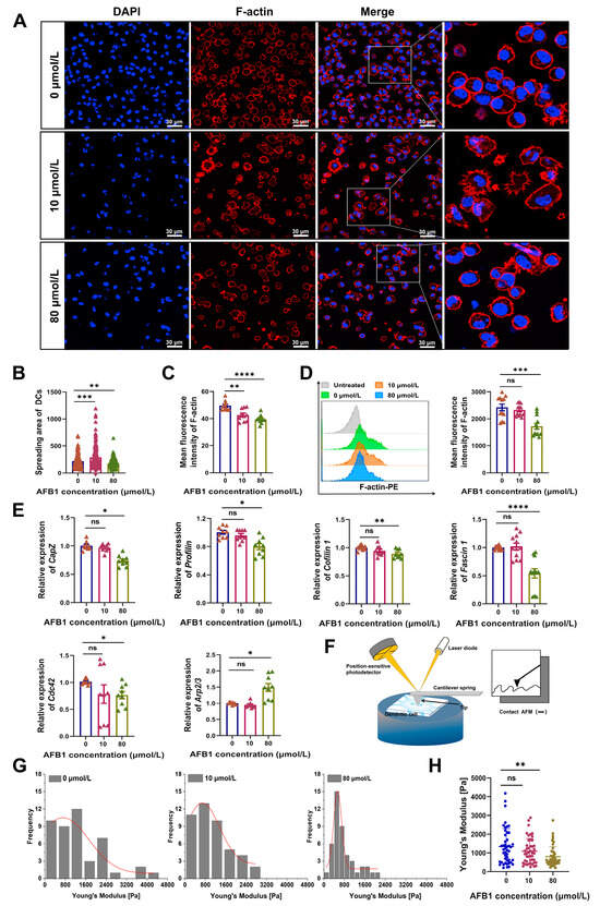
2.4. AFB1 Alters DC Morphology by Reshaping Cytoskeleton and Decreasing Cell Rigidity
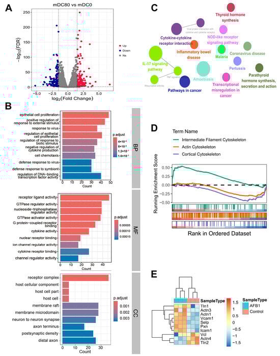
2.5. Gene Expression Profiles Perturbed by AFB1 in DCs Are Enriched in Cell Communication and Cytoskeletal-Related Pathways
3. Discussion
4. Materials and Methods
4.1. Reagents and Antibodies
4.2. Preparation of Bone-Marrow-Derived Dendritic Cells (BMDCs)
4.3. Cell Viability Assay
4.4. Cellular Adhesion Assay
4.5. Cell Migration Assay
4.6. Real-Time Detection of DC Movement
4.7. Cell Rigidity Assays
4.8. Morphological Analysis of Cells
4.9. RT-qPCR
4.10. Immunofluorescence Experiment
4.11. RNA-seq Data Analysis
4.12. Statistical Analysis
5. Conclusions
Supplementary Materials
Author Contributions
Funding
Institutional Review Board Statement
Informed Consent Statement
Data Availability Statement
Conflicts of Interest
References
- Cabeza-Cabrerizo, M.; Cardoso, A.; Minutti, C.M.; Pereira Da Costa, M.; Reis e Sousa, C. Dendritic Cells Revisited. Annu. Rev. Immunol. 2021, 39, 131–166. [Google Scholar] [CrossRef] [PubMed]
- Huang, W.Z.; Hu, W.H.; Wang, Y.; Chen, J.; Hu, Z.Q.; Zhou, J.; Liu, L.; Qiu, W.; Tang, F.Z.; Zhang, S.C.; et al. A Mathematical Modelling of Initiation of Dendritic Cells-Induced T Cell Immune Response. Int. J. Biol. Sci. 2019, 15, 1396–1403. [Google Scholar] [CrossRef] [PubMed]
- Qiaomei, Z.; Ping, W.; Yanjing, Z.; Jinhua, W.; Shaozhan, C.; Lihong, C. Features of Peritoneal Dendritic Cells in the Development of Endometriosis. Reprod. Biol. Endocrinol. 2023, 21, 4. [Google Scholar] [CrossRef] [PubMed]
- Valério-Bolas, A.; Meunier, M.; Palma-Marques, J.; Rodrigues, A.; Santos, A.M.; Nunes, T.; Ferreira, R.; Armada, A.; Alves, J.C.; Antunes, W.; et al. Exploiting Leishmania-Primed Dendritic Cells as Potential Immunomodulators of Canine Immune Response. Cells 2024, 13, 445. [Google Scholar] [CrossRef] [PubMed]
- Liu, C.; Lin, J.; Zhao, L.; Yang, Y.; Gao, F.; Li, B.; Cui, J.; Cai, J. Gamma-Ray Irradiation Impairs Dendritic Cell Migration to CCL19 by down-Regulation of CCR7 and Induction of Cell Apoptosis. Int. J. Biol. Sci. 2011, 7, 168–179. [Google Scholar] [CrossRef]
- Losurdo, A.; Di Muzio, A.; Cianciotti, B.C.; Dipasquale, A.; Persico, P.; Barigazzi, C.; Bono, B.; Feno, S.; Pessina, F.; Santoro, A.; et al. T Cell Features in Glioblastoma May Guide Therapeutic Strategies to Overcome Microenvironment Immunosuppression. Cancers 2024, 16, 603. [Google Scholar] [CrossRef]
- Ockfen, E.; Filali, L.; Pereira Fernandes, D.; Hoffmann, C.; Thomas, C. Actin cytoskeleton remodeling at the cancer cell side of the immunological synapse: Good, bad, or both? Front Immunol. 2023, 14, 1276602. [Google Scholar] [CrossRef] [PubMed]
- Pradeau-Phélut, L.; Etienne-Manneville, S. Cytoskeletal crosstalk: A focus on intermediate filaments. Curr. Opin. Cell Biol. 2024, 87, 102325. [Google Scholar] [CrossRef] [PubMed]
- Mylvaganam, S.; Freeman, S.A.; Grinstein, S. The Cytoskeleton in Phagocytosis and Macropinocytosis. Curr. Biol. 2021, 31, R619–R632. [Google Scholar] [CrossRef]
- Douanne, T.; Griffiths, G.M. Cytoskeletal control of the secretory immune synapse. Curr. Opin. Cell Biol. 2021, 71, 87–94. [Google Scholar] [CrossRef]
- Hu, Z.Q.; Xue, H.; Long, J.H.; Wang, Y.; Jia, Y.; Qiu, W.; Zhou, J.; Wen, Z.Y.; Yao, W.J.; Zeng, Z. Biophysical Properties and Motility of Human Mature Dendritic Cells Deteriorated by Vascular Endothelial Growth Factor through Cytoskeleton Remodeling. Int. J. Mol. Sci. 2016, 17, 1756. [Google Scholar] [CrossRef]
- Liu, X.; Xia, X.; Wang, X.; Zhou, J.; Sung, L.A.; Long, J.; Geng, X.; Zeng, Z.; Yao, W. Tropomodulin1 Expression Increases Upon Maturation in Dendritic Cells and Promotes Their Maturation and Immune Functions. Front Immunol. 2021, 11, 587441. [Google Scholar] [CrossRef]
- Múnera-Rodríguez, A.M.; Leiva-Castro, C.; Sobrino, F.; López-Enríquez, S.; Palomares, F. Sulforaphane-Mediated Immune Regulation through Inhibition of NF-KB and MAPK Signaling Pathways in Human Dendritic Cells. Biomed. Pharmacother. 2024, 177, 117056. [Google Scholar] [CrossRef] [PubMed]
- Claeys, L.; Romano, C.; De Ruyck, K.; Wilson, H.; Fervers, B.; Korenjak, M.; Zavadil, J.; Gunter, M.J.; De Saeger, S.; De Boevre, M.; et al. Mycotoxin Exposure and Human Cancer Risk: A Systematic Review of Epidemiological Studies. Compr. Rev. Food Sci. Food Saf. 2020, 19, 1449–1464. [Google Scholar] [CrossRef]
- Marchese, S.; Polo, A.; Ariano, A.; Velotto, S.; Costantini, S.; Severino, L. Aflatoxin B1 and M1: Biological Properties and Their Involvement in Cancer Development. Toxins 2018, 10, 214. [Google Scholar] [CrossRef]
- Okechukwu, V.O.; Kappo, A.P.; Njobeh, P.B.; Mamo, M.A. Morphed Aflaxotin Concentration Produced by Aspergillus Flavus Strain VKMN22 on Maize Grains Inoculated on Agar Culture. Food Chem. Mol. Sci. 2024, 8, 100197. [Google Scholar] [CrossRef]
- Wang, W.; Wang, Y.; Yang, J.; Wagner, K.M.; Hwang, S.H.; Cheng, J.; Singh, N.; Edwards, P.; Morisseau, C.; Zhang, G.; et al. Aflatoxin B1 Exposure Disrupts the Intestinal Immune Function via a Soluble Epoxide Hydrolase-Mediated Manner. Ecotoxicol. Environ. Saf. 2023, 249, 114417. [Google Scholar] [CrossRef]
- Mehrzad, J.; Bahari, A.; Bassami, M.R.; Mahmoudi, M.; Dehghani, H. Immunobiologically Relevant Level of Aflatoxin B1 Alters Transcription of Key Functional Immune Genes, Phagocytosis and Survival of Human Dendritic Cells. Immunol. Lett. 2018, 197, 44–52. [Google Scholar] [CrossRef]
- Kipkoech, G.; Jepkorir, M.; Kamau, S.; Wanyoko, A.; Kibunja, S.; Amozi Jeremiah, R.; Masese, J.; Ntui-Njock, V.; Mutai, C.; Mwitari, P. Immunomodulatory Effects of Aflatoxin B1 (AFB1) and the Use of Natural Products to Ameliorate Its Immunotoxic Effects: A Review. Open Res. Afr. 2023, 6, 22. [Google Scholar] [CrossRef]
- Muhmood, A.; Tang, J.; Li, J.; Liu, S.; Hou, L.; Le, G.; Liu, D.; Huang, K. No-Observed Adverse Effect Levels of Deoxynivalenol and Aflatoxin B1 in Combination Induced Immune Inhibition and Apoptosis in Vivo and in Vitro. Food Chem. Toxicol. 2024, 189, 114745. [Google Scholar] [CrossRef] [PubMed]
- Discepolo, V.; Lania, G.; Ten Eikelder, M.L.G.; Nanayakkara, M.; Sepe, L.; Tufano, R.; Troncone, R.; Auricchio, S.; Auricchio, R.; Paolella, G.; et al. Pediatric Celiac Disease Patients Show Alterations of Dendritic Cell Shape and Actin Rearrangement. Int. J. Mol. Sci. 2021, 22, 2708. [Google Scholar] [CrossRef] [PubMed]
- Ghantous, Y.; Mozalbat, S.; Nashef, A.; Abdol-Elraziq, M.; Sudri, S.; Araidy, S.; Tadmor, H.; Abu El-naaj, I. EMT Dynamics in Lymph Node Metastasis of Oral Squamous Cell Carcinoma. Cancers 2024, 16, 1185. [Google Scholar] [CrossRef]
- DeWane, G.; Salvi, A.M.; DeMali, K.A. Fueling the cytoskeleton - links between cell metabolism and actin remodeling. J. Cell Sci. 2021, 134, jcs248385. [Google Scholar] [CrossRef]
- Ma, J.; Liu, Y.; Guo, Y.; Ma, Q.; Ji, C.; Zhao, L. Transcriptional Profiling of Aflatoxin B1-Induced Oxidative Stress and Inflammatory Response in Macrophages. Toxins 2021, 13, 401. [Google Scholar] [CrossRef] [PubMed]
- Engin, A.B.; Engin, A. DNA Damage Checkpoint Response to Aflatoxin B1. Environ. Toxicol. Pharmacol. 2019, 65, 90–96. [Google Scholar] [CrossRef]
- Lin, L.X.; Cao, Q.Q.; Zhang, C.D.; Xu, T.T.; Yue, K.; Li, Q.; Liu, F.; Wang, X.; Dong, H.J.; Huang, S.C.; et al. Aflatoxin B1 Causes Oxidative Stress and Apoptosis in Sheep Testes Associated with Disrupting Rumen Microbiota. Ecotoxicol. Environ. Saf. 2022, 232, 113225. [Google Scholar] [CrossRef] [PubMed]
- Wang, Y.; Long, L.; Luo, Q.; Huang, X.; Zhang, Y.; Meng, X.; Chen, D. Aflatoxin B1 Induces ROS-Dependent Mitophagy by Modulating the PINK1/Parkin Pathway in HepG2 Cells. Basic Clin. Pharmacol. Toxicol. 2024, 135, 195–209. [Google Scholar] [CrossRef]
- Frangiamone, M.; Lozano, M.; Cimbalo, A.; Font, G.; Manyes, L. AFB1 and OTA Promote Immune Toxicity in Human LymphoBlastic T Cells at Transcriptomic Level. Foods 2023, 12, 259. [Google Scholar] [CrossRef]
- Sun, Y.; Song, Y.; Long, M.; Yang, S. Immunotoxicity of Three Environmental Mycotoxins and Their Risks of Increasing Pathogen Infections. Toxins 2023, 15, 187. [Google Scholar] [CrossRef] [PubMed]
- Dai, C.; Tian, E.; Hao, Z.; Tang, S.; Wang, Z.; Sharma, G.; Jiang, H.; Shen, J. Aflatoxin B1 Toxicity and Protective Effects of Curcumin: Molecular Mechanisms and Clinical Implications. Antioxidants 2022, 11, 2031. [Google Scholar] [CrossRef]
- Li, C.; Liu, X.; Wu, J.; Ji, X.; Xu, Q. Research Progress in Toxicological Effects and Mechanism of Aflatoxin B1 Toxin. PeerJ 2022, 10, e13850. [Google Scholar] [CrossRef] [PubMed]
- Alpha, K.M.; Xu, W.; Turner, C.E. Paxillin Family of Focal Adhesion Adaptor Proteins and Regulation of Cancer Cell Invasion. Int. Rev. Cell. Mol. Biol. 2020, 355, 1–52. [Google Scholar] [CrossRef]
- López-Colomé, A.M.; Lee-Rivera, I.; Benavides-Hidalgo, R.; López, E. Paxillin: A Crossroad in Pathological Cell Migration. J. Hematol. Oncol. 2017, 10, 50. [Google Scholar] [CrossRef]
- Xue, Q.; Varady, S.R.S.; Waddell, T.Q.A.I.; Roman, M.R.; Carrington, J.; Roh-Johnson, M. Lack of Paxillin Phosphorylation Promotes Single-Cell Migration in Vivo. J. Cell Biol. 2023, 222, e202206078. [Google Scholar] [CrossRef]
- Bays, J.L.; DeMali, K.A. Vinculin in Cell-Cell and Cell-Matrix Adhesions. Cell. Mol. Life Sci. 2017, 74, 2999–3009. [Google Scholar] [CrossRef] [PubMed]
- Omachi, T.; Ichikawa, T.; Kimura, Y.; Ueda, K.; Kioka, N. Vinculin Association with Actin Cytoskeleton Is Necessary for Stiffness-Dependent Regulation of Vinculin Behavior. PLoS ONE 2017, 12, e0175324. [Google Scholar] [CrossRef] [PubMed]
- Deng, S.; Jin, Y.; Li, N.; Zhang, Z.; Yu, X.; Liu, B. The Explorations of Dynamic Interactions of Paxillin at the Focal Adhesions. Biochim. Biophys. Acta Proteins Proteom. 2022, 1870, 140825. [Google Scholar] [CrossRef]
- Liang, P.; Wu, Y.; Zheng, S.; Zhang, J.; Yang, S.; Wang, J.; Ma, S.; Zhang, M.; Gu, Z.; Liu, Q.; et al. Paxillin Phase Separation Promotes Focal Adhesion Assembly and Integrin Signaling. J. Cell Biol. 2024, 223, e202209027. [Google Scholar] [CrossRef]
- Ziegler, W.H.; Gingras, A.R.; Critchley, D.R.; Emsley, J. Integrin Connections to the Cytoskeleton through Talin and Vinculin. Biochem. Soc. Trans. 2008, 36, 235–239. [Google Scholar] [CrossRef] [PubMed]
- Liu, W.; Sun, Q.; Zheng, Z.L.; Gao, Y.T.; Zhu, G.Y.; Wei, Q.; Xu, J.Z.; Li, Z.M.; Zhao, C.S. Topographic Cues Guiding Cell Polarization via Distinct Cellular Mechanosensing Pathways. Small 2022, 18, e2104328. [Google Scholar] [CrossRef] [PubMed]
- Ma, R.; Guan, X.; Teng, N.; Du, Y.; Ou, S.; Li, X. Construction of CeRNA Prognostic Model Based on the CCR7/CCL19 Chemokine Axis as a Biomarker in Breast Cancer. BMC Med. Genom. 2023, 16, 254. [Google Scholar] [CrossRef]
- Laufer, J.M.; Hauser, M.A.; Kindinger, I.; Purvanov, V.; Pauli, A.; Legler, D.F. Chemokine Receptor CCR7 Triggers an Endomembrane Signaling Complex for Spatial Rac Activation. Cell Rep. 2019, 29, 995–1009.e6. [Google Scholar] [CrossRef]
- Quast, T.; Zölzer, K.; Guu, D.; Alvarez, L.; Küsters, C.; Kiermaier, E.; Kaupp, U.B.; Kolanus, W. A Stable Chemokine Gradient Controls Directional Persistence of Migrating Dendritic Cells. Front. Cell Dev. Biol. 2022, 10, 943041. [Google Scholar] [CrossRef] [PubMed]
- Jonny, J.; Sitepu, E.C.; Lister, I.N.E.; Chiuman, L.; Putranto, T.A. The Potential of Anti-Inflammatory DC Immunotherapy in Improving Proteinuria in Type 2 Diabetes Mellitus. Vaccines 2024, 12, 972. [Google Scholar] [CrossRef] [PubMed]
- Zhang, P.; Teng, J.; Wang, L. Multiwalled Carbon Nanotubes Inhibit Cell Migration and Invasion by Destroying Actin Cytoskeleton via Mitochondrial Dysfunction in Ovarian Cancer Cells. Aging 2020, 12, 25294–25303. [Google Scholar] [CrossRef] [PubMed]
- Parsons, J.T.; Horwitz, A.R.; Schwartz, M.A. Cell Adhesion: Integrating Cytoskeletal Dynamics and Cellular Tension. Nat. Rev. Mol. Cell. Biol. 2010, 11, 633–643. [Google Scholar] [CrossRef] [PubMed]
- Allison, S.J. Benefits of Actin Cytoskeleton Stabilization. Nat. Rev. Nephrol. 2022, 18, 413. [Google Scholar] [CrossRef] [PubMed]
- Taiyab, A.; West-Mays, J. Lens Fibrosis: Understanding the Dynamics of Cell Adhesion Signaling in Lens Epithelial-Mesenchymal Transition. Front. Cell Dev. Biol. 2022, 10, 886053. [Google Scholar] [CrossRef]
- Dombroski, J.A.; Hope, J.M.; Sarna, N.S.; King, M.R. Channeling the Force: Piezo1 Mechanotransduction in Cancer Metastasis. Cells 2021, 10, 2815. [Google Scholar] [CrossRef] [PubMed]
- Atcha, H.; Jairaman, A.; Evans, E.L.; Pathak, M.M.; Cahalan, M.D.; Liu, W.F. Ion Channel Mediated Mechanotransduction in Immune Cells. Curr. Opin. Solid State Mater. Sci. 2021, 25, 100951. [Google Scholar] [CrossRef]
- Maneshi, M.M.; Ziegler, L.; Sachs, F.; Hua, S.Z.; Gottlieb, P.A. Enantiomeric Aβ Peptides Inhibit the Fluid Shear Stress Response of PIEZO1. Sci. Rep. 2018, 8, 14267. [Google Scholar] [CrossRef] [PubMed]
- Vandael, D.; Vints, K.; Baatsen, P.; Śliwińska, M.A.; Gabarre, S.; De Groef, L.; Moons, L.; Rybakin, V.; Gounko, N.V. Cdk5-Dependent Rapid Formation and Stabilization of Dendritic Spines by Corticotropin-Releasing Factor. Transl. Psychiatry 2024, 14, 29. [Google Scholar] [CrossRef] [PubMed]
- Xu, L.; Yang, L.; Wu, Y.; Wan, X.; Tang, X.; Xu, Y.; Chen, Q.; Liu, Y.; Liu, S. Rac1/PAK1 Signaling Contributes to Bone Cancer Pain by Regulation Dendritic Spine Remodeling in Rats. Mol. Pain 2023, 19, 1–12. [Google Scholar] [CrossRef] [PubMed]
- Barone, M.V.; Auricchio, R.; Nanayakkara, M.; Greco, L.; Troncone, R.; Auricchio, S. Pivotal Role of Inflammation in Celiac Disease. Int. J. Mol. Sci. 2022, 23, 7177. [Google Scholar] [CrossRef]
- Movassagh, H.; Shan, L.; Koussih, L.; Alamri, A.; Ariaee, N.; Kung, S.K.P.; Gounni, A.S. Semaphorin 3E Deficiency Dysregulates Dendritic Cell Functions: In Vitro and in Vivo Evidence. PLoS ONE 2021, 16, e0252868. [Google Scholar] [CrossRef]
- Sabbioni, G.; Castaño, A.; Esteban López, M.; Göen, T.; Mol, H.; Riou, M.; Tagne-Fotso, R. Literature Review and Evaluation of Biomarkers, Matrices and Analytical Methods for Chemicals Selected in the Research Program Human Biomonitoring for the European Union (HBM4EU). Environ. Int. 2022, 169, 107458. [Google Scholar] [CrossRef]
- Dmitrović, S.; Pajčin, I.; Vlajkov, V.; Grahovac, M.; Jokić, A.; Grahovac, J. Dairy and Wine Industry Effluents as Alternative Media for the Production of Bacillus-Based Biocontrol Agents. Bioengineering 2022, 9, 663. [Google Scholar] [CrossRef]
- Love, M.I.; Huber, W.; Anders, S. Moderated Estimation of Fold Change and Dispersion for RNA-Seq Data with DESeq2. Genome Biol. 2014, 15, 550. [Google Scholar] [CrossRef]
- Wu, T.; Hu, E.; Xu, S.; Chen, M.; Guo, P.; Dai, Z.; Feng, T.; Zhou, L.; Tang, W.; Zhan, L.; et al. ClusterProfiler 4.0: A Universal Enrichment Tool for Interpreting Omics Data. Innovation 2021, 2, 100141. [Google Scholar] [CrossRef]





Disclaimer/Publisher’s Note: The statements, opinions and data contained in all publications are solely those of the individual author(s) and contributor(s) and not of MDPI and/or the editor(s). MDPI and/or the editor(s) disclaim responsibility for any injury to people or property resulting from any ideas, methods, instructions or products referred to in the content. |
© 2025 by the authors. Licensee MDPI, Basel, Switzerland. This article is an open access article distributed under the terms and conditions of the Creative Commons Attribution (CC BY) license (https://creativecommons.org/licenses/by/4.0/).
Share and Cite
Tang, K.; Tian, J.; Xu, Y.; Shang, G.; Peng, X.; Yue, P.; Wang, Y.; Chen, S.; Hu, Z. Aflatoxin B1 Exposure Suppresses the Migration of Dendritic Cells by Reshaping the Cytoskeleton. Int. J. Mol. Sci. 2025, 26, 1725. https://doi.org/10.3390/ijms26041725
Tang K, Tian J, Xu Y, Shang G, Peng X, Yue P, Wang Y, Chen S, Hu Z. Aflatoxin B1 Exposure Suppresses the Migration of Dendritic Cells by Reshaping the Cytoskeleton. International Journal of Molecular Sciences. 2025; 26(4):1725. https://doi.org/10.3390/ijms26041725
Chicago/Turabian StyleTang, Kaiyi, Jiaxiong Tian, Yujun Xu, Guofu Shang, Xiaoyan Peng, Ping Yue, Yun Wang, Sen Chen, and Zuquan Hu. 2025. "Aflatoxin B1 Exposure Suppresses the Migration of Dendritic Cells by Reshaping the Cytoskeleton" International Journal of Molecular Sciences 26, no. 4: 1725. https://doi.org/10.3390/ijms26041725
APA StyleTang, K., Tian, J., Xu, Y., Shang, G., Peng, X., Yue, P., Wang, Y., Chen, S., & Hu, Z. (2025). Aflatoxin B1 Exposure Suppresses the Migration of Dendritic Cells by Reshaping the Cytoskeleton. International Journal of Molecular Sciences, 26(4), 1725. https://doi.org/10.3390/ijms26041725

