Identification of CKAP2 as a Potential Target for Prevention of Gastric Cancer Progression: A Multi-Omics Study
Abstract
1. Introduction
2. Results
2.1. Identification of Aging-Related Genes Associated with GC
2.2. Prognostic Value of CKAP2 and PAK4 Expression
2.3. Correlation Analysis and Functional Enrichment
2.4. Biological Functions Related to CKAP2
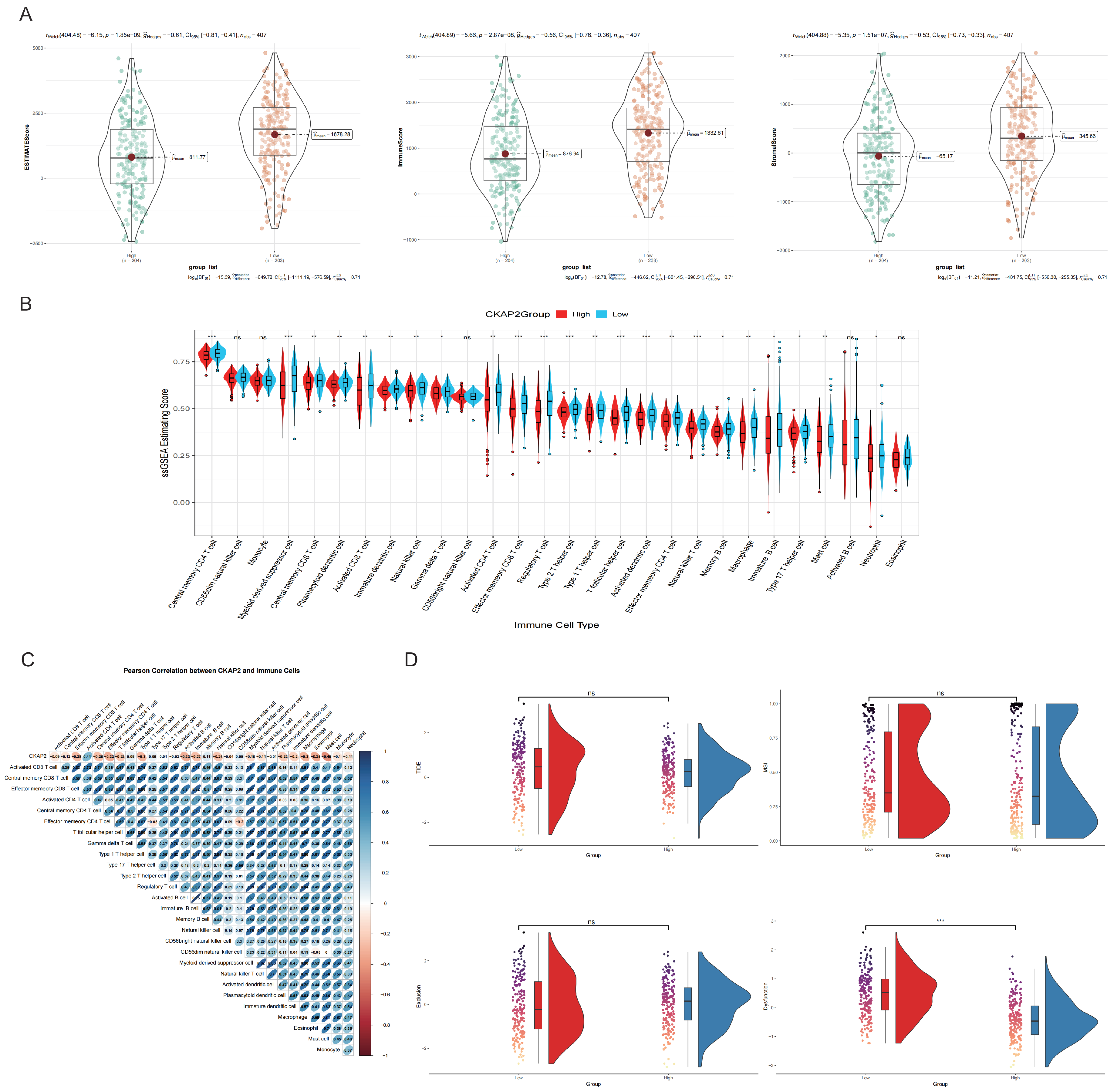
2.5. The Association Between CKAP2 Expression and Immunity
2.6. Annotation of Cell Type and Immune Infiltration Analysis
2.7. Different Differentiation Features of NK Cells
2.8. Potential Drug Therapy
3. Discussion
4. Materials and Methods
4.1. Data Collection and Analysis
4.2. SMR Study
4.3. Identification of Aging-Related Genes in GC
4.4. Differential Expression of CKAP2 and PAK4 in GC
4.5. Survival Prognosis Analysis
4.6. Analysis of Co-Expression
4.7. Screening of Differential Genes and Functional Analysis
4.8. Immune Infiltration Analysis
4.9. Quality Control of Single Cell and Annotation of Cell Type
4.10. Annotating Cell Types in Bulk-RNA Seq Data
4.11. Identification of NK Cell Subsets and Functional Analysis
4.12. Drug Screened and Molecular Docking
4.13. Statistical Analysis
5. Conclusions
Supplementary Materials
Author Contributions
Funding
Institutional Review Board Statement
Informed Consent Statement
Data Availability Statement
Acknowledgments
Conflicts of Interest
References
- Hou, W.; Zhao, Y.; Zhu, H. Predictive Biomarkers for Immunotherapy in Gastric Cancer: Current Status and Emerging Prospects. Int. J. Mol. Sci. 2023, 24, 15321. [Google Scholar] [CrossRef] [PubMed]
- Sung, H.; Ferlay, J.; Siegel, R.L.; Laversanne, M.; Soerjomataram, I.; Jemal, A.; Bray, F. Global Cancer Statistics 2020: GLOBOCAN Estimates of Incidence and Mortality Worldwide for 36 Cancers in 185 Countries. CA A Cancer J. Clin. 2021, 71, 209–249. [Google Scholar] [CrossRef] [PubMed]
- Orditura, M.; Galizia, G.; Sforza, V.; Gambardella, V.; Fabozzi, A.; Laterza, M.M.; Andreozzi, F.; Ventriglia, J.; Savastano, B.; Mabilia, A.; et al. Treatment of gastric cancer. World J. Gastroenterol. 2014, 20, 1635–1649. [Google Scholar] [CrossRef]
- Joshi, S.S.; Badgwell, B.D. Current treatment and recent progress in gastric cancer. CA A Cancer J. Clin. 2021, 71, 264–279. [Google Scholar] [CrossRef]
- Balachandran, V.P.; Gonen, M.; Smith, J.J.; DeMatteo, R.P. Nomograms in oncology: More than meets the eye. Lancet Oncol. 2015, 16, e173–e180. [Google Scholar] [CrossRef]
- Shah, M.A.; Ajani, J.A. Gastric cancer--an enigmatic and heterogeneous disease. JAMA 2010, 303, 1753–1754. [Google Scholar] [CrossRef] [PubMed]
- Noh, S.H.; Park, S.R.; Yang, H.-K.; Chung, H.C.; Chung, I.-J.; Kim, S.-W.; Kim, H.-H.; Choi, J.-H.; Kim, H.-K.; Yu, W.; et al. Adjuvant capecitabine plus oxaliplatin for gastric cancer after D2 gastrectomy (CLASSIC): 5-year follow-up of an open-label, randomised phase 3 trial. Lancet Oncol. 2014, 15, 1389–1396. [Google Scholar] [CrossRef] [PubMed]
- Wang, J.; Shao, X.; Liu, Y.; Shi, R.; Yang, B.; Xiao, J.; Liu, Y.; Qu, X.; Li, Z. Mutations of key driver genes in gastric cancer metastasis risk: A systematic review and meta-analysis. Expert Rev. Mol. Diagn. 2021, 21, 963–972. [Google Scholar] [CrossRef]
- Ooki, A.; Osumi, H.; Yoshino, K.; Yamaguchi, K. Potent therapeutic strategy in gastric cancer with microsatellite instability-high and/or deficient mismatch repair. Gastric Cancer Off. J. Int. Gastric Cancer Assoc. Jpn. Gastric Cancer Assoc. 2024, 27, 907–931. [Google Scholar] [CrossRef]
- Zhang, S.; Shen, Y.; Liu, H.; Zhu, D.; Fang, J.; Pan, H.; Liu, W. Inflammatory microenvironment in gastric premalignant lesions: Implication and application. Front. Immunol. 2023, 14, 1297101. [Google Scholar] [CrossRef]
- Song, X.; Zhang, W.; Jia, T.; Ma, Y. Phospholysine Phosphohistidine Inorganic Pyrophosphate Phosphatase Regulates Oxidative Stress Response to Affect the Progression of Gastric Cancer. Altern. Ther. Health Med. 2024, 30, 450. [Google Scholar] [PubMed]
- Wang, X.; Dong, Y.; Zhang, H.; Zhao, Y.; Miao, T.; Mohseni, G.; Du, L.; Wang, C. DNA methylation drives a new path in gastric cancer early detection: Current impact and prospects. Genes Dis. 2024, 11, 847–860. [Google Scholar] [CrossRef]
- Lou, J.; Geng, S.; He, W.; Liu, S.; Shi, X.; Chang, Y.; Han, S.; Qian, P.; Amin, H.M.; Song, Y.; et al. Zyxin inhibits the epithelial-mesenchymal transition process in gastric cancer by upregulating SIRT1. MedComm 2023, 4, e357. [Google Scholar] [CrossRef] [PubMed]
- Cai, Y.; Song, W.; Li, J.; Jing, Y.; Liang, C.; Zhang, L.; Zhang, X.; Zhang, W.; Liu, B.; An, Y.; et al. The landscape of aging. Sci. China Life Sci. 2022, 65, 2354–2454. [Google Scholar] [PubMed]
- Childs, B.G.; Durik, M.; Baker, D.J.; van Deursen, J.M. Cellular senescence in aging and age-related disease: From mechanisms to therapy. Nat. Med. 2015, 21, 1424–1435. [Google Scholar] [CrossRef] [PubMed]
- Rossiello, F.; Jurk, D.; Passos, J.F.; d’Adda di Fagagna, F. Telomere dysfunction in ageing and age-related diseases. Nat. Cell Biol. 2022, 24, 135–147. [Google Scholar] [CrossRef]
- Li, G.; Yan, K.; Zhang, W.; Pan, H.; Guo, P. ARDS and aging: TYMS emerges as a promising biomarker and therapeutic target. Front. Immunol. 2024, 15, 1365206. [Google Scholar] [CrossRef] [PubMed]
- Schumacher, B.; Pothof, J.; Vijg, J.; Hoeijmakers, J.H.J. The central role of DNA damage in the ageing process. Nature 2021, 592, 695–703. [Google Scholar] [CrossRef] [PubMed]
- Wang, Z.; Chen, C.; Ai, J.; Shu, J.; Ding, Y.; Wang, W.; Gao, Y.; Jia, Y.; Qin, Y. Identifying mitophagy-related genes as prognostic biomarkers and therapeutic targets of gastric carcinoma by integrated analysis of single-cell and bulk-RNA sequencing data. Comput. Biol. Med. 2023, 163, 107227. [Google Scholar] [CrossRef] [PubMed]
- Jiang, Y.; Li, T.; Liang, X.; Hu, Y.; Huang, L.; Liao, Z.; Zhao, L.; Han, Z.; Zhu, S.; Wang, M.; et al. Association of Adjuvant Chemotherapy With Survival in Patients With Stage II or III Gastric Cancer. JAMA Surg. 2017, 152, e171087. [Google Scholar] [CrossRef]
- Maouche-Chrétien, L.; Deleu, N.; Badoual, C.; Fraissignes, P.; Berger, R.; Gaulard, P.; Roméo, P.H.; Leroy-Viard, K. Identification of a novel cDNA, encoding a cytoskeletal associated protein, differentially expressed in diffuse large B cell lymphomas. Oncogene 1998, 17, 1245–1251. [Google Scholar] [CrossRef]
- Jin, Y.; Murakumo, Y.; Ueno, K.; Hashimoto, M.; Watanabe, T.; Shimoyama, Y.; Ichihara, M.; Takahashi, M. Identification of a mouse cytoskeleton-associated protein, CKAP2, with microtubule-stabilizing properties. Cancer Sci. 2004, 95, 815–821. [Google Scholar] [CrossRef] [PubMed]
- Hong, K.U.; Choi, Y.B.; Lee, J.H.; Kim, H.J.; Kwon, H.R.; Seong, Y.S.; Kim, H.T.; Park, J.; Bae, C.D.; Hong, K.M. Transient phosphorylation of tumor associated microtubule associated protein (TMAP)/cytoskeleton associated protein 2 (CKAP2) at Thr-596 during early phases of mitosis. Exp. Mol. Med. 2008, 40, 377–386. [Google Scholar] [CrossRef] [PubMed]
- Kitada, T.; Asakawa, S.; Hattori, N.; Matsumine, H.; Yamamura, Y.; Minoshima, S.; Yokochi, M.; Mizuno, Y.; Shimizu, N. Mutations in the parkin gene cause autosomal recessive juvenile parkinsonism. Nature 1998, 392, 605–608. [Google Scholar] [CrossRef] [PubMed]
- Sim, S.H.; Bae, C.-D.; Kwon, Y.; Hwang, H.-L.; Poojan, S.; Hong, H.-I.; Kim, K.; Kang, S.-H.; Kim, H.-S.; Um, T.-H.; et al. CKAP2 (cytoskeleton-associated protein2) is a new prognostic marker in HER2-negative luminal type breast cancer. PLoS ONE 2017, 12, e0182107. [Google Scholar] [CrossRef]
- Kim, Y.-W.; Eom, B.W.; Kook, M.-C.; Kim, H.-S.; Kim, M.-K.; Hwang, H.-L.; Chandra, V.; Poojan, S.; Song, Y.; Koh, J.-S.; et al. Clinical implications of proliferation activity in T1 or T2 male gastric cancer patients. Exp. Mol. Med. 2015, 47, e193. [Google Scholar] [CrossRef] [PubMed]
- Kim, H.S.; Koh, J.S.; Choi, Y.B.; Ro, J.; Kim, H.K.; Kim, M.K.; Nam, B.H.; Kim, K.T.; Chandra, V.; Seol, H.S.; et al. Chromatin CKAP2, a new proliferation marker, as independent prognostic indicator in breast cancer. PLoS ONE 2014, 9, e98160. [Google Scholar] [CrossRef]
- Gao, Y.; Liu, X.; Li, T.; Wei, L.; Yang, A.; Lu, Y.; Zhang, J.; Li, L.; Wang, S.; Yin, F. Cross-validation of genes potentially associated with overall survival and drug resistance in ovarian cancer. Oncol. Rep. 2017, 37, 3084–3092. [Google Scholar] [CrossRef]
- van Diest, P.J.; Brugal, G.; Baak, J.P. Proliferation markers in tumours: Interpretation and clinical value. J. Clin. Pathol. 1998, 51, 716–724. [Google Scholar] [CrossRef]
- van Diest, P.J.; van der Wall, E.; Baak, J.P. Prognostic value of proliferation in invasive breast cancer: A review. J. Clin. Pathol. 2004, 57, 675–681. [Google Scholar] [CrossRef]
- Prayson, R.A. Malignant meningioma: A clinicopathologic study of 23 patients including MIB1 and p53 immunohistochemistry. Am. J. Clin. Pathol. 1996, 105, 719–726. [Google Scholar] [CrossRef] [PubMed][Green Version]
- Lee, J.R.; Joshi, V.; Griffin, J.W., Jr.; Lasota, J.; Miettinen, M. Gastrointestinal autonomic nerve tumor: Immunohistochemical and molecular identity with gastrointestinal stromal tumor. Am. J. Surg. Pathol. 2001, 25, 979–987. [Google Scholar] [CrossRef] [PubMed]
- Pich, A.; Chiusa, L.; Navone, R. Prognostic relevance of cell proliferation in head and neck tumors. Ann. Oncol. Off. J. Eur. Soc. Med. Oncol. 2004, 15, 1319–1329. [Google Scholar] [CrossRef]
- Tsamandas, A.C.; Kardamakis, D.; Tsiamalos, P.; Liava, A.; Tzelepi, V.; Vassiliou, V.; Petsas, T.; Vagenas, K.; Zolota, V.; Scopa, C.D. The potential role of Bcl-2 expression, apoptosis and cell proliferation (Ki-67 expression) in cases of gastric carcinoma and correlation with classic prognostic factors and patient outcome. Anticancer Res. 2009, 29, 703–709. [Google Scholar] [PubMed]
- Lazăr, D.; Tăban, S.; Sporea, I.; Dema, A.; Cornianu, M.; Lazăr, E.; Goldiş, A.; Vernic, C. Ki-67 expression in gastric cancer. Results from a prospective study with long-term follow-up. Rom. J. Morphol. Embryol. Rev. Roum. Morphol. Embryol. 2010, 51, 655–661. [Google Scholar]
- Joo, Y.-E.; Chung, I.-J.; Park, Y.-K.; Koh, Y.-S.; Lee, J.-H.; Park, C.-H.; Lee, W.-S.; Kim, H.-S.; Choi, S.-K.; Rew, J.-S.; et al. Expression of cyclooxygenase-2, p53 and Ki-67 in gastric cancer. J. Korean Med. Sci. 2006, 21, 871–876. [Google Scholar] [CrossRef]
- Liu, C.; Zhou, X.; Zeng, H.; Wu, D.; Liu, L. HILPDA Is a Prognostic Biomarker and Correlates With Macrophage Infiltration in Pan-Cancer. Front. Oncol. 2021, 11, 597860. [Google Scholar] [CrossRef]
- Hanahan, D.; Weinberg, R.A. Hallmarks of cancer: The next generation. Cell 2011, 144, 646–674. [Google Scholar] [CrossRef]
- Ohtani, H. Focus on TILs: Prognostic significance of tumor infiltrating lymphocytes in human colorectal cancer. Cancer Immun. 2007, 7, 4. [Google Scholar]
- Yoshihara, K.; Shahmoradgoli, M.; Martínez, E.; Vegesna, R.; Kim, H.; Torres-Garcia, W.; Treviño, V.; Shen, H.; Laird, P.W.; Levine, D.A.; et al. Inferring tumour purity and stromal and immune cell admixture from expression data. Nat. Commun. 2013, 4, 2612. [Google Scholar] [CrossRef]
- Melaiu, O.; Lucarini, V.; Cifaldi, L.; Fruci, D. Influence of the Tumor Microenvironment on NK Cell Function in Solid Tumors. Front. Immunol. 2019, 10, 3038. [Google Scholar] [CrossRef] [PubMed]
- Imai, K.; Matsuyama, S.; Miyake, S.; Suga, K.; Nakachi, K. Natural cytotoxic activity of peripheral-blood lymphocytes and cancer incidence: An 11-year follow-up study of a general population. Lancet 2000, 356, 1795–1799. [Google Scholar] [CrossRef]
- Liu, E.; Marin, D.; Banerjee, P.; Macapinlac, H.A.; Thompson, P.; Basar, R.; Kerbauy, L.N.; Overman, B.; Thall, P.; Kaplan, M.; et al. Use of CAR-Transduced Natural Killer Cells in CD19-Positive Lymphoid Tumors. N. Engl. J. Med. 2020, 382, 545–553. [Google Scholar] [CrossRef] [PubMed]
- Xie, G.; Dong, H.; Liang, Y.; Ham, J.D.; Rizwan, R.; Chen, J. CAR-NK cells: A promising cellular immunotherapy for cancer. EBioMedicine 2020, 59, 102975. [Google Scholar] [CrossRef]
- Chi, H.; Xie, X.; Yan, Y.; Peng, G.; Strohmer, D.F.; Lai, G.; Zhao, S.; Xia, Z.; Tian, G. Natural killer cell-related prognosis signature characterizes immune landscape and predicts prognosis of HNSCC. Front. Immunol. 2022, 13, 1018685. [Google Scholar] [CrossRef]
- Song, P.; Li, W.; Guo, L.; Ying, J.; Gao, S.; He, J. Identification and Validation of a Novel Signature Based on NK Cell Marker Genes to Predict Prognosis and Immunotherapy Response in Lung Adenocarcinoma by Integrated Analysis of Single-Cell and Bulk RNA-Sequencing. Front. Immunol. 2022, 13, 850745. [Google Scholar] [CrossRef]
- Li, C.; Liu, F.; Sun, L.; Liu, Z.; Zeng, Y. Natural killer cell-related gene signature predicts malignancy of glioma and the survival of patients. BMC Cancer 2022, 22, 230. [Google Scholar] [CrossRef] [PubMed]
- Fujioka, M.; Koda, S.; Morimoto, Y.; Biemann, K. Structure of FR900359, a cyclic depsipeptide from Ardisia crenata sims. J. Org. Chem. 1988, 53, 2820–2825. [Google Scholar] [CrossRef]
- Schrage, R.; Schmitz, A.-L.; Gaffal, E.; Annala, S.; Kehraus, S.; Wenzel, D.; Büllesbach, K.M.; Bald, T.; Inoue, A.; Shinjo, Y.; et al. The experimental power of FR900359 to study Gq-regulated biological processes. Nat. Commun. 2015, 6, 10156. [Google Scholar] [CrossRef] [PubMed]
- Zaima, K.; Deguchi, J.; Matsuno, Y.; Kaneda, T.; Hirasawa, Y.; Morita, H. Vasorelaxant effect of FR900359 from Ardisia crenata on rat aortic artery. J. Nat. Med. 2013, 67, 196–201. [Google Scholar] [CrossRef]
- Onken, M.D.; Noda, S.E.; Kaltenbronn, K.M.; Frankfater, C.; Makepeace, C.M.; Fettig, N.; Piggott, K.D.; Custer, P.L.; Ippolito, J.E.; Blumer, K.J. Oncogenic Gq/11 signaling acutely drives and chronically sustains metabolic reprogramming in uveal melanoma. J. Biol. Chem. 2022, 298, 101495. [Google Scholar] [CrossRef]
- Cheng, X.; Wei, J.; Ge, Q.; Xing, D.; Zhou, X.; Qian, Y.; Jiang, G. The optimized drug delivery systems of treating cancer bone metastatic osteolysis with nanomaterials. Drug Deliv. 2021, 28, 37–53. [Google Scholar] [CrossRef]
- Wang, X.; Zhou, Q.; Li, X.; Gan, X.; Liu, P.; Feng, X.; Fang, G.; Liu, Y. Insights into Aptamer-Drug Delivery Systems against Prostate Cancer. Molecules 2022, 27, 3446. [Google Scholar] [CrossRef]
- Mohammadi, K.; Sani, M.A.; Azizi-Lalabadi, M.; McClements, D.J. Recent progress in the application of plant-based colloidal drug delivery systems in the pharmaceutical sciences. Adv. Colloid Interface Sci. 2022, 307, 102734. [Google Scholar] [CrossRef]
- Jiang, L.; Zheng, Z.; Fang, H.; Yang, J. A generalized linear mixed model association tool for biobank-scale data. Nat. Genet. 2021, 53, 1616–1621. [Google Scholar] [CrossRef] [PubMed]
- Consortium, T.G.; Aguet, F.; Anand, S.; Ardlie, K.G.; Gabriel, S.; Getz, G.A.; Barbeira, A.N.; Bonazzola, R.; Brown, A.; Kasela, S.; et al. The GTEx Consortium atlas of genetic regulatory effects across human tissues. Science 2020, 369, 1318–1330. [Google Scholar] [CrossRef]
- Zhu, Z.; Zhang, F.; Hu, H.; Bakshi, A.; Robinson, M.R.; Powell, J.E.; Montgomery, G.W.; Goddard, M.E.; Wray, N.R.; Visscher, P.M.; et al. Integration of summary data from GWAS and eQTL studies predicts complex trait gene targets. Nat. Genet. 2016, 48, 481–487. [Google Scholar] [CrossRef] [PubMed]
- Chen, Z.; Yu, M.; Yan, J.; Guo, L.; Zhang, B.; Liu, S.; Lei, J.; Zhang, W.; Zhou, B.; Gao, J.; et al. PNOC Expressed by B Cells in Cholangiocarcinoma Was Survival Related and LAIR2 Could Be a T Cell Exhaustion Biomarker in Tumor Microenvironment: Characterization of Immune Microenvironment Combining Single-Cell and Bulk Sequencing Technology. Front. Immunol. 2021, 12, 647209. [Google Scholar] [CrossRef]












Disclaimer/Publisher’s Note: The statements, opinions and data contained in all publications are solely those of the individual author(s) and contributor(s) and not of MDPI and/or the editor(s). MDPI and/or the editor(s) disclaim responsibility for any injury to people or property resulting from any ideas, methods, instructions or products referred to in the content. |
© 2025 by the authors. Licensee MDPI, Basel, Switzerland. This article is an open access article distributed under the terms and conditions of the Creative Commons Attribution (CC BY) license (https://creativecommons.org/licenses/by/4.0/).
Share and Cite
Liu, X.; Zhang, W.; Wang, H.; Yang, W. Identification of CKAP2 as a Potential Target for Prevention of Gastric Cancer Progression: A Multi-Omics Study. Int. J. Mol. Sci. 2025, 26, 1557. https://doi.org/10.3390/ijms26041557
Liu X, Zhang W, Wang H, Yang W. Identification of CKAP2 as a Potential Target for Prevention of Gastric Cancer Progression: A Multi-Omics Study. International Journal of Molecular Sciences. 2025; 26(4):1557. https://doi.org/10.3390/ijms26041557
Chicago/Turabian StyleLiu, Xueyi, Wenyu Zhang, Hui Wang, and Wulin Yang. 2025. "Identification of CKAP2 as a Potential Target for Prevention of Gastric Cancer Progression: A Multi-Omics Study" International Journal of Molecular Sciences 26, no. 4: 1557. https://doi.org/10.3390/ijms26041557
APA StyleLiu, X., Zhang, W., Wang, H., & Yang, W. (2025). Identification of CKAP2 as a Potential Target for Prevention of Gastric Cancer Progression: A Multi-Omics Study. International Journal of Molecular Sciences, 26(4), 1557. https://doi.org/10.3390/ijms26041557

