GLI2 and FLNB Define Periocular Morphoeic Basal Cell Carcinoma
Abstract
1. Introduction
2. Results
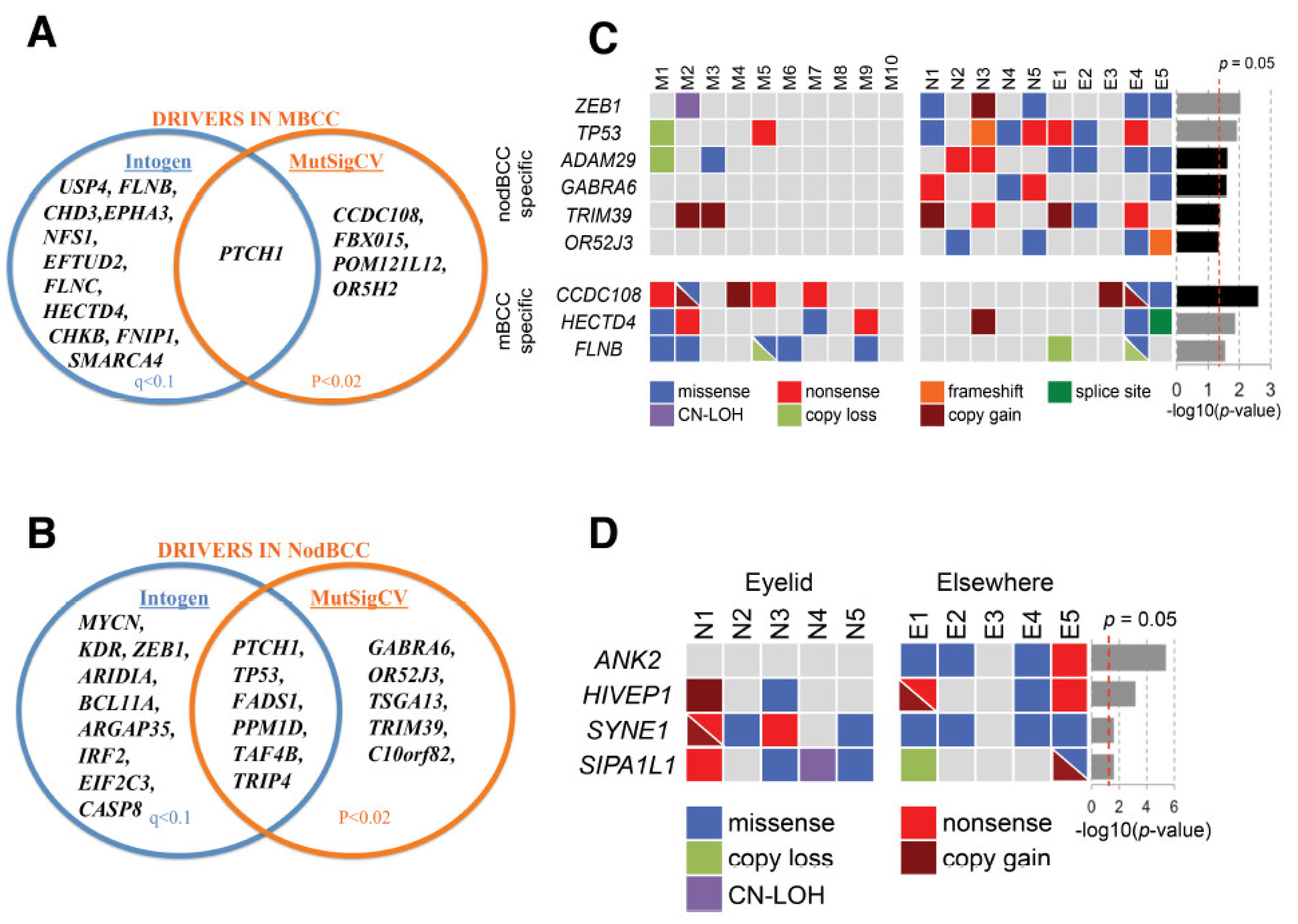
2.1. Distinct Driver Genes Define Morphoeic and Nodular BCC
2.2. Copy Number Aberration in BCC
2.3. Mutational and Transcriptome Expression Pathway Analysis
2.4. GLI2 Overexpression Characterises Eyelid Morphoeic BCC Phenotype
2.5. FLNB and PTCH1-FLNB Knockdown Mimics Morphoeic BCC Phenotype
2.6. Morphoeic Stromal Microenvironment Contains Potential Driver Genes and Abnormal Hedgehog Signalling
3. Discussion
4. Materials and Methods
4.1. Patient and Tumour Samples
4.2. Whole-Exome Sequencing (WES)
4.3. Identification of Mutational Driver Genes and Significantly Mutated Pathways
4.4. Randomisation Comparison Test for Subtype Driver Genes
4.5. RNA Sequencing
4.6. Real-Time Quantitative RT-PCR of Human Tissue and Keratinocyte Models
4.7. PTCH1, FLNB, and PTCH1-FLNB Human Keratinocyte Knockdown BCC Models
4.8. Invasion Assays for the Organotypic Models
4.9. Immunohistochemistry and Immunofluorescence
4.10. Confocal Microscopy and Fluorescence Signal Quantification
4.11. Western Blotting for Antibody Validation
Supplementary Materials
Author Contributions
Funding
Institutional Review Board Statement
Informed Consent Statement
Data Availability Statement
Conflicts of Interest
Abbreviations
| Morphoeic basal cell carcinoma | mBCC |
| Nodular | nodBCC |
| Whole-exome sequencing | WES |
| Immunofluorescence | IF |
References
- Flohil, S.C.; Seubring, I.; van Rossum, M.M.; Coebergh, J.W.; de Vries, E.; Nijsten, T. Trends in Basal cell carcinoma incidence rates: A 37-year Dutch observational study. J. Investig. Dermatol. 2013, 133, 913–918. (In English) [Google Scholar] [CrossRef]
- Wang, C.-Y.; Chen, C.-B.; Franchesca Marie, D.I.; Lin, J.-Y.; Sung, W.Y.; Lu, L.-Y.; Liau, J.-Y.; Chen, Y.-H.; Liao, Y.-H.; Chen, J.-S.; et al. Basal Cell Nevus Syndrome and Sporadic Basal Cell Carcinoma: A Comparative Study of Clinicopathological Features. Acta Derm.-Venereol. 2025, 105, 40692. [Google Scholar] [CrossRef]
- Mosterd, K.; Krekels, G.A.; Nieman, F.H.; Ostertag, J.U.; Essers, B.A.; Dirksen, C.D.; Steijlen, P.M.; Vermeulen, A.; Neumann, H.; Kelleners-Smeets, N.W. Surgical excision versus Mohs’ micrographic surgery for primary and recurrent basal-cell carcinoma of the face: A prospective randomised controlled trial with 5-years’ follow-up. Lancet Oncol. 2008, 9, 1149–1156. (In English) [Google Scholar] [CrossRef]
- Caviglia, M.; Kaleci, S.; Frascione, P.; Teoli, M.; Fargnoli, M.C.; Pellacani, G.; Mandel, V.D. A Systematic Review and Meta-Analysis of Ocular and Periocular Basal Cell Carcinoma with First-Time Description of Dermoscopic and Reflectance Confocal Microscopy Features of Caruncle Basal Cell Carcinoma. Diagnostics 2025, 15, 1244. [Google Scholar] [CrossRef]
- Peris, K.; Fargnoli, M.C.; Garbe, C.; Kaufmann, R.; Bastholt, L.; Seguin, N.B.; Bataille, V.; Del Marmol, V.; Dummer, R.; Harwood, C.A.; et al. Diagnosis and Treatment of Basal Cell Carcinoma: European Consensus-Based Interdisciplinary Guidelines. Eur. J. Cancer 2019, 118, 10–34. [Google Scholar] [CrossRef]
- Cameron, M.C.; Lee, E.; Hibler, B.P.; Barker, C.A.; Mori, S.; Cordova, M.; Nehal, K.S.; Rossi, A.M. Basal Cell Carcinoma: Epidemiology; Pathophysiology; Clinical and Histological Subtypes; And Disease Associations. J. Am. Acad. Dermatol. 2019, 80, 303–317, Erratum in: J. Am. Acad. Dermatol. 2021, 85, 535. [Google Scholar] [CrossRef]
- Malhotra, R.; James, C.L.; Selva, D.; Huynh, N.; Huilgol, S.C. The Australian Mohs database: Periocular squamous intraepidermal carcinoma. Ophthalmology 2004, 111, 1925–1929. (In English) [Google Scholar] [CrossRef]
- Monheit, G.; Hrynewycz, K. Mohs Surgery for Periocular Tumors. Dermatol. Surg. 2019, 45 (Suppl. S2), s70–s78. (In English) [Google Scholar] [CrossRef]
- Saleh, G.M.; Desai, P.; Collin, J.R.; Ives, A.; Jones, T.; Hussain, B. Incidence of eyelid basal cell carcinoma in England: 2000–2010. Br. J. Ophthalmol. 2017, 101, 209–212. (In English) [Google Scholar] [CrossRef]
- Reinau, D.; Surber, C.; Jick, S.S.; Meier, C.R. Epidemiology of basal cell carcinoma in the United Kingdom: Incidence, lifestyle factors, and comorbidities. Br. J. Cancer 2014, 111, 203–206. [Google Scholar] [CrossRef]
- Yang, D.D.; Borsky, K.; Jani, C.; Crowley, C.; Rodrigues, J.N.; Matin, R.N.; Marshall, D.C.; Salciccioli, J.D.; Shalhoub, J.; Goodall, R. Trends in keratinocyte skin cancer incidence, mortality and burden of disease in 33 countries between 1990 and 2017. Br. J. Dermatol. 2023, 188, 237–246. [Google Scholar] [CrossRef]
- Ezra, D.G.; Ellis, J.S.; Beaconsfield, M.; Collin, R.; Bailly, M. Changes in fibroblast mechanostat set point and mechanosensitivity: An adaptive response to mechanical stress in floppy eyelid syndrome. Investig. Ophthalmol. Vis. Sci. 2010, 51, 3853–3863. [Google Scholar] [CrossRef]
- Milz, S.; Neufang, J.; Higashiyama, I.; Putz, R.; Benjamin, M. An immunohistochemical study of the extracellular matrix of the tarsal plate in the upper eyelid in human beings. J. Anat. 2005, 206, 3853–3863. [Google Scholar] [CrossRef]
- Lorenz, R.; Fuhrmann, W. Familial basal cell nevus syndrome. Hum. Genet. 1978, 44, 153–163. (In English) [Google Scholar] [CrossRef]
- Farndon, P.A.; Del Mastro, R.G.; Evans, D.G.; Kilpatrick, M.W. Location of gene for Gorlin syndrome. Lancet 1992, 339, 581–582. (In English) [Google Scholar] [CrossRef]
- Gailani, M.R.; Ståhle-Bäckdahl, M.; Leffell, D.J.; Glyn, M.; Zaphiropoulos, P.G.; Undén, A.B.; Dean, M.; Brash, D.E.; Bale, A.E.; Toftgård, R. The role of the human homologue of Drosophila patched in sporadic basal cell carcinomas. Nat. Genet. 1996, 14, 78–81. (In English) [Google Scholar] [CrossRef]
- Johnson, R.L.; Rothman, A.L.; Xie, J.; Goodrich, L.V.; Bare, J.W.; Bonifas, J.M.; Quinn, A.G.; Myers, R.M.; Cox, D.R.; Epstein, E.H., Jr.; et al. Human homolog of patched, a candidate gene for the basal cell nevus syndrome. Science 1996, 272, 1668–1671. (In English) [Google Scholar] [CrossRef]
- Levanat, S.; Gorlin, R.J.; Fallet, S.; Johnson, D.R.; Fantasia, J.E.; Bale, A.E. A two-hit model for developmental defects in Gorlin syndrome. Nat. Genet. 1996, 12, 85–87. (In English) [Google Scholar] [CrossRef]
- Firnhaber, J.M. Diagnosis and treatment of Basal cell and squamous cell carcinoma. Am. Fam. Physician 2012, 86, 161–168. Available online: https://www.aafp.org/pubs/afp/issues/2012/0715/p161.html (accessed on 26 October 2025).
- Jayaraman, S.S.; Rayhan, D.J.; Hazany, S.; Kolodney, M.S. Mutational landscape of basal cell carcinomas by whole-exome sequencing. J. Investig. Dermatol. 2014, 134, 213–220. (In English) [Google Scholar] [CrossRef]
- Otsuka, A.; Levesque, M.P.; Dummer, R.; Kabashima, K. Hedgehog signaling in basal cell carcinoma. J. Dermatol. Sci. 2015, 78, 95–100. (In English) [Google Scholar] [CrossRef]
- Pricl, S.; Cortelazzi, B.; Dal Col, V.; Marson, D.; Laurini, E.; Fermeglia, M.; Licitra, L.; Pilotti, S.; Bossi, P.; Perrone, F. Smoothened (SMO) receptor mutations dictate resistance to vismodegib in basal cell carcinoma. Mol. Oncol. 2015, 9, 389–397. (In English) [Google Scholar] [CrossRef]
- Bonilla, X.; Parmentier, L.; King, B.; Bezrukov, F.; Kaya, G.; Zoete, V.; Seplyarskiy, V.B.; Sharpe, H.J.; McKee, T.; Letourneau, A.; et al. Genomic analysis identifies new drivers and progression pathways in skin basal cell carcinoma. Nat. Genet. 2016, 48, 398–406. (In English) [Google Scholar] [CrossRef]
- Lawrence, M.S.; Stojanov, P.; Polak, P.; Kryukov, G.V.; Cibulskis, K.; Sivachenko, A.; Carter, S.L.; Stewart, C.; Mermel, C.H.; Roberts, S.A.; et al. Mutational heterogeneity in cancer and the search for new cancer-associated genes. Nature 2013, 499, 214–218. (In English) [Google Scholar] [CrossRef]
- Davidson, B.; Trope, C.G.; Reich, R. The Role of the Tumor Stroma in Ovarian Cancer. Front. Oncol. 2014, 4, 104. (In English) [Google Scholar] [CrossRef]
- Yauch, R.L.; Gould, S.E.; Scales, S.J.; Tang, T.; Tian, H.; Ahn, C.P.; Marshall, D.; Fu, L.; Januario, T.; Kallop, D.; et al. A paracrine requirement for hedgehog signalling in cancer. Nature 2008, 455, 406–410. (In English) [Google Scholar] [CrossRef]
- Marsh, D.; Dickinson, S.; Neill, G.W.; Marshall, J.F.; Hart, I.R.; Thomas, G.J. alpha vbeta 6 Integrin promotes the invasion of morphoeic basal cell carcinoma through stromal modulation. Cancer Res. 2008, 68, 3295–3303. (In English) [Google Scholar] [CrossRef] [PubMed]
- Rahman, M.M.; Hazan, A.; Selway, J.L.; Herath, D.S.; Harwood, C.A.; Pirzado, M.S.; Atkar, R.; Kelsell, D.P.; Linton, K.J.; Philpott, M.P.; et al. A novel mechanism for activation of GLI1 by nuclear SMO that escapes anti-SMO inhibitors. Cancer Res. 2018, 10, 2577–2588. (In English) [Google Scholar] [CrossRef]
- Conte, S.; Ghezelbash, S.; Nallanathan, B.; Lefrançois, P. Clinical and Molecular Features of Morpheaform Basal Cell Carcinoma: A Systematic Review. Curr. Oncol. 2023, 30, 9906–9928. [Google Scholar] [CrossRef] [PubMed]
- Su, Y.T.; Gao, C.; Liu, Y.; Guo, S.; Wang, A.; Wang, B.; Erdjument-Bromage, H.; Miyagi, M.; Tempst, P.; Kao, H.Y.; et al. Monoubiquitination of filamin B regulates vascular endothelial growth factor-mediated trafficking of histone deacetylase 7. Mol. Cell. Biol. 2013, 33, 1546–1560. (In English) [Google Scholar] [CrossRef]
- Bandaru, S.; Zhou, A.X.; Rouhi, P.; Zhang, Y.; Bergo, M.O.; Cao, Y.; Akyurek, L.M. Targeting filamin B induces tumor growth and metastasis via enhanced activity of matrix metalloproteinase-9 and secretion of VEGF-A. Oncogenesis 2014, 3, e119. (In English) [Google Scholar] [CrossRef] [PubMed]
- Risinskaya, N.; Gladysheva, M.; Abdulpatakhov, A.; Chabaeva, Y.; Surimova, V.; Aleshina, O.; Yushkova, A.; Dubova, O.; Kapranov, N.; Galtseva, I.; et al. DNA Copy Number Alterations and Copy Neutral Loss of Heterozygosity in Adult Ph-Negative Acute B-Lymphoblastic Leukemia: Focus on the Genes Involved. Int. J. Mol. Sci. 2023, 24, 17602. [Google Scholar] [CrossRef]
- Zhang, G.; Gu, D.; Zhao, Q.; Chu, H.; Xu, Z.; Wang, M.; Tang, C.; Wu, D.; Tong, N.; Gong, W.; et al. Genetic variation in C12orf51 is associated with prognosis of intestinal-type gastric cancer in a Chinese population. Biomed. Pharmacother. Biomed. Pharmacother. 2015, 69, 133–138. (In English) [Google Scholar] [CrossRef]
- Vuille, J.A.; Tanriover, C.; Antmen, E.; Micalizzi, D.S.; Ebright, R.Y.; Animesh, S.; Morris, R.; Hajizadeh, S.; Nicholson, Z.J.; Russell, H.C.; et al. The E3 ligase HECTD4 regulates COX-2-dependent tumor progression and metastasis. Proc. Natl. Acad. Sci. USA 2025, 122, e2425621122. Available online: https://www.pnas.org/doi/10.1073/pnas.2425621122?url_ver=Z39.88-2003&rfr_id=ori%3Arid%3Acrossref.org&rfr_dat=cr_pub++0pubmed (accessed on 26 October 2025).
- Hao, J.; Xu, H.; Luo, M.; Yu, W.; Chen, M.; Liao, Y.; Zhang, C.; Zhao, X.; Jiang, W.; Hou, S.; et al. The Tumor-Promoting Role of TRIP4 in Melanoma Progression and Its Involvement in Response to BRAF-Targeted Therapy. J. Investig. Dermatol. 2018, 138, 159–170. [Google Scholar] [CrossRef]
- Goodman, A.M.; Kato, S.; Cohen, P.R.; Boichard, A.; Frampton, G.; Miller, V.; Stephens, P.J.; Daniels, G.A.; Kurzrock, R. Genomic Landscape of Advanced Basal Cell Carcinoma: Implications for Precision Treatment With Targeted and Immune Therapies. Oncoimmunology 2017, 7, e1404217. [Google Scholar] [CrossRef]
- Freier, K.; Flechtenmacher, C.; Devens, F.; Hartschuh, W.; Hofele, C.; Lichter, P.; Joos, S. Recurrent NMYC Copy Number Gain and High Protein Expression in Basal Cell Carcinoma. Oncol. Rep. 2006, 15, 1141–1145. [Google Scholar] [CrossRef]
- Zhang, P.; Sun, Y.; Ma, L. ZEB1: At the crossroads of epithelial-mesenchymal transition, metastasis and therapy resistance. Cell Cycle 2015, 14, 481–487. (In English) [Google Scholar] [CrossRef] [PubMed]
- Grachtchouk, M.; Mo, R.; Yu, S.; Zhang, X.; Sasaki, H.; Hui, C.C.; Dlugosz, A.A. Basal cell carcinomas in mice overexpressing Gli2 in skin. Nat. Genet. 2000, 24, 216–217. (In English) [Google Scholar] [CrossRef]
- Regl, G.; Kasper, M.; Schnidar, H.; Eichberger, T.; Neill, G.W.; Ikram, M.S.; Quinn, A.G.; Philpott, M.P.; Frischauf, A.M.; Aberger, F. The zinc-finger transcription factor GLI2 antagonizes contact inhibition and differentiation of human epidermal cells. Oncogene 2004, 23, 1263–1274. (In English) [Google Scholar] [CrossRef] [PubMed]
- Pantazi, E.; Gemenetzidis, E.; Trigiante, G.; Warnes, G.; Shan, L.; Mao, X.; Ikram, M.; Teh, M.T.; Lu, Y.J.; Philpott, M.P. GLI2 induces genomic instability in human keratinocytes by inhibiting apoptosis. Cell Death Dis. 2014, 5, e1028. (In English) [Google Scholar] [CrossRef][Green Version]
- Pantazi, E.; Gemenetzidis, E.; Teh, M.T.; Reddy, S.V.; Warnes, G.; Evagora, C.; Trigiante, G.; Philpott, M.P. GLI2 Is a Regulator of beta-Catenin and Is Associated with Loss of E-Cadherin, Cell Invasiveness, and Long-Term Epidermal Regeneration. J. Investig. Dermatol. 2017, 137, 1719–1730. (In English) [Google Scholar] [CrossRef]
- Alexaki, V.I.; Javelaud, D.; Van Kempen, L.C.; Mohammad, K.S.; Dennler, S.; Luciani, F.; Hoek, K.S.; Juarez, P.; Goydos, J.S.; Fournier, P.J.; et al. GLI2-mediated melanoma invasion and metastasis. J. Natl. Cancer Inst. 2010, 102, 1148–1159. (In English) [Google Scholar] [CrossRef]
- Hui, C.C.; Angers, S. Gli proteins in development and disease. Annu. Rev. Cell Dev. Biol. 2011, 27, 513–537. (In English) [Google Scholar] [CrossRef]
- Flora, A.; Klisch, T.J.; Schuster, G.; Zoghbi, H.Y. Deletion of Atoh1 disrupts Sonic Hedgehog signaling in the developing cerebellum and prevents medulloblastoma. Science 2009, 326, 1424–1427. [Google Scholar] [CrossRef]
- Aberger, F.; Frischauf, A.-M. GLI Genes and Their Targets in Epidermal Development and Disease; Springer: Boston, MA, USA, 2013; pp. 74–85. Available online: https://www.ncbi.nlm.nih.gov/books/NBK6385/ (accessed on 14 February 2021). (In English)
- Wang, J.X.; Zhou, J.F.; Huang, F.K.; Zhang, L.; He, Q.L.; Qian, H.Y.; Lai, H.L. GLI2 induces PDGFRB expression and modulates cancer stem cell properties of gastric cancer. Eur. Rev. Med. Pharmacol. Sci. 2017, 21, 3857–3865. (In English) [Google Scholar] [CrossRef]
- Asplund, A.; Gry Bjorklund, M.; Sundquist, C.; Stromberg, S.; Edlund, K.; Ostman, A.; Nilsson, P.; Ponten, F.; Lundeberg, J. Expression profiling of microdissected cell populations selected from basal cells in normal epidermis and basal cell carcinoma. Br. J. Dermatol. 2008, 158, 527–538. (In English) [Google Scholar] [CrossRef]
- Wen, S.-Y.; Lin, Y.; Yu, Y.-Q.; Cao, S.-J.; Zhang, R.; Yang, X.-M.; Li, J.; Zhang, Y.-L.; Wang, Y.-H.; Ma, M.-Z.; et al. miR-506 acts as a tumor suppressor by directly targeting the hedgehog pathway transcription factor Gli3 in human cervical cancer. Oncogene 2014, 34, 717–725. (In English) [Google Scholar] [CrossRef]
- Leite, J.L.; Morari, E.C.; Granja, F.; Campos, G.M.; Guilhen, A.C.; Ward, L.S. Influence of the glutathione s-transferase gene polymorphisms on the susceptibility to basal cell skin carcinoma. Rev. Medica De Chile 2007, 135, 301–306. (In English) [Google Scholar] [CrossRef][Green Version]
- Ramachandran, S.; Hoban, P.R.; Ichii-Jones, F.; Pleasants, L.; Ali-Osman, F.; Lear, J.T.; Smith, A.G.; Bowers, B.; Jones, P.W.; Fryer, A.A.; et al. Glutathione S-transferase GSTP1 and cyclin D1 genotypes: Association with numbers of basal cell carcinomas in a patient subgroup at high-risk of multiple tumours. Pharmacogenetics 2000, 10, 545–556. (In English) [Google Scholar]
- Berraondo, P.; Minute, L.; Ajona, D.; Corrales, L.; Melero, I.; Pio, R. Innate immune mediators in cancer: Between defense and resistance. Immunol. Rev. 2016, 274, 290–306. [Google Scholar] [CrossRef]
- Zhao, S.G.; Lehrer, J.; Chang, S.L.; Das, R.; Erho, N.; Liu, Y.; Sjostrom, M.; Den, R.B.; Freedland, S.J.; Klein, E.A.; et al. The Immune Landscape of Prostate Cancer and Nomination of PD-L2 as a Potential Therapeutic Target. J. Natl. Cancer Inst. 2019, 111, 301–310. [Google Scholar] [CrossRef]
- Fernandes, Q.; Inchakalody, V.P.; Bedhiafi, T.; Mestiri, S.; Taib, N.; Uddin, S.; Merhi, M.; Dermime, S. Chronic inflammation and cancer; the two sides of a coin. Life Sci. 2024, 338, 122390. [Google Scholar] [CrossRef]
- Carotta, S. Targeting NK Cells for Anticancer Immunotherapy: Clinical and Preclinical Approaches. Front. Immunol. 2016, 7, 152. (In English) [Google Scholar] [CrossRef]
- Polak, M.E.; Borthwick, N.J.; Gabriel, F.G.; Johnson, P.; Higgins, B.; Hurren, J.; McCormick, D.; Jager, M.J.; Cree, I.A. Mechanisms of local immunosuppression in cutaneous melanoma. Br. J. Cancer 2007, 96, 1879–1887. (In English) [Google Scholar] [CrossRef]
- Lafouresse, F.; Groom, J.R. A Task Force Against Local Inflammation and Cancer: Lymphocyte Trafficking to and Within the Skin. Front. Immunol. 2018, 9, 2454. (In English) [Google Scholar] [CrossRef]
- Bald, T.; Krummel, M.F.; Smyth, M.J.; Barry, K.C. The NK cell-cancer cycle: Advances and new challenges in NK cell-based immunotherapies. Nat. Immunol. 2020, 21, 835–847. [Google Scholar] [CrossRef]
- Slater, D.; Barret, P. Standards and Datasets for Reporting Cancers: Dataset for the Histological Reporting of Primary Cutaneous Basal Cell Carcinoma. Available online: https://www.rcpath.org/static/53688094-791e-4aaa-82cec42c3cb65e35/Dataset-for-histopathological-reporting-of-primary-cutaneous-basal-cell-carcinoma.pdf (accessed on 21 February 2021).
- Knatko, E.V.; Praslicka, B.; Higgins, M.; Evans, A.; Purdie, K.J.; Harwood, C.A.; Proby, C.M.; Ooi, A.; Dinkova-Kostova, A.T. Whole-Exome Sequencing Validates a Preclinical Mouse Model for the Prevention and Treatment of Cutaneous Squamous Cell Carcinoma. Cancer Prev. Res. 2017, 10, 67–75. (In English) [Google Scholar] [CrossRef]
- Okosun, J.; Bödör, C.; Wang, J.; Araf, S.; Yang, C.Y.; Pan, C.; Boller, S.; Cittaro, D.; Bozek, M.; Iqbal, S.; et al. Integrated genomic analysis identifies recurrent mutations and evolution patterns driving the initiation and progression of follicular lymphoma. Nat. Genet. 2013, 46, 176–181. (In English) [Google Scholar] [CrossRef]
- Cammareri, P.; Rose, A.M.; Vincent, D.F.; Wang, J.; Nagano, A.; Libertini, S.; Ridgway, R.A.; Athineos, D.; Coates, P.J.; McHugh, A. Inactivation of TGFbeta receptors in stem cells drives cutaneous squamous cell carcinoma. Nat. Commun. 2016, 7, 12493. (In English) [Google Scholar] [CrossRef]
- Adzhubei, I.A.; Schmidt, S.; Peshkin, L.; Ramensky, V.E.; Gerasimova, A.; Bork, P.; Kondrashov, A.S.; Sunyaev, S.R. A method and server for predicting damaging missense mutations. Nat. Methods 2010, 7, 248–249. [Google Scholar] [CrossRef]
- Kumar, P.; Henikoff, S.; Ng, P.C. Predicting the effects of coding non-synonymous variants on protein function using the SIFT algorithm. Nat. Protoc. 2009, 4, 1073–1081. (In English) [Google Scholar] [CrossRef]
- Gonzalez-Perez, A.; Deu-Pons, J.; Lopez-Bigas, N. Improving the prediction of the functional impact of cancer mutations by baseline tolerance transformation. Genome Med. 2012, 4, 89. [Google Scholar] [CrossRef]
- Gonzalez-Perez, A.; Perez-Llamas, C.; Deu-Pons, J.; Tamborero, D.; Schroeder, M.P.; Jene-Sanz, A.; Santos, A.; Lopez-Bigas, N. IntOGen-mutations identifies cancer drivers across tumor types. Nat. Methods 2013, 10, 1081–1082. (In English) [Google Scholar] [CrossRef]
- Inman, G.J.; Wang, J.; Nagano, A.; Alexandrov, L.B.; Purdie, K.J.; Taylor, R.G.; Sherwood, V.; Thomson, J.; Hogan, S.; Spender, L.C.; et al. The genomic landscape of cutaneous SCCreveals drivers and a novel azathioprine associated mutational signature. Nat. Commun. 2018, 9, 3667. [Google Scholar] [CrossRef]
- Kim, D.; Pertea, G.; Trapnell, C.; Pimentel, H.; Kelley, R.; Salzberg, S.L. TopHat2: Accurate alignment of transcriptomes in the presence of insertions, deletions and gene fusions. Genome Biol. 2013, 14, R36. (In English) [Google Scholar] [CrossRef]
- Anders, S.; Pyl, P.T.; Huber, W. HTSeq–A Python framework to work with high-throughput sequencing data. Bioinformatics 2015, 31, 166–169. (In English) [Google Scholar] [CrossRef]
- Law, C.W.; Chen, Y.; Shi, W.; Smyth, G.K. voom: Precision weights unlock linear model analysis tools for RNA-seq read counts. Genome Biol. 2014, 15, R29. (In English) [Google Scholar] [CrossRef]
- Ritchie, M.E.; Phipson, B.; Wu, D.; Hu, Y.; Law, C.W.; Shi, W.; Smyth, G.K. limma powers differential expression analyses for RNA-sequencing and microarray studies. Nucleic Acids Res. 2015, 43, e47. (In English) [Google Scholar] [CrossRef]
- Subramanian, A.; Tamayo, P.; Mootha, V.K.; Mukherjee, S.; Ebert, B.L.; Gillette, M.A.; Paulovich, A.; Pomeroy, S.L.; Golub, T.R.; Lander, E.S.; et al. Gene set enrichment analysis: A knowledge-based approach for interpreting genome-wide expression profiles. Proc. Natl. Acad. Sci. USA 2005, 102, 15545–15550. (In English) [Google Scholar] [CrossRef]
- Morley, S.M.; D’Alessandro, M.; Sexton, C.; Rugg, E.L.; Navsaria, H.; Shemanko, C.S.; Huber, M.; Hohl, D.; Heagerty, A.I.; Leigh, I.M.; et al. Generation and characterization of epidermolysis bullosa simplex cell lines: Scratch assays show faster migration with disruptive keratin mutations. Br. J. Dermatol. 2003, 149, 46–58. (In English) [Google Scholar] [CrossRef] [PubMed]
- Nadendla, S.K.; Hazan, A.; Ward, M.; Harper, L.J.; Moutasim, K.; Bianchi, L.S.; Naase, M.; Ghali, L.; Thomas, G.J.; Prowse, D.M.; et al. GLI1 confers profound phenotypic changes upon LNCaP prostate cancer cells that include the acquisition of a hormone independent state. PLoS ONE 2011, 6, e20271. (In English) [Google Scholar] [CrossRef] [PubMed][Green Version]
- Moosajee, M.; Tracey-White, D.; Smart, M.; Weetall, M.; Torriano, S.; Kalatzis, V.; da Cruz, L.; Coffey, P.; Webster, A.R.; Welch, E. Functional rescue of REP1 following treatment with PTC124 and novel derivative PTC-414 in human choroideremia fibroblasts and the nonsense-mediated zebrafish model. Hum. Mol. Genet. 2016, 25, 3416–3431. [Google Scholar] [CrossRef] [PubMed]







Disclaimer/Publisher’s Note: The statements, opinions and data contained in all publications are solely those of the individual author(s) and contributor(s) and not of MDPI and/or the editor(s). MDPI and/or the editor(s) disclaim responsibility for any injury to people or property resulting from any ideas, methods, instructions or products referred to in the content. |
© 2025 by the authors. Licensee MDPI, Basel, Switzerland. This article is an open access article distributed under the terms and conditions of the Creative Commons Attribution (CC BY) license (https://creativecommons.org/licenses/by/4.0/).
Share and Cite
Bladen, J.C.; Wang, J.; Moosajee, M.; Rahman, M.; Sangaralingam, A.; Gogna, V.K.; Chelala, C.; O’Toole, E.A.; Philpott, M.P. GLI2 and FLNB Define Periocular Morphoeic Basal Cell Carcinoma. Int. J. Mol. Sci. 2025, 26, 11377. https://doi.org/10.3390/ijms262311377
Bladen JC, Wang J, Moosajee M, Rahman M, Sangaralingam A, Gogna VK, Chelala C, O’Toole EA, Philpott MP. GLI2 and FLNB Define Periocular Morphoeic Basal Cell Carcinoma. International Journal of Molecular Sciences. 2025; 26(23):11377. https://doi.org/10.3390/ijms262311377
Chicago/Turabian StyleBladen, John C., Jun Wang, Mariya Moosajee, Muhammad Rahman, Ajanthah Sangaralingam, Vijay K. Gogna, Claude Chelala, Edel A. O’Toole, and Michael P. Philpott. 2025. "GLI2 and FLNB Define Periocular Morphoeic Basal Cell Carcinoma" International Journal of Molecular Sciences 26, no. 23: 11377. https://doi.org/10.3390/ijms262311377
APA StyleBladen, J. C., Wang, J., Moosajee, M., Rahman, M., Sangaralingam, A., Gogna, V. K., Chelala, C., O’Toole, E. A., & Philpott, M. P. (2025). GLI2 and FLNB Define Periocular Morphoeic Basal Cell Carcinoma. International Journal of Molecular Sciences, 26(23), 11377. https://doi.org/10.3390/ijms262311377

